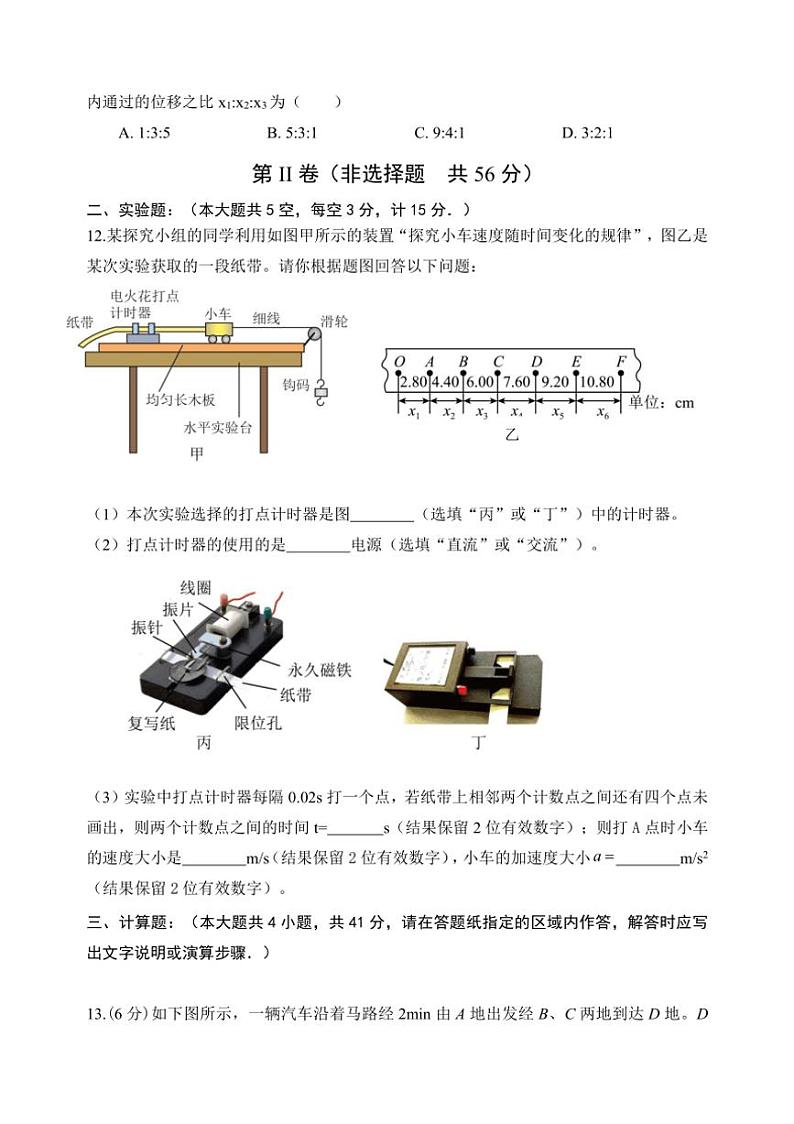
[物理]江苏省盐城市五校2024~2025学年高一上学期10月月考试题(有答案)
展开[物理]江苏省扬州市高邮市2024~2025学年高三上学期10月月考试题(有答案): 这是一份[物理]江苏省扬州市高邮市2024~2025学年高三上学期10月月考试题(有答案),共12页。
[物理]浙江省精诚联盟2024~2025学年高二上学期10月月考试题(有答案): 这是一份[物理]浙江省精诚联盟2024~2025学年高二上学期10月月考试题(有答案),共13页。
[物理]江苏省扬州中学2024~2025学年高三上学期10月月考试题(有答案): 这是一份[物理]江苏省扬州中学2024~2025学年高三上学期10月月考试题(有答案),共13页。

