山西省运城市2024-2025学年高一上学期10月联考生物试题
展开考生注意:
1.本试卷满分100分,考试时间75分钟。
2.答题前,考生务必用直径0.5毫米黑色墨水签字笔将密封线内项目填写清楚。
3.考生作答时,请将答案答在答题卡上。选择题每小题选出答案后,用2B铅笔把答题卡上对应题目的答案标号涂黑;非选择题请用直径0.5毫米黑色墨水签字笔在答题卡上各题的答题区域内作答,超出答题区域书写的答案无效,在试题卷、草稿纸上作答无效。
4.本卷命题范围:必修1第1章~第2章第4节。
一、选择题:本题共15小题,每小题3分,共45分。在每小题给出的四个选项中,只有一项符合题目要求。
1.牛是反刍动物,共有四个胃,分别为瘤胃、网胃、瓣胃和皱胃。瘤胃、网胃、瓣胃由牛的食道变异而来,皱胃才是牛的真胃。皱胃属于生命系统结构层次中的( )
A.组织B.器官C.系统D.个体
2.细胞学说被恩格斯誉为19世纪自然科学的三大发现之一。下列有关叙述正确的是( )
A.细胞学说揭示了生物体结构的统一性和差异性
B.细胞学说使人们对生命的认识进入到分子水平
C.细胞学说认为一切动植物都由细胞和细胞产物构成
D.显微镜的发明阻碍了细胞学说的建立、完善和发展
3.鹦鹉热是由鹦鹉热衣原体感染引起的人、畜、禽共患病。鹦鹉热衣原体多呈球状、堆状,有细胞壁、细胞膜,无核膜,仅在活细胞内以二分裂法增殖,其增殖所需能量均由宿主细胞提供。下列有关叙述错误的是( )
A.鹦鹉热衣原体属于原核生物,细胞内含有DNA以及蛋白质
B.鹦鹉热衣原体属于生命系统结构层次中的细胞和个体层次
C.鹦鹉热衣原体所具有的唯一细胞器为核糖体
D.鹦鹉热衣原体能在无活细胞的培养基上增殖
4.重庆沱茶于1953年开始生产,属上乘紧压茶,茶叶中含锰、锌、硒、维生素及茶多酚等。下列有关叙述错误的是( )
A.锰是一种微量元素,在生物体内的含量很少
B.新鲜茶叶细胞中无机盐主要以离子形式存在
C.新鲜茶叶细胞中含量最多的元素是碳
D.新鲜茶叶细胞中含量最多的化合物是水
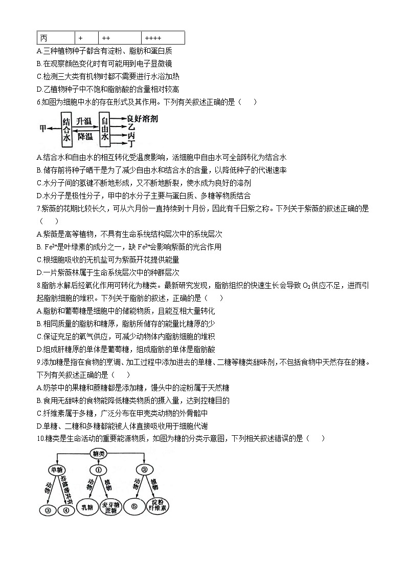
5.兴趣小组用碘液、苏丹Ⅲ染液和双缩脲试剂测得甲、乙、丙三种植物的干种子中三大类有机物颜色反应如下表所示,其中“+”的数量代表颜色深浅程度,下列有关叙述错误的是( )
A.三种植物种子都含有淀粉、脂肪和蛋白质
B.在观察颜色变化时有可能用到电子显微镜
C.检测三大类有机物时都不需要进行水浴加热
D.乙植物种子中不饱和脂肪酸的含量相对较高
6.如图为细胞中水的存在形式及其作用。下列有关叙述正确的是( )
A.结合水和自由水的相互转化受温度影响,活细胞中自由水可全部转化为结合水
B.储存前将种子晒干是为了减少自由水和结合水的含量,以降低种子的代谢速率
C.水分子间的氢键不断地形成,又不断地断裂,使水成为良好的溶剂
D.水分子是极性分子,甲中的水分子主要与蛋白质、多糖等物质结合
7.紫薇的花期比较长久,可从六月份一直持续到十月份,因此有千日紫之称。下列关于紫薇的叙述正确的是( )
A.紫薇是高等植物,不具有生命系统结构层次中的系统层次
B. Fe2+是叶绿素的成分之一,缺Fe2+会影响紫薇的光合作用
C.根细胞吸收的无机盐可为紫薇开花提供能量
D.一片紫薇林属于生命系统层次中的种群层次
8.脂肪水解后经氧化作用可转化为糖类。最新研究发现,脂肪组织的快速生长会导致O2供应不足,进而引起脂肪细胞的堆积。下列关于脂肪的叙述,正确的是( )
A.脂肪和葡萄糖是细胞中的储能物质,且能互相大量转化
B.相同质量的脂肪和糖原,脂肪所储存的能量比糖原的少
C.保证充足的氧气供应,可减少动物体内脂肪细胞的堆积
D.组成肝糖原的单体是葡萄糖,组成脂肪的单体是脂肪酸
9.添加糖是指在食物的烹调、加工过程中添加进去的单糖、二糖等糖类甜味剂,不包括食物中天然存在的糖。下列有关叙述正确的是( )
A.奶茶中的果糖和蔗糖都是添加糖,馒头中的淀粉属于天然糖
B.食用无甜味的食物能降低糖类物质的摄入量,达到控糖目的
C.纤维素属于多糖,广泛分布在甲壳类动物的外骨骼中
D.单糖、二糖和多糖都能被人体直接吸收用于细胞代谢
10.糖类是生命活动的重要能源物质,如图为糖的分类示意图,下列相关叙述错误的是( )
A.①表示二糖,蔗糖和麦芽糖水解的产物不完全相同
B.④属于还原糖,且都能为动植物细胞代谢提供能量
C.⑤是糖原,在动物体内含有两种
D.素食者不能从纤维素中获得能量
11.下列关于细胞中元素和化合物的叙述,正确的是( )
A.性激素、维生素D、抗体都属于脂质
B.淀粉、半乳糖、脂肪的元素组成相同
C.人体血液中的葡萄糖可以转变成脂肪以及必需氨基酸
D.血液中Ca2+过高会引起肌肉抽搐,过少会引发肌无力
12.蛋白质M由两条肽链组成,其水解产物为1个二肽、3个四肽、5个六肽。。下列有关叙述错误的是( )
A.蛋白质M至少含有8个游离的氨基
B.合成蛋白质M时共生成42个水分子
C.蛋白质M中氨基酸的排列顺序是固定的
D.蛋白质M受热变性后空间结构发生改变
13.某多肽链的分子式为C42H65N11O9,其彻底水解后只得到以下3种氨基酸。下列有关叙述正确的是( )
A.该多肽链由9个氨基酸经脱水缩合而成
B.无法确定该多肽链中三种氨基酸的数量
C.该多肽链中含有1个游离的羧基和3个游离的氨基
D.上述三种氨基酸中相对分子质量最大的是苯丙氨酸
14.科学家已经发现了第21种和第22种作为蛋白质合成原料的氨基酸俊——硒代半胱氨酸和吡咯赖氨酸,它们都曾被认为只是由其他常见氨基酸修饰而进入蛋白质的,后来才发现它们也可以作为原料直接进入蛋白质中。硒代半胱氨酸也存在于人体中,吡咯赖氨酸只存在于甲烷菌中。下列关于组成蛋白质的氨基酸的叙述,错误的是( )
A.甲烷菌的蛋白质中最多有22种氨基酸
B.人体细胞中的氨基酸均需从食物中获得
C.硒代半胱氨酸可参与人体细胞中的脱水缩合反应
D.硒代半胱氨酸、吡咯赖氨酸和丙氨酸的R基不同
15.关于下列四副图的叙述中,错误的是( )
A.图甲物质参与构成的生物大分子是生命活动的主要承担者
B.图乙中小麦种子经过晾晒、烘烤、燃烧后所剩物质为无机盐
C.若图丙物质能与斐林试剂反应,则其可能是蔗糖
D.图丁为磷脂分子,其头部与水的亲和力比尾部高
二、非选择题:本题共5小题,共55分。
16.(12分)如图1为某池塘内部分生物及无机环境的示意图,图2是几种常见的单细胞生物。回答下列问题:
(1)图1中所有的水绵构成了生命系统结构层次中的 。鱼具有的结构层次为
(用文字和箭头表示)。虾体内的蛋白质分子 (填“属于”或“不属于”)生命系统的结构层次。
(2)图2中 没有核膜,因此属于 (填“原核”或“真核”)生物。流感病毒在结构上不同于图2中各种生物的最显著特点是 。
(3)图2中没有细胞壁的生物是 ,能进行光合作用的生物是 。
17.(10分)显微镜是生物实验室常用的实验器材。回答下列有关问题:
(1)实验小组同学利用显微镜观察水样中衣藻结构时的操作如下:①在低倍镜下找到物像并移到视野中央;②用粗准焦螺旋缓慢将镜筒升高;③转动转换器换上高倍镜;④调节光线,换用凹面镜和大的通光孔;⑤调节细准焦螺旋并观察。其中操作或描述不当的地方是 (填序号),改正方法是 。
(2)操作改正后,在低倍物镜下发现一异物,移动装片并转换高倍物镜后,异物仍存在,则异物应位于
上。若他已经在高倍镜下看到了清晰的物像,但希望提高放大倍数继续观察,可行的做法是
(填“用细准焦螺旋将镜筒降低”或“换上一个更短的目镜”)。如果在显微镜下看到的衣藻鞭毛的位置在上方,则鞭毛的实际位置应该在 (填“上侧”或“下侧”)。
(3)下图1是在使用目镜为10×,物镜也为10×的显微镜下观察蛙的皮肤上皮细胞时的视野,图2是更换物镜后的视野,则图2的放大倍数为 。
18.(10分)细胞中的无机物占活细胞相对含量的70%以上,对细胞的生命活动发挥着重要作用。回答下列有关问题:
(1)某品牌的矿泉水中含有Cu、K、Ca、Zn、P、Mg、Fe等人体必需元素,其中属于微量元素的是 。
(2)人体内缺乏 离子会引起神经、肌肉细胞的兴奋性降低,最终引发肌肉酸疼、无力等,这说明无机盐的生理作用是 。
(3)生理盐水是质量分数为 的氯化钠水溶液,因为它的浓度约 (填“大于”“等于”或“小于”)人的血浆浓度,临床上一般多用于治疗脱水或术后补液等。
(4)土壤中缺M会导致植株矮小,生长缓慢,叶片出现斑状或点状黄色斑点。为了验证M为植物正常生长所必需的元素,实验小组设计了两组实验,请你补全实验思路,并写出实验现象和结论。
实验思路:甲组:正常植物+ (填“完全培养液”“缺M的培养液”“土壤”或“缺M的土壤”);乙组:正常植物+缺M 的培养液。一段时间后观察两组植物的生长状况。
实验现象: 。
实验结论: 。
19.(11分)大豆种子中富含蛋白质,小麦种子中富含淀粉,花生种子中富含脂肪。回答下列有关问题:
(1)实验室检测花生子叶中脂肪时会用到50%的酒精,其作用是 。除脂肪外,脂质中还包括
和 ,后者为生物膜的主要成分。脂质中的 具有调节作用, 能促进人体对钙和磷的吸收。
(2)对大豆种子、小麦种子和花生种子浸种相同时间,大豆种子体积变大最明显,其次为小麦种子,花生种子体积变化最小,说明蛋白质、淀粉和脂肪与水的亲和力大小关系为 。种植花生和小麦时,通常会将花生种子浅播,而小麦种子进行深播,从两种种子的成分差异和元素组成差异上分析花生适合浅播的原因是 。
(3)给鸡、鸭、猪等家禽、家畜喂食富含淀粉的食物能使其快速肥育,其原因是 。
20.(12分)已知组成生物体蛋白质的氨基酸的平均相对分子质量为128,图中二硫键(—S—S—)形成时会脱去两个氢。图1为某胶原蛋白的肽链结构示意图(其中数字表示氨基酸序号),图2为部分肽链放大示意图。回答下列问题:
(1)由图1、图2可知,与肝糖原相比,该胶原蛋白特有的元素是 。
(2)由图1、图2可知,图1所示肽链中至少有 个游离的氨基, 个游离的羧基。
(3)图2中 (填序号)所示的结构中含有肽键。图2中⑥表示半胱氨酸的R基,且图1肽链中的S元素均来自半胱氨酸,则该肽链中至少含有 个半胱氨酸。图1中肽链的相对分子质量为 。
(4)研究人员提取该胶原蛋白用来制作手术缝合线,作为手术缝合线的胶原蛋白能被人体组织吸收,其原因是 。手术前常需要用酒精对创口进行消毒,主要原因是酒精能引起 ,从而达到消毒、灭菌的目的。人体内不同的蛋白质多种多样,主要是 不同导致的。
山西2024~2025学年高一年级10月联合测评·生物学
参考答案、解析及评分细则
1.B 胃属于生命系统结构层次中的器官,故选B。
2.C 细胞学说揭示了生物体结构的统一性,没有揭示差异性,A错误;细胞学说使人们对生命的认识进入到细胞水平,B错误;细胞学说认为一切动植物都由细胞和细胞产物构成,C正确;显微镜的发明促进了细胞学说的建立、完善和发展,D错误。
3.D 依题意可知,鹦鹉热衣原体没有核膜,有细胞壁、细胞膜,应属于原核生物,细胞内含有DNA和蛋白质,以及唯一的细胞器——核糖体,A、C正确;鹦鹉热衣原体是单细胞生物,属于生命系统结构层次中的细胞和个体层次,B正确;依题意可知,鹦鹉热衣原体仅在活细胞内以二分裂法增殖,其增殖所需能量均由宿主细胞提供,因此在无活细胞的培养基上无法增殖,D错误。
4.C 锰是一种微量元素,在生物体内的含量很少,A正确;新鲜茶叶细胞中无机盐主要以离子形式存在,B正确;新鲜茶叶细胞中含量最多的化合物是水,含量最多的元素是氧,C错误,D正确。
5.B 淀粉遇碘液变蓝,因此碘液常用来鉴定淀粉,苏丹Ⅲ可将脂肪染成橘黄色,因此苏丹Ⅲ常用来鉴定脂肪,蛋白质可与双缩脲试剂发生紫色反应,因此双缩脲试剂可被用于蛋白质的鉴定。据表可知,用碘液、苏丹Ⅲ染液和双缩脲试剂对三种植物种子成分测定时,均有不同程度的颜色反应出现,说明三种植物种子中都含有淀粉、脂肪和蛋白质,A正确;用苏丹Ⅲ鉴定植物种子中的脂肪时,可能会用到光学显微镜,一般不用电子显微镜,B错误;淀粉、脂肪和蛋白质的鉴定都不需要水浴加热,C正确;据表可知,乙植物种子遇苏丹Ⅲ反应颜色最深,说明含脂肪最多,植物脂肪中含有的脂肪酸主要是不饱和脂肪酸,D正确。
6.D 据图可知,结合水和自由水的相互转化受温度影响,但活细胞中的自由水不能全部转化为结合水,否则细胞会死亡,A错误;储存前将种子晒干是为了减少自由水的含量,以降低种子的代谢速率,B错误;水分子间的氢键不断地形成,又不断地断裂,使水在常温下能够维持液体状态,具有流动性,自由水是良好的溶剂,主要和水分子的空间结构及电子的不对称分布有关,使得水分子容易和带电荷的分子或离子结合,C错误;水分子是极性分子,结合水可与细胞中的蛋白质和多糖等结合,成为细胞结构的一部分,D正确。
7.A 紫薇是高等植物,不具有生命系统结构层次中的系统层次,A正确;Mg2+是叶绿素的成分之一,缺Mg2+会影响紫薇的光合作用,B错误;无机盐不能为植物的生命活动供能,C错误;一片紫薇林包括所有生物及无机环境,属于生态系统层次,D错误。
8.C 脂肪是细胞中的储能物质,葡萄糖是细胞的重要能源物质,葡萄糖可大量转化为脂肪,脂肪不能大量转化为葡萄糖,A错误;相同质量的脂肪和糖原相比,脂肪中C、H比例高,氧含量少,因此它们氧化分解时,前者耗氧多,释放的能量较多,即脂肪所储存的能量比糖原的多,B错误;依题意可知,脂肪组织的快速生长会导致O2供应不足,进而引起脂肪细胞的堆积,因此,保证充足的氧气供应,可减少动物体内脂肪细胞的堆积,使脂肪水解后经氧化作用转化为糖类被利用,C正确;组成肝糖原的单体是葡萄糖,脂肪由甘油和脂肪酸组成,没有单体,D错误。
9.A 依题意可知,奶茶中的果糖和蔗糖都是添加糖,馒头中的淀粉属于天然糖,A正确;面条、米饭等无甜味的食物中含有大量多糖,食用面条、米饭并不能降低糖类物质的摄入量,也不能达到控糖目的,B错误;纤维素属于多糖,主要存在于植物细胞的细胞壁中,几丁质属于多糖,主要存在于甲壳类动物和昆虫的外骨骼中,C错误;单糖可被人体直接吸收,二糖和多糖需要水解为单糖后才能被人体吸收用于细胞代谢,D错误。
10.B 据图可知,①是二糖,②是多糖,③是动物体内的一种单糖,可能为半乳糖,④是葡萄糖、核糖或脱氧核糖等,⑤是糖原。蔗糖水解的产物是果糖和葡萄糖,麦芽糖水解的产物是葡萄糖,A正确;单糖都是还原糖,核糖和脱氧核糖不能为细胞代谢供能,B错误;动物体内有肝糖原和肌糖原两种多糖,C正确;人体没有分解纤维素的酶,因此素食者不能从纤维素中获得能量,D正确。
11.B 抗体属于蛋白质,A错误;淀粉、半乳糖、脂肪的元素组成相同,都是C、H、O,B正确;人体内能合成的氨基酸称为非必需氨基酸,C错误;血液中Ca2+过高会引起肌无力,过少会引发肌肉抽搐,D错误。
12.A 依题意可知,蛋白质M由2条肽链,共44个氨基酸组成,因此其至少含有2个游离的氨基,合成蛋白质M时共生成42个水分子,A错误,B正确;每一种蛋白质的氨基酸排列顺序都是固定的,C正确;蛋白质受热变性后,其空间结构发生改变,D正确。
13.D 三种氨基酸的R基中都不含O原子,根据O原子数可以计算出该化合物是8个氨基酸脱水缩合形成的,且该八肽的R基中不含羧基;只有赖氨酸的R基中含有N原子,根据N原子数可以计算出该八肽中含有3个赖氨酸,甘氨酸和苯丙氨酸的数量则无法确定,该八肽的R基中含3个氨基,所以该多肽链中含有1个游离的羧基、4个游离的氨基,A、B、C错误;据图可知,三种氨基酸中苯丙氨酸的R基最复杂,其相对分子质量最大,D正确。
14.B 依题意可知,甲烷菌的蛋白质中最多有22种氨基酸,A正确;人体细胞可以合成部分非必需氨基酸,B错误;依题意可知,硒代半胱氨酸也存在于人体中,说明其可参与人体细胞中的脱水缩合反应,C正确;不同氨基酸的R基不同,D正确。
15.C 图甲中物质为丙基酸,其参与构成的生物大分子是蛋白质,蛋白质是生命活动的主要承担者,A正确;小麦种子经晾晒、烘烤、燃烧后所剩的物质为无机盐,B正确;若图丙物质能与斐林试剂反应,则其不可能是蔗糖,蔗糖不是还原糖,不能与斐林试剂反应,C错误;图丁为磷脂分子,磷脂分子头部为亲水端,尾部为疏水端,头部与水的亲和力比尾部高,D正确。
16. (1)种群 细胞→组织→器官→系统→鱼 不属于
(2)细菌、蓝细菌、支原体 原核 没有细胞结构
(3)草履虫、变形虫、支原体 衣藻、蓝细菌
17.(1)②④ 删除操作②;④中通光孔改为光圈
(2)目镜 换上一个更短的目镜 下侧
(3)400
18.(1)Cu、Zn、Fe
(2)Na(或钠) 维持细胞和生物体正常的生命活动
(3)0.9% 等于
(4)完全培养液 甲组植物高大,正常生长,叶片绿色无斑点,乙组植株矮小,生长缓慢,叶片出现黄色斑点 M是植物生长的必需元素
19.(1)洗去浮色 固醇 磷脂 性激素 维生素D
(2)蛋白质>淀粉>脂肪 花生种子中富含脂肪,而脂肪中氧的含量远远低于糖类,而氢的含量更高,播种时浅播利于种子吸收氧气进行有氧呼吸
(3)家禽、家畜在饲喂淀粉类饲料时,能在体内将多余的糖类转化为脂肪
20.(1)N、S
(2)2 2
(3)③ 8 13650
(4)该胶原蛋白在细胞内会被分解成氨基酸 蛋白质变性 组成蛋白质的氨基酸的种类、数目、排列顺序以及肽链的空间结构试剂/种类
碘液
苏丹Ⅲ染液
双缩脲试剂
中
++++
++
+
乙
++
++++
++
丙
+
++
++++
山西省运城市2024-2025学年高二上学期10月月考生物试题: 这是一份山西省运城市2024-2025学年高二上学期10月月考生物试题,共11页。试卷主要包含了答题前,考生务必用直径0,本卷命题范围等内容,欢迎下载使用。
山西省运城市2024-2025学年高三上学期9月摸底调研生物试题: 这是一份山西省运城市2024-2025学年高三上学期9月摸底调研生物试题,文件包含山西省运城市2024-2025学年高三上学期9月摸底调研生物试题无答案docx、山西省运城市2024-2025学年高三上学期9月摸底调研生物试题答案docx等2份试卷配套教学资源,其中试卷共10页, 欢迎下载使用。
山西省运城市2024-2025学年高三上学期9月摸底调研生物试题: 这是一份山西省运城市2024-2025学年高三上学期9月摸底调研生物试题,共4页。

