初中物理沪粤版(2024)八年级上册(2024)3.2 光的反射定律优秀达标测试
展开
这是一份初中物理沪粤版(2024)八年级上册(2024)3.2 光的反射定律优秀达标测试,文件包含32光的反射定律分层练习原卷版docx、32光的反射定律分层练习解析版docx等2份试卷配套教学资源,其中试卷共53页, 欢迎下载使用。
考点01 光的反射现象
1.小悦学习了声与光的物理知识后,对它们进行了对比总结,下列说法中错误的是( )
A.声不能在真空中传播,光能在真空中传播
B.声和光都可以传递信息和能量
C.光在真空中传播速度是340m/s
D.声和光遇到“障碍物”都会发生反射
2.要使眼睛看到物体,则( )
A.这个物体必须是光源B.这个物体一定在发光
C.肯定有光由物体进入人眼D.物体肯定在反射太阳光
3.下列现象中,属于光的反射现象的是( )
A.利用激光给隧道准直B.看到不发光的物体
C.自然界的“日食”和“月食”现象D.立竿见影
4.下列选项中,与光的反射无关的是( )
A.高速公路反光标志牌B.十字路口的红绿交通标志灯
C.自行车的尾灯D.环卫工人身上穿的反光马甲
5.下列与“影”相关的光现象中,由光的反射形成的是( )
A.立竿见影B.小孔成像形成的倒影
C.路灯下的人影D.街上看到父亲的背影
6.在许多古诗词中都蕴含着我们所学的物理知识。“不敢高声语,恐惊天上人”中的“高”是指声音的 ;“宝钗好耀首,明镜可鉴行”说的就是光的 现象。
考点02 探究光的反射定律
7.同学们利用图甲所示的器材(纸板F可绕ON翻折)探究光的反射定律。
(1)图乙中,用激光笔沿AO方向入射;再将纸板F绕ON向后折,纸板F上 (选填“有”或“没有”)反射光线,这一步骤的目的是证明反射光线、入射光线、法线 。
(2)图乙中,若让另一束光线沿BO方向射向平面镜,反射光线沿OA方向射出,这一现象说明 。
(3)为了得到“反射角等于入射角”这一普遍规律,接下来的操作是改变 ,多次实验。
(4)图丙中,保持入射光线AO不变,将平面镜绕入射点旋转,使入射角增大,则反射光线偏转的角度为 。
8.如图所示,把一个平面镜放在水平桌面上,再把一张纸板ENF竖直地立在平面镜上,纸板上的直线ON垂直于镜面。
(1)实验中为了使光线能在纸板上显示出来,方便实验研究,采取的操作是______;
A.使光束贴着纸板射到O点B.使光束垂直纸板射到O点
(2)图甲中反射角是 度。实验过程中,如果将一束光沿BO射入,反射光线将沿OA方向射出,这表明在反射现象中光路是 ;
(3)为了得到普遍规律,还需要再次测量数据,如果将入射光线AO向法线靠近,则反射光线OB 法线(填“靠近”或“远离”);
(4)如图乙,以法线ON为轴线,把纸板F向后缓慢旋转一个角度后,F上 (填“能”或“不能”)看到反射光线,这表明反射光线、入射光线和法线 (选填“在”或“不在”)同一平面上;
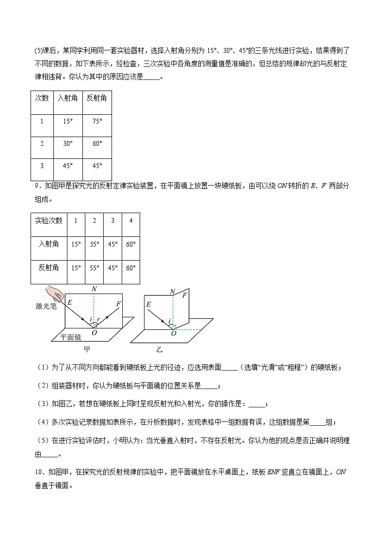
(5)课后,某同学利用同一套实验器材,选择入射角分别为15°、30°、45°的三条光线进行实验,结果得到了不同的数据,如下表所示,经检查,三次实验中各角度的测量值是准确的,但总结的规律却光的与反射定律相违背。你认为其中的原因应该是 。
9.如图甲是探究光的反射定律实验装置,在平面镜上放置一块硬纸板,由可以绕ON转折的E、F 两部分组成。
(1)为了从不同方向都能看到硬纸板上光的径迹,应选用表面 (选填“光滑”或“粗糙”)的硬纸板;
(2)组装器材时,你认为硬纸板与平面镜的位置关系是 ;
(3)如图乙,若想在硬纸板上同时呈现反射光和入射光,你的操作是: ;
(4)多次实验记录数据如表所示,在分析数据时,发现表格中一组数据有误,这组数据是第 组;
(5)在进行实验评估时,小明认为:当光垂直入射时,不存在反射光。你认为他的观点是否正确并说明理由 。
10.如图甲,在探究光的反射规律的实验中,把平面镜放在水平桌面上,纸板ENF竖直立在镜面上,ON垂直于镜面。
(1)让一束光贴着纸板沿多个角度射到O点,在纸板上记录每次的光路。记录时,为了区分每次的光路,可采用的方法是 。
(2)取下纸板,用量角器测量每次的入射角和 ,并记录下来。
(3)在图甲实验的基础上,以ON为轴,把纸板NOF向后折,在纸板上看不到反射光,如图乙所示,这表明:在反射现象中,反射光线、入射光线和法线在 。小明想:当纸板折到图乙位置时,反射光还存在吗?请设计一种验证方法: 。
11.探究光的反射规律,器材有:激光笔、平面镜、标有刻度的白色硬纸板(可沿中缝折叠)、白板;
(1)如图甲所示,将一束光照射到平面镜上,它的反射光在光屏上形成一个光斑,保持光在平面镜上的入射点不变,减小入射光与平面镜的夹角,则光屏上的光斑向 (选填“上”或“下”)移动;
(2)利用图乙所示的装置进行探究;
①平面镜水平放置,标有刻度的白色硬纸板竖直地立在平面镜上,使一束光紧贴纸板A,射向镜面上的O点,将纸板B绕接缝ON向前或向后翻折,当纸板B和纸板A在 时,纸板B上能呈现反射光束;
②改变入射光的方向,读出入射角和反射角的大小,将测得的数据记录在表格中,由此可知:反射角与入射角大小 ;
③用另一束光逆着反射光的方向射到镜面,观察到反射后的光会逆着原来入射光的方向射出,这表明: ;
(3)利用如图丙所示的装置进行探究。让一束光斜射到平面镜上,在入射点O放置白板并调整位置,发现白板只在某一位置能同时呈现入射光和反射光,测得此时白板与镜面成角,说明白板与镜面的位置关系是: ,实验表明: ;
(4)自行车尾灯是由许多角反射器组成的反光装置,角反射器是由互相垂直的反光面组成的。当汽车的灯光照在尾灯上时,司机看到尾灯特别亮,原因是: 。
考点03 光的反射作图
12.如图所示,一束光线与镜面成30°角射向平面镜。请作出反射光线并标出反射角的度数。
13.如图所示,MN为平面镜,与水平面成30度角放置,一束光AO沿竖直方向射向平面镜,请画出AO的反射光线OB,并标出反射角大小。
14.图甲为丹顶鹤及其倒影的画面,其中A点表示鹤嘴在水中像的位置,请在图乙中画出光从鹤嘴经水面反射进入人眼的光路图。
15.为了学生的安全,很多校服都设计有反光条,制作反光条的反光材料表面覆盖了一层微棱镜(如图甲所示),这些微小结构可以将不同方向入射的光按原方向反射回去。微棱镜的结构可以简化为图乙,若一束光照射到微棱镜上,请你在图乙中画出光反射后的光路图。
16.下阳是小聪和小猫的漫画,请在图中画出平面镜的位置,并完成小聪看到小猫的光路图。
考点04 镜面反射和漫反射
17.打过鞋油的皮鞋用软布反复擦,越擦越亮,这是因为( )
A.反复擦可以增强漫反射效果
B.反复擦可以使皮革表面更加光滑,加强镜面反射效果
C.鞋油的颜色比皮革好,可以增强镜面反射的效果
D.以上说法都不正确
18.雨后晴朗的夜晚,月亮挂在天空,人在月光下行.以下说法正确的是( )
A.人迎着月光走时,亮处是水,暗处是地面
B.人背着月光走时,亮处是水,暗处是地面
C.人迎着月光走时,暗处是水,亮处是地面
D.人背着月光走时,地面和水都是暗的
19.关于镜面反射和漫反射,下列说法错误的是( )
A.镜面反射的每一条光线都遵循光的反射定律
B.漫反射中有些光线不遵循光的反射定律
C.入射光线彼此平行时,漫反射后的反射光线一般彼此不平行
D.无论是镜面反射还是漫反射,一条入射光线,只对应一条反射光线
20.关于光的反射,下列说法正确的是( )
A.当光线垂直于平面镜入射时,入射角是90°
B.入射光线靠近法线时,反射光线也靠近法线
C.入射角增大5°时,反射光线与入射光线的夹角也增大5°
D.镜面反射遵守光的反射定律,漫反射不遵守光的反射定律
21.我们能从教室的不同方向看到黑板上的粉笔字,是因为光发生 反射的缘故,而时间久了,黑板出现“反光”现象,看不清粉笔字,是因为光在黑板上发生了 反射。
22.如图,晚上在桌面上铺一张白纸,把一小块平面镜平放在纸上,让手电筒的光正对着平面镜照射。此时,从侧面看去白纸比较 ,因为光在白纸表面发生 ;如果眼睛挨着手电筒正对着桌面往下看,则 比较亮。
一、单选题
1.(山东滨州·中考真题)如图所示的光现象中,由光的反射形成的是( )
A. 镜花水月B. 坐井观天
C. 海市蜃楼D. 空中彩虹
二、填空题
2.(广东深圳·中考真题)巴黎奥运会即将开幕,爱思考的乐达达同学去巴黎旅游,发现奥运五环被挡住看不见是因为光沿 传播,埃菲尔铁塔无灯的栏杆被人看见是因为栏杆 的光进入达达同学的眼睛。
3.(广西·中考真题)如图所示,在探究光反射时的规律实验中,通过实验可知,反射光线、入射光线和法线都在 (选填“同”或“不同”)一平面内,反射角r 入射角i。
4.(辽宁沈阳·中考真题)如图所示是2022年4月在荷兰阿尔梅勒世界园艺博览会上拍摄的中国竹园的展馆景象,“中国竹园”凭借其融合中国传统文化和现代工艺于一体的独特风格而备受瞩目。竹房在水中的“倒影”是光的 形成的,水中的“竹房”是 (选填“实”或“虚”)像。
5.(辽宁丹东·中考真题)如图所示,白色纸板竖直立在水平放置的平面镜上,入射光线与平面镜的夹角为50度,则反射角大小为 度;若将ON右侧纸板F沿ON向后转动,则纸板F上 (选填“能”或“不能”)显示出反射光线。
6.(江苏无锡·中考真题)如图所示,平面镜M水平放置,白色纸板竖直地立在平面镜上,纸板由A、B两部分组成,可绕接缝翻折。使一束光紧贴纸板A射向镜面上的O点,只有当纸板B翻折至图中位置时,才能观察到纸板B上呈现反射光线,可知反射光线、入射光线和法线在 ,此时角度为,则为 ,将一束光沿方向入射,则反射光将沿 方向射出。
三、作图题
7.(四川泸州·中考真题)如图甲是随嫦娥六号一起发射的角反射器的示意图,其三个反射面相互垂直,其中两个反射面如图乙所示,一束光只在这两个反射面发生了反射,请在图乙中画出这束光反射的光路图(保留作图痕迹)。
8.(山东枣庄·中考真题)自行车尾灯可有效避免夜间交通事故的发生,它由多组“直角反射器”组成,其中一组“直角反射器”如图所示,一束光射向平面镜S1,请在图中画出经过S1、S2两个平面镜反射后的光路图。
9.(四川南充·中考真题)2023年9月17日,我国墨子巡天望远镜正式启用,它是北半球巡天能力最强的光学时域望远镜,如图甲所示。一束星光入射到望远镜,经主镜反射后到达成像装置,如图乙所示,是反射光线,请画出其入射光线并标出入射角大小(保留作图痕迹)。
四、实验题
10.(福建·中考真题)探究光的反射定律,实验装置如图1。让一束光贴着光屏射向平面镜的O点,改变入射光线多次实验,数据记录于下表。
(1)能从不同方向观察到光的传播路径,是因为光在光屏上发生 反射;
(2)分析表中数据得出结论:①反射光线、入射光线分别位于法线 ;
②反射角 入射角;
(3)光热电站利用追日镜将太阳光反射到吸热塔用于发电。图2为上午某时刻的光路图,根据上述实验结论推断,随着太阳的运动,追日镜应沿 时针方向旋转,使反射光线射向吸热塔。
11.(四川广元·中考真题)小林在探究光的反射规律实验中,利用激光笔、可折转的光屏、平面镜和测量工具等器材,组装了如图所示的实验装置。
(1)小林让激光笔发出的激光沿右侧光屏入射到平面镜上的O点,先不折转光屏时,法线ON左侧光屏上能观察到反射光线,再将左侧光屏沿ON向后转动,左侧光屏上观察不到反射光线。这说明光的反射现象中,反射光线、入射光线和法线在 平面上。
(2)小林使入射光线与平面镜间的夹角为60°时,测得反射角大小应为 。
12.(甘肃金昌·中考真题)小林在“探究光的反射规律”实验中,如图甲所示,把一个平面镜放在水平桌面上,再把一张纸板ENF竖直的立在平面镜上,使一束光贴着纸板沿某一角度射到O点,经平面镜反射,沿另一个方向射出。在纸板上用笔描出入射光EO和反射光OF的路径。
(1)图甲中,用激光笔让一束光沿着EO平行纸板射向镜面上的O点,小林能从不同方向看到纸板上的光束,是因为发生了 反射,在纸板上画出光路,再次改变EO的方向,重复上述实验,取下纸板,用量角器量出光线EO与 (选填“ON”或“CD”)的夹角,即为入射角,记下数据,比较反射角和入射角的大小关系;
(2)图甲中,当光沿FO的方向射向O点时,光会沿着OE的方向射出,说明在反射现象中光路是 的;
(3)小林让激光笔发出的激光沿EO射到平面镜上的O点,先不折转光屏时,ON右侧光屏上能观察到反射光线,再将右侧光屏沿ON向后转动,如图乙所示,右侧光屏上观察不到反射光线。这说明光的反射现象中,反射光线、入射光线和法线在 平面上;
(4)小林使入射光线与反射光线的夹角为60°时,则反射角大小应为 。
一、单选题
1.图所示为水位测量仪的示意图。A点与光屏PQ在同一水平面上,从A 点发出一束光,经水面反射在光屏上B 点形成一个光斑。下列说法正确的是( )
A.当水位升高时,入射角将变大
B.当水位升高时,反射角将变小
C.当水位降低时,光斑向 B 点左侧移动
D.当水位降低时,光斑向 B 点右侧移动
2.晚自习后,小莹发现自己家的车灯照射前面自行车“尾灯”时,会发现对方“尾灯”很明亮。查阅资料知道自行车“尾灯”结构如图所示,下列说法正确的是( )
A.自行车尾灯是光源
B.人从侧边看自行车尾灯也很明亮
C.自行车尾灯能将平行的入射光平行反射
D.光照射在自行车尾灯上发生的是漫反射
3.两个互相垂直的平面镜组成了激光反射器,如图所示。如果入射光线方向不变,反射器绕O点向顺时针方向转过45°,那么经过反射器两次反射的光线将转过( )
A.90°B.45°C.22.5°D.0°
4.如图所示,平面镜M与N的夹角为θ,一条平行于平面ON的光线经过两个平面镜的多次反射后,能够沿着原来的光路回,则两平面镜之间的夹角θ不可能是( )
A.4B.3C.2D.1
5.如图,竖直直平面镜与直线平行,人眼位于点,其中均为直线上的点,长为3m,,,点光源在直线上且在点以下的某区域内自由移动(图中未画出),此人恰好都能通过平面镜看见的像,则点光源移动的最大长度是( )
A.B.C.D.
二、填空题
6.我国语言文字丰富多彩,许多成语包涵物理知识。比如“镜花水月”是指因为光的 而形成的虚像;“轻声细语”是指声音的 小。
7.舞台上演员身穿绿军装,军帽上有红五星。当没有其它光源的情况下,红色灯光照在演员身上,观众看到他军帽上的五星是 色,身上的军装是 色。如果看到他身上的军装是绿色,此时照在他身上的灯光可能是 色。
8.用如图所示的装置探究声音的产生。将一块小平面镜粘在音叉叉股上,固定激光笔,照射平面镜,光被反射到墙面上形成一个光斑。各个角度都能看到墙上的光斑,说明光射到墙面发生了 。实验时,用橡皮锤敲击音叉,听到声音,同时观察到墙面上的光斑变成一条短线,该现象说明 。
9.如图所示,装有水的长方体水槽水平放置,固定在左壁上的激光笔发出的一束光射到水面上的O点,如图所示,反射光在水槽右壁上S点形成一个亮斑(图中未画出),若水面上升1cm,反射光在水槽右壁上S'点形成一个亮斑,则S'点和S点之间的距离是 cm。
10.如图所示的是观察微小形变的装置,平面镜M放置在水平桌面上,光源S发出一束激光射到镜面上,经反射后在光屏上形成光斑P,人眼能从各方向看到光斑,是因为光斑在光屏上发生了 ;若要使光斑向左移动,下列方法可行的是 (填字母)
A. 保持入射点不变,将入射光线逆时针转动(<90°)
B. 将光屏向上移动
C. 将镜子顺时针转动(<90°)
D. 将平面镜向上移动
11.跟平面镜成50°的一条光线照射到平面镜上时,反射角为 ;若保持入射光线方向不变,要使入射角增大20°,应将平面镜转动 ,此时反射光线与入射光线之间的夹角增大了 。
三、实验题
12.如图所示为探究光的反射定律的实验装置:
(1)实验中为了使光线能在纸板上显示出来,方便实验研究,可采取的操作是 (填序号);
A.使光束离纸板一小段距离入射
B.使光束贴着纸板射到O点
C.使光束垂直纸板射到O点
(2)图甲中反射角是 度。实验过程中,如果将一束光沿BO射入,反射光线将沿OA方向射出,这表明 ;
(3)为了得到普遍规律,还需要再次测量数据,如果将AO向ON靠近,则OB ON(选填“不变”、“靠近”或“远离”),反射角将 (选填“不变”、“变大”或“变小”);
(4)如图乙、以法线ON为轴线,把纸板F向后缓慢旋转一个角度后,F上 (选填“能”或“不能”)看到反射光线,这表明反射光线、入射光线和法线 ;
(5)课后,某同学利用同一套实验器材,选择入射角分别为15°、30°、45°的三条光线进行实验,结果得到了不同的数据,如右表所示。经检查,三次实验中各角度的测量值都是准确的,但总结的规律却与光的反射定律相违背。你认为其中的原因是 。
13.在探究光的反射定律时,小明进行如图所示的实验。
(1)当入射光线向法线靠拢时,反射光线 法线;
(2)让一束光EO贴着左侧纸板射到平面镜上,在右侧纸板上会看到反射光线OF。将右侧纸板沿ON向后折,在右侧纸板上 看到反射光线,此时反射光线是 (填“存在”或“不存在”)的。该现象表明:反射光线、入射光线和法线 同一平面内;
(3)在图甲中,如果入射光线沿FO的路径射向平面镜,观察到的现象是反射光线沿OE射出,说明光反射时光路 。
14.在“探究光反射的规律”时,小明进行了如图甲所示的实验:将平面镜水平放置,把标有刻度的白色硬纸板竖直放置在平面镜上,让一束光AO贴着纸板射到平面镜上:
(1)小明在实验时,让入射角等于30°,测得反射角也等于30°,于是他得出结论:反射角等于入射角。该结论的得出存在的问题是: ;
(2)将硬纸板右半部分沿ON向后折,此时在NOF面上看不到反射光线,如图乙所示。小明认为此时反射光线消失了,为了验证小明的想法是否正确,在不改变NOF面位置的条件下,你的验证方法是 ;
(3)上述活动中,若增大入射光线与法线的夹角,反射光线将 (靠近/远离)法线;
(4)实验中用硬纸板显示光路,利用了光在硬纸板表面反生了 反射;
(5)实验结束后,同组的小明和小刚都想从镜子中看到对方的眼睛,而不想让对方看到自己的眼睛,结果他俩谁都没能做到,没能做到的原因是 。
15.物理创新实验小组的同学探究光的反射定律
【实验器材】平面镜、可前或后折的纸板、激光笔、量角器、铅笔。
【实验装置】如图所示:
【分析与论证】
(1)将硬纸板ENF 放置在水平放置的平面镜上,用激光笔射出一束光紧贴硬纸板射向平面镜的O点,可在纸板NOF面内看到反射光。
(2)改变入射光AO的角度,多做几次实验,记录每次反射光的径迹,用 测量入射角和反射角,将数据记录在下表中。
分析数据可得出结论:“在反射现象中, 。”
(3)将一束光贴着纸板ENO射到O点,把纸板NOF向前或向后折,可以探究 。
(4)实验过程中,当让激光笔发出的光逆着原来的反射光OB射向镜面时,此时反射光将沿着 方向射出。
【拓展】实验小组用图1和图2模拟镜面反射与漫反射,如图1所示,把几根细针垂直扎入一张硬纸板中,表示法线,当入射光线平行射到各入射点时,反射光线将平行射出。随后将纸板随意弯折,如图2所示,这时会看到“法线”不再平行,当入射光线平行射到各入射点时,反射光线将 (选填“平行”或“不平行”)射出,根据你所学的知识判断,漫反射 (选填“遵循”或“不遵循”)光的反射定律。
16.如图所示,半圆形滑轨垂直固定在水平底座上,红色激光笔可以保持半径方向沿半圆形滑轨自由滑动;水平底座上装有一可在水平面内自由转动的L形支架,绿色激光笔B安装在支架的水平横梁上并可以沿横梁移动,在半圆形滑轨的圆心处放置一块小平面镜。
小梅和小丽在用该装置探究光的反射规律的实验中
(1)打开红色激光笔A的开关,让其发出的红色激光入射到小平面镜上的O点,小梅观察发现此时这条红色入射光经平面镜反射后有 条反射光。
(2)小梅沿半圆形滑轨移动红色激光笔A,发现红色入射光向中间位置靠近时红色反射光也向中间位置靠近,反之亦然。她猜想:红色反射光与红色入射光之间是不是有一条对称轴呢?
为了验证她的猜想,她打开绿色激光笔B并调节其位置,让其发出的绿色激光从O点正上方入射到O点,此时没有观察到绿色反射光。重新打开红色激光笔A并不断改变红色入射光的方向,发现这条绿色激光真的好像是红色反射光与红色入射光之间的对称轴!
同组的小丽从周围不同方向观察红色入射光、红色反射光和绿色激光,竟然发现从某个方向看去它们是重合的。这说明红色反射光、红色入射光和绿色激光 。
(3)这条绿色激光的位置是否真的是红色反射光与红色入射光之间的对称轴呢?在没有量角器的情况下,小丽又打开一支蓝色激光笔,让蓝色激光逆着红色反射光的方向入射到O点,如果 ,就说明这条绿色激光的位置的确是红色反射光与红色入射光之间的对称轴。
(4)尽管激光笔发出的激光很亮,但观察效果还是不理想。请写出能够更清楚地看到本实验中入射光和反射光的一种做法: 。次数
入射角
反射角
1
15°
75°
2
30°
60°
3
45°
45°
实验次数
1
2
3
4
入射角
15°
35°
45°
60°
反射角
15°
55°
45°
60°
实验序号
入射角
反射角
①
30°
30°
②
45°
45°
③
60°
60°
序号
入射光线相对法线的位置
反射光线相对法线的位置
入射角i
反射角r
1
左
右
30°
30°
2
左
右
45°
45°
3
左
右
60°
60°
4
右
左
60°
60°
次数
入射角
反射角
1
15°
75°
2
30°
60°
3
45°
45°
入射角i/度
15
30
45
50
60
80
反射角r/度
15
30
45
50
60
80
相关试卷
这是一份初中物理沪粤版(2024)八年级上册(2024)2.2 音调精品巩固练习,文件包含22音调分层练习原卷版docx、22音调分层练习解析版docx等2份试卷配套教学资源,其中试卷共25页, 欢迎下载使用。
这是一份沪粤版(2024)八年级上册(2024)2.1 声音的产生与传播精品课时练习,文件包含21声音的产生与传播分层练习原卷版docx、21声音的产生与传播分层练习解析版docx等2份试卷配套教学资源,其中试卷共27页, 欢迎下载使用。
这是一份物理1.4 尝试科学探究精品当堂检测题,文件包含14尝试科学探究分层练习原卷版docx、14尝试科学探究分层练习解析版docx等2份试卷配套教学资源,其中试卷共27页, 欢迎下载使用。

