四川省成都市2023_2024学年高三生物上学期11月月考试题含解析 (1)
展开
这是一份四川省成都市2023_2024学年高三生物上学期11月月考试题含解析 (1),共11页。试卷主要包含了选择题等内容,欢迎下载使用。
1. 支原体肺炎是一种常见的传染病,其病原体——支原体是一种无细胞壁的原核生物。下列相关叙述正确的是()
A. 支原体没有细胞核,以无丝分裂方式增殖
B. 支原体没有染色体,DNA以半保留方式复制
C. 支原体没有线粒体,不能将ADP转化为ATP
D. 支原体没有细胞壁,不能控制物质进出细胞
【答案】B
【解析】
【分析】原核生物不具有染色体,不具有众多细胞器,只具有核糖体这一种细胞器,支原体作为原核生物不具有细胞壁。
【详解】A、支原体是原核生物没有细胞核,也不能以无丝分裂方式(真核生物的分裂方式之一)进行增殖,A错误;
B、支原体是原核生物没有染色体,其遗传物质DNA以半保留方式复制,B正确;
C、支原体是原核生物没有线粒体,但有与有氧呼吸有关的酶,所以能进行有氧呼吸将ADP转化为ATP,C错误;
D、支原体没有细胞壁,但是有细胞膜,能控制物质进出细胞,D错误。
故选B。
2. 在蛋白质合成过程中,刚开始合成的一段多肽具有“引导”作用,在分泌蛋白的合成与分泌过程中,这段多肽被称为信号肽,而运往叶绿体、线粒体、细胞核等位置的蛋白质在合成过程中出现的这段多肽被称为导肽。下列叙述正确的是()
A. 信号肽是在游离的核糖体上合成
B. 信号肽和导肽的形成需要内质网和高尔基体的加工
C. 导肽对于细胞间的信息传递具有重要作用
D. 信号肽和导肽的合成都伴随着肽键的断裂和水的产生
【答案】A
【解析】
【分析】分泌蛋白的合成与分泌过程:核糖体合成蛋白质→内质网进行粗加工→内质网“出芽”形成囊泡→高尔基体进行再加工形成成熟的蛋白质→高尔基体“出芽”形成囊泡→细胞膜,整个过程还需要线粒体提供能量。
【详解】AB、由题意可知,信号肽和导肽属于胞内肽,在游离的核糖体上合成,其形成不需要内质网和高尔基体的加工,A正确,B错误;
C、由题意可知,导肽可引导前体蛋白进入线粒体或叶绿体,对于细胞内的信息传递具有重要作用,C错误;
D、信号肽和导肽的的本质是多肽,合成方式是脱水缩合,伴随着肽键形成和水的产生,D错误。
故选A。
3. 下列与物质运输相关的叙述,正确的是()
A. 洋葱细胞在质壁分离的过程中细胞液浓度逐渐降低
B. 小肠上皮细胞吸收甘油的速率与其膜上的载体无关
C. 胞吞、胞吐运输一定是生物大分子
D. 缺氧会影响通道蛋白对离子的运输
【答案】B
【解析】
【分析】1. 被动运输:简单来说就是小分子物质从高浓度运输到低浓度,是最简单的跨膜运输方式,不需能量。被动运输又分为两种方式:自由扩散:不需要载体蛋白协助,如:氧气,二氧化碳,脂肪,协助扩散:需要载体蛋白协助,如:氨基酸,核苷酸,特例主动运输:小分子物质从低浓度运输到高浓度,如:矿物质离子,葡萄糖进出除红细胞外的其他细胞需要能量和载体蛋白。3.胞吞胞吐:大分子物质的跨膜运输,需能量。
【详解】A、洋葱细胞在质壁分离的过程中细胞失水,细胞液浓度逐渐升高,A错误;
B、小肠上皮细胞吸收甘油的方式为扩散,不需要载体,因此其速率与其膜上的载体无关,B正确;
C、胞吞、胞吐运输的也可以是小分子物质,C错误;
D、通道蛋白对离子的运输为协助扩散,不需要能量,因此缺氧不影响通道蛋白对离子的运输,D错误。
故选B。
4. 已知某玉米体细胞中两对染色体上有A、a和B、b两对基因,其成熟生殖细胞中有10条染色体,下列关于玉米细胞分裂的叙述正确的是( )
A. 玉米细胞有丝分裂间期发生染色体复制和加倍
B. 玉米产生精子的过程中一个细胞的核DNA分子数变化为20→40→20→10个
C. 玉米体细胞有丝分裂前期有10个四分体,20条染色体
D. 在不发生基因突变和交叉互换时,该玉米的一个精原细胞产生的配子种类,用题中两对基因表示有四种
【答案】B
【解析】
【分析】减数分裂过程:(1)减数第一次分裂间期:染色体的复制和有关蛋白质的合成。(2)减数第一次分裂:①前期:联会,同源染色体上的非姐妹染色单体交叉互换;②中期:同源染色体成对的排列在赤道板上;③后期:同源染色体分离,非同源染色体自由组合;④末期:细胞质分裂。(3)减数第二次分裂过程:①前期:核膜、核仁逐渐解体消失,出现纺锤体和染色体;②中期:染色体形态固定、数目清晰;③后期:着丝点分裂,姐妹染色单体分开成为染色体并均匀地移向两极:④末期:核膜、核仁重建、纺锤体和染色体消失。
【详解】A、有丝分裂间期DNA复制不会使染色体加倍,A错误;
B、精原细胞中含有20条核DNA,初级精母细胞含有40条核DNA,次级精母细胞含有20条核DNA,精子细胞中核DNA有10条,故玉米产生精子的过程中一个细胞的核DNA分子数变化为20→40→20→10个,B正确;
C、有丝分裂不会形成四分体,C错误;
D、在不发生基因突变和交换时,一个精原细胞产生四个精子,用题中两对基因表示共两种,D错误。
故选B。
5. 某人因感染链球菌导致急性肾小球肾炎。疾病初期由于肾小球水盐滤过率降低,尿液离子浓度降低,出现尿量减少等症状;疾病中后期,全身毛细血管通透性改变,血浆蛋白含量下降,出现肾炎性全身水肿等症状。下列说法错误的是()
A. 患者肾小球滤过率降低导致其内环境水盐含量降低
B. 组织液中蛋白质含量增加是导致出现全身水肿的主要原因
C. 患者组织细胞内液的渗透压会出现一定范围的波动
D. 若使用利尿剂增加尿量,可一定程度缓解患者病情
【答案】A
【解析】
【分析】全身水肿说明组织液增加,尿血说明血细胞通过肾小球过滤到了肾小囊中;尿蛋白说明肾小球的滤过性增加,导致血浆中大分子蛋白质会被过滤到肾小囊中。
【详解】A、患者肾小球水盐滤过率降低,产生少尿症状,排出的水盐减少,而人体每天从食物和饮水中不断地获取水盐,因此会导致内环境水盐含量上升,A错误;
B、全身毛细血管通透性改变,患者血浆蛋白含量逐渐下降,组织液蛋白增加,血浆中的水分进入组织液增加,导致患者局部组织水肿,B正确;
C、患者毛细血管通透性改变,会影响血浆与组织液之间的物质交换,因此组织细胞内液渗透压会出现波动,即使在正常情况下受内外多种因素的影响,也不是保持不变,而是在一定范围内波动,C正确;
D、若使用利尿剂,患者尿量增加,可增加水盐随尿液的排出量,同时改善肾小球通透性,直至恢复正常滤过功能,水盐、蛋白等物质滤过恢复正常,有利于水盐平衡和血浆渗透压平衡,可缓解患者水肿病情,D正确。
故选A。
6. 枫糖尿病是一种单基因遗传病,患者氨基酸代谢异常,出现一系列神经系统损害的症状。下图是某患者家系中部分成员的该基因带谱,以下推断不正确的是()
A. 该病为常染色体隐性遗传病
B. 2号携带该致病基因
C. 3号为杂合子的概率是2/3
D. 1和2再生患此病孩子的概率为1/4
【答案】C
【解析】
【分析】根据题意和遗传系谱图分析可知:Ⅰ1和Ⅰ2无病,但Ⅱ4有病,根据“无中生有”,说明该病为隐性遗传病。根据基因带谱可知,Ⅱ4是隐性纯合体,Ⅱ3是显性纯合体,是Ⅰ1和Ⅱ5是杂合体。因此,该病为常染色体隐性遗传病。
【详解】A、根据分析,该病为常染色体隐性遗传病,A正确;
B、由于Ⅱ4是隐性纯合体,所以2号携带该致病基因,B正确;
C、3号为显性纯合体,为杂合子的概率是0,C错误;
D、由于Ⅰ1和Ⅰ2无病,都是杂合体,所以他们再生患此病孩子的概率为1/4,D正确。
故选C。
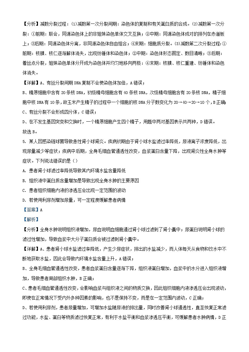
7. 下图曲线表示温度对某绿色植物代谢强度的影响,表中数据为将该绿色植物置于密闭容器中,在温度适宜、光照强度不同的条件下,该密闭容器中二氧化碳变化量相对值。回答下列问题:
(1)图中曲线A和曲线B分别表示该绿色植物真光合速率和呼吸速率。30℃以后两曲线的变化趋势不同的原因是____________________。温度为42.5℃时,该植物从外界吸收二氧化碳的相对值为____________。
(2)光照强度为lklx时,该植物光合速率_____________(填“大于”、“小于”或“等于”)呼吸速率;当CO2变化量相对值为0时,叶肉细胞中产生ATP场所有__________________________。
(3)光照强度为7klx时,该植物光合速率未达到最大值,此时_____________是该植物光合速率的主要限制因素。光照强度为10klx时,限制该植物光合速率的外因可能是________________________,内因可能是__________________________。
【答案】 ①. 与光合作用有关的酶对高温更敏感 ②. -2 ③. 小于 ④. 叶绿体、线粒体、细胞质基质 ⑤. 光照强度 ⑥. 二氧化碳的浓度 ⑦. 叶绿体中色素的含量、酶含量
【解析】
【详解】【试题分析】本题主要考查光合作用和细胞呼吸的有关知识。温度通过影响相关酶的活性影响光合作用和细胞呼吸的速率;随着光照强度增强,光合作用速率增大,到达光饱和点以后,限制光合速率的外界因素是二氧化碳的浓度和温度,内部因素是光合色素和酶的含量。
(1)图中曲线A和曲线B分别表示该绿色植物真光合速率和呼吸速率。30℃消耗CO2最多,说明该温度是光合作用有关酶的最适温度,而42.5℃产生CO2最多,说明此时与细胞呼吸有关酶的最适温度为42.5℃,故30℃以后光合速率下降,呼吸速率继续上升,直到42.5℃,达到最快,之后下降,由此得知与光合作用有关的酶对高温更敏感;据曲线图可知,温度为42.5℃时,该植物光合作用消耗CO2为3,呼吸产生CO2为5,因此从外界吸收二氧化碳的相对值为-2;
(2)光照强度为lklx时,密闭装置中的CO2含量增加,说明此时该植物光合速率小于呼吸速率;当CO2变化量相对值为0时,表示光合速率等于呼吸速率,故此时叶肉细胞中产生ATP的场所有叶绿体、线粒体、细胞质基质;
(3)光照强度为7klx时,该植物光合速率未达到最大值,随着光照强度增大,光合速率也增大,此时限制光合速率的主要限制因素是光照强度;光照强度为10klx时,光合速率已经达到了最大值,此时限制该植物光合速率的外因可能是温度和CO2浓度,但题干给出温度是适宜的,因此限制该植物光合速率的外因只可能是CO2浓度,内因可能是叶绿体中色素的含量和酶的含量。
【点睛】要注意曲线A代表是真正光合速率,温度为42.5℃时,该植物光合作用消耗CO2为3,呼吸产生CO2为5,因此从外界吸收二氧化碳的相对值为-2;密闭装置中CO2的变化量为净光合量,植物同时进行光合作用和细胞呼吸。
8. 图1表示缩手反射的反射弧,图2、图3分别表示图1虚线框内局部结构放大示意图。请回答相关问题。
(1)图1中感受器是由________组成的。
(2)图3中,表示兴奋部位的是______(填字母),该兴奋状态的形成是Na+内流的结果,其进入膜内的方式是______。
(3)如图4是测量神经纤维膜内外电位的装置,图5是测得的动作电位变化,据图回答问题:①图4状态测得的电位相当于图5中的________区段的电位。若该神经纤维接收突触前膜释放的兴奋性递质,则图4的指针将_________(填“向左”“向右”或“不”)偏转。②图5中当神经纤维受到刺激时,Na+内流引起的是_____区段的变化。
(4)当针刺破手指的皮肤,感受器接受刺激后,导致效应器产生反应,此反射属于_______(填“条件”或“非条件”)反射。
【答案】(1)传入神经末梢
(2) ①. h ②. 协助扩散
(3) ①. AB ②. 向左 ③. BC
(4)非条件
【解析】
【分析】题图分析:图1反射弧结构,A是感受器,B是效应器。
图2中a是突触前膜,b是突触间隙,c是突触后膜,d是突触小泡,e是神经递质、f是受体,其中a、b、c共同构成突触结构。
图3中g和i是静息电位,h是动作电位。
图4测定的是膜内外的电位差,测得的是静息电位。
图5中,AB段,神经纤维未受到刺激,K+外流,细胞膜内外的电荷分布情况是外正内负;BC段,神经纤维受到刺激,产生兴奋,此时Na+内流,其膜电位变为外负内正;CD段表示恢复静息电位,此时K+外流。
【小问1详解】
根据图1中神经节可以判断A是感受器,B是效应器,感受器是由感觉神经(传入神经)末梢组成。
【小问2详解】
静息时,形成外正内负的电位,受到刺激后,产生内正外负的动作电位,图3中,表示兴奋状态部位的是h,其形成原因是Na+内流的结果,Na+进入膜内是顺浓度梯度进行的,需要通道蛋白的协助,故其进入细胞的方式是协助扩散。
【小问3详解】
①图4测得为静息电位,相当于图5的AB区段的变化。若该神经纤维接受突触前膜释放的兴奋性神经递质时,该神经纤维Na+内流,膜内外电位分布为外负内正,指针向左偏。
②图5中当神经纤维受到刺激时,产生动作电位,故Na+内流引起的是BC区段的变化,此时会产生动作电位。
【小问4详解】
当针刺破手指的皮肤,感受器接受刺激后,导致效应器产生反应,此反射属于非条件反射,因为缩手反射是生来就有的,不需要大脑皮层参与。
9. 长期高血糖会引起脑部认知功能障碍,引发糖尿病脑病。为探究姜黄素对糖尿病脑病的影响,科研人员对四组大鼠进行持续12周灌胃处理,24周后测定实验结果如图(其中“水迷宫逃避潜伏期”可反应脑部认知功能)。回答下列问题:
(1)人体内能够降低血糖浓度的激素是__________﹐该激素分泌正常的人也有可能患糖尿病,最可能的原因是___________。
(2)该实验设置甲、乙两组的目的是___________。比较丙、丁两组实验结果,可以得出的结论是___________。
(3)进一步研究发现,糖尿病脑病大鼠脑部神经细胞凋亡率与IGF-1(胰岛素样生长因子)的含量呈负相关,而灌胃姜黄素会影响IGF-1的含量,请推测姜黄素治疗糖尿病脑病的机理__________。
【答案】(1) ①. 胰岛素 ②. 受体敏感性降低
(2) ①. 作为对照,验证生理盐水和姜黄素的安全(或者是无副作用) ②. 姜黄素对糖尿病脑病引起的体重减轻和血糖浓度升高具有缓解作用,能改善脑部的认知障碍
(3)姜黄素通过增加脑部神经细胞中胰岛素样生长因子(IGF-1)的含量,从而抑制神经元细胞的凋亡
【解析】
【分析】分析题意,本实验目的是探究姜黄素对糖尿病脑病的影响,则实验的自变量是姜黄素的有无及大鼠的状况,据此分析作答。
【小问1详解】
胰岛素是人体中唯一能够降低血糖的激素,其作用分为两个方面:促进血糖氧化分解、合成糖原、转化成非糖类物质;抑制肝糖原的分解和非糖类物质转化;胰岛素属于激素,需要与受体结合后才能起作用,故胰岛素分泌正常的人也有可能患糖尿病,最可能的原因是胰岛素的受体出现问题,如受体敏感性降低等。
【小问2详解】
分析题意,本实验目的是探究姜黄素对糖尿病脑病的影响,实验组应为糖尿病的脑病大鼠,故据此分析,设置甲、乙组的目的是作为对照,验证生理盐水和姜黄素的安全(或者是无副作用);根据表格分析可知,比较丙组( 糖尿病脑病大鼠+生理盐水)、丁组(糖尿病脑病大鼠+姜黄素)的体重平均值、血糖浓度平均和水迷宫逃避潜伏期可知,丙组的血糖浓度和水迷宫逃避潜伏期大于丁组,而体重平均值小于丁组,说明姜黄素对糖尿病脑病引起的体重减轻和血糖浓度升高具有缓解作用,能改善脑部的认知障碍。
【小问3详解】
分析题意可知,糖尿病脑病大鼠脑部神经细胞凋亡率与IGF-1的含量呈负相关,而姜黄素可改善脑部认知,故据此推测姜黄素治疗糖尿病脑病的机理:姜黄素通过增加脑部神经细胞中胰岛素样生长因子(IGF-1)的含量,从而抑制神经元细胞的凋亡,改善神经系统的功能,提高学习记忆能力。
10. 果蝇作为遗传学常用的实验材料,有易饲养、繁殖快等优点。现有纯合的残翅、红眼和长翅、白眼雌雄果蝇若干(控制两对性状的基因独立遗传),某研究小组从中选择部分果蝇进行了甲、乙两组杂交实验:
甲:残翅、红眼♀×长翅、白眼♂→F1 1长翅、红眼♀:1长翅、红眼♂
乙:残翅、红眼♂×长翅、白眼♀→F1 1长翅、红眼♀:1长翅、白眼♂
回答下列问题。
(1)根据上述实验可判断出果蝇红眼的遗传方式为__________。
请利用甲、乙杂交中的亲本或子代为材料,设计杂交实验方案验证该结论,并写出杂交结果。
杂交方案:____________________。
杂交结果:____________________。
(2)现让乙组F1的雌雄果蝇自由交配,F2的基因型有__________种,其中长翅、白眼雌果蝇的比例为__________。
(3)该研究小组在进行乙杂交实验时,偶然发现F1中有1只白眼雌果蝇。进一步研究发现,该雌果蝇的性染色体为XXY,推测产生的原因可能是__________。
【答案】 ①. 伴X染色体显性遗传 ②. (甲或乙组)F1的红眼雌果蝇×红眼雄果蝇 ③. 子代的雌果蝇均为红眼,雄果蝇中有红眼,也有白眼(2红眼♀:1红眼♂:1白♂) ④. 12 ⑤. 3/16 ⑥. 亲本雌果蝇减数分裂(减I或减Ⅱ)过程中X染色体未分离
【解析】
【分析】
1、根据甲和乙实验:残翅和长翅杂交,子一代中无论雌雄都是长翅,说明长翅是常染色体上显性遗传。
2、根据乙实验:红眼雄果蝇和白眼雌果蝇杂交,子一代中雌果蝇均为红眼,雄果蝇均为白眼,性状与性别相关联,据此可推测出控制果蝇眼色的基因位于X染色体上,且红眼是显性,白眼是隐性。
【详解】(1)根据正反交的杂交实验结果不同,可知果蝇的眼色性状与性别有关,翅型性状与性别无关。由杂交组合乙(残翅、红眼♂×长翅、白眼♀→F1 1长翅、红眼♀:1长翅、白眼♂)推知,红眼是伴X染色体显性遗传,为验证这一结论,可用子一代(F1)的红眼雌果蝇和红眼雄果蝇杂交,若子代的雌果蝇均为红眼,雄果蝇中有红眼,也有白眼( 即子代出现2红眼♀:1红眼♂:1白眼♂),即可说明控制果蝇颜色的基因位于X染色体上且红眼为显性性状。
(2)根据(1)分析,判断实验乙相关基因型为残翅、红眼♂(bbXAY)×长翅、白眼♀(BBXaXa)→F1 1长翅、红眼♀(BbXAXa):1长翅、白眼♂(BbXaY)。现让乙组F1的雌雄果蝇自由交配,采用逐对分析法,Bb×Bb→1BB、2Bb、1bb,长翅的概率为3/4;XAXa×XaY→1XAXa、1XaXa、1XAY、1XaY,白眼雌果蝇的概率为1/4,则F2的基因型有3×4=12种,其中长翅、白眼雌果蝇的比例为3/4×1/4=3/16。
(3)白眼雌果蝇和红眼雄果蝇杂交,理论上子一代中雌果蝇均为红眼,雄果蝇均为白眼,但该小组偶然发现一只白眼雌果蝇,推测可能是基因突变产生,也可能是染色体变异产生。研究发现该雌果蝇性染色体组成为XXY,可知该雌果蝇基因型为XaXaY,产生的原因是亲本雌果蝇减数分裂时,减I结束时X的同源染色体未分离,或减Ⅱ过程中着丝点分裂形成的两条X染色体未分离,产生了含XaXa的卵细胞,从而得到了XaXaY的雌性白眼果蝇。
【点睛】本题主要考查伴性遗传、基因自由组合定律的应用等知识,解题关键是根据题干信息分析显性和隐性性状,判断基因的位置,同时利用基因的自由组合定律进行相关概率的计算。
[选修1:生物技术实践]
11. 硝基苯酚是工业污水中的重要污染物,某同学欲从污水处理厂污泥中分离分解硝基苯酚的细菌。请回答下列有关问题:
(1)为了筛选污泥中可分解硝基苯酚的细菌,在配制培养基时应选择_________(填“硝基苯酚”“硝基苯酚+牛肉膏”或“硝基苯酚”+葡萄糖)作为碳源,不采用其他两组的原因是__________________________________。
(2)纯化菌株时,通常使用划线工具是_____________。划线的某个平板培养后,第一划线区域的划线上都不间断地长满了菌落,第二划线区域的第一条线上无菌落,其他划线上有菌落。分析造成第二划线区域的第一条线无菌落的可能原因是_________________________。
(3)进行梯度稀释时的一般操作是将1mL菌液移入________mL的无菌水中;常用________法接种进行活菌计数,其原理是_____________________________,但统计的菌落数往往____(填“多于”或“少于”)稀释液中的活菌数,原因是________________。
(4)实验数据显示,当培养基中加入碳源葡萄糖时,该细菌降解速率明显提高,原因可能是_____________________________________________。
【答案】 ①. 硝基苯酚 ②. 其他两组分别含有其他氮源和碳源,不能保证硝基苯酚是唯一碳源和氮源 ③. 接种环 ④. 接种环灼烧后未冷却或划线未从第一区域末端开始 ⑤. 9 ⑥. 稀释涂布平板 ⑦. 当样品稀释度足够高时,培养基表面生长的一个菌落来源于一个活菌 ⑧. 少于 ⑨. 当两个或多个细胞连在一起时,平板上观察到的只是一个菌落;有些活菌在培养过程中死亡 ⑩. 葡萄糖为细菌提供充足的能源,使细菌代谢繁殖加快
【解析】
【分析】微生物生长繁殖所必需的营养物质主要包括碳源、氮源、水和无机盐等,根据题意,欲从污水处理厂污泥中分离分解硝基苯酚的细菌,则需配制以硝基苯酚为唯一碳源的培养基;接种时常用接种环,平板划线法要求灼热的接种环冷却后再划线,否则会灼伤菌株甚至导致死亡。划线时要从上一次划线的末端开始划线,这样接种环上才有菌株。
【详解】(1)为了筛选污泥中可分解硝基苯酚的细菌,在配制培养基时应选择硝基苯酚作为碳源,不采用其他两组的原因是其他两组分别含有其他碳源和氮源,不能保证硝基苯酚是唯一碳源和氮源。
(2)利用划线分离法纯化菌株时使用的划线工具是接种环;划线的某个平板经培养后,第一划线区域的划线上都不间断地长满了菌落,第二划线区域的第一条线上无菌落,其它划线上有菌落,造成划线无菌落可能的操作失误有接种环灼烧后未冷却或者划线未从第一区域末端开始。
(3)进行梯度稀释时,需要将ImL菌液移入盛有9mL的无菌水中;稀释涂布平板法常用来进行微生物的计数,其原理是培养基表面的一个菌落来源于稀释液中的一个活菌;由于菌落可能是由两个或多个细胞形成或者操作时有些活菌在培养过程中死亡,或有些活菌在培养过程中死亡,所以统计的菌落数往往少于稀释液中的活菌数。
(4)当培养基中加入碳源葡萄糖时,该细菌降解速率明显提高,因为此时能源充足,细菌代谢繁殖加快。
光照强度(klx)
1
3
5
7
8
10
C02变化量相对值
+2
-2
-6
-10
-12
-12
相关试卷
这是一份四川省成都市金牛区成都市2023_2024学年高二生物上学期12月月考试题含解析,共37页。试卷主要包含了本试卷分第Ι卷两部分,答题前,考生务必先将自己的姓名,考试结束后,将答题卡交回等内容,欢迎下载使用。
这是一份四川省成都市2023_2024学年高一生物上学期12月月考试题含解析,共33页。试卷主要包含了答题前,考生务必先将自己的姓名,考试结束后,将答题卡交回,16等内容,欢迎下载使用。
这是一份重庆市2023_2024学年高三生物上学期11月月考试题含解析,共26页。试卷主要包含了非选择题部分请按题号用0, 野生型蚕蛾等内容,欢迎下载使用。

