


湖北省武汉市2023_2024学年高三生物上学期12月月考试题解析版
展开
这是一份湖北省武汉市2023_2024学年高三生物上学期12月月考试题解析版,共23页。试卷主要包含了 生物多样性是协同进化的结果等内容,欢迎下载使用。
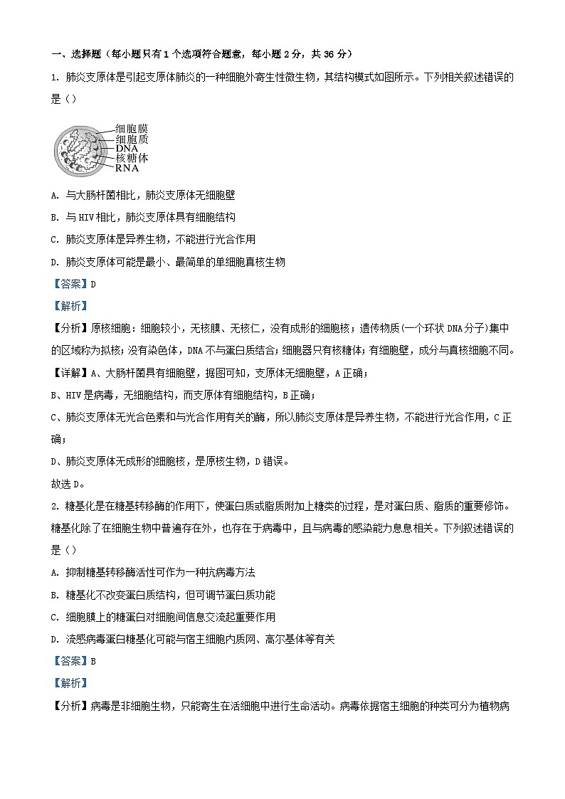
A. 与大肠杆菌相比,肺炎支原体无细胞壁
B. 与HIV相比,肺炎支原体具有细胞结构
C. 肺炎支原体是异养生物,不能进行光合作用
D. 肺炎支原体可能是最小、最简单的单细胞真核生物
【答案】D
【解析】
【分析】原核细胞:细胞较小,无核膜、无核仁,没有成形的细胞核;遗传物质(一个环状DNA分子)集中的区域称为拟核;没有染色体,DNA不与蛋白质结合;细胞器只有核糖体;有细胞壁,成分与真核细胞不同。
【详解】A、大肠杆菌具有细胞壁,据图可知,支原体无细胞壁,A正确;
B、HIV是病毒,无细胞结构,而支原体有细胞结构,B正确;
C、肺炎支原体无光合色素和与光合作用有关的酶,所以肺炎支原体是异养生物,不能进行光合作用,C正确;
D、肺炎支原体无成形的细胞核,是原核生物,D错误。
故选D。
2. 糖基化是在糖基转移酶的作用下,使蛋白质或脂质附加上糖类的过程,是对蛋白质、脂质的重要修饰。糖基化除了在细胞生物中普遍存在外,也存在于病毒中,且与病毒的感染能力息息相关。下列叙述错误的是()
A. 抑制糖基转移酶活性可作为一种抗病毒方法
B. 糖基化不改变蛋白质结构,但可调节蛋白质功能
C. 细胞膜上的糖蛋白对细胞间信息交流起重要作用
D. 流感病毒蛋白糖基化可能与宿主细胞内质网、高尔基体等有关
【答案】B
【解析】
【分析】病毒是非细胞生物,只能寄生在活细胞中进行生命活动。病毒依据宿主细胞的种类可分为植物病毒、动物病毒和噬菌体;根据遗传物质来分,分为DNA病毒和RNA病毒;病毒由核酸和蛋白质组成。
【详解】A、分析题意,抑制糖基转移酶活性可以抑制病毒蛋白的糖基化,降低感染能力,可以作为一种抗病毒方法,A正确;
B、蛋白质的结构决定其功能,分析题意可知,糖基化可调节蛋白质功能,蛋白质功能发生变化则蛋白质结构发生改变,B错误;
C、细胞膜上的糖蛋白具有识别的功能,对细胞间信息交流起重要作用,C正确;
D、病毒没有细胞结构,其蛋白质的合成加工均由宿主细胞提供原料和场所,故其蛋白糖基化可能与宿主细胞内质网、高尔基体等有关,D正确。
故选B。
3. 生物多样性是协同进化的结果。下列关于进化和生物多样性的表述错误的是()
A. 进化的实质是种群基因频率在自然选择作用下定向改变
B. 物种之间的协同进化可以通过物种之间的捕食、寄生和竞争等实现
C. 生物多样性的形成是指新的物种不断形成的过程
D. 人类的生存和发展始终受益于生物多样性,保护生物多样性就是保护人类自己
【答案】C
【解析】
【分析】协同进化是指不同物种之间、生物与无机环境之间在相互影响中不断进化和发展的过程,通过生物漫长的共同进化,形成生物多样性。生物进化的实质是种群基因频率的定向改变,自然选择通过定向改变种群基因频率而决定生物进化的方向。
【详解】A、进化的实质是种群基因频率的定向改变,A正确;
B、协同进化是指不同物种之间、生物与无机环境之间在相互影响中不断进化和发展的过程,物种之间的协同进化可以发生在捕食者与猎物,寄生者与宿主,竞争物种之间等,B正确;
C、生物多样性的形成是不仅仅是新物种出现,还有新基因的出现,新的生态系统形成都是生物多样性,C错误;
D、生物多样性具有直接、间接和潜在价值,人类的生存和发展始终受益于生物多样性,保护生物多样性就是保护人类自己,D正确。
故选C。
4. 性别决定是最基本的生物发育过程之一,SRY基因为雄性的性别决定基因,只位于Y染色体上。研究发现,X染色体上的SDX基因突变后,25%的雄鼠会发生性逆转,转变为可育雌鼠,其余为生精缺陷雄鼠。无X染色体的胚胎无法发育。下列相关分析错误的是()
A. SDX基因不可能是SRY基因突变成的等位基因
B. 雌性小鼠可能会产生两种不同性染色体的卵细胞
C. 雄性小鼠正常的生殖功能依赖于SRY基因表达
D. 性逆转的雌鼠与正常雄鼠杂交,1/2的子代含Y染色体
【答案】D
【解析】
【分析】1、鼠的性别决定方式为XY型,正常情况下性染色体组成XY的个体发育为雄性,XX的个体发育为雌性,X染色体上的SDX基因突变后25%的雄鼠会发生性逆转,转变为可育雌鼠,其余为生精缺陷雄鼠,若该性逆转的可育雌鼠与正常雄鼠交配,亲本双方染色体组成为XY和XY。
2、等位基因是同源染色体上相同的位置的基因,SRY基因为雄性的性别决定基因,只位于Y染色体上,所以该基因不含等位基因。
【详解】A、SRY基因只位于Y染色体上,X染色体上不存在该基因的等位基因,SDX基因位于X染色体上,不是SRY的等位基因,A正确;
B、X染色体上的SDX基因突变后,25%的雄鼠会发生性逆转,转变为可育雌鼠,这种雌鼠的染色体组成为XY,会产生两种不同性染色体的卵细胞,B正确;
C、X染色体上的SDX基因突变后,25%的雄鼠会发生性逆转,转变为可育雌鼠,其余为生精缺陷雄鼠,即无SDX基因后SRY基因不能正常发挥功能,C正确;
D、若上述发生性逆转的雄鼠与野生型雄鼠杂交,其亲本染色体组分别为性逆转雌鼠(XY)和正常雄鼠(XY),杂交后代染色体组成为XX:XY:YY=1:2:1。又因为无X染色体的胚胎无法发育,所以正常发育个体中XX:XY=1:2,子代个体的性染色体组成为XX(1/3)、XY(2/3),D错误。
故选D。
5. 加拿大跨部门林火中心2023年9月3日最新数据显示,今年以来加拿大已发生6100多起森林火灾,截至目前,累计过火面积已达16.4万平方公里,持续破历史纪录,当地植被焚烧严重。下列叙述错误的是()
A. 火灾后,该地区植被焚烧严重,将发生初生演替
B. 若失去负反馈调节,森林生态系统将不会保持稳定状态
C. 森林区域在火灾后,群落依旧有演替至森林阶段的潜力
D. 森林生态系统抵抗力稳定性较强,但其调节能力依然有限
【答案】A
【解析】
【分析】1、生态系统的稳定性包括抵抗力稳定性和恢复力稳定性:
(1)抵抗力稳定性:生态系统抵抗外界干扰并使自身的结构和功能保持原状的能力。
(2)恢复力稳定性:生态系统在遭到外界干扰因素的破坏以后恢复到原状的能力。
2、抵抗力稳定性和恢复力稳定性的关系:抵抗力稳定性的大小取决于该生态系统的生物物种的多少和营养结构的复杂程度,生物种类越多,营养结构越复杂,生态系统的抵抗力稳定性就越高;而恢复力稳定性则是生态系统被破坏后恢复原状的能力,恢复力稳定性的大小和抵抗力稳定性的大小往往存在着相反的关系。
【详解】A、火灾后,该地区植被尽管焚烧严重,发生的依然是次生演替,A错误;
B、负反馈调节是生态系统自我调节能力的基础,生态系统稳定状态依靠自我调节能力来维持的,因此,失去负反馈调节,森林生态系统将不会保持稳定状态,B正确;
C、火灾前,该地区被森林覆盖,说明该地区气候适宜,森林区域在火灾后,由于原有的气候条件、植被繁殖体等的存在,因此火灾后该地区群落依旧有演替至森林阶段的潜力,C正确;
D、生态系统自我调节能力是有一定限度的,因此,尽管森林生态系统的抵抗力稳定性较强,但其调节能力依然有限,D正确。
故选A。
6. 在催化反应中,竞争性抑制剂与底物(S)结构相似,可与S竞争性结合酶(E)的活性部位;反竞争性抑制剂只能与酶﹣底物复合物(ES)结合,不能直接与游离酶结合。抑制剂与E或ES结合后,催化反应无法进行,产物(P)无法形成。下列说法正确的是( )
A. 酶是多聚体,其基本组成单位是氨基酸或脱氧核苷酸
B. ES→P+E所需要的活化能与S直接转化为P所需要的活化能相等
C. 酶量一定的条件下,底物浓度越高,竞争性抑制剂的抑制效率越低
D. 底物充足的条件下,随着酶量的增加,反竞争性抑制剂存在的反应速率持续增强
【答案】C
【解析】
【分析】酶是由活细胞产生的具有催化作用的有机物。酶的作用机理是能降低化学反应活化能。酶的特性:①高效性:酶能显著降低反应活化能,加快反应速率;②专一性:每种酶只能催化一种或一类化学反应;③酶的作用条件温和。
【详解】A、酶的本质是蛋白质,少部分是RNA,其基本组成单位是氨基酸或核糖核苷酸,A错误;
B、酶的作用机理是能降低化学反应活化能,故ES→P+E(有酶催化)所需要的活化能比S直接转化为P所需要的活化能要低,B错误;
C、竞争性抑制剂与底物(S)结构相似,可与S竞争性结合酶(E)的活性部位,酶量一定的条件下,底物底物浓度越高,底物和酶结合的就越多,竞争性抑制剂的抑制效率越低,C正确;
D、反竞争性抑制剂是一类只能与酶-底物复合物(ES)结合,但不能直接与游离酶结合的抑制剂,故反竞争性抑制剂的作用不会随着酶量的增加不断增加,D错误。
故选C。
7. 研究影响豌豆幼苗细胞线粒体耗氧速率的因素,按图示顺序依次向测定仪中加入线粒体及相应物质,测定氧气浓度的变化,结果如图(注:图中呼吸底物是指在呼吸过程中被氧化的物质)。下列分析正确的是( )
A. 加入的呼吸底物是葡萄糖
B. 过程①没有进行有氧呼吸第三阶段
C. 过程②耗氧速率变化和过程④耗氧速率变化的主要原因都是由呼吸底物不足引起
D. 过程④耗氧速率降低和过程⑤耗氧速率加快的主要原因都是由ADP含量变化引起
【答案】D
【解析】
【分析】1、有氧呼吸过程分为三个阶段,第一阶段是葡萄糖酵解形成丙酮酸和还原氢,第二阶段是丙酮酸和水反应形成二氧化碳和还原氢,第三阶段是还原氢与氧气结合形成水;
2、真核细胞中有氧呼吸的第一阶段发生在细胞质基质中,第二、第三阶段发生在线粒体中;
3、有氧呼吸的三个阶段都释放能量,释放的能量大部分以热能的形式散失,一部分转移到ATP中。
【详解】A、线粒体中进行氧化分解的物质是丙酮酸,因此图中加入的呼吸底物是丙酮酸,A错误;
B、由题图曲线可知,加入线粒体后,①过程氧气浓度略有下降,说明在线粒体中进行了有氧呼吸的第三阶段,消耗量氧气,B错误;
C、过程②氧气浓度降低的速率较慢,但加入呼吸底物后,过程③氧气浓度的下降速度加快,说明过程②耗氧速率变化的原因是呼吸底物不足;④过程氧气浓度降低的速率较慢,但加入ADP后,⑤过程氧气浓度的下降速度加快,说明④耗氧速率变化的主要原因是ADP含量不足,C错误;
D、④过程氧气浓度降低的速率较慢,但加入ADP后,⑤过程氧气浓度的下降速度加快,说明两者耗氧速率变化的主要原因是ADP含量引起的,D正确。
故选D。
8. 科研人员利用一定方法使群体中的所有细胞处于同一时期,称为诱导同步化方法。如图是利用DNA合成抑制剂(TdR)实现细胞同步化的过程。图中G1(DNA合成前期)、S(DNA复制期)和G2(DNA合成后期)分别是间期的不同时期,M期是分裂期。图中1是快速增殖期的细胞;2是第一次加入TdR,所有处于S期的细胞立即被抑制;3是将TdR洗脱,解除抑制,被抑制的细胞沿细胞周期运行;4是在解除抑制的细胞到达G1期终点前,第二次加入TdR并继续培养,所有的细胞被抑制在G1/S期交界处。图中2~4处理后达到图中相应处理结果所经历的最短时间可能相同的是()
A. 2和3B. 2和4C. 3和4D. 2、3、4
【答案】B
【解析】
【分析】双阻断法的目的是让所有的细胞都同步化在G1/S交界处。第一次在培养连续分裂的细胞的培养基中加入适量的TdR,S期的细胞都停留在S期,处于其它时期的细胞可沿细胞周期继续运行到G1/S交界处。洗脱TdR后会恢复正常的细胞周期,处于G1/S交界处的细胞进入S期继续运行,而第一次加入适量的TdR时被停留在S期的细胞则可进入G2、M、G1时期,但必须在再次进入S期之前再次在培养基中加入适量的TdR阻断,才能让细胞全部同步在G1/S交界处。
【详解】ABCD、图2细胞处于S期、图3处于G1+M+G2期,图3停留在G1和S期之间。2是将一定剂量的TdR加入培养液后,要保证刚完成S期的细胞再次进入S期培养时长至少要G1+G2+M;3是洗去TdR的目的是使S期的细胞重新进行后续过程,完全洗去TdR后至少要再经过S期的时长才能再施加TdR,但如果时间短于S期时长就会有部分S期细胞仍停留在S期;4第二次TdR处理的时间如果短于G1+G2+M,则有部分细胞达不到G1和S的交界处,故2和4是最短时间可能相同的,B正确、ACD错误。
故选B
9. 中风,也叫脑卒中,起因一般是由脑部血液循环障碍导致局部神经结构损伤、功能缺失,一般发病快,病死率高。近期,科研人员运用神经干细胞进行脑内移植治疗缺血性中风取得了一定的进展,中风患者局部神经结构损伤、功能缺失得到了一定程度的修复和重建。下列叙述错误的是()
A. 神经干细胞是轻度分化的细胞
B. 神经干细胞在参与损伤部位修复过程中发生了细胞分裂、分化、衰老等过程
C. 脑部血液循环障碍导致局部神经细胞死亡属于细胞凋亡
D. 神经干细胞与神经细胞形态、结构、功能不同的根本原因是基因的选择性表达
【答案】C
【解析】
【分析】1、细胞分化是指在个体发育中,由一个或一种细胞增殖产生的后代,在形态,结构和生理功能上发生稳定性差异的过程。细胞分化的实质是基因的选择性表达。
2、细胞凋亡与细胞坏死的区别:细胞凋亡是由基因决定的细胞自动结束生命的过程,属于正常的生命现象,对生物体有利;细胞坏死是由外界环境因素引起的,属于不正常的细胞死亡,对生物体有害。
【详解】A、神经干细胞是专能干细胞,是轻度分化的细胞,可分化成神经元、星形胶质细胞和少突胶质细胞等,A正确;
B、神经干细胞具有分裂、分化的能力,故在参与损伤部位修复过程中发生了细胞分裂、分化、衰老等过程,B正确;
C、细胞坏死是在种种不利因素的影响下,由于细胞正常代谢活动受损或中断引起的细胞损伤和死亡,脑部血液循环障碍导致局部神经细胞死亡是一种由病理性刺激引起的死亡,属于细胞坏死,C错误;
D、神经细胞是由神经干细胞分化的结果,在形态,结构和生理功能上发生稳定性差异,造成这种差异的根本原因是基因的选择性表达,D正确。
故选C。
10. 苯丙酮尿症(PKU)是一种由致病基因决定的氨基酸代谢病,常造成新生儿神经系统损害而智力低下,下图1是某家族中该病的遗传系谱图。为避免再生下患儿.该家族成员去医院进行了基因检测,已知被检测的PKU基因为142bp(bp表示碱基对).检测人员用特定限制酶酶切部分家庭成员(III1、III2、III3)的PKU基因,产生了大小不同的几种片段.结果如图2所示。下列叙述正确的是()
A. 苯丙酮尿症是单基因遗传病由一个基因决定
B. 若III2与III3近亲结婚生一个患病孩子的概率是1/6
C. III1的每个PKU基因中共有2个该特定限制酶的酶切位点
D. 可以在患者家系中调查该遗传病的发病率
【答案】C
【解析】
【分析】据图分析,该病为常染色体隐性遗传病。设该病由 A 、 a 基因控制。
【详解】 A 、由分析可知,苯丙酮尿症是单基因遗传病,由一对等位基因决定, A 错误;
B 、由分析可知,该病为常染色体隐性遗传病,III1的基因型为aa,故II1和II2的基因型均为Aa,III2的基因型为AA,II3的基因型为aa,II4的基因型为A—,III3的基因型为 Aa ,若两者结婚,生一个患病孩子(aa)的概率是0,B 错误;
C 、根据题意分析,已被检测的 I 的 PKU 基因为142bp,限制酶切割后产生50 bp 和42 bp 如两种长度的片段,142-50-42=50bp,说明50 bp 的片段有2个,即切割后产生了三个片段,因此 III1 的每个 PKU 基因中均具有2个该特定限制酶的酶切位点, C 正确;
D 、调查遗传病的发病率应在人群中随机取样,可以在患者家系中调查该病的遗传方式, D 错误。
故选C。
11. “母性效应”是指子代某一性状的表型由母体的核基因型决定,而不受本身基因型的支配。椎实螺是一种雌雄同体的软体动物,可异体受精,也可自体受精,其螺壳的旋转方向有左旋和右旋的区分,旋转方向符合“母性效应”。母本右旋椎实螺A(SS)和父本左旋椎实螺B(ss)杂交得到的F1全为右旋椎实螺,F1随机交配获得F2。下列叙述错误的是()
A. F2自交产生的F3全为右旋椎实螺
B. 椎实螺单独培养,子一代都会发生性状分离
C. 自然状态下SS个体的亲本可能都是左旋椎实螺
D. 欲判断某左旋椎实螺的基因型,可采用自交统计后代性状的方法确定
【答案】AB
【解析】
【分析】“母性效应”是指子代某一性状的表现型由母体的核基因型决定,而不受本身基因型的支配,欲判断某一个体的表现型,需要根据其母本基因型判断。
【详解】A、分析题意,母本右旋椎实螺A(SS)和父本左旋椎实螺B(ss)杂交得到的F1基因型是Ss,F1随机交配获得F2,F2的基因型及比例为SS:Ss:ss=1:2:1,F2自交产生的F3的表现型由F2的基因型决定,故F3中既有右旋椎实螺也有左旋椎实螺,A错误;
B、椎实螺单独培养,子一代不一定都会发生性状分离,如SS的基因型单独培养,不会发生性状分离,B错误;
C、子代某一性状的表型由母体的核基因型决定,而不受本身基因型的支配,自然状态下SS个体的亲本基因型为S_,而基因型为S_个体的母方基因型若为ss,其表现为左旋,C正确;
D、左旋螺的基因型为ss、Ss,其中ss自交后代全为左旋,Ss自交后代全为右旋,故可采用自交统计后代性状的方法确定某左旋椎实螺的基因型,D正确。
故选AB。
12. 生物学是一门实验科学,选择合适的实验材料是实验成功与否的先决条件。下列有关实验选材的叙述错误的是()
A果蝇繁殖能力强,子代数目多,易于做数学统计分析
B. 山柳菊有时进行无性生殖,有时进行有性生殖,不适合做遗传学实验的材料
C. 洋葱根尖分生区细胞分裂旺盛,利于观察减数分裂过程中染色体形态的变化
D. T2噬菌体是DNA病毒,结构简单,易于观察因遗传物质改变导致的结构和功能变化
【答案】C
【解析】
【分析】山柳菊作为遗传学材料并不理想的原因有:山柳菊没有易于区分又可以连续观察的相对性状;山柳菊有时进行有性生殖,有时进行无形生殖;山柳菊花小,难以做人工杂交实验。
【详解】A、实验结论的得出是建立在足够数量的数据统计基础上的,果蝇繁殖能力强,子代数目多,易于做数学统计分析,这是果蝇作为遗传学材料的优点之一,A正确;
B、山柳菊有时进行无性生殖,有时进行有性生殖,同时也没有易于区分又可以连续观察的相对性状,因而不适合做遗传学实验的材料,B正确;
C、洋葱根尖分生区细胞只能进行有丝分裂,不能用于观察植物细胞减数分裂实验,C错误;
D、T2噬菌体是DNA病毒,其结构简单,是由DNA和蛋白质组成的,便于做遗传学分析,因而易于观察因遗传物质改变导致的结构和功能变化,D正确。
故选C。
13. 有氧运动能改变骨骼肌细胞中的DNA甲基化状态,引发骨骼肌的结构和代谢变化,改善肥胖、延缓衰老。下列相关叙述正确的是( )
A. DNA甲基化能改变骨骼肌细胞中基因的碱基序列
B. 骨骼肌细胞中的DNA甲基化状态可以遗传给后代
C. DNA甲基化程度可能影响代谢相关酶基因的转录
D. 甲基化若发生在染色体的组蛋白上则不影响基因表达
【答案】C
【解析】
【分析】表观遗传是指DNA序列不发生变化,但基因的表达却发生了可遗传的改变,即基因型未发生变化而表现型却发生了改变,如DNA的甲基化,甲基化的基因不能与RNA聚合酶结合,故无法进行转录产生mRNA,也就无法进行翻译,最终无法合成相应蛋白,从而抑制了基因的表达。
【详解】A、DNA甲基化不改变骨骼肌细胞中基因的碱基序列,但基因的表达却发生了可遗传的改变,A错误;
B、DNA甲基化属于表观遗传,是可遗传变异,但骨骼肌细胞属于体细胞,其中的甲基化不能遗传给后代,B错误;
C、转录是以DNA的一条链为模板合成RNA的过程,DNA甲基化可能影响DNA分子的解旋,进而影响相关酶基因的转录,C正确;
D、组蛋白的甲基化与染色质结构改变有关,会影响基因表达,D错误。
故选C。
14. 下图的基因模型为控制某种酶的基因内部和周围的DNA片段情况。距离以千碱基对(kb)表示,但未按比例画出,基因长度共8kb,人为划分a~g共7个区间,转录直接生成的mRNA中d区间所对应的区域会被加工切除,成为成熟的mRNA.下列分析正确的是()
A. 图中成熟mRNA的长度是3.1kb
B. 起始密码子对应位点是RNA聚合酶结合的位点
C. 终止密码子是最后一个氨基酸结合到核糖体的位点
D. mRNA上某一特定位点需要的氨基酸可以由几种特定的tRNA将它转运到核糖体上
【答案】A
【解析】
【分析】据图分析:转录形成的mRNA的长度为7.5-1.2=6.3kb,但形成成熟的mRNA时,d区间所对应的区域会被加工切除,因此成熟的mRNA的长度为= (7.5-1.2) -(5.2-2.0)=3.1kb。
【详解】A、mRNA是转录的产物,由RNA聚合酶与DNA上的转录起点结合到转录终点结束,所以转录直接生成的mRNA长度为7.5-1.2=6.3kb,但要形成成熟的mRNA需要切除d对应的区段,因此实际长度为6.3-(5.2-2.0)=3.1kb,A正确;
B、启动子对应位点是RNA聚合酶结合的位点,起始密码子对应位点是安放第一个氨基酸的位置,B错误;
C、终止密码子不表示氨基酸,是终止翻译的信息位点,C错误;
D、mRNA上某一特定位点需要的氨基酸只能由一种特定的tRNA将它转运到核糖体上,D错误。
故选A。
15. 如图表示血液流经某器官M的示意图,A为动脉端,B为静脉端。下列分析错误的是()
A. 若B处尿素含量高于A处,则M可能为肾脏
B. 若M为肝脏,B处血糖含量高于A处,说明此时处于饥饿状态
C. 若B处氨基酸含量高于A处,则M可能为小肠,此时处于餐后状态
D. 若B处CO2含量低于A处,则M为肺,且B处葡萄糖含量也低于A处
【答案】A
【解析】
【分析】与血糖调节相关的激素主要是胰岛素和胰高血糖素,其中胰岛素是机体内唯一降低血糖的激素,胰岛素能促进全身组织细胞加速摄取、利用和储存葡萄糖,从而降低血糖浓度。胰高血糖素能促进肝糖原分解,并促进一些非糖物质转化为葡萄糖,从而使血糖水平升高。
【详解】A、如果M为肾脏,血液经过肾之后,尿素经过肾小球的过作用进入肾小囊最后经肾小管排出体外,所以B处的尿素浓度较低,A错误;
B、在饥饿状态下,血糖含量较低时,肝脏中的肝糖原分解形成血糖,此时B处血糖含量高于A处,B正确;
C、就餐后氨基酸由小肠吸收,血液流经小肠后,氨基酸的含量增加,因此若B处氨基酸含量高于A处,则M可能为小肠,C正确;
D、只有当血液流经肺时,二氧化碳含量才会下降,且肺部细胞也消耗葡萄糖,血液流经肺后,血糖含量下降,所以B处葡萄糖含量也低于A处,D正确。
故选A。
16. 正常情况下,神经纤维上某一点受到刺激后电位变化记录如图甲;在实验装置中加入河豚毒素后,给予该部位同种强度的刺激,结果电位变化如图乙,下列有关说法错误的是()
A. 图甲中神经纤维上膜内K+/Na+的比值由B变成A时会变小
B. 图甲中神经纤维上引起B→A变化的离子运输不需消耗ATP
C. 适当降低培养液中钾离子浓度可以增大图甲曲线中B点的绝对值
D. 图乙不能形成动作电位,因为河豚毒素可能抑制了呼吸酶的活性
【答案】D
【解析】
【分析】静息时,神经细胞膜对钾离子的通透性大,钾离子大量外流,形成内负外正的静息电位;受到刺激后,神经细胞膜的通透性发生改变,对钠离子的通透性增大,钠离子内流,形成内正外负的动作电位。兴奋部位和非兴奋部位形成电位差,产生局部电流,兴奋就以电信号的形式传递下去。
【详解】A、图甲中A处为动作电位(钠离子内流),B处为静息电位(钾离子外流),所以图甲中神经纤维膜内K+/Na+的比值由B变成A时会变小,A正确;
B、图甲中神经纤维上引起B→A变化是钠离子内流,属于协助扩散,不需要消耗能量,B正确;
C、降低培养液中钾离子浓度,细胞膜内外两侧钾离子浓度差增大,静息电位绝对值增大,C正确;
D、图乙不能形成动作电位,河豚毒素可能抑制了兴奋的传导,D错误。
故选D。
17. 双子叶植物种子萌发后,下胚轴顶端形成弯钩(顶勾),保护子叶和顶端分生组织在破土过程中不受破坏。顶勾的形成与生长素分布不均有关,主要受重力影响。下列说法正确的是( )
A. 受重力影响,顶勾内侧生长素浓度较高,外侧生长素浓度较低
B. 导致顶勾内外侧生长素分布不均的主要原因是生长素极性运输
C. 种子萌发的过程只与生长素有关,与细胞分裂素和脱落酸无关
D. 植物没有神经系统,因此植物生命活动的调节只受激素的调节
【答案】A
【解析】
【分析】下胚轴顶端形成弯钩(顶勾),是由于在重力作用下,生长素沿重力方向不均匀分布,导致顶勾内侧生长素浓度较高,外侧生长素浓度较低,内侧生长素浓度较高抑制生长,使内侧生长慢,外侧生长素浓度较低促进生长,使外侧生长快,从而形成弯钩(顶勾)。
【详解】A、在重力作用下,生长素沿重力方向不均匀分布,导致顶勾内侧生长素浓度较高,外侧生长素浓度较低,A正确;
B、导致顶勾内外侧生长素分布不均的主要原因是重力使生长素在下胚轴顶端沿重力方向发生了横向运输,B错误;
C、种子萌发依赖细胞分裂和分化,是在生长素、细胞分裂素等多种激素的共同作用下完成的,C错误;
D、植物生长发育的调控,是基因表达调控、激素调节和环境因素调节共同完成的,D错误。
故选A。
18. 在牛、羊等反刍动物的瘤胃中生活着多种微生物,其中有能分解纤维素的微生物。某科研团队按照如图所示的流程分离瘤胃中的纤维素分解菌,实验中需要甲、乙两种培养基,并在刚果红培养基平板上,筛选到有透明降解圈的菌落。下列叙述错误的是()
A. 培养基表面均加入一层无菌的石蜡主要是为防止杂菌的污染
B. 甲培养基中唯一的碳源是纤维素,则该培养基是选择培养基
C. 过程②中用适宜浓度NaCl进行梯度稀释是为了保持细胞形态
D. 图中降解圈的大小与纤维素酶活性有关,菌落①降解能力最强
【答案】A
【解析】
【分析】刚果红可以与像纤维素这样的多糖物质形成红色复合物,但与纤维二糖和葡萄糖无法发生这种反应。在含有纤维素的培养基中添加刚果红,刚果红与纤维素形成红色复合物,当纤维素被纤维素分解菌分解后,复合物无法形成,培养基中就会出现以这些菌为中心的透明圈。
【详解】A、反刍动物的瘤胃中不含氧气,其中存在的纤维素分解菌适宜在无氧条件下生存和繁殖,因此培养基表面覆盖无菌的石蜡主要是为了保证培养的无氧环境,A错误;
B、为了筛选纤维素分解菌,需要以纤维素为唯一碳源,能够分解纤维素的微生物能够生存,不能分解纤维素的微生物因无法获得碳源而死亡,因此甲培养基中唯一的碳源是纤维素,该培养基是选择培养基,B正确。
C、过程②是进行梯度稀释的过程,由于不确定该纤维素分解菌是否具有细胞壁,因此在梯度稀释的过程中使用适宜浓度的NaCl可以防止细胞因过度吸水导致膨胀破裂,保持细胞形态,C正确;
D、纤维素分解菌能分解纤维素是因为其可以产生纤维素酶,纤维素酶的活性越高,对纤维素的分解效果越好,以这些菌为中心的透明圈的直径与菌落直径的比值越大,据图比较菌落①的降解能力最强,D正确。
故选A。
【点睛】
二、非选择题(64分)
19. 光呼吸可使大豆、水稻和小麦等作物的光合效率降低20%至50%,造成产量损失。光呼吸是由于O2竞争性地结合到卡尔文循环关键酶Rubisc酶上,引起核酮糖1,5二磷酸(C5)加氧分解。下图1表示叶肉细胞中有关代谢,其中①~④代表光呼吸过程。请据图回答下列问题:
(1)在红光照射条件下,参与途径①的主要色素是__________;Rubisc酶主要分布在____中,催化CO2与C5结合,生成2分子C3,影响该反应的内部因素有_________(写出两个)。
(2)当环境中O2与CO2含量比值________(填“偏高”或“偏低”)时,叶片容易发生光呼吸。正常光合的叶片,突然停止光照后叶片会出现快速释放CO2现象(CO2猝发),试解释这一现象产生的原因:___________。
(3)从能量代谢分析,光呼吸与有氧呼吸最大的区别是__________________。
(4)水稻、小麦属于C3植物,而高粱、玉米属于C4植物,其特有的C4途径如图2所示。根据图中信息推测,PEP羧化酶比Rubisc酶对CO2的亲和力________。叶肉细胞包围在维管束鞘细胞四周,形成花环状结构,根据此结构特点,进一步推测C4植物光呼吸比C3植物________。
(5)根据对光呼吸机理的研究,科研人员利用基因编辑手段设计了只在叶绿体中完成的光呼吸替代途径AP(依然具有降解乙醇酸产生CO2的能力)。同时利用RNA干扰技术,降低叶绿体膜上乙醇酸转运蛋白的表达量。检测三种不同类型植株的光合速率,实验结果如图3所示。据此回答:当胞间CO2浓度较高时,三种类型植株中,AP+RNA干扰型光合速率最高的原因可能是____________、___________,进而促进光合作用过程。
【答案】(1) ①. 叶绿素 ②. 叶绿体基质 ③. Rubisc酶活性、Rubisc酶含量、C5含量、pH等
(2) ①. 偏高 ②. 叶绿体基质中剩余的C5加氧分解产生CO2
(3)光呼吸消耗ATP,有氧呼吸产生ATP
(4) ①. 更强/更高 ②. 低(或弱)
(5) ①. 乙醇酸转运蛋白减少,叶绿体内乙醇酸浓度高 ②. AP途径能够更快速高效地降解乙醇酸产生CO2
【解析】
【分析】据图1可知,光呼吸过程O2竞争性地结合到卡尔文循环关键酶Rubisc上,引起核酮糖-1,5二磷酸(C5)加氧分解,2-磷酸甘油酸,再转变成乙醇酸,乙醇酸被氧化,形成二氧化碳再释放出去,这是一个相当复杂的过程,这一系列反应是在三种细胞器中完成的,它们分别是叶绿体、过氧化物体以及线粒体。
【小问1详解】
叶绿素主要吸收红光和蓝紫光,在红光照射条件下,参与途径①水光解过程的主要色素是叶绿素,Rubisc酶参与暗反应阶段(卡尔文循环),故Rubisc酶主要分布在叶绿体基质中,影响暗反应阶段(卡尔文循环)内部因素有Rubisc酶活性、Rubisc酶含量、C5含量、pH等。
【小问2详解】
环境中O2与CO2含量比值会影响光呼吸过程,当环境中O2与CO2含量比值偏高时,O2竞争性地结合到卡尔文循环关键酶Rubisc上,叶片容易发生光呼吸。突然停止光照后,光反应过程停止,C3还原受阻,叶绿体基质中剩余的C5加氧分解产生CO2,叶片会出现快速释放CO2现象。
【小问3详解】
光呼吸与有氧呼吸最大的区别是光呼吸需要消耗ATP,有氧呼吸能产生ATP。
【小问4详解】
据图2可知,CO2的浓度较低时也能发生C4途径,故PEP羧化酶比Rubisc酶对CO2的亲和力更高,C4植物光呼吸比C3植物低。
【小问5详解】
据图3可知,当胞间CO2浓度较高时,三种类型植株中,AP+RNA干扰型光合速率最高的原因可能是乙醇酸转运蛋白减少,叶绿体内乙醇酸浓度高、AP途径能够更快速高效地降解乙醇酸产生CO2造成的,进而促进该植物光合作用过程。
20. 水痘是由水痘-带状疱疹病毒(VZV)引起的急性呼吸道传染病,多见于儿童,临床特征为全身出现丘疹、水疱。接种VZV减毒活疫苗(VarV)是预防水痘流行的有效方法。2019年,研究者对某地2007~2015年出生儿童的VarV接种率及水痘发病率进行了调查,结果如图。
回答下列问题:
(1)感染初期患者皮肤表面形成透明水疱,其中的液体主要来自内环境中的________。
(2)呼吸道黏膜受损者更易被VZV感染,原因是__________________________________。VZV感染引发机体的______________(填“特异性”或“非特异性”)免疫,被感染的细胞统称为______________。
(3)图中统计结果显示,随VarV接种率的提高,水痘发病率呈下降趋势。接种VarV后,B淋巴细胞的作用是_______________________________________________________。
(4)2014年、2015年出生儿童的接种率与发病率数据提示,应及时接种第二剂VarV,原因是第一剂疫苗接种一段时间后______________________________________________。
(5)水痘临床诊断时,须注意与荨麻疹相区分。与水痘的发病机理不同,某些花粉引起的荨麻疹属于机体的______________反应,是免疫系统的__________功能过强的表现。
(6)某小鼠品系注射物质A后,很快发生了呼吸困难等症状,请设计实验验证物质A为该品系的过敏原,写出简要思路即可。_____________________________。
【答案】20. 组织液
21. ①. 免疫系统的第一道防线被破坏,防卫功能减弱 ②. 特异性 ③. 靶细胞
22. 增殖、分化为浆细胞和记忆B细胞
23. 如不及时接种第二剂,记忆细胞、抗体可能会消失
24. ①. 过敏 ②. 免疫防御
25. 取一定数量的未接触过物质A的该品系小鼠,将一定量的物质A注射到实验小鼠体内,注射后若干天,未见小鼠出现明显的异常表现。一段时间后,再向该组实验小鼠体内注射物质A,小鼠很快发生了呼吸困难等症状
【解析】
【分析】1、过敏反应:指已免疫的机体在再次接受相同物质的刺激时所发生的反应,引起过敏反应的物质叫做过敏原,如花粉、油漆、鱼虾等海鲜、青霉素、磺胺类药物等(因人而异)。
2、分析坐标图形,2007~2015年出生儿童的第一剂次VarV接种率开始基本持平,2014年后下降;第二剂次VarV接种率逐年增加,水痘发病率逐年下降。
【小问1详解】
细胞外液主要包括血浆、组织液、淋巴等,也称为内环境,水疱中的液体应该为渗透压失衡造成的组织液聚集在皮肤下形成的,主要还是来自组织液。
【小问2详解】
呼吸道黏膜属于人体免疫的第一道防线,具有清扫、阻挡异物等作用,属于非特异性免疫,当VZV从呼吸道侵入人体时,呼吸道黏膜受损者,会失去呼吸道黏膜上纤毛的清扫、阻挡和黏液的吸附作用,免疫系统的第一道防线被破坏,防卫功能减弱,故更易被VZV感染;VZV 侵入人体后会引起人体产生特异性免疫反应,在免疫学上被称为抗原,被其感染的细胞被称为靶细胞,靶细胞可被细胞毒性T细胞裂解。
【小问3详解】
接种VarV后,B淋巴细胞的作用是增殖、分化为浆细胞和记忆B细胞,其中浆细胞可分泌抗体。
【小问4详解】
由于抗体和记忆细胞都有一定的时效性,如不及时接种第二剂,记忆细胞、抗体可能会消失,故第一剂疫苗接种一段时间后应及时接种第二剂VarV。
【小问5详解】
过敏反应是指已经免疫的机体再次接触相同抗原时发生的组织损伤或功能紊乱,某些花粉引起的荨麻疹属于机体的过敏反应;免疫防御是针对外来抗原性异物的功能,过敏反应是免疫系统的免疫防御功能过强的表现。
【小问6详解】
分析题意,本实验目的是验证物质A为该品系的过敏原,实验的自变量是物质A的有无,因变量是小鼠是否出现呼吸困难症状,实验设计应遵循对照与单一变量原则,故可设计实验如下:取一定数量的未接触过物质A的该品系小鼠,将一定量的物质A注射到实验小鼠体内,注射后若干天,未见小鼠出现明显的异常表现。一段时间后,再向该组实验小鼠体内注射物质A,小鼠很快发生了呼吸困难等症状。
21. 下图是我国某地的农业生态系统的结构模式图,其中利用植物秸秆作原料生产的燃料乙醇,是一种“绿色能源”,可减少对石油资源的依赖,适应低碳经济发展的要求。请据图回答:
(1)该生态系统中水稻与杂草的关系是_____,蘑菇在该生态系统中的成分属于_________。
(2)利用植物秸秆生产乙醇时,植物秸秆经预处理后,被微生物A所产生的_________酶水解,转化成葡萄糖。在控制_____的情况下,能促进微生物B的发酵。
(3)秸秆在沼气池中处理成沼渣后有利于植物体吸收利用,原因_____,人们通常将蘑菇房与蔬菜大棚相通以提高蔬菜产量,原因是_________。
(4)生态系统的主要功能是物质循环和能量流动,请用恰当的箭头和文字补充完整该农业生态系统碳循环图解。_________
(5)若鸭从植物中获得的能量为4/5,从害虫中获得能量为1/5,则鸭每增加1kg体重,最少需_____ kg植物(水稻、杂草)供给。养鸭户很注意控制鸭群_____的数量,主要受稻田养鸭场限制。
(6)从生态学角度分析,人们建立图示的农业生态系统的主要目的是_________。与森林生态系统相比,该农田生态系统的抵抗力稳定性,其原因是_________。
【答案】21. ①. (种间)竞争 ②. 分解者
22. ①. 纤维素 ②. 通气
23. ①. 微生物将秸秆中的有机物分解为无机物 ②. 蘑菇呼吸作用产生的CO2可以提高蔬菜光合作用强度
24. 25. ①. 9 ②. 环境容纳量(K值)
26. ①. 实现生态系统内能量和物质的多级利用,提高农产品的产量,减少环境污染(合理地调整生态系统中的能量流动关系,提高能量利用率,减少环境污染) ②. 低生物种类少、营养结构(食物网)简单
【解析】
【分析】1、分析题图,生态系统的主要成分是生产者,即水稻、杂草;从图中可发看出鸭与害虫、水稻和杂草的关系是捕食;蘑菇是真菌,是真核生物,在生态系统中是分解者。
2、利用微生物对植物秸秆处理,是利用微生物产生的纤维素酶,将纤维素分解与葡萄糖;研究生态系统的物质循环和能量流动,主要意义是实现生态系统内能量和物质的多级利用,提高农产品的产量,减少环境污染。
【小问1详解】
分析图示可知,生态系统中的主要成分是生产者,图中的生产者为水稻和杂草,两者之间是(种间)竞争关系,在阳光和肥料等方面存在竞争;蘑菇能够将有机物分解为无机物,在生态系统中属于分解者。
【小问2详解】
秸秆的主要成分是纤维素,根据酶的专一性,纤维素酶能够分解纤维素,据此推测微生物A能产生纤维素酶,在控制通气即无氧的条件下能促进微生物B的发酵过程。
【小问3详解】
沼气池中微生物将秸秆中的有机物分解为无机物,故秸秆在沼气池中处理成沼渣后有利于植物体吸收利用;二氧化碳是暗反应的原料,植物提高产量是通过提高光合作用速率来实现的,与光合作用强度有关又与蘑菇有关的是CO2浓度,因此人们通常将蘑菇房与蔬菜大棚相通以提高蔬菜产量,主要原因是将蘑菇产生的CO2供给植物进行光合作用。
【小问4详解】
碳循环过程中,植物可通过光合作用和呼吸作用与大气中的二氧化碳进行交换,且微生物可利用秸秆将其分解,故农业生态系统碳循环图解可补充如下:
。
【小问5详解】
食物链有:植物→害虫→鸭、植物→鸭,鸭从植物中获得的能量为4/5,从害虫中获得的能量为1/5,则鸭每增加1kg体重,最少需1/5÷20%÷20%+4/5÷20%=9kg;K值也叫环境容纳量,是一定的环境条件下所能维持的种群最大数量,即鸭群的数量主要受稻田养鸭场环境容纳量即K值的限制,故养鸭户很注意控制鸭群K值数量。
【小问6详解】
建立图示的农业生态系统的主要目的是实现生态系统内能量和物质的多级利用,提高农产品的产量,减少环境污染;抵抗力稳定性与生态系统的物种多少密切相关,农田生态系统与森林生态系统相比,由于生物种类少,营养结构简单,故抵抗力稳定性较弱。
22. 近年来,生物柴油作为新型能源已经成为世界上应用最广泛、发展迅猛的可再生能源之一。研究人员利用基因工程的方法将油料作物紫苏DGATI基因导入四尾栅藻(操作过程如图),获得转基因的产油微藻,并利用地热废水培养,不仅能生产生物柴油,还能治理地热废水。
表1限制酶及其识别序列
注:LacZ基因可使细菌利用加入培养基的物质X-gal,从而使菌落显现出蓝色。若无该基因或该基因被破坏,则菌落则成白色。
(1)提取紫苏细胞的总RNA经过_____________得到的cDNA,经___________技术扩增得到DGATl基因,与克隆质粒pMD19连接,将连接产物导入到经CaCl2处理后的大肠杆菌细胞,并接种到添加___________的培养基上培养,一段时间后,挑选颜色为___________的菌落用液体培养基培养,提取质粒pMD19-DGAT1。
(2)用限酶酶切pMD19-DGAT1获得DGAT1基因,并与酶切后的载体pBI121连接得到___________,并导入到四尾栅藻。若DGAT1基因序列两端没有限制酶识别序列需要人工添加黏性末端,请根据表1中信息写出DGAT1基因两端所添加脱氧核苷酸的碱基顺序___________,使得目的基因左右侧分别与质粒上的BamHI、XbaⅠ酶切末端相连。
(3)转DGATI基因四尾栅藻成功的标志是___________。研究人员利用地热废水培养转基因四尾栅藻并检测其油脂含量,结果如图2。
结果显示:______________________。
(4)为检测转基因四尾栅藻对地热废水的去污能力,研究人员设计实验并得到相应实验结果如下表2。
表2培养转基因四尾栅藻的地热废水各项指标测定结果
该实验不能说明转DGATI基因显著提高了四尾栅藻的去污能力。进一步完善实验设计应该是___________。
A. 应添加对照组:相同废水培养基培养等量非转基因四尾栅藻(其余条件相同)
B. 应添加对照组:相同正常培养基培养等量非转基因四尾栅藻(其余条件相同)
C. 应添加对照组:相同正常培养基培养等量转基因四尾栅藻(其余条件相同)
D. 11天后检测对照组总氮、总磷和氟化物的含量
【答案】(1) ①. 逆转录 ②. PCR ③. 氨青霉素和X-gal ④. 白色
(2) ①. 基因表达载体(或重组载体) ②. 5′-GGATCC-3′和5′-TCTAGA-3′
(3) ①. 四尾栅藻可以生成油脂 ②. 转DGATI基因的四尾栅藻油脂含量显著高于非转基因组 (4)AD
【解析】
【分析】1、分析图1:图1中首先提取紫苏细胞的总RNA经逆转录得到的cDNA,再获得DGAT1基因,再将DGAT1基因与克隆质粒pMD19结合,形成重组质粒,然后将其导入到经CaCl2处理后的处于感受态的大肠杆菌细胞,并接种到添加氨苄青霉素和X﹣gal的培养基培养、筛选。
2、基因工程的原理:基因重组;所需要的工具:限制酶、DNA连接酶和运载体;基本步骤:(1)目的基因的获取;(2)基因表达载体的构建;(3)将目的基因导入受体细胞;(4)目的基因的检测与鉴定。
【小问1详解】
首先提取紫苏细胞的总RNA经逆转录得到的cDNA,再经PCR获得DGAT1基因,再将DGAT1基因与克隆质粒pMD19结合,形成重组质粒,然后将其导入到经CaCl2处理后的处于感受态的大肠杆菌细胞,由于重组质粒上含有氨苄青霉素抗性基因,可接种到添加氨苄青霉素的培养基上培养,且重组质粒上LacZ基因被破坏,因此培养基上还应添加X﹣gal,培养后进行筛选筛选。由于重组质粒中LacZ基因被破坏,故挑选颜色为白色的菌落用液体培养基培养,提取质粒pMD19﹣DGAT1。
【小问2详解】
用限制酶酶切pMD19﹣DGAT1获得DGAT1基因,并与酶切后的载体pBI121连接得到重组表达载体,并导入到四尾栅藻。DGAT1基因序列两端无限制酶酶切位点,根据质粒中含有的限制酶切位点可知,应选择BamHⅠ和XbaⅠ两种限制酶切割,扩增DGAT1基因时所用一对引物的一端分别加上的限制酶识别序列应为5'﹣GGATCC﹣3'和5'﹣TCTAGA﹣3'。
【小问3详解】
转基因四尾栅藻成功的标志是四尾栅藻可以生成油脂。分析图2,结果显示转DGAT1基因的四尾栅藻油脂含量显著高于非转基因组。
【小问4详解】
实验设计应遵循对照原则、单一变量原则等,要证明转DGAT1基因显著提高了四尾栅藻的去污能力。要与非转基因四尾栅藻进行比较,为进一步完善实验,应添加对照组:相同废水培养等量非转基因四尾栅藻,其余条件相同,11天后,检测总氮、总磷和氟化物的含量,AD正确,BC错误。限制酶
识别序列
BamHI
5′-G↓GATCC-3′
HindⅢ
5′-A↓AGCTT-3′
EcRI
5′-G↓AATTC-3′
XbaI
5′-T↓CTAGA-3′
各项指标
总氮(mg/L)
总磷(mg/L)
氟化物(mg/L)
废水培养基
23.2
4.32
4.56
培养转基因四尾栅藻11天后
1.9
0.45
0.84
相关试卷
这是一份天津市2023_2024学年高三生物上学期12月月考试题含解析,共18页。试卷主要包含了 请将答案正确填写在答题纸上, 青少年型帕金森氏综合征, 某精原细胞等内容,欢迎下载使用。
这是一份新疆2023_2024学年高三生物上学期12月月考试题pdf含解析,共22页。
这是一份湖北省武汉市2023_2024学年高三生物上学期12月月考试题含解析,共26页。试卷主要包含了请将答案正确填写在答题卡上等内容,欢迎下载使用。