[化学]河南省周口市鹿邑县2024~2025学年高二上学期10月月考试题(有解析)
展开[化学]山西省部分学校2024~2025学年高二上学期10月月考试题(有答案): 这是一份[化学]山西省部分学校2024~2025学年高二上学期10月月考试题(有答案),共12页。
河南省周口市鹿邑县第二高级中学2024-2025学年度上学期高二化学10月份质量检测试卷及答案详解: 这是一份河南省周口市鹿邑县第二高级中学2024-2025学年度上学期高二化学10月份质量检测试卷及答案详解,共10页。
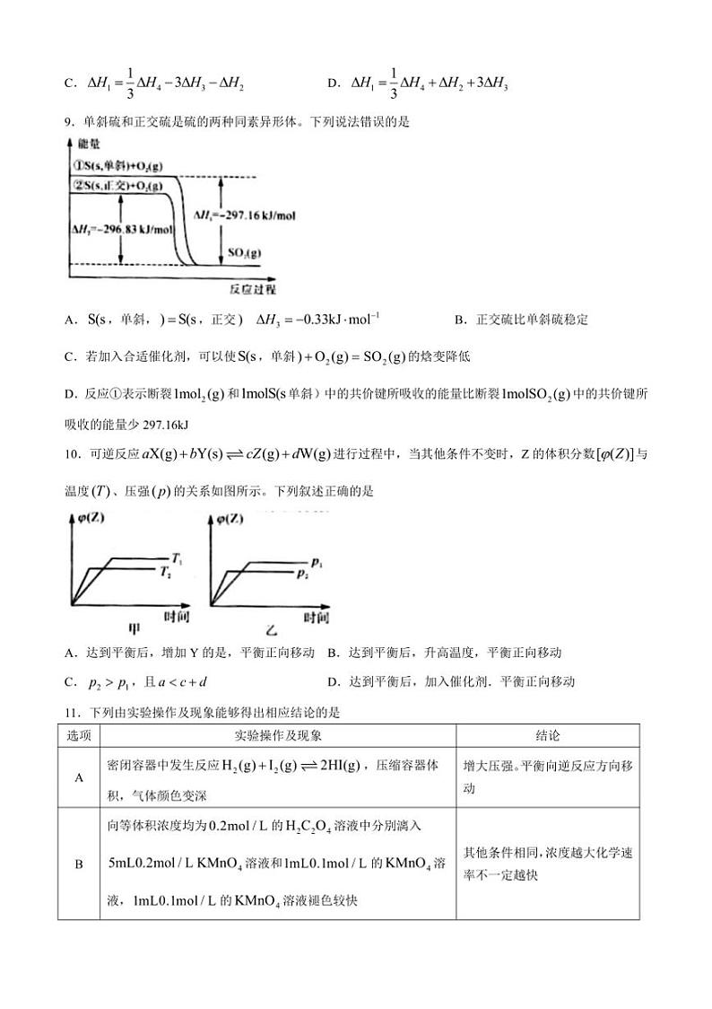
河南省周口市鹿邑县2024-2025学年高二上学期10月月考化学试题: 这是一份河南省周口市鹿邑县2024-2025学年高二上学期10月月考化学试题,共18页。试卷主要包含了已知CO中毒原理,对于可逆反应等内容,欢迎下载使用。

