湖南省2024-2025学年高一上学期10月入学考试历史试卷
展开本试卷满分100分,考试用时75分钟。
注意事项:
1.答题前,考生务必将自己的姓名、考生号、考场号、座位号填写在答题卡上。
2.回答选择题时,选出每小题答案后,用铅笔把答题卡上对应题目的答案标号涂黑。如需改动,用橡皮擦干净后,再选涂其他答案标号。回答非选择题时,将答案写在答题卡上。写在本试卷上无效。
3.考试结束后,将本试卷和答题卡一并交回。
4.本试卷主要考试内容:《中外历史纲要》(上)前6课。
一、选择题:本大题共16小题,每小题3分,共48分。在每小题所给的四个选项中,只有一项是最符合题目要求的。
1.在陶寺遗址中,彩绘陶器作为重要的礼器之一,主要出现在大型墓与中型墓当中。其纹饰中有龙纹(如图所示)等充满神秘气息的图案,此类陶器的制作工艺繁复,要先后经过制坯、彩绘、烧制等众多工序。这说明当时( )
A.礼法制度初步形成B.手工技艺传承有序
C.神权至上观念萌发D.社会分工已经出现
2.在尧舜禹时代,部族联盟成为高于各地部族和邦国的政治实体,成为大家进行自身认知与定位的首要前提。与此同时,最高首领的祖先地位不断提升,直至成为联盟的公共神灵。这( )
A.反映出华夏认同观念形成B.为国家诞生创造了条件
C.说明“万邦”时代基本终结D.表明当时神权高于王权
3.在商代的甲骨文记载中,关于“黍”的内容最为丰富。商代在占卜询问收成好坏时,甲骨文中多有“求黍”以及“求黍年”等字句,然而却未见“求稻”“求麦”之类的表述。据此可推知,商代( )
A.食物来源具有单一性B.稻麦作物的种植尚未出现
C.以黍为主要粮食作物D.农业生产受制于占卜活动
4.成语“问鼎中原”指的是公元前606年,楚庄王借攻打陆浑之戎之机,率楚军至东周都城洛阳南郊并举行阅兵仪式。周定王派王孙满前去慰劳,楚庄王向王孙满询问起象征周天子权力的九鼎的大小和轻重,宣称楚国也可铸九鼎。该事件反映出当时( )
A.传统政治秩序遭到冲击B.兼并战争加快统一的步伐
C.诸侯争霸格局发生巨变D.楚国取代周王室统治地位
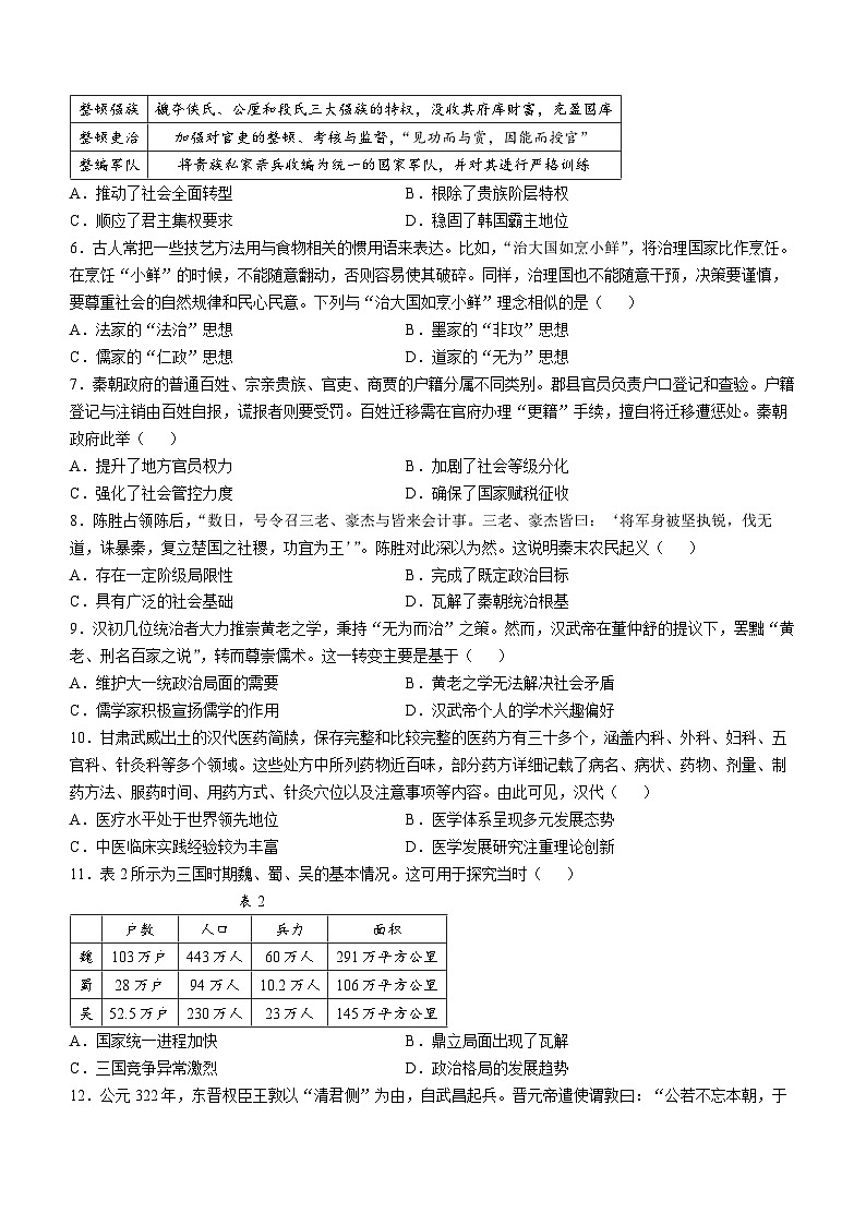
5.表1所示为战国时期韩国申不害变法期间实施的部分措施。这些措施( )
表1
A.推动了社会全面转型B.根除了贵族阶层特权
C.顺应了君主集权要求D.稳固了韩国霸主地位
6.古人常把一些技艺方法用与食物相关的惯用语来表达。比如,“治大国如烹小鲜”,将治理国家比作烹饪。在烹饪“小鲜”的时候,不能随意翻动,否则容易使其破碎。同样,治理国也不能随意干预,决策要谨慎,要尊重社会的自然规律和民心民意。下列与“治大国如烹小鲜”理念相似的是( )
A.法家的“法治”思想B.墨家的“非攻”思想
C.儒家的“仁政”思想D.道家的“无为”思想
7.秦朝政府的普通百姓、宗亲贵族、官吏、商贾的户籍分属不同类别。郡县官员负责户口登记和查验。户籍登记与注销由百姓自报,谎报者则要受罚。百姓迁移需在官府办理“更籍”手续,擅自将迁移遭惩处。秦朝政府此举( )
A.提升了地方官员权力B.加剧了社会等级分化
C.强化了社会管控力度D.确保了国家赋税征收
8.陈胜占领陈后,“数日,号令召三老、豪杰与皆来会计事。三老、豪杰皆曰:‘将军身被坚执锐,伐无道,诛暴秦,复立楚国之社稷,功宜为王’”。陈胜对此深以为然。这说明秦末农民起义( )
A.存在一定阶级局限性B.完成了既定政治目标
C.具有广泛的社会基础D.瓦解了秦朝统治根基
9.汉初几位统治者大力推崇黄老之学,秉持“无为而治”之策。然而,汉武帝在董仲舒的提议下,罢黜“黄老、刑名百家之说”,转而尊崇儒术。这一转变主要是基于( )
A.维护大一统政治局面的需要B.黄老之学无法解决社会矛盾
C.儒学家积极宣扬儒学的作用D.汉武帝个人的学术兴趣偏好
10.甘肃武威出土的汉代医药简牍,保存完整和比较完整的医药方有三十多个,涵盖内科、外科、妇科、五官科、针灸科等多个领域。这些处方中所列药物近百味,部分药方详细记载了病名、病状、药物、剂量、制药方法、服药时间、用药方式、针灸穴位以及注意事项等内容。由此可见,汉代( )
A.医疗水平处于世界领先地位B.医学体系呈现多元发展态势
C.中医临床实践经验较为丰富D.医学发展研究注重理论创新
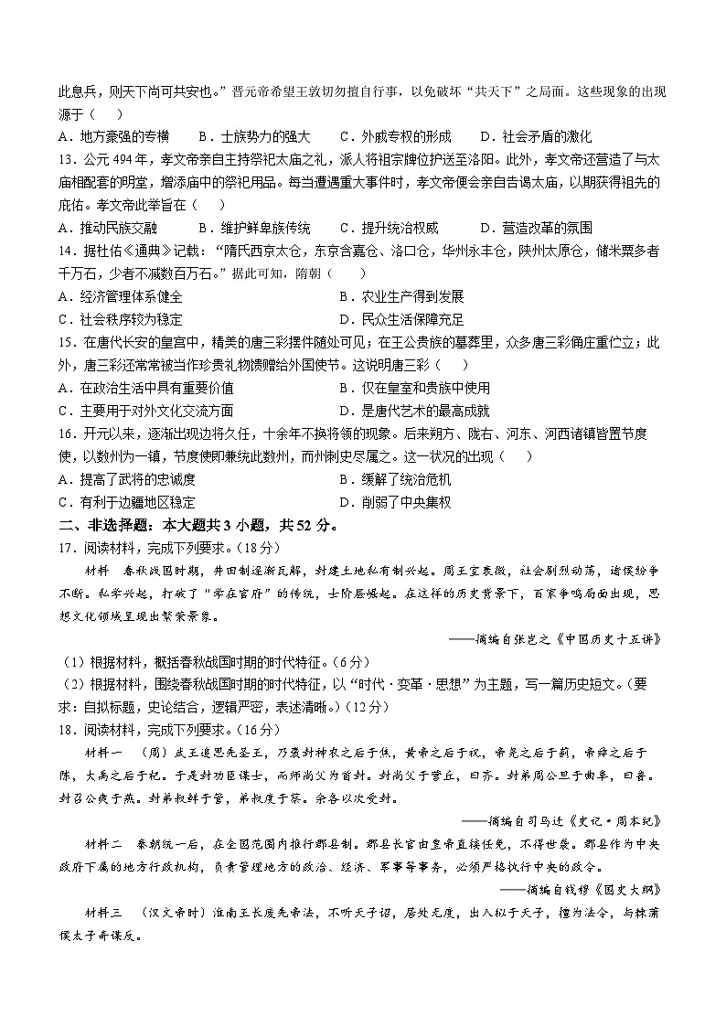
11.表2所示为三国时期魏、蜀、吴的基本情况。这可用于探究当时( )
表2
A.国家统一进程加快B.鼎立局面出现了瓦解
C.三国竞争异常激烈D.政治格局的发展趋势
12.公元322年,东晋权臣王敦以“清君侧”为由,自武昌起兵。晋元帝遣使谓敦曰:“公若不忘本朝,于此息兵,则天下尚可共安也。”晋元帝希望王敦切勿擅自行事,以免破坏“共天下”之局面。这些现象的出现源于( )
A.地方豪强的专横B.士族势力的强大C.外戚专权的形成D.社会矛盾的激化
13.公元494年,孝文帝亲自主持祭祀太庙之礼,派人将祖宗牌位护送至洛阳。此外,孝文帝还营造了与太庙相配套的明堂,增添庙中的祭祀用品。每当遭遇重大事件时,孝文帝便会亲自告谒太庙,以期获得祖先的庇佑。孝文帝此举旨在( )
A.推动民族交融B.维护鲜卑族传统C.提升统治权威D.营造改革的氛围
14.据杜佑《通典》记载:“隋氏西京太仓,东京含嘉仓、洛口仓,华州永丰仓,陕州太原仓,储米粟多者千万石,少者不减数百万石。”据此可知,隋朝( )
A.经济管理体系健全B.农业生产得到发展
C.社会秩序较为稳定D.民众生活保障充足
15.在唐代长安的皇宫中,精美的唐三彩摆件随处可见;在王公贵族的墓葬里,众多唐三彩俑庄重伫立;此外,唐三彩还常常被当作珍贵礼物馈赠给外国使节。这说明唐三彩( )
A.在政治生活中具有重要价值B.仅在皇室和贵族中使用
C.主要用于对外文化交流方面D.是唐代艺术的最高成就
16.开元以来,逐渐出现边将久任,十余年不换将领的现象。后来朔方、陇右、河东、河西诸镇皆置节度使,以数州为一镇,节度使即兼统此数州,而州刺史尽属之。这一状况的出现( )
A.提高了武将的忠诚度B.缓解了统治危机
C.有利于边疆地区稳定D.削弱了中央集权
二、非选择题:本大题共3小题,共52分。
17.阅读材料,完成下列要求。(18分)
材料 春秋战国时期,井田制逐渐瓦解,封建土地私有制兴起。周王室衰微,社会剧烈动荡,诸侯纷争不断。私学兴起,打破了“学在官府”的传统,士阶层崛起。在这样的历史背景下,百家争鸣局面出现,思想文化领域呈现出繁荣景象。
——摘编自张岂之《中国历史十五讲》
(1)根据材料,概括春秋战国时期的时代特征。(6分)
(2)根据材料,围绕春秋战国时期的时代特征,以“时代·变革·思想”为主题,写一篇历史短文。(要求:自拟标题,史论结合,逻辑严密,表述清晰。)(12分)
18.阅读材料,完成下列要求。(16分)
材料一 (周)武王追思先圣王,乃褒封神农之后于焦,黄帝之后于祝,帝尧之后于蓟,帝舜之后于陈,大禹之后于杞。于是封功臣谋士,而师尚父为首封。封尚父于营丘,曰齐。封弟周公旦于曲阜,曰鲁。封召公奭于燕。封弟叔鲜于管,弟叔度于蔡。余各以次受封。
——摘编自司马迁《史记·周本纪》
材料二 秦朝统一后,在全国范围内推行郡县制。郡县长官由皇帝直接任免,不得世袭。郡县作为中央政府下属的地方行政机构,负责管理地方的政治、经济、军事等事务,必须严格执行中央的政令。
——摘编自钱穆《国史大纲》
材料三 (汉文帝时)淮南王长废先帝法,不听天子诏,居处无度,出入拟于天子,擅为法令,与棘蒲侯太子奇谋反。
——摘编自司马迁《史记·淮南衡山列传》
(1)根据材料一并结合所学知识,归纳西周分封制的特征。(6分)
(2)根据材料一、二并结合所学知识,分析秦朝郡县制相较于西周分封制的进步之处。(6分)
(3)根据材料三并结合所学知识,指出汉文帝时期所面临的政治问题及其后果。(4分)
19.阅读材料,完成下列要求。(18分)
材料一 三国两晋南北朝时期,北方战乱频繁,大量人口南迁,带来了先进的生产技术和丰富的劳动力资源,促进了江南地区的开发。偏安江南的政权修建了一些水利工程,组织开垦了大量荒地,耕地面积逐渐扩大。随着农业经济的发展,江南地区的商业也逐渐活跃起来,城市数量不断增加,商业贸易日益繁荣。
——摘编自李伯重《中国经济史研究》
材料二 唐代江南地区广泛使用曲辕犁,广泛种植水稻,粮食产量大幅提高,成为全国重要粮仓。茶叶、水果等经济作物的种植也日益广泛。丝织业、陶瓷业、造纸业等行业技术精湛,产品的质量上乘,产品不仅满足国内需求,还大量出口海外。随着大运河的进一步疏通和完善,江南与北方的经济联系更加紧密。江南地区涌现了众多商业城市,扬州、杭州等成为重要的商业中心和货物集散地,汇聚了来自全国各地乃至海外的商品。江南地区的海外贸易也十分活跃,通过海上丝绸之路,江南地区与东南亚、南亚、西亚等地进行频繁的贸易往来。
——摘编自[英]崔瑞德等《剑桥中国隋唐史》
(1)根据材料一并结合所学知识,分析魏晋南北朝时期江南地区经济发展的原因。(6分)
(2)根据材料二并结合所学知识,概括唐代江南地区经济发展的表现。(6分)
(3)根据材料并结合所学知识,分析魏晋南北朝至唐代江南地区经济发展的影响。(6分)
湖南高一10月入学考试
历史参考答案
1.D 【解析】在陶寺遗址中,彩绘陶器作为重要的礼器,主要出现在大型墓与中型墓中,且制作工艺繁复,需经过众多工序,这表明制作彩绘陶器需要不同的人分别承担制坯、彩绘、烧制等不同环节的工作,进而说明当时社会分工已经出现,故选D项;材料仅涉及彩绘陶器在不同墓葬中出现以及制作工艺,不能体现礼法制度初步形成,故排除A项;材料中未涉及手工技艺的传承情况,故排除B项;虽然彩绘陶器上有充满神秘气息的图案,但不能据此得出神权至上观念萌发的结论,故排除C项。
2.B 【解析】在尧舜禹时代,部族联盟成为高于各地部族和邦国的政治实体,最高首领的祖先地位不断提升进而成为联盟的公共神灵,使得部族联盟有了统一的政治实体和共同的神灵信仰,这为国家的诞生创造了政治和信仰方面的条件,故选B项;材料主要强调的是部族联盟的发展及最高首领祖先地位的提升,没有涉及华夏认同观念的形成,故排除A项;C项与史实不符,故排除C项;材料中未涉及神权与王权的比较,不能得出神权高于王权的结论,故排除D项。
3.C 【解析】在商代的甲骨文记载中,关于“黍”的内容最为丰富,且在占卜收成好坏时多有“求黍”“求黍年”等字句,却未见“求稻”“求麦”之类表述,这说明在商代,黍在农业生产和人们生活中占据重要地位,从而可推知商代以黍为主要粮食作物,故选C项;仅从甲骨文记载不能得出商代食物来源具有单一性的结论,故排除A项;材料中未出现“求稻”“求麦”的表述不能说明稻麦作物的种植尚未出现,可能只是其地位不如黍重要,故排除B项;材料强调的是关于“黍”在甲骨文中的记载情况,而非农业生产受制于占卜活动,故排除D项。
4.A 【解析】楚庄王在攻打陆浑之戎时,率楚军至东周都城洛阳南郊并举行阅兵仪式,还向王孙满询问象征周天子权力的九鼎大小和轻重,并宣称楚国也可铸九鼎,这一事件反映出当时传统的政治秩序遭到冲击,周天子的权威受到挑战,故选A项;材料体现的主要是楚庄王对周天子权威的挑战,而非兼并战争加快统一步伐,故排除B项;仅从这一事件不能得出诸侯争霸格局发生巨变的结论,故排除C项;楚国在当时并没有取代周王室的统治地位,故排除D项。
5.C 【解析】据材料可知,战国时期韩国申不害变法期间实施的措施包括整顿强族、整顿吏治和整编军队,这些措施削弱了贵族势力,加强了对官吏的管理和考核以及国家对军队的控制,有利于加强君主权力,顺应了君主集权的要求,故选C项;这些措施主要针对的是政治和军事方面,“全面转型”表述夸大,故排除A项;“根除了贵族阶层特权”说法过于绝对,故排除B项;“稳固了韩国霸主地位”与史实不符,故排除D项。
6.D 【解析】根据材料可知,“治大国如烹小鲜”强调治理国家不能随意干预,就像烹饪“小鲜”时不能随意翻动一样,这与道家主张顺应自然,不刻意作为,让事物自然发展的思想理念相似,故选D项;A、B、C三项均与材料主旨不符,故排除A、B、C三项。
7.C 【解析】秦朝政府将不同身份的人的户籍归属为不同类别,由郡县官员负责户口登记和查验,户籍登记与注销由百姓自报但谎报受罚,百姓迁移需办理“更籍”手续且擅自迁移将遭惩处,这些措施强化了秦朝政府对社会的管控力度,故选C项;材料中户籍制度的设置主要是为了加强对社会的管理,而非提升地方官员权力,故排除A项;户籍分类本身并不一定会加剧社会等级分化,故排除B项;户籍制度虽对国家赋税征收有一定作用,但不能确保国家赋税征收,故排除D项。
8.A 【解析】陈胜占领陈后,在三老、豪杰的建议下称王,这说明陈胜在取得一定胜利后就急于称王,恢复楚国,体现了农民阶级的局限性,缺乏长远的政治眼光,故选A项;秦末农民起义最终失败,没有完成既定政治目标,故排除B项;材料主要强调的是陈胜称王这一事件,不能体现秦末农民起义具有广泛的社会基础,故排除C项;D项与材料主旨无关,故排除D项。
9.A 【解析】汉初几位统治者推崇黄老之学,实行“无为而治”是为了恢复经济、稳定社会,而汉武帝时期,随着国家内外形势的变化,汉朝面临着加强中央集权、巩固统一等问题,因此汉武帝在董仲舒的提议下罢黜“黄老、刑名百家之说”,转而尊崇儒术,而儒家思想强调大一统、君臣等级秩序等,有利于维护大一统政治局面,故选A项;黄老之学在汉初对恢复经济、稳定社会起到了积极作用,解决了一些社会矛盾,故排除B项;儒学家积极宣扬儒学只是一个方面的原因,不是主要原因,故排除C项;汉武帝的决策主要是出于政治统治的需要,而非个人学术兴趣偏好,故排除D项。
10.C 【解析】甘肃武威出土的汉代医药简牍中保存完整和比较完整的医药方有三十多个,涵盖多个医学领域,部分药方详细记载了病名、病状、药物、剂量、制药方法等丰富内容,由此可见,汉代中医在临床实践方面积累了较为丰富的经验,故选C项;材料仅体现了汉代中医的发展情况,无法得出汉代医疗水平处于世界领先地位的结论,故排除A项;材料主要强调的是中医临床实践,而非医学体系的多元发展态势,故排除B项;材料中并未体现汉代医学发展研究注重理论创新,故排除D项。
11.D 【解析】材料呈现了三国时期魏、蜀、吴的户数、人口、兵力和面积等基本情况,从这些数据中可以看出三国之间国力存在显著差异,预示了政治格局的发展趋势与演变方向,即北方的魏灭蜀、晋灭吴,最终统一了全国,故选D项;材料主要体现的是三国的实力对比,不能得出国家统一进程加快的结论,故排除A项;材料中没有反映鼎立局面出现瓦解的迹象,故排除B项;材料侧重于通过具体数据反映政治格局的发展趋势,故排除C项。
12.B 【解析】结合所学知识可知,东晋时期,士族势力强大,王敦作为东晋权臣,能够以“清君侧”为由起兵,表明其有能力挑战中央政权,出现这种现象源于士族势力的强大,故选B项;材料中主要体现的是士族权臣的行为,而非地方豪强专横,故排除A项;材料中并未涉及外戚专权的内容,故排除C项;社会矛盾激化并非这一现象出现的直接原因,故排除D项。
13.C 【解析】孝文帝亲自主持祭祀太庙之礼,将祖宗牌位迁至洛阳并营造明堂、增添祭祀用品,遇重大事件会亲自告谒太庙以期获得祖先庇佑,这些行为旨在通过对祖先的尊崇和祭祀,借助祖先的权威来提升自己的统治权威,故选C项;材料中孝文帝的这些行为主要是为了巩固自身统治,而非推动民族交融,故排除A项;孝文帝的这些行为并非单纯为了维护鲜卑族传统,实际上他还进行了一系列汉化改革,故排除B项;营造改革氛围与祭祀太庙等行为的目的不符,故排除D项。
14.B 【解析】隋朝西京太仓、东京含嘉仓等多处粮仓储米粟多者千万石,少者不减数百万石,如此丰富的粮食储备反映出隋朝农业生产得到发展,粮食产量大幅增加,故选B项;仅根据多处粮仓的粮食储备情况,不能得出隋朝经济管理体系健全的结论,故排除A项;材料重点强调的是粮食储备,社会秩序较为稳定从材料中无法体现,故排除C项;虽然隋朝有大量粮食储备,但不能就此说明民众生活保障充足,故排除D项。
15.A 【解析】据材料可知,唐三彩既可用于宫廷装饰,彰显贵族地位,又在对外交往中发挥作用,这说明唐三彩在唐代的政治生活中具有重要价值,故选A项;材料仅表明唐三彩在皇室和贵族中出现以及用于对外馈赠,但不能据材料得出仅在皇室和贵族中使用的结论,故排除B项;材料表明唐三彩有多种用途,并非主要用于对外文化交流,故排除C项;仅凭材料信息不能说明唐三彩是唐代艺术的最高成就,故排除D项。
16.D 【解析】据材料可知,唐朝开元以来边将久任,节度使兼统数州且州刺史尽属之,这使得地方节度使权力过大,地方权力的膨胀必然会削弱中央集权,故选D项;边将久任且拥有的权力过大,不一定能提高武将的忠诚度,反而可能会使他们滋生野心,故排除A项;地方权力过大容易形成藩镇割据,从而加剧统治危机,故排除B项;虽然在一定时期节度使可能对边疆地区稳定有一定作用,但从长远来看地方权力过大不利于国家稳定,故排除C项。
17.(1)时代特征;井田制瓦解,土地私有制兴起;王室衰微,诸侯纷争;私学兴起,士阶层崛起。(6分,答出三点即可)
(2)春秋战国时期的社会变革为百家争鸣提供了条件
春秋战国时期,铁制农具和牛耕的推广及广泛使用,使得井田制逐渐瓦解,封建土地私有制逐步确立。这一经济领域的重大变革,为思想文化发展奠定了坚实的物质基础。随着周王室衰微,诸侯争霸战争的频繁,各国统治者为在激烈竞争中胜出,竞相招贤纳士,这为百家争鸣创造了宽松的政治环境。私学兴起,学术下移。在社会大动荡、大变革的背景下,旧的贵族等级体系走向瓦解,新兴的士阶层崛起,他们从不同立场出发,针对当时的社会现实问题提出各自的主张和见解,并彼此论战辩驳,形成了百家争鸣的思想文化繁荣局面。
综上所述,春秋战国时期的社会变革在经济、政治、教育等多个方面为百家争鸣提供了条件,有力地推动了思想文化的蓬勃发展。(12分)(“示例”仅供参考,不作为答题唯一标准)
18.(1)特征:分封对象多样;分封范围广;以血缘关系为纽带;具有等级性;诸侯在其封国拥有较大独立性;诸侯权利与义务相结合。(6分,答出三点即可)
(2)进步之处:郡县长官由皇帝任免,加强了中央集权;地方完全听命于中央,加强了中央对地方的控制,有利于提高行政效率;打破了原有的贵族政治格局,有力地推动了官僚政治的发展;有利于促进各地经济文化交流和民族交融。(6分,答出三点即可,其他答案言之有理亦可)
(3)政治问题:地方诸侯王势力膨胀,严重威胁中央政权和社会稳定。(2分)
后果:至汉景帝时爆发了七国之乱。(2分)
19.(1)原因:大量北民南迁,带来先进生产技术和劳动力资源;自然条件优越;社会相对稳定;政府重视和推动。(6分,答出三点即可,其他答案言之有理亦可)
(2)表现:农业生产工具得到改进;农产品和手工业产品的商品化程度提升;区域经济联系加强;商业中心和商业城市不断涌现;海外贸易活跃。(6分,答出三点即可)
(3)影响:提升了江南地区的经济地位;加强了南北经济文化交流;推动了民族交融的发展。(6分,其他答案言之有理亦可)
变法内容
具体措施
整顿强族
褫夺侠氏、公厘和段氏三大强族的特权,没收其府库财富,充盈国库
整顿吏治
加强对官吏的整顿、考核与监督,“见功而与赏,因能而授官”
整编军队
将贵族私家亲兵收编为统一的国家军队,并对其进行严格训练
户数
人口
兵力
面积
魏
103万户
443万人
60万人
291万平方公里
蜀
28万户
94万人
10.2万人
106万平方公里
吴
52.5万户
230万人
23万人
145万平方公里
湖南省常德市西洞庭管理区第一中学2024-2025学年高一上学期入学考试历史试题: 这是一份湖南省常德市西洞庭管理区第一中学2024-2025学年高一上学期入学考试历史试题,共9页。试卷主要包含了表1空白方框处应填等内容,欢迎下载使用。
[历史]湖南省名校联盟2024-2025学年高二上学期入学考试试题(解析版): 这是一份[历史]湖南省名校联盟2024-2025学年高二上学期入学考试试题(解析版),共15页。
湖南省长沙市望城区第一中学2024-2025学年高一上学期入学考试历史试题(解析版): 这是一份湖南省长沙市望城区第一中学2024-2025学年高一上学期入学考试历史试题(解析版),共9页。试卷主要包含了 著名学者辜鸿铭说等内容,欢迎下载使用。

