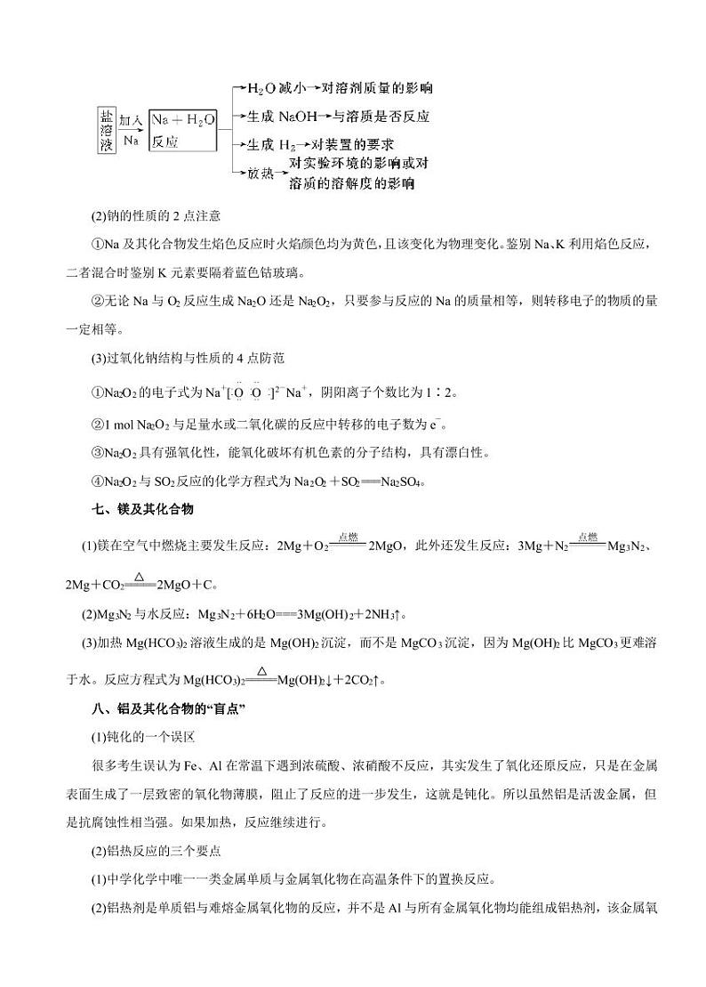
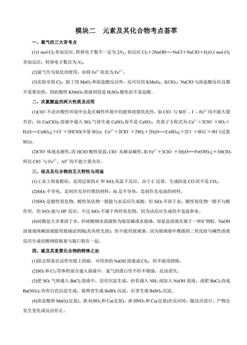
高考化学必背知识与解题秘籍:模块1.2 元素及其化合物考点荟萃(学案)
展开高考化学 考点20 硫及其重要化合物(含解析): 这是一份高考化学 考点20 硫及其重要化合物(含解析),共13页。学案主要包含了硫单质,硫酸的性质和,硫及其化合物的转化关系等内容,欢迎下载使用。
高考化学 考点18 碳、硅及其化合物(含解析): 这是一份高考化学 考点18 碳、硅及其化合物(含解析),共13页。学案主要包含了碳族元素,无机非金属材料等内容,欢迎下载使用。
高考化学 考点16 铁及其重要化合物(含解析): 这是一份高考化学 考点16 铁及其重要化合物(含解析),共13页。学案主要包含了铁的性质,铁的氧化物和氢氧化物,“铁三角”及其应用,重要的铁盐等内容,欢迎下载使用。

