辽宁省名校联盟2024-2025学年高二上学期第一次月考生物试卷
展开
这是一份辽宁省名校联盟2024-2025学年高二上学期第一次月考生物试卷,共10页。试卷主要包含了本试卷分选择题和非选择题两部分,答题前,考生务必用直径0,本卷命题范围等内容,欢迎下载使用。
命题人:吴敏怡
考生注意:
1.本试卷分选择题和非选择题两部分。满分100分,考试时间75分钟。
2.答题前,考生务必用直径0.5毫米黑色墨水签字笔将密封线内项目填写清楚。
3.考生作答时,请将答案答在答题卡上。选择题每小题选出答案后,用2B铅笔把答题卡上对应题目的答案标号涂黑;非选择题请用直径0.5毫米黑色墨水签字笔在答题卡上各题的答题区域内作答,超出答题区域书写的答案无效,在试题卷、草稿纸上作答无效。
4.本卷命题范围:人教版选择性必修1第1章~第2章。
一、选择题:本题共15小题,每小题2分,共30分。每小题只有一个选项符合题目要求。
1.“锄禾日当午,汗滴禾下土”描述了盛夏中午,烈日炎炎,农民还在劳作,汗水一滴滴落到禾苗
下的泥土里的情景。下列有关农民在劳作过程中的叙述,错误的是( )
A.体内组织液的生成与回流仍能保持动态平衡
B.产生的汗水中主要的无机盐离子是Na+和Cl-
C.在正午时若出现中暑现象,是由于体温失衡导致
D.内环境的渗透压会明显上升,但pH保持相对恒定
2.为了区别于个体生活的外界环境,人们把由细胞外液构成的液体环境叫作内环境。下列有关内环境的叙述,错误的是( )
A.淋巴液中有大量的淋巴细胞等,可以协助机体抵御疾病
B.水疱的形成主要是由于组织液中的水大量渗出到血浆导致
C.大脑细胞间隙的液体是组织液,属于人体内环境的一部分
D.氧气、神经递质、激素和葡萄糖等物质都可以存在于内环境中
3.过量的组织液滞留在组织间隙会引发组织水肿。下列关于组织水肿的叙述,正确的是( )
A.长期营养不良会导致组织液渗透压上升,从而引起机体组织水肿
B.淋巴液流向组织液中的量增多,会引起机体组织水肿
C.静脉注射白蛋白并配合利尿剂可能会缓解组织水肿现象
D.若血红蛋白进入到血浆,可能会引起机体组织水肿
4.内环境稳态是机体进行正常生命活动的必要条件,下列关于人体内环境稳态及其调节的叙述,正确的是( )
A.通常情况下,人体的体温维持在37℃后不再变化
B.稳态的维持依赖于人体多种器官、系统的协调合作
C.内环境的稳态就是指内环境的各成分保持在一定范围内
D.严重腹泻后补充淡盐水即可恢复内环境各成分的含量
5.“结构与功能相适应”是生物学的基本观点,下列相关叙述没有体现这一观点的是( )
A.组成细胞膜的磷脂双分子层亲水的头部位于两侧,与其生活的环境相适应
B.神经元的细胞膜特化出许多突起,有利于进行兴奋传导和信息交流
C.手在大脑皮层运动代表区的范围较大与其运动的精细复杂程度相适应
D.卵细胞的体积很大,有利于受精后胚胎的发育
6.反射弧是神经调节的结构基础,下列关于反射弧的组成和功能的叙述,正确的是( )
A.感受器都位于皮肤表面,机体内不存在B.神经节位于传出神经上,与效应器相连
C.只要受到刺激,机体就会发生反射活动D.分别刺激神经中枢与感受器可能会产生相同的效应
7.研究发现,若阻断小白鼠的副交感神经则心率加快,阻断交感神经则心率变慢。下列相关叙述错误的是( )
A.一般情况下心脏的跳动不受意识的支配
B.研究证明交感神经兴奋可以使心跳减慢
C.交感神经与副交感神经对心脏活动的作用相反
D.交感神经和副交感神经都属于外周神经系统
8.神经系统的功能与组成它的细胞的特点是密切相关的。下列关于组成神经系统的细胞的叙述,正确的是( )
A.神经元轴突外大都套有一层髓鞘,它们构成一条神经
B.每个神经元都是由多个树突、一个细胞体和一条轴突组成
C.神经胶质细胞的数量远少于神经元,广泛分布在神经元之间
D.神经胶质细胞具有支持、保护、营养和修复神经元等多种功能
9.当出生不久的猫从空中仰面下落时,都能迅速翻身改变为四肢朝下的姿势着地,这种复杂的姿势反射称为“翻正反射”。翻正动作包括一系列的反射活动:最初是头部出现翻正,而后刺激颈部的本体感受器,导致躯干的位置也翻正。研究发现如果毁坏猫头部双侧迷路器官并蒙住双眼,则猫下落时不再出现翻正反射。下列相关叙述错误的是( )
A.猫的翻正反射属于条件反射,需要大脑皮层参与
B.翻正反射的过程可能需要猫的双侧迷路器官的参与
C.翻正反射的存在可以使猫避免高空掉落时引起某些损伤
D.在发生翻正反射时,兴奋在神经纤维上传导方向与膜内电流方向相同
10.如图1为在反射弧某区域进行的实验,图中Ⅰ、Ⅱ为电表。图2为在图1上P点给予适宜刺激后,电表测得的电位变化的实验结果。下列相关叙述错误的是( )
A.图1所示的字母中,代表神经递质的是A
B.图2中ac段的形成是由于Na+内流引起的,此时Na+跨膜运输的方式是协助扩散
C.若升高细胞外液中Na+的浓度,图2中的c点将下移
D.若将S处电极移至膜外,在S点右侧给予适宜刺激后电表Ⅱ测得的电位变化如图3所示
11.关于人脑的功能,下列相关叙述错误的是( )
A.语言、学习、记忆、情绪是人脑的高级功能,其中语言功能是人脑特有的高级功能
B.若某人大脑皮层语言中枢V区受损,则其看不懂文字
C.短时记忆经过反复运用、强化就能够转化为长时记忆
D.长时记忆可能与大脑皮层下的海马区以及新突触的建立有关
12.2023年7月28日至8月8日,第31届世界大学生夏季运动会在成都顺利举办,中国游泳项目诞生史无前例“九金王”,张雨霏成为本届运动会上最耀眼的一颗星。下列相关叙述不合理的是( )
A.听到枪响,运动员开始游泳属于条件反射
B.运动员完成游泳动作需要多个神经元的协调合作
C.传出神经末梢和它所支配的肌肉或腺体组成反射弧中的效应器
D.张雨霏在游泳过程中,呼吸加快主要受副交感神经的支配
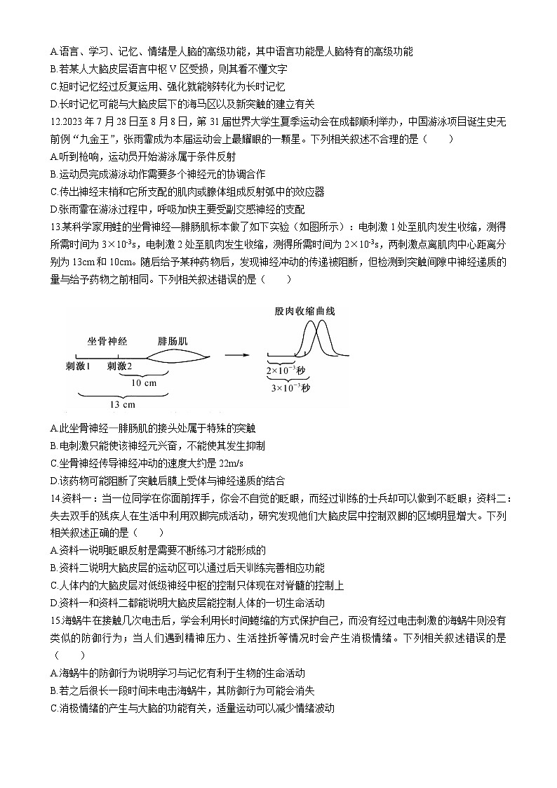
13.某科学家用蛙的坐骨神经—腓肠肌标本做了如下实验(如图所示):电刺激1处至肌肉发生收缩,测得所需时间为3×10-3s,电刺激2处至肌肉发生收缩,测得所需时间为2×10-3s,两刺激点离肌肉中心距离分别为13cm和10cm。随后给予某种药物后,发现神经冲动的传递被阻断,但检测到突触间隙中神经递质的量与给予药物之前相同。下列相关叙述错误的是( )
A.此坐骨神经—腓肠肌的接头处属于特殊的突触
B.电刺激只能使该神经元兴奋,不能使其发生抑制
C.坐骨神经传导神经冲动的速度大约是22m/s
D.该药物可能阻断了突触后膜上受体与神经递质的结合
14.资料一:当一位同学在你面前挥手,你会不自觉的眨眼,而经过训练的士兵却可以做到不眨眼;资料二:失去双手的残疾人在生活中利用双脚完成活动,研究发现他们大脑皮层中控制双脚的区域明显增大。下列相关叙述正确的是( )
A.资料一说明眨眼反射是需要不断练习才能形成的
B.资料二说明大脑皮层的运动区可以通过后天训练完善相应功能
C.人体内的大脑皮层对低级神经中枢的控制只体现在对脊髓的控制上
D.资料一和资料二都能说明大脑皮层能控制人体的一切生命活动
15.海蜗牛在接触几次电击后,学会利用长时间蜷缩的方式保护自己,而没有经过电击刺激的海蜗牛则没有类似的防御行为;当人们遇到精神压力、生活挫折等情况时会产生消极情绪。下列相关叙述错误的是( )
A.海蜗牛的防御行为说明学习与记忆有利于生物的生命活动
B.若之后很长一段时间未电击海蜗牛,其防御行为可能会消失
C.消极情绪的产生与大脑的功能有关,适量运动可以减少情绪波动
D.情绪的波动都能够通过自我调节,使人很快地恢复到情绪平稳状态
二、选择题:本题共5小题,每小题3分,共15分。在每小题给出的四个选项中,有一项或多项是符合题目要求的,全部选对得3分,选对但选不全得1分,有选错得0分。
16.某实验小组在学习完内环境的稳态后,进行了“模拟生物体维持pH的稳定”的实验。下列相关叙述正确的是( )
A.该实验的自变量是实验材料的类型和pH的变化
B.肝匀浆与缓冲液能维持pH相对稳定的原理相同
C.每组实验都进行自身前后对照,重复实验可增加实验信度
D.向肝匀浆中加入大量HCl溶液后,仍能维持pH的相对稳定
17.如图为某同学绘制的人体内各液体成分之间的关系,字母表示内环境的组成成分。下列相关叙述正确的是( )
A.若A、C之间是双向箭头,则一定是组织液和血浆
B.若B所处管道的一端为盲端,则B为淋巴液
C.细胞甲中的液体属于细胞内液,包括液泡中的液体
D.若细胞甲为组织细胞,则血管壁细胞直接生活的环境包括A
18.可卡因既是一种兴奋剂,也是一种毒品,它会干扰神经系统的功能,产生幻觉,导致心脏和免疫功能异常等。其作用机理是影响大脑中与愉悦传递有关的神经元,这些神经元利用神经递质多巴胺来传递愉悦感。如图是多巴胺和可卡因的作用示意图,下列相关叙述正确的是( )
A.多巴胺的释放与突触前膜的流动性密切相关
B.由图推测,可卡因进入人体后会促进多巴胺回收
C.可卡因会直接导致突触后膜上的多巴胺受体减少
D.长期大剂量使用可卡因的人突然停药可能会出现抑郁、失眠、厌食,疲惫等症状
19.5-羟色胺(5-HT)是一种能使人产生愉悦情绪的神经递质,由脑的中缝核部位合成并分泌,抑郁症患者突触间隙中的5-HT含量明显减少。miR-16是一种微小的非编码RNA,SERT是一种在突触前膜回收5-HT的蛋白质。研究者测定了抑郁症模型鼠和对照组中缝核处miR-16与SERT的含量并将二者的关系绘制如图。下列推测很可能成立的是( )
A.模型鼠的中缝核内miR-16含量低于正常鼠,而SERT含量高于正常鼠
B.控制5-HT受体合成的基因发生突变,可能也会导致抑郁症的发生
C.SERT可通过降低突触间隙中5-HT的含量导致抑郁症的发生
D.miR-16可能是通过结合SERT基因从而促进SERT基因的表达
20.癫痫是大脑神经元突发性异常放电,导致短暂的大脑功能障碍的一种疾病。最近一项研究证明,辣椒素具有抗癫痫的潜力,其作用机制可能与阻断Na+通道有关。下列相关叙述正确的是( )
A.Na+内流使神经元膜内外电位改变,产生静息电位
B.增加膜外Na+浓度会提高动作电位的峰值可能会导致癫痫
C.神经冲动传导过程中传导方向与膜外电流方向相同
D.辣椒素一定是通过与Na+竞争Na+通道,从而抗癫痫
三、非选择题:本题共5小题,共55分。
21.(11分)人和大多数动物细胞代谢所需要的各种营养物质只能从内环境中摄取,若内环境稳态遭到破坏可能会使人患病。回答下列相关问题:
(1)人体内环境pH的正常范围是 ,剧烈运动一段时间后,细胞无氧呼吸产生的 会使得血浆的pH略有 (填“降低”或“升高”),但由于血浆中含有缓冲对能使血浆pH维持相对稳定,血浆中最重要的缓冲对是 。
(2)细胞外液渗透压的90%以上来源于 。正常情况下,人的血浆渗透压约为 kPa,相当于细胞内液的渗透压。
(3)医学上常注射5%葡萄糖溶液来补充能量,原因是该浓度的葡萄糖溶液 ;医生在给病人输液的时候,有时会选择10%的葡萄糖溶液,试分析原因是 。
22.(11分)内环境与外界环境的物质交换过程需要体内各个系统的参与,图1中Ⅰ~Ⅳ表示各个系统或组织,①②表示相关过程。图2表示人体组织局部示意图,甲、乙、丙表示相关液体,细胞1、2所在位置是某些管道的横切面。回答下列问题:
(1)图1中过程①表示 ,过程②表示 ,系统Ⅲ为 。
(2)若图2表示的是肌肉组织的局部示意图,则氧气含量最高的是 (填“甲”“乙”或“丙”),细胞1表示 ,氧气分子从液体甲进入到该细胞的跨膜运输方式为 。
(3)下表为人体内环境的部分成分中的物质组成和含量的测定数据,其中一个表示血浆。其中表示图2中液体甲的是 (填“A”或“B”),判断依据是 。
23.(11分)如图为中枢神经元之间的一种连接方式的示意图,图中各结构均正常,M和N为连接在神经元表面上的电流表,A、B、C是图中三个位点。回答下列问题:
(1)反射活动中,当感受器受到刺激产生兴奋时,神经细胞膜电位的变化是 ,造成该电位变化的原因是 。
(2)图中共形成 个突触;若A处神经元释放的为抑制性神经递质,在图中A处给予一个适宜的刺激,电流表M和N指针的偏转情况分别为 。
(3)若图中释放的是兴奋性神经递质,要探究某药物阻断神经冲动在反射弧中传递的位置,应在 点给予适宜刺激,若在B点放药,M、N均发生偏转;若在C点放药,M发生偏转,N不发生偏转,则说明 。
(4)科学家已经通过实验证明神经末梢是通过释放化学物质发挥对效应器的调节作用。实验设计如下:刺激第一个离体蛙心的交感神经,蛙心跳加快。如果刺激后立即将蛙心腔中的液体吸出,注入第二个蛙心,第二个蛙心在注入前应剪除 ,该第二个蛙心变化是 。
24.(11分)如图1表示某同学手指受到针刺时兴奋在反射弧中的传导和传递过程的模式图,图2是某一结构的亚显微结构模式图。回答下列问题:
(1)某同学手指受到针刺产生痛觉的中枢在 。如果是该同学不小心手碰到了带刺的东西,他的手会不由自主地缩回来。在此过程中,兴奋在④处的传导是 (填“单向”或“双向”)的,在③处传递的方向是 (填“向左”或“向右”),后者出现此现象的原因是 。
(2)为探究某物质X为抑制性神经递质还是兴奋性神经递质,利用图2所示结构和装置、含有物质X的生理盐水等进行实验。请写出实验思路及预期实验现象和结论:
实验思路: ;
预期实验现象和结论: 。
25.(11分)如图是与人体内尿液形成及排出相关的部分调节简图,图中①、②分别是联系大脑皮层和脊髓的上行传导束、下行传导束。回答下列问题:
(1)由图可以看出,膀胱中具有排尿反射的反射弧中的 。参与排尿反射的神经中枢是 (填序号),体现了神经系统的 调节机制。
(2)人体产生尿意的过程为 (用图中的结构、数字和箭头表示)。若某人因发生意外导致结构①和②损伤,则 (填“能”或“不能”)控制排尿。在安静状态下,自主神经系统促进排尿的具体过程是 。
(3)结构⑥也会参与躯体运动的调节,若刺激结构⑥中央前回的下部,则会引起 的运动。
高二上学期第一次月考试卷·生物学
参考答案、提示及评分细则
1.D 在劳作过程中,机体内环境仍能维持相对稳定,包括组织液通过生成与回流的动态平衡维持组织液量的相对稳定,A正确;汗水中主要的无机盐离子是Na+和Cl-,B正确;在正午时,环境温度较高,出现中暑症状,是由于体温调节功能紊乱导致,C正确;劳作过程中内环境的渗透压和pH都能维持相对稳定,D错误。
2.B 淋巴液中有大量的淋巴细胞等,可以协助机体抵御疾病,A正确;水疱形成主要是血浆中的水大量渗出到组织液形成的,B错误;大脑细胞间隙的液体为组织液,属于细胞外液之一,C正确;氧气、神经递质、激素和葡萄糖等物质都可以存在于内环境中,D正确。
3.C 长期营养不良会导致血浆渗透压下降,从而引起组织水肿,A错误;淋巴液不能流向组织液,B错误;组织水肿会使血浆渗透压下降,静脉注射白蛋白(使血浆渗透压上升)并配合利尿剂(排出体内多余水分)可能会缓解组织水肿现象,C正确;若血红蛋白进入到血浆,会使血浆渗透压上升,不会引起机体组织水肿,D错误。
4.B 通常情况下,人体的体温会有一定的波动,但始终接近37℃,A错误;稳态的维持依赖于人体多种器官和系统协调一致地合作,B正确;内环境的稳态不仅包括成分的稳态,还包括理化性质在一定范围内变动,C错误;严重腹泻后补充淡盐水能恢复水盐平衡的稳态,但腹泻导致蛋白质等营养物质的流失不能靠补充淡盐水来恢复稳态,D错误。
5.A 细胞膜的基本骨架由磷脂双分子层组成,且亲水的头部位于两侧,与其生活的内外环境相适应,这体现了“生物与环境相适应”的观点,而不是“结构与功能相适应”的观点,A错误;神经元的细胞膜特化出许多树突,这样能增大细胞膜面积,有利于进行信息交流,B正确;手在大脑皮层运动代表区的范围较大,有利于其完成精细复杂的运动,C正确;胚胎早期发育需要较多有机物,因此卵细胞较大的体积用来存储有机物,有利于胚胎发育,D正确。
6.D 感受器也可以存在于机体内,A错误;神经节位于传入神经上,与感受器和神经中枢相连,B错误;发生反射的条件是需要适宜的刺激,及经过完整的反射弧,C错误;刺激神经中枢可能与刺激感受器产生相同的效应,D正确。
7.B 支配心脏的神经属于自主神经,一般情况下不受意识支配,A正确;结合题干阻断交感神经,则副交感神经发挥作用,心率会变慢,说明副交感神经兴奋使心率减慢,交感神经兴奋使心率加快,B错误;交感神经与副交感神经对心脏活动的作用相反,C正确;交感神经和副交感神经都属于外周神经系统中的传出神经(运动神经),D正确。
8.D 神经元轴突外大都套有一层髓鞘,构成神经纤维,许多神经纤维集结成束,外面包有一层包膜,构成一条神经,A错误;有的神经元有多个轴突,B错误;神经胶质细胞的数量远多于神经元,C错误;神经胶质细胞具有支持、保护、营养和修复神经元等多种功能,D正确。
9.A 猫的翻正反射属于生来就有的,是非条件反射过程,A错误;毁坏猫头部双侧迷路器官并蒙住双眼,则猫下落时不再出现翻正反射,说明翻正反射的过程可能需要猫的双侧迷路器官的参与,B正确;翻正反射的存在可以使猫避免高空掉落时引起某些损伤,C正确;在发生翻正反射时,兴奋在神经纤维上传导方向与膜内电流方向相同,D正确。
10.C A能与突触后膜上受体特异性结合,分析突触结构可知A表示的为神经递质,A正确;图2中ac段形成是由于Na+内流引起的,此时Na+由膜外高浓度一侧流向膜内低浓度一侧,跨膜的方式是协助扩散,B正确;若升高细胞外液中Na+的浓度,膜内外Na+的浓度差将增大,产生动作电位时内流的Na+增多,图2中的c点将上移,C错误;若将S处电极移至膜外,并在S点右侧给予适宜刺激,则兴奋可以从S处传递到R处,兴奋先后到达电流表两侧,所以电表II指针发生2次方向相反的偏转,测得的电位变化将如图3所示,D正确。
11.D 语言、学习、记忆、情绪都是人脑的高级功能,其中语言功能是人脑特有的高级功能,A正确;此人大脑皮层语言中枢V区受损,则其看不懂文字,B正确;若对第一级记忆反复运用、强化就很容易转化为第二级记忆,第一级记忆属于短时记忆,第二级记忆属于长时记忆,C正确;短时记忆可能与大脑皮层下的海马区有关,长时记忆可能与新突触的建立有关,D错误。
12.D 听到枪响,运动员开始游泳,是经过学习后产生的,有大脑皮层参与,该过程属于条件反射,A正确;运动员完成游泳动作是一个非常复杂的过程,需要多个神经元的协调合作,B正确;传出神经末梢和它所支配的肌肉或腺体组成反射弧中的效应器,C正确;游泳过程中,运动员处于兴奋状态,心跳和呼吸加快主要受交感神经的支配,D错误。
13.C 此坐骨神经—腓肠肌的接头处属于特殊的突触,A正确;神经递质有可能使神经元发生兴奋,也可能使神经元发生抑制,但电刺激只能使该神经元兴奋,不能使其发生抑制,B正确;根据题中给出的时间以及距离,坐骨神经冲动的传导速度=(13-10)cm÷(3×10-3s-2×10-3s)=3000cm/s=30m/s,C错误;给予药物后神经递质的量与给予药物之前相同,说明此药物并不影响神经递质的产生和分泌,神经冲动的传递又被阻断,最可能就是药物阻断了突触后膜上的信息传递,可能是阻断了突触后膜上受体与神经递质的结合,D正确。
14.B 资料一说明大脑皮层可以控制眨眼反射,眨眼反射是非条件反射,生来就有的,A错误;经过运动后,双手残疾的人控制双脚的区域增大,说明大脑皮层的运动区可以通过后天训练完善功能,B正确;大脑皮层是最高级中枢,大脑皮层可以控制脊髓(如憋尿),也可以控制脑干(如屏住呼吸),C错误;大脑皮层不能控制人体的一切活动,某些自主神经系统参与的调节过程不需要大脑皮层的控制,D错误。
15.D 海蜗牛的防御行为说明学习与记忆有利于生物的生命活动,A正确;若之后很长一段时间未电击海蜗牛,可能会使其出现遗忘,使防御行为消失,B正确;消极情绪的产生与大脑的功能有关,适量运动可以减少情绪波动,C正确;并非所有的情绪的波动都能够进行自我调节,如抑郁症,严重时需要进行就医,D错误。
16.BC 实验材料的类型是自变量,pH的变化属于因变量,A错误;肝匀浆与缓冲液都是通过缓冲对来实现pH的相对稳定,B正确;实验中除了空白对照外还有自身的前后对照,为减小实验误差,需要做重复实验,C正确;肝匀浆中存在缓冲对,但其维持pH的稳定是有一定限度的,加入大量的HCl溶液后不一定能维持pH的相对稳定,D错误。
17.ABD 若A、C之间为双向箭头,则一定是血浆和组织液,A正确;若B所处管道的一端为盲端,则B为淋巴液,B正确;细胞甲中的液体称为细胞内液,但液泡是植物细胞中的细胞器,不可能存在于细胞甲中,C错误;若细胞甲为组织细胞,则A为组织液,血管壁细胞直接生活的环境是A(组织液)和血浆,D正确。
18.AD 多巴胺由突触前膜以胞吐的方式释放,胞吐与膜的流动性具有密切的关系,A正确;从图中可以看出,可卡因作用于突触前膜,通过抑制多巴胺的回收,使突出间隙中的多巴胺增多,从而提高神经系统的兴奋性,B错误;可卡因导致突触间隙中的多巴胺增多,突触后膜长期暴露在高浓度的神经递质中,机体会通过减少突触后膜上受体的数量进行反馈调节,故可卡因会间接导致突触后膜上的多巴胺受体减少,C错误;长期大剂量使用可卡因的人突触后膜上多巴胺受体已经减少,突然停药后可能会出现抑郁、失眠、厌食,疲惫等症状,D正确。
19.ABC 对比两图形的横坐标和纵坐标可以看出,模型鼠的中缝核内miR-16含量低于正常鼠,而SERT含
量高于正常鼠,A正确;5-HT受体的基因发生突变,可能会导致5-HT不能发挥作用,进而可导致抑郁症
的发生,B正确;SERT是一种在突触前膜回收5-HT的蛋白质,可通过降低突触间隙中5-HT的含量导
致抑郁症的发生,C正确;SERT基因中碱基已经进行了配对,一般不能再和RNA配对,miR-16最可能通
过结合SERT基因的mRNA抑制SERT基因的表达,D错误。
20.B 兴奋时,Na+通道开放,Na+内流,产生外负内正的动作电位,A错误;动作电位的峰值与细胞内外的Na+浓度差有关,增加膜外Na+浓度会提高动作电位峰值,B正确;神经冲动传导过程中传导方向与膜外电流方向相反,与膜内电流方向一致,C错误;辣椒素阻断Na+通道,可能是改变了Na+通道的结构,D错误。
21.(除注明外,每空1分,共11分)
(1)7.35~7.45 乳酸 降低 HCO3-/H₂CO3
(2)Na+和Cl- 770
(3)与血浆渗透压基本相同,能够维持机体渗透压平衡(2分)在一定范围内,机体可以通过自我调节维持内环境渗透压的相对稳定,少量输入10%葡萄糖溶液,可以快速补充能量(合理即可,3分)
22.(除注明外,每空1分,共11分)
(1)消化和吸收 重吸收 泌尿系统
(2)甲 毛细血管壁细胞(2分) 自由扩散
(3)A 图2中液体甲为血浆,与组织液相比,其中蛋白质含量更高,内环境组成成分A中蛋白质含量最高,对应图2中的液体甲(3分)
23.(除注明外,每空1分,共11分)
(1)由内负外正变为内正外负 神经细胞膜Na+通透性增强,Na+内流(2分)
(2)6 M(两次相反)偏转,N不偏转(2分)
(3)A 药物阻断神经冲动在突触处的传递(2分)
(4)交感神经 蛙心跳加快
24.(除注明外,每空1分,共11分)
(1)大脑皮层单向向左神经递质(只存在于突触前膜的突触小泡中,)只能由突触前膜释放作用于突触后膜(2分)
(2)实验思路:用含物质X的生理盐水处理突触间隙,观察电表指针偏转情况(2分) 预期实验现象和结论:若指针向左偏转的角度增大(在原本偏转角度基础上继续向左偏转),则物质X为抑制性神经递质(2分);若指针向右偏转,则物质X为兴奋性神经递质(2分)
25.(除注明外,每空1分,共11分)
(1)感受器和效应器(2分) ③和⑥ 分级
(2)膀胱感受器→⑤→③→①→⑥(2分) 不能 安静状态下,膀胱感受器产生兴奋,传导至脊髓后促进副交感神经活动占优势,使膀胱缩小,从而促进排尿(合理即可,3分)
(3)头部器官液体
Na+
K+
Ca2+
Mg2+
Cl-
HCO3-
HPO42-/H2PO4-
蛋白质
A
142
4.3
2.5
1.1
104
24
2
14
B
145
4.4
2.4
1.1
117
27
2.3
0.4
相关试卷
这是一份辽宁省名校联盟2024-2025学年高二上学期第一次月考生物试卷,文件包含辽宁省名校联盟2024-2025学年高二上学期第一次月考考试生物试卷pdf、参考答案pdf等2份试卷配套教学资源,其中试卷共8页, 欢迎下载使用。
这是一份辽宁省名校联盟2024-2025学年高二上学期9月联合考试生物试题(Word版附答案),文件包含生物试题docx、生物答案pdf等2份试卷配套教学资源,其中试卷共13页, 欢迎下载使用。
这是一份广西名校联盟2024-2025学年高二上学期入学考试生物试题(解析版),共17页。试卷主要包含了本试卷主要考试内容,35~7等内容,欢迎下载使用。

