


还剩3页未读,
继续阅读
四川省德阳市2024-2025学年高一上学期10月考模拟物理试卷
展开
这是一份四川省德阳市2024-2025学年高一上学期10月考模拟物理试卷,共6页。
相关试卷
湖北省2024-2025学年高一上学期月考物理试卷:
这是一份湖北省2024-2025学年高一上学期月考物理试卷,共6页。
北京市通州区运河中学2024-2025学年高一上学期10月月考物理试卷:
这是一份北京市通州区运河中学2024-2025学年高一上学期10月月考物理试卷,共6页。
四川省德阳市2022_2023学年高二物理上学期11月月考期中试卷:
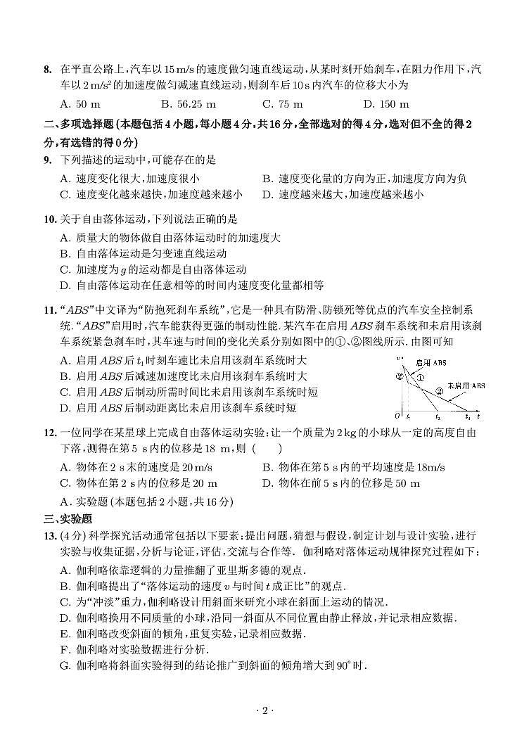
这是一份四川省德阳市2022_2023学年高二物理上学期11月月考期中试卷,共15页。试卷主要包含了选择题,实验题,计算题等内容,欢迎下载使用。