





【习题04】多星模型与卫星变轨问题-高一物理第二学期期末必刷常考题(人教版2019必修第二册)
展开
这是一份【习题04】多星模型与卫星变轨问题-高一物理第二学期期末必刷常考题(人教版2019必修第二册),文件包含必刷题型04多星模型与卫星变轨问题原卷版docx、必刷题型04多星模型与卫星变轨问题解析版docx等2份试卷配套教学资源,其中试卷共43页, 欢迎下载使用。
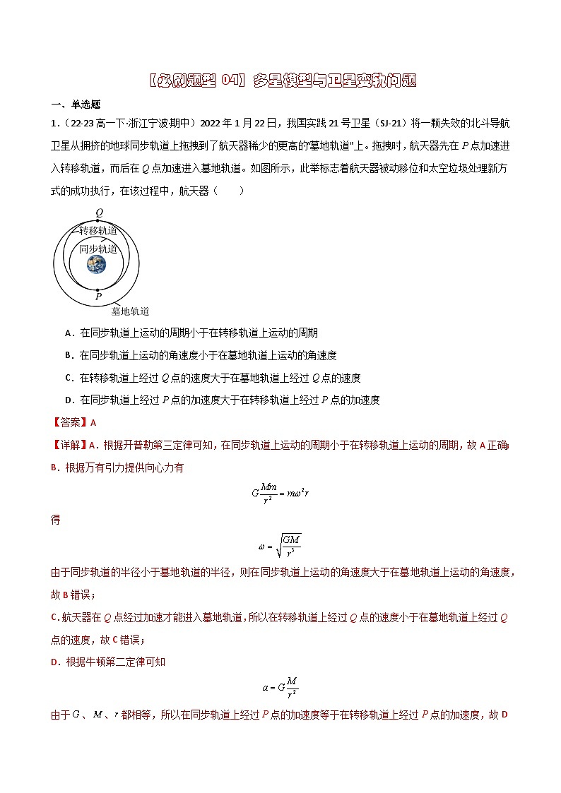
1.(22-23高一下·浙江宁波·期中)2022年1月22日,我国实践21号卫星(SJ-21)将一颗失效的北斗导航卫星从拥挤的地球同步轨道上拖拽到了航天器稀少的更高的“墓地轨道"上。拖拽时,航天器先在P点加速进入转移轨道,而后在Q点加速进入墓地轨道。如图所示,此举标志着航天器被动移位和太空垃圾处理新方式的成功执行,在该过程中,航天器( )
A.在同步轨道上运动的周期小于在转移轨道上运动的周期
B.在同步轨道上运动的角速度小于在墓地轨道上运动的角速度
C.在转移轨道上经过Q点的速度大于在墓地轨道上经过Q点的速度
D.在同步轨道上经过P点的加速度大于在转移轨道上经过P点的加速度
【答案】A
【详解】A.根据开普勒第三定律可知,在同步轨道上运动的周期小于在转移轨道上运动的周期,故A正确;
B.根据万有引力提供向心力有
得
由于同步轨道的半径小于墓地轨道的半径,则在同步轨道上运动的角速度大于在墓地轨道上运动的角速度,故B错误;
C.航天器在Q点经过加速才能进入墓地轨道,所以在转移轨道上经过Q点的速度小于在墓地轨道上经过Q点的速度,故C错误;
D.根据牛顿第二定律可知
由于、、都相等,所以在同步轨道上经过P点的加速度等于在转移轨道上经过P点的加速度,故D错误。
故选A。
2.(23-24高一上·江苏南京·期末)2023年10月26日,神舟十七号与天和核心舱完成自动交会对接。如图所示,天和核心舱绕地球做匀速圆周运动,神舟十七号绕地球做椭圆运动,且椭圆的远地点与圆轨道相切,下面说法正确的是( )
A.航天员在核心舱中处于失重状态,说明航天员不受地球引力作用
B.若两者在各自的轨道上稳定运行,则两者在切点处的加速度相同
C.若两者原来在同一圆轨道上,神舟十七号可以沿切向喷气加速追上核心舱
D.设轨道所处空间存在极其稀薄的空气,若不加干预,核心舱的轨道高度将缓慢升高
【答案】B
【详解】A.航天员在核心舱中处于失重状态,但航天员仍受地球引力作用,故A错误;
B.若两者在各自的轨道上稳定运行,则两者在切点处时,根据牛顿第二定律可得
可得
可知两者在切点处的加速度相同,故B正确;
C.若两者原来在同一圆轨道上,若神舟十七号沿切向喷气加速,则万有引力不足以提供向心力,神舟十七号将做离心运动,不可能追上核心舱,故C错误;
D.设轨道所处空间存在极其稀薄的空气,若不加干预,核心舱的速度将减小,则万有引力大于所需的向心力,核心舱的轨道高度将缓慢降低,故D错误。
故选B。
3.(23-24高一上·江苏常州·期末)载着登陆舱的探测器经过多次变轨后登陆火星的轨迹如图,其中轨道为椭圆,轨道Ⅱ为圆。探测器经轨道运动在Q点登陆火星,O点是轨道的交点,轨道上的三点与火星中心在同一直线上,两点分别是椭圆轨道Ⅲ的远火星点和近火星点。已知火星的半径为,探测器在轨道Ⅱ上经过O点的速度为v。下列说法正确的有( )
A.探测器在轨道I运动时,经过O点的速度小于v
B.在相等时间内,轨道I上探测器与火星中心的连线扫过的面积与轨道Ⅱ上探测器与火星中心的连线扫过的面积相等
C.探测器在轨道运动时,经过O点的加速度均相同
D.在轨道Ⅱ上第一次由O点到P点与在轨道Ⅲ上第一次由O点到Q点的时间之比是
【答案】C
【详解】A.探测器在轨道I运动时,经过O点减速变轨到轨道Ⅱ,则在轨道Ⅰ运动时经过O点的速度大于v,故A错误;
B.根据开普勒第二定律,在同一轨道上探测器与火星中心的连线在相时间内扫过的相等的面积,在两个不同的轨道上,不具备上述关系,即在相等时间内,轨道I上探测器与火星中心的连线扫过的面积与轨道Ⅱ上探测器与火星中心的连线扫过的面积不相等,故B错误;
C.探测器在轨道I、Ⅱ、Ⅲ运动时,经过O点时万有引力相同,天体运行时仅受万有引力作用,由牛顿第二定律
可知,在O点时加速度相等,故C正确;
D.根据题意知轨道Ⅱ的半径为3R,根据开普勒第三定律
可知探测器在轨道Ⅱ与轨道Ⅲ上的周期之比为
则在轨道Ⅱ上第一次由O点到P点与轨道Ⅲ上第一次由O点到Q点的时间之比是
故D错误。
故选C。
4.(23-24高一上·江苏南通·期末)2023年12月25日09时00分,我国在酒泉卫星发射中心使用一箭多星技术将天目一号气象星座11—14星发射升空,约10分钟后,这四颗卫星各自顺利进入预定的椭圆轨道。下列说法正确的是( )
A.“10分钟”指的是时刻
B.其中一颗卫星和地心的连线,在相等的时间内扫过的面积一定相同
C.四颗卫星轨道半长轴的二次方跟公转周期三次方的比值一定相同
D.卫星在椭圆轨道上运行时,万有引力始终等于向心力
【答案】B
【详解】A.“10分钟”指的是时间间隔,故A错误;
B.根据开普勒第二定律可知其中一颗卫星和地心的连线,在相等的时间内扫过的面积一定相同,故B正确;
C.根据开普勒第三定律,可知四颗卫星轨道半长轴的三次方跟公转周期二次方的比值一定相同,故C错误;
D.卫星在椭圆轨道上运行时,在近地点和远地点,速度方向与加速度方向垂直,没有切向加速度,万有引力等于向心力,其它位置不相等,故D错误。
故选B。
5.(22-23高一下·天津南开·期末)2022年7月,由清华大学天文系祝伟教授牵头的国际团队宣布在宇宙中发现两个罕见的恒星系统。该系统是由两颗互相绕行的中央恒星组成,被气体和尘埃盘包围,呈现出“雾绕双星”的奇幻效果。假设该系统中两恒星甲、乙的质量分别为m1、m2,两恒星相互绕行的周期为T,引力常量为G。忽略尘埃盘对双星引力的影响,忽略恒星的自转,且恒星的半径远小于两恒星之间的距离。下列说法正确的是( )
A.恒星甲、乙绕行的轨道半径之比为m1:m2
B.恒星甲、乙绕行的加速度大小之比为m1:m2
C.恒星甲、乙绕行的角速度大小之比为m1:m2
D.两恒星之间的距离为
【答案】D
【详解】A.根据万有引力提供向心力有
解得
故A错误;
B.设恒星甲、乙绕行的轨道半径分别为,根据万有引力提供向心力有
解得
故B错误;
C.两恒星绕行的周期相同,由
得
故C错误;
D.根据万有引力提供向心力有
两恒星之间的距离
解得
故D正确;
故选D。
6.(22-23高一下·江苏泰州·期末)天文观测发现,天狼星A与其伴星B是一个双星系统,它们始终绕着O点在两个不同椭圆轨道上运动。如图所示,实线为天狼星A的运行轨迹,虚线为其伴星B的轨迹。则( )
A.A的运行周期小于B的运行周期B.A的质量可能等于B的质量
C.A的加速度总是小于B的加速度D.A与B绕O点的旋转方向可能相反
【答案】C
【详解】A.天狼星A与其伴星B是一个双星系统,它们始终绕着O点在两个不同椭圆轨道上运动,可知天狼星A与其伴星B始终在O点的两侧,且两星与O点始终在一条直线上,因此可知天狼星A与其伴星B运行的角速度相同,周期相同,故A错误
B.近似认为A、B在做圆周运动,设A的质量为、轨道半径为,B的质量为、轨道半径为,两星之间的距离为,两星之间的万有引力提供各自做圆周运动的向心力,则有
,
其中
解得
显然,B星的轨道半径大于A星的轨道半径,因此可知A星的质量大于B星的质量,故B错误;
C.根据万有引力产生加速度可得
,
而
可知
故C正确;
D.由于天狼星A与其伴星B是一个双星系统,而双星系统由彼此之间的万有引力提供合外力,二者角速度一样,且绕行方向必定相同,公共圆心必须在质心连线上,两星才能稳定运行,故D错误。
故选C。
7.(22-23高一下·辽宁·期末)2016年2月11日,科学家宣布“激光干涉引力波天文台(LIGO)”探测到由两个黑洞合并产生的引力波信号,这是在爱因斯坦提出引力波概念100周年后,引力波被首次直接观测到。在两个黑洞合并过程中,由于彼此间的强大引力作用,会形成短时间的双星系统。如图所示,黑洞A、B可视为质点,它们围绕连线上O点做匀速圆周运动,且AO大于BO,不考虑其他天体的影响。下列说法正确的是( )
A.黑洞A的质量小于B的质量
B.黑洞A的质量大于B的质量
C.黑洞A、B合并过程中距离减小,A的周期变大
D.黑洞A、B合并过程中距离减小,A的周期不变
【答案】A
【详解】AB.在匀速转动时的向心力大小关系为
由于A的半径比较大,所以A的质量小,故A正确,B错误;
CD.双星靠相互间的万有引力提供向心力,有
又
解得双星之间的周期公式为
黑洞A、B合并过程中距离减小,A的周期越小,故CD错误。
故选A。
8.(23-24高一下·广东广州·期中)2022年1月22日,我国将一颗失效的北斗二号G2卫星从轨道半径为R₁的地球同步轨道上变轨后运行到轨道半径为R₂的“墓地”轨道上,此举标志着航天器被动移位和太空垃圾处理新方式的成功执行。该过程的简化示意图如图所示。已知椭圆转移轨道与同步轨道和“墓地”轨道分别相切于P、Q两点,同步轨道上P点处的速度大小为,转移轨道上P点处的速度大小为、Q点处的速度大小为,“墓地”轨道上Q点处的速度大小为,则北斗二号G2卫星( )
A.轨道上各位置处的速度大小满足
B.
C.在转移轨道上P点的速度与Q点速度之比为R₁:R₂
D.沿转移轨道从P点运动到Q点所用的时间为天
【答案】D
【详解】A.卫星在同步轨道上 P 点处进行加速才能转到转移轨道,故卫星在转移轨道上 P 点处的速度
v2> v1
卫星在转移轨道上Q点处进行加速才能转到墓地轨道,故卫星在墓地轨道上Q点处的速度
v4> v3
由卫星绕地球做匀速圆周运动的过程中,由地球的万有引力提供向心力
得卫星的运行速度
随着轨道半径的增大,运行速度减小,故
v1> v4
综上所述
v2> v1>v4> v3
故A错误;
B.在同一轨道上只有引力做功,机械能守恒,所以在转移轨道上P点的机械能等于Q点的机械能,故B错误;
C.根据开普勒第二定律可知
所以在转移轨道上P点的速度v2与Q点速度v3之比为,故C错误;
D.根据开普勒第三定律可得
其中
沿转移轨道从P点运动到Q点所用的时间为
天
故D正确。
故选D。
9.(23-24高一下·江苏徐州·期中)北京时间2024年1月9日,我国在西昌卫星发射中心采用长征二号丙运载火箭,成功将“爱因斯坦探针”空间科学卫星发射升空,卫星顺利进入高度为600km、倾角为29°的近圆轨道,发射任务取得圆满成功。已知同步卫星距地球表面高度约为35900km。下列说法正确的是( )
A.该卫星转动角速度大于地球自转角速度
B.该卫星发射速度大于第二宇宙速度
C.该卫星向心加速度大于地面重力加速度
D.若地球自转变慢,同步卫星为保持与地面同步,轨道高度应降低
【答案】A
【详解】A.根据牛顿第二定律
得
该卫星的运行半径小于地球同步卫星的半径,故该卫星运行周期小于同步卫星的周期,又
分析知,半径越小,周期越小,角速度越大,因为该卫星运行周期小于同步卫星的周期,故该卫星的运行角速度大于同步卫星的角速度,大于地球自转角速度,故A正确;
D.若地球自转变慢,同步卫星为保持与地面同步,同步卫星的周期变大,根据A项分析知
故地球同步卫星的轨道半径会变大,轨道高度应增大,故D错误;
B.第一宇宙速度为最小发射速度,为环绕地球运动的最大环绕速度,第二宇宙速度为脱离地球引力束缚所需的最小发射速度,而卫星升空后仍环绕地球运动,因此运载火箭的发射速度大于第一宇宙速度,小于第二宇宙速度,故B错误;
C.由牛顿第二定律
由于
联立知
故该卫星向心加速度小于地面重力加速度,故C错误。
故选A。
10.(23-24高一下·四川成都·期中)如图所示,发射同步卫星时是先将卫星发射至近地轨道,在近地轨道的A点加速后进入转移轨道,在转移轨道上的远地点B加速后进入同步轨道;已知近地轨道半径为r1,同步轨道半径为r2。则下列说法正确的是( )
A.卫星在转移轨道上运动时,A、B两点的线速度大小之比为
B.卫星在近地轨道与同步轨道上运动的向心加速度大小之比为
C.卫星在近地轨道与同步轨道上运动的周期之比为
D.卫星在转移轨道上从A运动到B的过程中,引力做负功,机械能减小
【答案】A
【详解】A.根据开普勒第二定律得
可知卫星在转移轨道上运动时经过A、B两点的线速度大小之比为
故A正确;
B.卫星绕地球做匀速圆周运动时,根据万有引力提供向心力有
所以
卫星在近地轨道与同步轨道上运动的向心加速度大小之比为,故B错误;
C.卫星绕地球做匀速圆周运动时,根据万有引力提供向心力有
可得
可知卫星在近地轨道与同步轨道上运动的周期之比为,故C错误;
D.卫星在转移轨道上运动时,只受地球引力作用,从A运动到B的过程中,引力做负功,但机械能守恒,故D错误。
故选A。
11.(23-24高一下·浙江·期中)2023年,我国成功发射了一颗名为“清洁者1号”的卫星,其主要任务是清理太空垃圾。在某次任务中,“清洁者1号”通过一条特殊的转移轨道,将一颗失效的通信卫星从近地轨道拖拽到了更高的“废弃轨道”上。整个过程可以简化为:先使“清洁者1号”进入近地轨道与失效卫星对接,然后开启发动机使两者一起加速进入转移轨道,当到达“废弃轨道”时再次开启发动机使两者一起加速并稳定在该轨道上。若卫星在两个轨道上的运动均视为匀速圆周运动,则以下说法不正确的是( )
A.失效卫星在近地轨道上运行的速度大于地球赤道上物体随地球自转的速度
B.失效卫星在“废弃轨道”上运行的机械能大于在近地轨道上运行的机械能
C. “清洁者1号”在转移轨道上经过Р点时的加速度大于在近地轨道上经过Р点时的加速度
D. “清洁者1号”欲从“废弃轨道”返回近地轨道,需要在Q点减速
【答案】C
【详解】A.根据
可知失效卫星在近地轨道上运行的速度大于同步卫星的线速度,而同步卫星与赤道上的物体具有相同的角速度,根据v=ωr可知同步卫星的线速度大于赤道上物体的线速度,则失效卫星在近地轨道上运行的速度大于地球赤道上物体随地球自转的速度,选项A正确,不符合题意;
B.失效卫星在近地轨道上需要两次加速才能进入“废弃轨道”,可知失效卫星在“废弃轨道”上运行的机械能大于在近地轨道上运行的机械能,选项B正确,不符合题意;
C.根据
可知,“清洁者1号”在转移轨道上经过Р点时的加速度等于在近地轨道上经过Р点时的加速度,选项C错误,符合题意;
D.“清洁者1号”欲从“废弃轨道”返回近地轨道,需要在Q点减速左向心运动,选项D正确,不符合题意。
故选C。
12.(23-24高一下·江苏无锡·期中)中国预计将在2028年实现载人登月计划,把月球作为登上更遥远行星的一个落脚点。如图所示是“嫦娥一号奔月”的示意图,“嫦娥一号”卫星发射后经多次变轨,进入地月转移轨道,最终被月球引力捕获,成为绕月卫星。关于“嫦娥一号”下列说法正确的是( )
A.发射时的速度必须达到第三宇宙速度
B.在整个运行过程中,公转半长轴的立方与公转周期的平方之比不变
C.在轨道Ⅰ上运动时的速度不一定小于轨道Ⅱ上任意位置的速度
D.绕月轨道Ⅱ变轨到Ⅰ上需点火加速
【答案】C
【详解】A.第三宇宙速度,又叫逃逸速度,即能够脱离太阳系的最小发射速度,“嫦娥一号”卫星发射后经多次变轨,进入地月转移轨道,可没有脱离地球的引力范围,因此发射时的速度应小于第二宇宙速度,A错误;
B.在绕地轨道中,中心天体分别为地球和月球,由开普勒第三定律可得
与中心天体质量有关,中心天体由地球变为月球,值发生变化,B错误;
C.设轨道Ⅰ上运动时的速度为,轨道Ⅱ上近月点的速度为,轨道Ⅱ上远月点的速度为,若在轨道Ⅱ上的远月点建立以月球球心为圆心的圆轨道,其速度为,由卫星加速将会做离心运动,以及线速度与轨道半径的大小关系可知
由万有引力提供向心力,可得
由上式可知
因此可得
因此在轨道Ⅰ上运动时的速度不是小于轨道Ⅱ上任意位置的速度,C正确;
D.由C选项解析可知,绕月轨道Ⅱ变轨到Ⅰ上需点火减速,D错误;
故选C。
13.(23-24高一下·江苏南通·期中)2024年3月20日,我国成功发射鹊桥二号中继星,通过近地点200公里、远地点42万公里的地月转移轨道,最后进入环月大椭圆使命轨道。则( )
A.鹊桥二号的发射速度大于7.9km/s
B.鹊桥二号在通过近地轨道与转移轨道上交接处时速度不变
C.鹊桥二号在使命轨道上的运行周期与半长轴成正比
D.鹊桥二号在近地轨道的周期与地球同步卫星的周期相等
【答案】A
【详解】A.7.9km/s是人造卫星发射的最小速度,鹊桥二号的发射速度大于7.9km/s,故A正确;
B.鹊桥二号在近地轨道与转移轨道的交接处做离心运动,速度增大,故B错误;
C.根据开普勒第三定律,鹊桥二号在使命轨道上的运行周期的平方与半长轴的立方成正比,故C错误;
D.根据
鹊桥二号在近地轨道的轨道半径小于地球同步卫星的轨道半径,则鹊桥二号在近地轨道的周期小于地球同步卫星的周期,故D错误。
故选A。
14.(23-24高一下·河北保定·期中)2024年3月20日,探月工程四期“鹊桥二号”中继星成功发射升空。“鹊桥二号”中继星作为探月四期后续工程的“关键一环”,将架设地月新“鹊桥”,为“嫦娥四号”“嫦娥六号”等任务提供地月间中继通信。3月25日,“鹊桥二号”中继星经过约112小时奔月飞行后,在距月面约440公里处开始实施近月制动,约19分钟后,顺利进入环月轨道飞行,其运动轨迹演示如图所示。下列说法正确的是( )
A.该次发射速度大于第二宇宙速度B.“鹊桥二号”进入环月轨道后不受地球引力
C.“鹊桥二号”的环月轨道一定为圆周D.“鹊桥二号”制动后轨道平均高度将变小
【答案】D
【详解】A.第二宇宙速度为脱离地球吸引的最小发射速度,“鹊桥二号”中继星没有脱离地球的束缚,可知“鹊桥二号”中继星的发射速度小于第二宇宙速度,故A错误;
B.“鹊桥二号”进入环月轨道后仍受地球引力,受地球引力小于月球的引力,故B错误;
C.“鹊桥二号”的运动轨迹演示由图可知,环月轨道为椭圆,故C错误;
D.“鹊桥二号”制动后做近心运动,轨道平均高度将变小,故D正确。
故选D。
15.(23-24高一下·湖南衡阳·期中)2024年3月20日,探月工程四期“鹊桥二号”中继星成功发射升空。“鹊桥二号”中继星作为探月四期后续工程的“关键一环”,将架设地月新“鹊桥”,为“嫦娥四号”“嫦娥六号”等任务提供地月间中继通信。3月25日,“鹊桥二号”中继星经过约112小时奔月飞行后,在距月面约440公里处开始实施近月制动,约19分钟后,顺利进入环月轨道飞行,其运动轨迹演示如图所示。下列说法正确的是( )
A.该次发射速度大于第二宇宙速度B.“鹊桥二号”制动是向运动前方喷气
C.“鹊桥二号”的环月轨道一定为圆周D.“鹊桥二号”进入环月轨道后不受月球引力
【答案】B
【详解】A.当卫星的发射速度大于第二宇宙速度时,卫星将逃离地球,不可能成为月球的卫星,选项A错误;
B.向前喷气可以对卫星产生向后的力,从而使卫星做减速运动,选项B正确;
C.根据开普勒第一定律可知,卫星的环月轨道可能为椭圆,选项C错误;
D.卫星受到月球的万有引力作用,选项D错误。
故选B。
16.(23-24高一下·湖南·期中)现假设已经建成了如图所示的太空电梯,其通过超级缆绳将地球赤道上的固定基地、同步空间站和配重空间站连接在一起,它们随地球同步旋转。图中配重空间站比同步空间站更高,P是缆绳上的一个平台。则下列说法正确的是( )
A.超级缆绳对P平台的作用力方向指向地心
B.到达同步空间站的游客处于完全失重的状态,不受重力作用
C.若从配重空间站向外自由释放一个小物块,则小物块会一边朝配重空间站转动的方向向前运动,一边靠近地球
D.若两空间站之间缆绳断裂,配重空间站将绕地球做椭圆运动,且断裂处为椭圆的近地点
【答案】D
【详解】A.P平台如果只受地球万有引力,则圆周运动角速度比同步空间站要快,而实际圆周运动角速度等于同步空间站角速度,则在万有引力之外,P平台还受到缆绳拉力,故地球的引力与缆绳拉力提供P平台做圆周运动所需的向心力,P平台做圆周运动所需的向心力小于地球对它的万有引力,所以超级缆绳对P平台的作用力方向背离地心,故A错误;
B.同步空间站中的游客处于完全失重的状态,但是仍然受到重力的作用,故B错误;
C.若从配重空间站向外自由释放一个小物块,则小物块会一边朝配重空间站转动的方向向前运动,一边远离地球,做离心运动,故C错误;
D.若两空间站之间缆绳断裂,配重空间站将绕地球做椭圆运动,其断裂处为椭圆的近地点,因为在近地点线速度较大,半径较小,需要的向心力更大,故D正确。
故选D。
二、多选题
17.(23-24高一下·广东佛山·阶段练习)2023年10月26日17时46分,我国发射的神舟十七号载人飞船与已在轨的空间站组合体完成自主快速交会对接,它们在地球上空的对接过程如图所示,则下列说法中正确的是( )
A.神舟十七号的发射速度应大于第一宇宙速度
B.神舟十七号进入II轨道后周期变长
C.“M卫星”若要与空间站对接,可以在III轨道上点火加速追上空间站
D.神舟十七号在II轨道上c点点火加速进入III轨道,此时在III轨道上的c点的加速度大于II轨道上的c点的加速度
【答案】AB
【详解】A.第一宇宙速度是发射地球卫星的最小发射速度,发射“神舟十七号”的速度大于第一宇宙速度,A正确;
B.由开普勒第三定律知,神舟十七号进入II轨道后周期变长,B正确;
C.“M卫星”若要与空间站对接,“M卫星”应该由低轨道与高轨道的空间站对接,对接开始时需要点火加速,脱离原有轨道,此后做离心运动与空间站实现对接,若在同一轨道,“M卫星”点火加速轨道会变的更高,C错误;
D.根据牛顿第二定律有
可得
III轨道上的c点的加速度等于II轨道上的c点的加速度,D错误;
故选AB。
18.(22-23高一下·广东梅州·期末)2023年5月30日,“神舟十六号”载人飞船与“天和”核心舱成功对接,我国六名航天员在空间站胜利“太空会师”,图甲为会师的合影,向世界展示了中国航天工程的卓越能力。对接变轨过程简化为如图乙所示,对接前,飞船沿圆轨道Ⅰ运行,核心舱在离地面约高度的圆轨道Ⅲ运行;飞船从圆轨道Ⅰ先变轨到椭圆轨道Ⅱ,再经过调整与核心舱完成对接,对接后共同沿轨道Ⅲ做匀速圆周运动。则下列说法中正确的是( )
A.在运行的核心舱内,悬浮的航天员处于失重状态
B.飞船在圆轨道Ⅰ运行的速度小于在圆轨道Ⅲ运行的速度
C.飞船在圆轨道Ⅰ运行经过M点的加速度大于在轨道Ⅱ运行经过M点的加速度
D.飞船从轨道Ⅰ变轨到轨道Ⅱ,需在M点点火加速
【答案】AD
【详解】A.在运行的核心舱内,悬浮的航天员受到万有引力提供所需的向心力,处于失重状态,故A正确;
B.根据万有引力提供向心力可得
解得
可知飞船在圆轨道Ⅰ运行的速度大于在圆轨道Ⅲ运行的速度,故B错误;
C.根据牛顿第二定律可得
解得
由于、都相同,可知飞船在圆轨道Ⅰ运行经过M点的加速度等于在轨道Ⅱ运行经过M点的加速度,故C错误;
D.飞船从轨道Ⅰ变轨到轨道Ⅱ,需在M点点火加速,做离心运动,故D正确。
故选AD。
19.(23-24高一下·重庆·期中)2021年2月,“天问一号”探测器成功实施近火制动,进入环火椭圆轨道,并于5月实施降轨,软着陆火星表面。如图“天问一号”在P点被火星捕获后,假设进入大椭圆环火轨道Ⅲ,一段时间后,在近火点Q变轨至中椭圆环火轨道Ⅱ运行,再次经过Q点变轨至近火圆轨道Ⅰ运行。下列说法正确的是( )
A.“天问一号”在轨道Ⅲ上经过Q的加速度小于在轨道Ⅱ上经过Q的加速度
B.“天问一号”在轨道Ⅲ上运行时,经过P点的线速度小于Q点的线速度
C.在地球上发射“天问一号”环火卫星速度必须小于11.2km/s
D.“天问一号”从轨道Ⅲ变轨至轨道Ⅱ需要在Q点减速
【答案】BD
【详解】A.根据
可知,“天问一号”在轨道Ⅲ上经过Q的加速度等于在轨道Ⅱ上经过Q的加速度,选项A错误;
B.根据开普勒第二定律可知,“天问一号”在轨道Ⅲ上运行时,经过远点P点的线速度小于经过近点Q点的线速度,选项B正确;
C.在地球上发射“天问一号”环火卫星要脱离地球的引力,则发射速度必须大于11.2km/s,选项C错误;
D.“天问一号”从轨道Ⅲ变轨至轨道Ⅱ需要在Q点减速做向心运动才能完成,选项D正确。
故选BD。
20.(23-24高一上·北京·期末)太阳由于内部的核反应导致其质量一直持续地在减少,则根据万有引力的相关规律可知在很久很久以前,太阳系中地球绕太阳公转的情况与现在相比( )
A.公转角速度比现在较小
B.公转半径比现在较小
C.公转速率比现在较大
D.公转周期比现在较小
【答案】BCD
【详解】B.万有引力
由于太阳的质量一直持续地在减少,地球受到的万有引力减小,做离心运动,公转半径将增大,故很久很久以前地球绕太阳的公转半径比现在较小,B正确;
ACD.研究地球绕太阳做匀速圆周运动,根据万有引力提供向心力,有
解得
又
,
由于太阳的质量一直持续地在减少,则公转周期在变大,速度变小,角速度变小,所以很久很久以前的公转周期比现在较小,公转速率、角速度比现在较大,A错误,CD正确。
故选BCD。
21.(22-23高一下·江西南昌·期末)如图所示,两个星球A和B在引力作用下都绕O点做匀速圆周运动,星球A和B的距离为L。已知A、B和O点三点始终共线,A和B分别在O点的两侧,引力常量为G,星球A的质量为,星球A的轨道半径为,两星球均可视为质点。则( )
A.星球B的质量为
B.星球B的质量为
C.两星球做圆周运动的周期为
D.两星球做圆周运动的周期为
【答案】BD
【详解】AB.设B星的轨道半径为,则由题意有
两星做圆周运动时的向心力由万有引力提供,则有
联立各式解得
故B正确, A错误;
CD.由上述分析可解得
解得
解得
故D正确, C错误。
故选BD。
22.(23-24高一下·河南南阳·期中)如图1所示,被誉为“中国天眼”的500米口径球面射电望远镜(FAST)取得了一项重要科研成果——发现了目前所知周期最短的脉冲星双星系统,该双星系统由质量不同的A、B两颗脉冲星构成,它们各自绕两星间连线上的一定点做周期为T的匀速圆周运动,两星球心间的距离为r,如图2所示。已知引力常量为G,则下列判断正确的是( )
A.两脉冲星的线速度大小相等,且均为
B.两脉冲星的线速度大小一定不相等,但二者之和一定等于
C.两脉冲星的向心加速度大小相等,均为
D.两脉冲星的质量之和一定为
【答案】BD
【详解】AB.设双星系统中两个星球的质量分别为m1和m2,其圆周运动半径分别为r1和r2,由圆周运动知识可知,两个星球的线速度大小分别为
则有
故A错误;B正确;
C.两脉冲星的向心加速度大小为
故C错误;
D.由万有引力定律和牛顿第二定律,可得
则有
故D正确。
故选BD。
23.(22-23高一下·安徽蚌埠·阶段练习)由三颗星体构成的系统,忽略其他星体对它们的作用,存在着一种运动形式:三颗星体在相互之间的万有引力作用下,分别位于等边三角形的三个顶点上,绕某一共同的圆心O在三角形所在平面内做相同角速度的匀速圆周运动。如图,三颗星体的质量均为m,三角形的边长为L,万有引力常量为G,下列说法正确的是( )
A.每个星体运动时的向心力大小均为
B.每个星体运动的线速度大小均为
C.每个星体运动的周期均为
D.每个星体运动的角速度大小均为
【答案】BD
【详解】A.对于任意一颗星体,其他两星体万有引力的合力充当向心力,则
A错误;
B. 每个星体运动的半径为
根据
解得
B正确;
C.根据
解得
C错误;
D.根据
可得
D正确。
故选BD。
24.(23-24高一下·广东广州·期中)中国的火星探测器“天问1号”成功在火星表面着陆,图为其运行的轨道示意图,它由椭圆轨道1、椭圆轨道2、圆轨道3、最终经过轨道4落在火星表面附近,最后启动主发动机进行反冲,稳稳地落在火星表面,P点是它们的内切点,关于探测器的上述运动过程,下列说法正确的是( )
A.探测器从轨道2到轨道3需要向前喷气减速
B.探测器在轨道2和轨道1的P点加速度大小不相等
C.火星的球心与椭圆的中心重合
D.探测器在轨道2上经过Q点的速度小于经过P点的速度
【答案】AD
【详解】A.探测器由高轨道进入低轨道,需要向前喷气减速,故A正确;
B.根据牛顿第二定律
可知在同一点,探测器的加速度大小相等,故B错误;
C.火星的球心在椭圆的焦点上,故C错误;
D.探测器在轨道2的Q点相当于是“远地点”, 轨道2的Q点相当于是“近地点”,“近地点”的速度更大,故D正确。
故选AD。
25.(23-24高一下·上海·期中)“嫦娥三号”是我国嫦娥工程中第一个月球软着陆的无人登月探测器。其飞行轨道示意图如图,她由地月转移轨道①顺利进入环月圆轨道②,在该轨道上运行了约4天后,变轨进入椭圆轨道③,最后实现月球软着陆。下列说法正确的是( )
A.当“嫦娥三号”由轨道②变轨,进入轨道③的过程中,需要加速
B.当“嫦娥三号”由轨道②变轨,进入轨道③的过程中,需要减速
C.“嫦娥三号”在轨道③由远月点运行至近月点的过程中动能增加
D.“嫦娥三号”在轨道③由远月点运行至近月点的过程中引力势能增加
【答案】BC
【详解】AB.嫦娥三号从②轨道进入③轨道,在③轨道上与②的交点是椭圆轨道的远月点,“嫦娥三号”做近心运动,故此时引力大于向心力,而在②轨道上引力等于圆周运动向心力,故“嫦娥三号”从②到③的轨道上要做近心运动,需要减速才可以,故A错误,B正确;
C.“嫦娥三号”在轨道③由远月点运行至近月点的过程中万有引力做正功,动能增加,引力势能减小,故C正确,D错误。
故选BC。
三、解答题
26.(22-23高一下·北京海淀·期末)2022年我国科学家牵头发现了“雾绕双星”系统,通过对它们的研究,使我们对宇宙有了更为深刻的认识。一般双星系统由两个星体构成,其中每个星体的直径都远小于两者间的距离,同时距离其他星体足够远,可视为孤立系统。如图所示,已知某双星系统由星体A和B组成,每个星体的质量都是m0,两者相距L,它们正围绕两者连线的中点O做匀速圆周运动,引力常量为G。
(1)求该双星系统中星体的加速度大小a;
(2)求该双星系统中星体的运动周期T;
(3)分析物理量的数量级,是解决物理问题的常用方法。我们熟悉的“地—月系统”,常常认为地球是不动的,月球绕地心做圆周运动。但实际上它们也可视为一双星系统,地球和月球围绕两者连线上的某点做匀速圆周运动。请利用下列数据,选择合适的角度,说明“认为地球是不动的”这种近似处理的合理性。已知地球和月球的质量分别为M=6×1024kg和m=7×1022kg。
【答案】(1);(2);(3)见解析
【详解】(1)根据万有引力定律和牛顿第二定律有
得
(2)由运动学公式可知
得
(3)模型Ⅰ中,设月球绕地球的球心做圆周运动的半径为r,周期为T1,根据万有引力定律和牛顿第二定律有
得
模型Ⅱ中,月球球心与地球球心相距为r,两者的轨道半径分别为r1和r2,周期相同为T2,对月球有
得
对地球有
得
因
将以上两式代入,可解得
①若选择的是轨道半径的角度,两种模型中月球轨道的半径之比为。
②若选择的是旋转周期的角度,两种模型中月球公转的周期之比为。
综上分析可知,两种模型比较可知,地球和月球的质量分别为和,即,所以从轨道半径角度分析可得半径之比为
从周期角度分析可得月球公转的周期之比为
说明该近似处理是合理的。
27.(23-24高一下·安徽·期中)宇宙空间有质量相差不大又相距不远的两颗星球,在万有引力的作用下,围绕它们连线上的某一固定点做周期相同的匀速圆周运动,这种系统称为双星系统。科学研究发现:地球和月球实际上也是一个双星伴绕的天体系统,如图所示,虚线分别为地球和月球球心的运动轨迹,它们绕着连线上的一个共同的圆心O,保持距离不变做匀速圆周运动。
(1)已知地球的质量为,月球质量为,地月距离L,引力常量为G,求它们的运动周期是多少(用题中字母表示);
(2)现实中,我们总认为月球围绕地球运行,其实是因为地球和月球共同的圆心O在地球内部,根据以下数据证明地月双星共同圆心O到地心的距离与地球半径之比小于1(已知地球质量为月球质量的81倍,地月球心间距约为地球半径的60倍)。
【答案】(1);(2)见解析
【详解】(1)由于双星系统两者周期相同,设周期为T,由题意可知
根据万有引力定律得
可得
联立解得
(2)由(1)可知
联立并代入已知条件可得
28.(23-24高一下·北京丰台·期中)随着航天技术的不断发展,人类宇航员可以登陆一些未知星球。一名宇航员在登陆某星球后,为了测量此星球的质量进行了如下实验:他把一小钢球托举到距星球表面的高度为h处由静止释放,计时仪器测得小钢球从释放到落回星球表面的时间为t。此前通过天文观测测得此星球的半径为R,不计小钢球下落过程中的气体阻力,可认为此星球表面的物体受到的重力等于物体与星球之间的万有引力。已知引力常量为G。
(1)求此星球的第一宇宙速度;
(2)求此星球的质量M和密度ρ;
(3)除了上述测量未知星球质量的方法外,你还能设计出什么测量星球质量的方法?请写出设计方案并对方案中所涉及到的物理量加以说明。
(4)现代观测表明,由于引力的作用,恒星有“聚焦”的特点,众多的恒星组成不同层次的恒星系统,最简单的恒星系统是两颗互相绕转的双星。它们以两者连线上的某点为圆心做匀速圆周运动,这样就不至于由于万有引力的作用而吸引在一起。如图所示,设某双星系统中的两星为A和B,在相互间万有引力的作用下,绕它们连线上的某点O转动。由天文观察测得其运动周期为T,A到O点的距离为r1,A和B的距离为r,求A和B的质量。
【答案】(1);(2),;(3)见解析;(4),
【详解】(1)设星球表面的重力加速度为g,则有
可得
由
可得第一宇宙速度为
(2)忽略星球自转,星球表面的钢球的重力等于万有引力,则有
解得星球的质量为
根据
解得星球的密度为
(3)测量飞船绕着该星球表面运动的周期,由万有引力提供向心力可得
解得
(4)双星的周期相同,向心力大小相等,则由万有引力提供向心力可得
,
又
联立解得
,
相关试卷
这是一份【习题07】机械能守恒与能量守恒问题-高一物理第二学期期末必刷常考题(人教版2019必修第二册),文件包含必刷题型07机械能守恒与能量守恒问题原卷版docx、必刷题型07机械能守恒与能量守恒问题解析版docx等2份试卷配套教学资源,其中试卷共48页, 欢迎下载使用。
这是一份【习题05】变力做功与机车启动问题-高一物理第二学期期末必刷常考题(人教版2019必修第二册),文件包含必刷题型05变力做功与机车启动问题原卷版docx、必刷题型05变力做功与机车启动问题解析版docx等2份试卷配套教学资源,其中试卷共50页, 欢迎下载使用。
这是一份【习题03】小船过河关联速度问题-高一物理第二学期期末必刷常考题(人教版2019必修第二册),文件包含必刷题型03小船过河关联速度问题原卷版docx、必刷题型03小船过河关联速度问题解析版docx等2份试卷配套教学资源,其中试卷共40页, 欢迎下载使用。
