资料篮
这是一份2024-2025学年纲要上 第七单元 单元检测(七),共7页。
微信扫码,一键下载
微信扫码,快速注册
手机号格式错误
手机验证码已经成功发送,5分钟内有效
6-20个字符,数字、字母或符号
注册成功
在线客服
添加在线客服
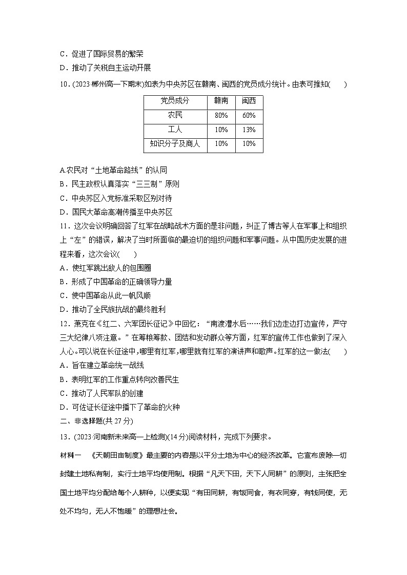
获取1对1服务
官方微信
关注“教习网”公众号
打开微信就能找资料
赛课定制
获取1对1定制服务
免费福利