云南省昭通市绥江县第一中学2024-2025学年高一上学期9月月考 化学试题(无答案)
展开本试卷分第Ⅰ卷(选择题)和第Ⅱ卷(非选择题)两部分。第Ⅰ卷第1页至第4页,第Ⅱ卷第4页至第6页。考试结束后,请将本试卷和答题卡一并交回。满分100分,考试用时75分钟。
以下数据可供解题时参考。
可能用到的相对原子质量:H—1 C—12 N—14 O—16 S—32 Fe—56 Cu—64
第Ⅰ卷(选择题,共48分)
注意事项:
1.答题前,考生务必用黑色碳素笔将自己的姓名、准考证号、考场号、座位号在答题卡上填写清楚。
2.每小题选出答案后,用2B铅笔把答题卡上对应题目的答案标号涂黑。如需改动,用橡皮擦干净后,再选涂其他答案标号。在试题卷上作答无效。
一、选择题(本大题共16小题,每小题3分,共48分。在每小题给出的四个选项中,只有一项是符合题目要求的)
1.中国传统文化蕴含着丰富的化学知识。下列物质属于有机化合物的是( )
A.《千里江山图》中的绿色颜料——铜绿
B.《淮南万毕术》中“曾青得铁则化为铜”——“曾青”
C.《送元二使安西》中“劝君更尽一杯酒,西出阳关无故人”——“酒”
D.《石灰吟》中“千锤万凿出深山,烈火焚烧若等闲”——石灰石
2.下列各组物质中,按照酸性氧化物、纯净物、碱排列的是( )
A.生石灰、胆矾、纯碱B.二氧化硫、冰水混合物、熟石灰
C.二氧化碳、盐酸、烧碱D.氧化铁、石灰石、碱式碳酸铜
3.下列状态下能导电的电解质是( )
A.熔融氯化钾B.盐酸C.液态二氧化硫D.无水酒精
4.下列物质在水溶液中的电离方程式书写正确的是( )
A.B.
C.D.
5.下列跨学科实践活动涉及的化学知识错误的是( )
6.下列示意图中“◯”和“●”分别表示两种质子数不同的原子,能表示化合物的是( )
A.B.C.D.
7.酒精检测仪中装有重铬酸钾(),该化合物中铬元素(Cr)的化合价为( )
A.+6B.+5C.+4D.+2
8.2023年诺贝尔化学奖奖励量子点的发现和合成。量子点是一类非常小的纳米尺度颗粒,美国巴文迪将能形成CdSe(硒化镉)纳米晶体的前驱物注入热溶剂中,通过调控温度,可以高效合成直径1~100mm间的CdSe量子点。下列说法正确的是( )
A.通过该方法合成的CdSe量子点属于胶体
B.该CdSe量子点可以透过滤纸和半透膜
C.分散系中分散质粒子由小到大的正确顺序是:溶液<胶体<浊液
D.在制备胶体实验中,不断用玻璃棒搅拌可使反应更充分
9.实验室借助电导率传感器研究溶液中离子反应的实质。将电导率传感器插入滴有酚酞的一定体积、一定浓度的溶液中,匀速逐滴加入与溶液等浓度的溶液,测得混合溶液的导电能力随时间的变化曲线如图1所示。下列说法不正确的是( )
图1
A.实验中观察到溶液中立即产生白色沉淀,同时溶液由红色逐渐变为无色
B.AB段反应的离子方程式为
C.B点时导电能力最低说明和恰好完全反应
D.BC段导电能力不断增强,主要是由于过量的电离的离子导电
10.下列变化,不能通过加盐酸一步反应实现的是( )
①②③
④⑤
A.①②B.②④C.①④D.③⑤
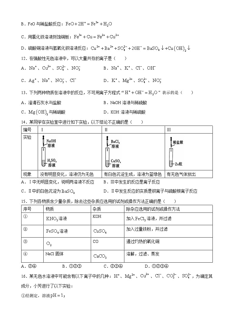
11.下列有关反应的离子方程式书写正确的是( )
A.碳酸钙与稀醋酸反应:
B.FeO与稀盐酸反应:
C.用氯化铁溶液刻蚀铜板:
D.硫酸铜溶液与氢氧化钡溶液反应:
12.在强酸性无色溶液中,可以大量共存的离子是( )
A.、、、B.、、、
C.、、、D.、、、
13.下列两种物质在溶液中的反应,不可用离子方程式“”表示的是( )
A.澄清石灰水与盐酸B.NaOH溶液与稀硫酸
C.与稀硝酸D.KOH溶液与稀硫酸
14.某同学在实验室中进行如下实验,以下结论不正确的是( )
A.Ⅰ中无明显变化,说明两溶液不反应B.Ⅲ中发生的反应是离子反应
C.Ⅱ中的白色沉淀为D.Ⅱ中发生反应的实质是钡离子与硫酸根离子反应
15.下列各物质含少量杂质,除去这些杂质应选用的试剂或操作方法正确的是( )
A.②④B.①②③C.②③④D.①②③④
16.某无色水溶液中可能含有以下离子中的几种:、、、、、,为确定其成分,小芳进行了以下实验:
①经测定,溶液;
②取部分未知溶液加入过量NaOH溶液,有白色沉淀产生,过滤;
③取②的部分滤液加入溶液,有白色沉淀产生。
分析上述实验,下列对溶液中含有离子的判断正确的是( )
A.一定含有、,可能含有B.一定含有、,,可能含有
C.一定含有、,可能含有D.一定含有、、,可能含有、
第Ⅱ卷(非选择题,共52分)
注意事项:
第Ⅱ卷用黑色碳素笔在答题卡上各题的答题区域内作答,在试题卷上作答无效。
二、填空题(本大题共4小题,共52分)
17.(12分)“科技创新,科技兴国”,中国科技的发展非常迅猛。
(1)火箭、卫星、船舶等制造业常使用塑料、钛合金等材料,其中钛合金属于______材料。利用火箭发射卫星,如果用液氢作燃料,则火箭升空过程中的能量转化为______→内能→______。
(2)钛和钛合金有很多优良的性能,如:______(填序号)。
A.熔点低、易加工B.密度大、强度好C.密度小、抗腐蚀性好
(3)工业上冶炼金属钛的过程是以钛矿石(主要成分为钛酸亚铁,化学式为)、焦炭、氯气为原料,在高温条件下制取,其反应化学方程式为,其中X的化学式为______。然后用镁与在高温条件下反应生成金属钛和氯化镁,此反应的化学方程式为____________,反应前钛元素的化合价为______。
18.(14分)Ⅰ.阅读下面两段文字:
A.2019年1月3日,嫦娥四号探测器成功着陆在月球背面,嫦娥四号探测器主体部分使用钛合金①等新材料,太空舱中利用铁酸镍()②和其他物质转化呼出的二氧化碳③等废气。
B.2019年3月10日,我国长征三号乙运载火箭在西昌卫星发射中心成功发射。长征三号乙运载火箭的一子级上部是装有液氧④和四氧化二氮()⑤的氧化剂箱,下部是装有汽油⑥的燃料箱。
上述短文标有序号的物质中,属于混合物的是______(填序号,下同),属于单质的是______,属于氧化物的是______,主要成分属于有机物的是______,属于盐的是______。
Ⅱ.现有甲、乙、丙三名同学分别进行胶体的制备实验。
甲同学:向溶液中加入少量NaOH溶液。
乙同学:向25mL沸水中逐滴加入5~6滴饱和溶液,继续煮沸至液体呈红褐色,停止加热。
丙同学:直接加热饱和溶液。
试回答下列问题:
(1)上述操作中,______(填序号)同学的能成功制得胶体。
A.甲B.乙C.丙
(2)利用胶体的______这一性质,可验证有胶体生成且操作最简便。写出生成胶体反应的化学方程式:____________。
(3)可用如图2所示的装置除去胶体中的杂质离子来提纯胶体,实验过程中需不断更换烧杯中的蒸馏水。更换蒸馏水若干次后,取少量烧杯中的液体,向其中加入稀硝酸酸化的溶液,若______(填实验现象),则说明该胶体中的杂质离子已经完全除去。
图2
19.(12分)(1)实验室用碳酸钙与盐酸反应制取气体,反应的离子方程式为____________;常用澄清石灰水检验气体,离子方程式是____________。
(2)表面附有铁锈(成分是)的铁钉放入稀硫酸中,开始反应的离子方程式是____________;反应片刻后,可观察到有气体产生,其离子方程式是____________。
(3)人体胃液中有胃酸(0.2%~0.4%的盐酸),起杀菌、帮助消化等作用,但胃酸的量不能过多或过少,它必须控制在一定范围内,当胃酸过多时,医生通常用“小苏打片”或“胃舒平”给病人治疗。
①用小苏打片()治疗胃酸过多的离子方程式为____________。
②如果病人同时患有胃溃疡,此时最好服用胃舒平[主要成分是],反应的离子方程式为____________。
20.(14分)某兴趣小组同学在学习了电解质溶液的性质后展开了如图3所示探究活动。
图3
向装有不同溶液的A、B试管中各分别滴加一定量稀硫酸,待充分反应后,先将B试管中所有物质倒入空烧杯C中,再将A试管中所得溶液慢慢滴加到C烧杯中。烧杯C内固体质量随A试管中加入液体体积变化如图D所示。完成下列填空:
(1)稀硫酸中的电离方程式为____________,B试管中发生反应的离子方程式为____________。B试管中反应后所得溶液中大量存在的溶质微粒是______(填微粒符号)。
(2)将C烧杯中沉淀过滤,向滤渣中加入过量稀硝酸,观察到____________实验现象,进而证明滤渣为混合物。加入稀硝酸过程中发生反应的离子方程式为____________。
该兴趣小组同学对C烧杯滤液中大量存在的离子进行了猜测。
猜想一:、、
猜想二:、、
猜想三:、、
猜想四:、、
(3)小组同学一致认为“猜想二”还应再增加一种离子,该离子为______(填离子符号)。
(4)小组同学向滤液中加入一种物质,观察到有白色沉淀生成,由此确认上述四个猜想中只有一项是符合事实的。判断加入物质的化学式可为______。选项
实践活动
化学知识
A
用自制简易净水器净化雨水
活性炭能吸附水中的颜色和异味
B
用粘土制作氨分子()的结构模型
氨分子由氮原子和氢原子构成
C
调节土壤酸碱性以适合植物生长
应选择NaOH改良酸性土壤
D
调查垃圾的分类与回收利用
废旧电池要放入指定的回收箱
编号
Ⅰ
Ⅱ
Ⅲ
实验
现象
没有明显变化,溶液仍为无色
有白色沉淀生成,溶液为蓝绿色
有无色气体放出
序号
物质
杂质
除杂应选用的试剂或操作方法
①
溶液
KOH
加入溶液,并过滤
②
溶液
加入过量铁粉,并过滤
③
CO
通过灼热的氧化铜
④
NaCl固体
溶解,过滤、蒸发
北京十中2024-2025学年高一上学期10月第一次月考化学试题(无答案): 这是一份北京十中2024-2025学年高一上学期10月第一次月考化学试题(无答案),共4页。试卷主要包含了5 Fe56等内容,欢迎下载使用。
云南省昭通市市直中学2024-2025学年高二上学期第一次月考化学试题: 这是一份云南省昭通市市直中学2024-2025学年高二上学期第一次月考化学试题,文件包含昭通市市直中学2024年秋季学期高二年级第一次月考化学-试卷pdf、昭通市市直中学2024年秋季学期高二年级第一次月考化学-答案pdf等2份试卷配套教学资源,其中试卷共7页, 欢迎下载使用。
河北省邯郸市武安市第一中学2024-2025学年高一上学期9月月考化学试题(无答案): 这是一份河北省邯郸市武安市第一中学2024-2025学年高一上学期9月月考化学试题(无答案),共5页。试卷主要包含了5 K-39 Mn-55,24LH2O中含有的氢原子数为,3mlKCl、0,5g某二价金属氯化物中含有0等内容,欢迎下载使用。

