


所属成套资源:高一数学下册期末考点大串讲(人教A版)(知识点串讲)特训(学生版+解析)
- 高一数学下册期末考点大串讲(人教A版)第1讲空间几何体(知识点串讲)特训(学生版+解析) 试卷 0 次下载
- 高一数学下册期末考点大串讲(人教A版)第2讲正弦定理和余弦定理的应用(专题测试)特训(学生版+解析) 试卷 0 次下载
- 高一数学下册期末考点大串讲(人教A版)第2讲直线、平面平行和垂直的判定与性质(专题测试)特训(学生版+解析) 试卷 0 次下载
- 高一数学下册期末考点大串讲(人教A版)第2讲直线、平面平行和垂直的判定与性质(知识点串讲)特训(学生版+解析) 试卷 0 次下载
- 高一数学下册期末考点大串讲(人教A版)第3讲直线的倾斜角、斜率和方程(专题测试)特训(学生版+解析) 试卷 0 次下载
高一数学下册期末考点大串讲(人教A版)第2讲正弦定理和余弦定理的应用(知识点串讲)特训(学生版+解析)
展开
这是一份高一数学下册期末考点大串讲(人教A版)第2讲正弦定理和余弦定理的应用(知识点串讲)特训(学生版+解析),共9页。
【知识梳理】
一、实际测量中的常见问题
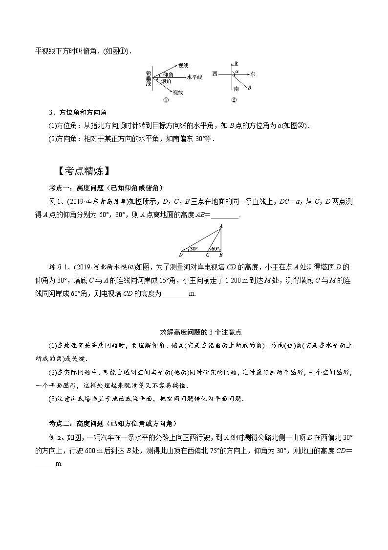
2.仰角和俯角
在同一铅垂平面内的水平视线和目标视线的夹角,目标视线在水平视线上方时叫仰角,目标视线在水平视线下方时叫俯角.(如图①).
3.方位角和方向角
(1)方位角:从指北方向顺时针转到目标方向线的水平角,如B点的方位角为α(如图②).
(2)方向角:相对于某正方向的水平角,如南偏东30°等.
【考点精炼】
考点一:高度问题(已知仰角或俯角)
例1、(2019·山东青岛月考)如图所示,D,C,B三点在地面的同一条直线上,DC=a,从C,D两点测得A点的仰角分别为60°,30°,则A点离地面的高度AB=________.
练习1、(2019·河北衡水模拟)如图,为了测量河对岸电视塔CD的高度,小王在点A处测得塔顶D的仰角为30°,塔底C与A的连线同河岸成15°角,小王向前走了1 200 m到达M处,测得塔底C与M的连线同河岸成60°角,则电视塔CD的高度为________m.
求解高度问题的3个注意点
(1)在处理有关高度问题时,要理解仰角、俯角(它是在铅垂面上所成的角)、方向(位)角(它是在水平面上所成的角)是关键.
(2)在实际问题中,可能会遇到空间与平面(地面)同时研究的问题,这时最好画两个图形,一个空间图形,一个平面图形,这样处理起来既清楚又不容易搞错.
(3)注意山或塔垂直于地面或海平面,把空间问题转化为平面问题.
考点二:高度问题(已知方位角或方向角)
例2、如图,一辆汽车在一条水平的公路上向正西行驶,到A处时测得公路北侧一山顶D在西偏北30°的方向上,行驶600 m后到达B处,测得此山顶在西偏北75°的方向上,仰角为30°,则此山的高度CD=______m.
考点三:距离问题
例3、(2019·山东临沂联考)如图,从气球A上测得正前方的河流的两岸B,C的俯角分别为67°,30°,此时气球的高是46 m,则河流的宽度BC约等于________m.(用四舍五入法将结果精确到个位.参考数据:sin 67°≈0.92,cs 67°≈0.39,sin 37°≈0.60,cs 37°≈0.80,eq \r(3)≈1.73)
训练3、如图所示,要测量一水塘两侧A,B两点间的距离,其方法先选定适当的位置C,用经纬仪测出角α,再分别测出AC,BC的长b,a,则可求出A,B两点间的距离,即AB=eq \r(a2+b2-2abcs α).
若测得CA=400 m,CB=600 m,∠ACB=60°,试计算AB的长.
求解距离问题的一般步骤
(1)画出示意图,将实际问题转化成三角形问题.
(2)明确所求的距离在哪个三角形中,有几个已知元素.
(3)使用正弦定理、余弦定理解三角形对于解答题,应作答.
考点四:角度问题
例4、如图所示,位于A处的信息中心获悉:在其正东方向相距40 n mile的B处有一艘渔船遇险,在原地等待营救.信息中心立即把消息告知在其南偏西30°、相距20 n mile的C处的乙船,现乙船朝北偏东θ的方向沿直线CB前往B处救援,则cs θ的值为________.
训练4、(2019·山西大同联考)在一次抗洪抢险中,某救生艇发动机突然发生故障停止转动,失去动力的救生艇在洪水中漂行,此时,风向是北偏东30°,风速是20 km/h;水的流向是正东,流速是20 km/h,若不考虑其他因素,救生艇在洪水中漂行的方向为北偏东________,速度的大小为________ km/h.
解决测量角度问题的注意事项
(1)首先应明确方位角或方向角的含义.
(2)分析题意,分清已知与所求,再根据题意画出正确的示意图,这是最关键、最重要的一步.
(3)将实际问题转化为可用数学方法解决的问题后,注意正弦、余弦定理的“联袂”使用.
训练5、(2019·河南安阳调研)如图,在海岸A处发现北偏东45°方向,距A处(eq \r(3)-1)n mile的B处有一艘走私船.在A处北偏西75°方向,距A处2 n mile的C处的我方缉私船奉命以10eq \r(3) n mile/h的速度追截走私船,此时走私船正以10 n mile/h的速度从B处向北偏东30°方向逃窜.问:缉私船沿什么方向行驶才能最快截获走私船?并求出所需时间.
求AB
图形
需要测量的元素
解法
求
竖
直
高
度
底部
可达
∠ACB=α,
BC=a
解直角三角形AB=atan α
底部
不可达
∠ACB=α,
∠ADB=β,
CD=a
解两个直角三角形AB=eq \f(atan αtan β,tan β-tan α)
求
水
平
距
离
山
两
侧
∠ACB=α,
AC=b,
BC=a
用余弦定理AB=
eq \r(a2+b2-2abcs α)
河
两
岸
∠ACB=α,
∠ABC=β,
CB=a
用正弦定理
AB=eq \f(asin α,sinα+β)
河
对
岸
∠ADC=α,
∠BDC=β,
∠BCD=δ,
∠ACD=γ,
CD=a
在△ADC中,AC=eq \f(asin α,sinα+γ)在△BDC中,BC=eq \f(asin β,sinβ+δ);
在△ABC中,应用余弦定理求AB
第2讲 正弦定理和余弦定理的应用
【知识梳理】
一、实际测量中的常见问题
2.仰角和俯角
在同一铅垂平面内的水平视线和目标视线的夹角,目标视线在水平视线上方时叫仰角,目标视线在水平视线下方时叫俯角.(如图①).
3.方位角和方向角
(1)方位角:从指北方向顺时针转到目标方向线的水平角,如B点的方位角为α(如图②).
(2)方向角:相对于某正方向的水平角,如南偏东30°等.
【考点精炼】
考点一:高度问题(已知仰角或俯角)
例1、(2019·山东青岛月考)如图所示,D,C,B三点在地面的同一条直线上,DC=a,从C,D两点测得A点的仰角分别为60°,30°,则A点离地面的高度AB=________.
【答案】eq \f(\r(3),2)a [由已知得∠DAC=30°,△ADC为等腰三角形,AD=eq \r(3)a,所以在Rt△ADB中,AB=eq \f(1,2)AD=eq \f(\r(3),2)a.]
练习1、(2019·河北衡水模拟)如图,为了测量河对岸电视塔CD的高度,小王在点A处测得塔顶D的仰角为30°,塔底C与A的连线同河岸成15°角,小王向前走了1 200 m到达M处,测得塔底C与M的连线同河岸成60°角,则电视塔CD的高度为________m.
【答案】600eq \r(2) [在△ACM中,∠MCA=60°-15°=45°,∠AMC=180°-60°=120°,
由正弦定理得eq \f(AM,sin∠MCA)=eq \f(AC,sin∠AMC),
即eq \f(1 200,\f(\r(2),2))=eq \f(AC,\f(\r(3),2)),解得AC=600eq \r(6).
在△ACD中,∵tan∠DAC=eq \f(DC,AC)=eq \f(\r(3),3),
∴DC=600eq \r(6)×eq \f(\r(3),3)=600eq \r(2).]
求解高度问题的3个注意点
(1)在处理有关高度问题时,要理解仰角、俯角(它是在铅垂面上所成的角)、方向(位)角(它是在水平面上所成的角)是关键.
(2)在实际问题中,可能会遇到空间与平面(地面)同时研究的问题,这时最好画两个图形,一个空间图形,一个平面图形,这样处理起来既清楚又不容易搞错.
(3)注意山或塔垂直于地面或海平面,把空间问题转化为平面问题.
考点二:高度问题(已知方位角或方向角)
例2、如图,一辆汽车在一条水平的公路上向正西行驶,到A处时测得公路北侧一山顶D在西偏北30°的方向上,行驶600 m后到达B处,测得此山顶在西偏北75°的方向上,仰角为30°,则此山的高度CD=______m.
【答案】100eq \r(6) [由题意,在△ABC中,∠BAC=30°,∠ABC=180°-75°=105°,故∠ACB=45°.
又AB=600 m,故由正弦定理得eq \f(600,sin 45°)=eq \f(BC,sin 30°),
解得BC=300eq \r(2) m.
在Rt△BCD中,CD=BC·tan 30°=300eq \r(2)×eq \f(\r(3),3)=100eq \r(6)(m).]
考点三:距离问题
例3、(2019·山东临沂联考)如图,从气球A上测得正前方的河流的两岸B,C的俯角分别为67°,30°,此时气球的高是46 m,则河流的宽度BC约等于________m.(用四舍五入法将结果精确到个位.参考数据:sin 67°≈0.92,cs 67°≈0.39,sin 37°≈0.60,cs 37°≈0.80,eq \r(3)≈1.73)
【答案】60 [如图,过点A作AD垂直于CB的延长线,垂足为D,
则在Rt△ABD中,∠ABD=67°,AD=46,AB=eq \f(46,sin 67°).在△ABC中,根据正弦定理得BC=eq \f(ABsin 37°,sin 30°)=46×eq \f(sin 37°,sin 67°sin 30°)≈60.]
训练3、如图所示,要测量一水塘两侧A,B两点间的距离,其方法先选定适当的位置C,用经纬仪测出角α,再分别测出AC,BC的长b,a,则可求出A,B两点间的距离,即AB=eq \r(a2+b2-2abcs α).
若测得CA=400 m,CB=600 m,∠ACB=60°,试计算AB的长.
解 在△ABC中,由余弦定理得
AB2=AC2+BC2-2AC·BCcs∠ACB,
∴AB2=4002+6002-2×400×600cs 60°=280 000,
∴AB=200eq \r(7)(m),
即A,B两点间的距离为200eq \r(7) m.
求解距离问题的一般步骤
(1)画出示意图,将实际问题转化成三角形问题.
(2)明确所求的距离在哪个三角形中,有几个已知元素.
(3)使用正弦定理、余弦定理解三角形对于解答题,应作答.
考点四:角度问题
例4、如图所示,位于A处的信息中心获悉:在其正东方向相距40 n mile的B处有一艘渔船遇险,在原地等待营救.信息中心立即把消息告知在其南偏西30°、相距20 n mile的C处的乙船,现乙船朝北偏东θ的方向沿直线CB前往B处救援,则cs θ的值为________.
【答案】eq \f(\r(21),14) [在△ABC中,AB=40,AC=20,∠BAC=120°,
由余弦定理得BC2=AB2+AC2-2AB·AC·cs 120°=2 800,得BC=20eq \r(7).
由正弦定理,得eq \f(AB,sin∠ACB)=eq \f(BC,sin∠BAC),
即sin∠ACB=eq \f(AB,BC)·sin∠BAC=eq \f(\r(21),7).
由∠BAC=120°,知∠ACB为锐角,则cs∠ACB=eq \f(2\r(7),7).由θ=∠ACB+30°,得cs θ=cs(∠ACB+30°)
=cs∠ACBcs 30°-sin∠ACBsin 30°=eq \f(\r(21),14).]
训练4、(2019·山西大同联考)在一次抗洪抢险中,某救生艇发动机突然发生故障停止转动,失去动力的救生艇在洪水中漂行,此时,风向是北偏东30°,风速是20 km/h;水的流向是正东,流速是20 km/h,若不考虑其他因素,救生艇在洪水中漂行的方向为北偏东________,速度的大小为________ km/h.
【答案】60° 20eq \r(3) [如图,
∠AOB=60°,由余弦定理知OC2=202+202-800cs 120°=1 200,故OC=20eq \r(3),∠COy=30°+30°=60°. ]
解决测量角度问题的注意事项
(1)首先应明确方位角或方向角的含义.
(2)分析题意,分清已知与所求,再根据题意画出正确的示意图,这是最关键、最重要的一步.
(3)将实际问题转化为可用数学方法解决的问题后,注意正弦、余弦定理的“联袂”使用.
训练5、(2019·河南安阳调研)如图,在海岸A处发现北偏东45°方向,距A处(eq \r(3)-1)n mile的B处有一艘走私船.在A处北偏西75°方向,距A处2 n mile的C处的我方缉私船奉命以10eq \r(3) n mile/h的速度追截走私船,此时走私船正以10 n mile/h的速度从B处向北偏东30°方向逃窜.问:缉私船沿什么方向行驶才能最快截获走私船?并求出所需时间.
解 设缉私船应沿CD方向行驶t小时,才能最快截获(在D点)走私船,则CD= 10eq \r(3)t n mile,BD=10t n mile,在△ABC中,由余弦定理,有
BC2=AB2+AC2-2AB·AC·csA
=(eq \r(3)-1)2+22-2(eq \r(3)-1)×2×cs120°=6,
解得BC=eq \r(6). 又∵eq \f(BC,sinA)=eq \f(AC,sin∠ABC),
∴sin∠ABC=eq \f(AC·sinA,BC)=eq \f(2×sin120°,\r(6))=eq \f(\r(2),2),
∴∠ABC=45°,故B点在C点的正东方向上,
∴∠CBD=90°+30°=120°,
在△BCD中,由正弦定理,得eq \f(BD,sin∠BCD)=eq \f(CD,sin∠CBD),
∴sin∠BCD=eq \f(BD·sin∠CBD,CD)=eq \f(10t·sin120°,10\r(3)t)=eq \f(1,2).
∴∠BCD=30°,∴缉私船沿北偏东60°的方向行驶.
又在△BCD中,∠CBD= 120°,∠BCD=30°,
∴∠D=30°,∴BD=BC,
即10t=eq \r(6),解得t=eq \f(\r(6),10)小时≈15分钟.
∴缉私船应沿北偏东60°的方向行驶,才能最快截获走私船,大约需要15分钟.
求AB
图形
需要测量的元素
解法
求
竖
直
高
度
底部
可达
∠ACB=α,
BC=a
解直角三角形AB=atan α
底部
不可达
∠ACB=α,
∠ADB=β,
CD=a
解两个直角三角形AB=eq \f(atan αtan β,tan β-tan α)
求
水
平
距
离
山
两
侧
∠ACB=α,
AC=b,
BC=a
用余弦定理AB=
eq \r(a2+b2-2abcs α)
河
两
岸
∠ACB=α,
∠ABC=β,
CB=a
用正弦定理
AB=eq \f(asin α,sinα+β)
河
对
岸
∠ADC=α,
∠BDC=β,
∠BCD=δ,
∠ACD=γ,
CD=a
在△ADC中,AC=eq \f(asin α,sinα+γ)在△BDC中,BC=eq \f(asin β,sinβ+δ);
在△ABC中,应用余弦定理求AB
相关试卷
这是一份高一数学下册期末考点大串讲(人教A版)第5讲数列求和(知识点串讲)特训(学生版+解析),共13页。试卷主要包含了公式法,分组转化法,并项求和法,裂项相消法,倒序相加法,错位相减法,一些常见数列的前n项和公式等内容,欢迎下载使用。
这是一份高一数学下册期末考点大串讲(人教A版)第5讲圆与方程(知识点串讲)特训(学生版+解析),共6页。试卷主要包含了圆的定义及方程,点与圆的位置关系等内容,欢迎下载使用。
这是一份高一数学下册期末考点大串讲(人教A版)第3讲直线的倾斜角、斜率和方程(知识点串讲)特训(学生版+解析),共7页。试卷主要包含了直线的倾斜角,斜率公式,直线方程的五种形式等内容,欢迎下载使用。