四川省内江市 2022-2023学年七年级下学期期末道德与法治试题
展开
这是一份四川省内江市 2022-2023学年七年级下学期期末道德与法治试题,文件包含四川省内江市2022-2023学年七年级下学期期末道德与法治试题docx、四川省内江市2022-2023学年七年级下学期期末道德与法治试题答案docx等2份试卷配套教学资源,其中试卷共6页, 欢迎下载使用。
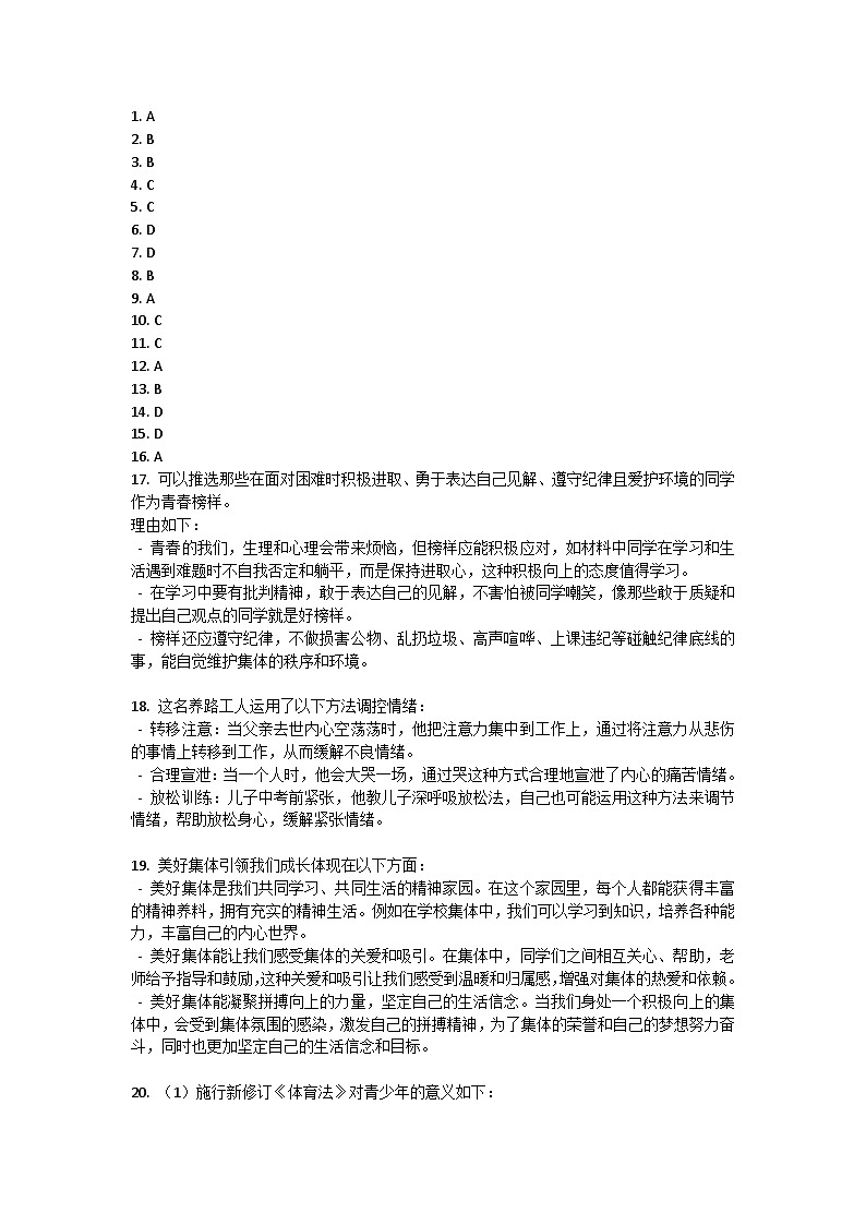
3. B
4. C
5. C
6. D
7. D
8. B
9. A
10. C
11. C
12. A
13. B
14. D
15. D
16. A
17. 可以推选那些在面对困难时积极进取、勇于表达自己见解、遵守纪律且爱护环境的同学作为青春榜样。
理由如下:
- 青春的我们,生理和心理会带来烦恼,但榜样应能积极应对,如材料中同学在学习和生活遇到难题时不自我否定和躺平,而是保持进取心,这种积极向上的态度值得学习。
- 在学习中要有批判精神,敢于表达自己的见解,不害怕被同学嘲笑,像那些敢于质疑和提出自己观点的同学就是好榜样。
- 榜样还应遵守纪律,不做损害公物、乱扔垃圾、高声喧哗、上课违纪等碰触纪律底线的事,能自觉维护集体的秩序和环境。
18. 这名养路工人运用了以下方法调控情绪:
- 转移注意:当父亲去世内心空荡荡时,他把注意力集中到工作上,通过将注意力从悲伤的事情上转移到工作,从而缓解不良情绪。
- 合理宣泄:当一个人时,他会大哭一场,通过哭这种方式合理地宣泄了内心的痛苦情绪。
- 放松训练:儿子中考前紧张,他教儿子深呼吸放松法,自己也可能运用这种方法来调节情绪,帮助放松身心,缓解紧张情绪。
19. 美好集体引领我们成长体现在以下方面:
- 美好集体是我们共同学习、共同生活的精神家园。在这个家园里,每个人都能获得丰富的精神养料,拥有充实的精神生活。例如在学校集体中,我们可以学习到知识,培养各种能力,丰富自己的内心世界。
- 美好集体能让我们感受集体的关爱和吸引。在集体中,同学们之间相互关心、帮助,老师给予指导和鼓励,这种关爱和吸引让我们感受到温暖和归属感,增强对集体的热爱和依赖。
- 美好集体能凝聚拼搏向上的力量,坚定自己的生活信念。当我们身处一个积极向上的集体中,会受到集体氛围的感染,激发自己的拼搏精神,为了集体的荣誉和自己的梦想努力奋斗,同时也更加坚定自己的生活信念和目标。
20. (1)施行新修订《体育法》对青少年的意义如下:
- 保障身体健康:增加“保证体育课时不被占用”“在校不少于一小时体育锻炼”等条款,确保青少年有足够的时间进行体育锻炼,有助于增强体质,促进身体健康发展。
- 培养专业技能:“鼓励学校组建高水平运动队”“修改体育考试”等条款,为青少年提供了学习专业体育技能的机会和平台,有利于培养他们的体育特长和专业技能。
- 促进全面发展:体育锻炼不仅能增强体质,还能促进青少年享受快乐、健全人格、锤炼意志,对青少年的心理健康和人格塑造起到积极作用,实现全方位的发展。
- 养成锻炼习惯:通过法律保障体育锻炼的时间和条件,有助于青少年养成终身体育锻炼的习惯,使体育锻炼成为生活的一部分,为终身健康奠定基础。
(2)正确对待法律给予的特殊保护应做到以下几点:
- 珍惜权利:要认识到法律给予的特殊保护是为了保障自己的合法权益,珍惜这些权利,积极行使自己在体育锻炼等方面的权利。
- 遵守法律:在享受特殊保护的同时,要遵守相关的法律规定,如按照体育法的要求参加体育锻炼,不违反学校的体育课程安排等。
- 自我约束:以法律为准绳,规范自己的行为,在体育活动中培养自律意识和责任感,不做违反法律和道德的事情。
- 增强意识:提高法律意识,了解法律对自己的保护范围和要求,当自己的合法权益受到侵犯时,要懂得运用法律武器维护自己的权益。
相关试卷
这是一份四川省内江市+2023-2024学年七年级下学期7月期末道德与法治试题,共4页。
这是一份四川省内江市2023-2024学年七年级下学期7月期末道德与法治试题,共4页。试卷主要包含了测评结束后,监测员将答题卡收回,雷锋说等内容,欢迎下载使用。
这是一份151,四川省内江市2022-2023学年八年级下学期期末考试道德与法治试题,共5页。

