资料中包含下列文件,点击文件名可预览资料内容






还剩3页未读,
继续阅读
所属成套资源:2023-2024学年高二下学期期末考试+历史试卷(含答案)
成套系列资料,整套一键下载
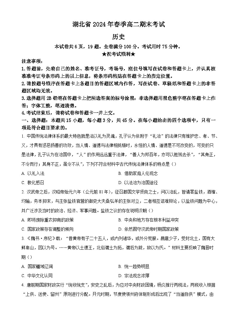
湖北省新高考联考协作体(八市)2023-2024学年高二下学期期末考试+历史试卷(含答案)
展开
这是一份湖北省新高考联考协作体(八市)2023-2024学年高二下学期期末考试+历史试卷(含答案),文件包含湖北省新高考联考协作体八市2023-2024学年高二下学期期末考试+历史试卷docx、湖北省新高考联考协作体八市2023-2024学年高二下学期期末考试+历史试卷答案docx等2份试卷配套教学资源,其中试卷共20页, 欢迎下载使用。
相关试卷
湖北省新高考联考协作体2024届高二上学期9月联考备考历史试卷及答案:
这是一份湖北省新高考联考协作体2024届高二上学期9月联考备考历史试卷及答案,共12页。
湖北省新高考联考协作体2023-2024学年高三下学期2月收心考试历史:
这是一份湖北省新高考联考协作体2023-2024学年高三下学期2月收心考试历史,共10页。
湖北省新高考联考协作体2023-2024学年高一上学期期末考试历史试卷(Word版附解析):
这是一份湖北省新高考联考协作体2023-2024学年高一上学期期末考试历史试卷(Word版附解析),共13页。试卷主要包含了选择题的作答,非选择题的作答, 据《新唐书·兵志》记载等内容,欢迎下载使用。