2024届河北省承德市部分示范高中高三三模语文试题(解析版)
展开
这是一份2024届河北省承德市部分示范高中高三三模语文试题(解析版),共18页。
1.答题前,先将自己的姓名、准考证号填写在试卷和答题卡上,并将条形码粘贴在答题卡上的指定位置。
2.请按题号顺序在答题卡上各题目的答题区域内作答,写在试卷、草稿纸和答题卡上的非答题区域均无效。
3.选择题用2B铅笔在答题卡上把所选答案的标号涂黑;非选择题用黑色签字笔在答题卡上作答;字体工整,笔迹清楚。
4.考试结束后,请将试卷和答题卡一并上交。
一、现代文阅读(35分)
(一)现代文阅读Ⅰ(本题共5小题,18分)
阅读下面的文字,完成下面小题。
《世说新语》是一部采辑旧文编理而成的书,内容又只是分门罗列篇幅短小的人物故事乃至名流的片言只语,它何以可置于经典之列呢?简单地说,魏晋是中国历史上一个转折性的时代,社会的政治结构、思想文化、文学艺术在这一时代都发生了重要的变化,士族阶层则是魏晋社会的中坚,而《世说新语》一书正是通过汇辑各种有关文献资料并加以修饰整理,集中呈现了魏晋士人的精神面貌,从而反映了魏晋思想文化的基本特点。虽然它的内容都是以前就存在的,但是,不仅原来收录那些资料的书籍大多散佚,而且,如果不是经过编撰者有选择地博采群书重加整理,上述效果也并不能如此显明地体现出来。正是作为魏晋思想文化的集中载体、魏晋士人精神风貌的集中体现,《世说新语》具备了成为经典的条件。
士族势力的兴起和门阀制度的形成是一个历史过程。大概地说,士族是由地方性势力发展起来的贵族阶层,他们拥有厚实的经济基础,优越的文化资源,其所统驭的依附人口在必要时即可转化为独立的军事力量;士族成员通过入仕参与国家的政治活动并保护家族的权益,并由于条件的优越造成累世官宦的情形,同时士族的不同家族之间又通过婚姻关系相互联结,巩固和扩大他们作为一个特殊社会群体的力量。一般认为,曹丕建魏以后实行“九品中正制”标志了国家对士族特权的认可,同时也标志了门阀政治的成立,而最为典型的门阀政治则形成于东晋。在门阀政治时代,出现了一种过去所没有过的皇权与士族权力平行存在、相互制衡的政治结构。皇权虽然在理论上仍被视为最高的权力、国家的象征,但事实上,它并不能取消和超越士族的权力;在有的年代里,皇权实际上成为一种虚设的东西,对国家重大事务完全失去了控制。原因很简单:在一般情况下,官僚权力是由皇权派生的,士族权力则完全建立在自身力量的基础上。《世说新语》中对王、谢等家族成员言行的记录反映了这一点。
在汉王朝趋向崩溃、士族势力不断成长、社会发生深刻变化的历史过程中,作为维护大一统政治的国家意识形态而存在的儒学也逐渐衰微。自东汉后期以来,在对儒家经典加以新的阐释的同时,老庄学说不断兴盛,佛教思想流布日广。所以魏晋成为自春秋战国以后又一个思想解放、异说并存的时代,因而也是思想史上创获尤其丰富的时代。《世说新语》虽然并不收录长篇大论,但它所记人物言行,却生动地反映出这一时代的上述重要特色。
《世说新语》常常被称为一部记录魏晋玄学清谈的书,这虽然不够全面,但也揭示了这部书的基本特点。所谓“玄学”,是一种会通儒道、进而又融合佛学的学说,流行于士族社会。它涉及的问题很多,但究其根本,可以说玄学具有浓重的形而上性质,它关注宇宙本体,追究物象背后的原理,并且经常对人类自身的思维规则及语言表达质疑;“玄”这个概念常常和虚、远、深、微妙等形容词相联系,而玄学即使在讨论具有现实政治背景的问题——如“名教与自然”时,也喜欢从抽象原理的层面以逻辑论析的方式展开。所以,尽管自古以来指斥玄学不切实用者不乏其人,甚或加以“清谈误国”的罪名,它其实代表了古人对人与世界之关系的深入思考和思想方法上的重要进步。《世说新语》不仅保存了许多魏晋玄学清谈的名目和若干重要内容,描述了清谈展开的具体场景和氛围,而且在更为广泛的范围内记录了魏晋士人经清谈风气熏陶而呈现的各种机智有趣的言论。
研究者普遍重视魏晋时代个体意识的觉醒,认为这一现象对中国思想文化的发展具有极其重要的意义。在中国的文化传统里,强调个人服从群体,强调社会伦理对个人意志和欲望的抑制,历来是占主导地位的意识。尽管人必须结为群体谋求共同的生存,因而必须遵守一定的群体生活原则,但在根本上人又是一种只能以自我为中心的个体性的存在;“除了我,就不是我”,我们也许可以用这样的句子描述一个独立的精神主体与整个世界的对峙关系。因而,对个体意识的压抑乃至抹杀,势必造成人性的扭曲和人的创造性才智的萎缩。从东汉中后期以来,社会的动乱,皇权地位的降低,国家意识的淡薄,士族社会身份的提高,都为士族文人的个体自觉提供了条件。从另一角度上说,这也是旧有文化传统内藏的不合理乃至荒谬性所引发的人性的反动。
众所周知,魏晋被称为“文学自觉”的时代;音乐、绘画、书法乃至围棋,大致也都是在魏晋时代产生了质的变化并呈现前所未有的兴盛。为什么会有这样的关联呢?因为,虽然文学也可以用于宣传、教化,虽然音乐、绘画之类也可以作为富贵者日常玩赏的对象,但它真正的价值是个人才智与创造力的显示,是自我表现、自我宣泄的途径。在一个社会中,如果文学艺术的创造主要不是由作者自身的精神需求决定的,它也许会有技艺上的成就,而生命力和感染力却只能是有限的。而魏晋时代正是由于士人个体意识的强烈,导致他们对文学艺术热烈爱好,同时也引发了它的兴旺成长。在《世说新语》中,我们可以读到许多与文学、音乐、绘画、书法有关的优美的故事,譬如嵇康奏一曲《广陵散》,从容就死的记载。
总而言之,《世说新语》主要反映了东汉末和魏晋士族文人的精神风貌。
(摘编自骆玉明《〈世说新语〉精读》)
1. 下列对原文相关内容的理解和分析,不正确的一项是( )
A. 《世说新语》虽非原创作品,但其通过对魏晋时期士人言行的精心编纂,凸显了该时代士族阶层的精神特质与思想文化特点,从而展现出其经典的价值。
B. 在魏晋门阀政治时期,皇权虽然名义上是最高的权力象征,但在实践中却难以超越或取消士族的权力,有时甚至沦为虚设,这一政治结构在《世说新语》中有所体现。
C. 《世说新语》不仅收集整理了士族闲谈逸事,还涉及士族对宇宙本体及形而上学问题的探讨,后者代表了古人对人与世界关系的思考和思想方法上的进步。
D. 作者认为,魏晋士族阶层的崛起与门阀制度的形成是一个历史过程,他们在经济、文化等都有着深厚的基础和广泛的影响力,《世说新语》对此做了翔实记录。
2. 根据原文内容,下列说法不正确的一项是( )
A. 士族阶层是由地方性势力发展起来的贵族阶层,拥有厚实经济基础和优越的文化资源。
B. 士族成员通过入仕参与政治活动,保护家族权益,并因条件优越形成累世官宦的情形。
C. 士族阶层的兴起标志着国家对士族特权的认可,同时标志着门阀政治的最终确立。
D. 魏晋时代思想解放、异说并存,儒家经典被重新阐释,老庄学说、佛教思想有所发展。
3. 下列对原文论证的相关分析,不正确的一项是( )
A. 文章通过举例介绍《世说新语》的部分内容和形式。
B. 文章通过历史分析的方法介绍了门阀制度的形成。
C. 文章通过对比分析《世说新语》与其他文献的不同。
D. 文章通过因果关系阐述《世说新语》对后世的影响。
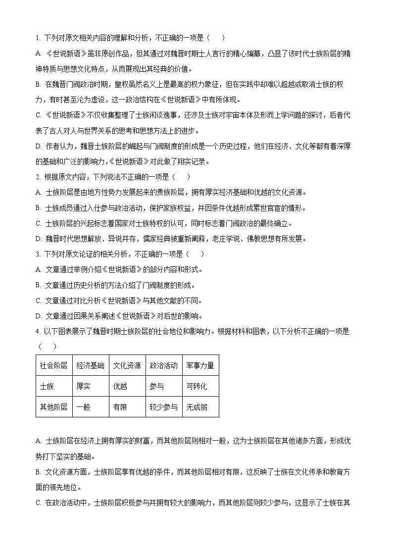
4. 以下图表展示了魏晋时期士族阶层的社会地位和影响力。根据材料和图表,以下分析不正确的一项是( )
A. 士族阶层在经济上拥有厚实的财富,而其他阶层则相对一般,这为士族阶层在其他诸多方面,形成优势打下坚实的基础。
B. 文化资源方面,士族阶层享有优越的条件,而其他阶层相对有限,这反映了士族在文化传承和教育方面的领先地位。
C. 在政治活动中,士族阶层积极参与并拥有较大的影响力,而其他阶层则较少参与,这显示了士族在其中的重要作用。
D. 军事力量方面,士族阶层拥有独立的军事力量,在某种情况下可以与皇权平行存在,这与其他阶层相比有显著差异。
5. 《世说新语》中展现了魏晋时期士族文人精神风貌,这种风貌对后世有着深远的影响。请谈谈你认为魏晋士族文人的精神风貌中哪些方面对现代人仍有启发和借鉴意义。
【答案】1. D 2. C
3. C 4. D
5. ①首先,他们自我尊重,自我觉醒,对个性自由的追求,鼓励现代人在尊重社会规范的同时,勇于展现自我,追求个性化的发展。②其次,魏晋士族文人的独立思考精神在今天同样具有价值。他们不拘泥于传统,敢于对既有的观念和制度提出质疑。③最后,魏晋士族文人对艺术的热爱和在艺术领域的成就,提醒现代人应当重视文化和艺术的滋养作用,保护和传承中华民族优秀传统文化。
【解析】
【1题详解】
本题考查学生筛选并辨析文中信息的能力。
D.“《世说新语》对此做了翔实记录”错误。文中对这一历史过程只是作介绍,并未指出《世说新语》对此作详细的记录。
故选D。
【2题详解】
本题考查学生理解文章内容、筛选并整合文中信息的能力。
C.“士族阶层的兴起标志着”错误。由原文“一般认为,曹丕建魏以后实行“九品中正制”标志了国家对士族特权的认可,同时也标志了门阀政治的成立”可知,作为标志的是曹丕建魏以后实行“九品中正制”,且最为典型的门阀政治形成于东晋。选项张冠李戴。
故选C。
【3题详解】
本题考查学生分析论点、论据和论证方法的能力。
C.“通过对比”错误。原文说《世说新语》的特点并没有与其他文献进行对比。
故选C。
【4题详解】
本题考查学生根据文本内容进行判断推理的能力。
D.“士族阶层拥有独立的军事力量”错误。根据文本内容,士族阶层不仅在经济和文化资源方面具有优势,而且“在必要时”,其所统取的依附人口可以“转化”为独立的军事力量。“必要时转化”而非“拥有”。
故选D。
【5题详解】
本题考查学生归纳内容要点、概括中心意思的能力。
《世说新语》主要反映了东汉末和魏晋士族文人的精神风貌。从文本中去找写及精神风貌的内容,然后结合其作用和影响分析对现代人的启发和借鉴意义。
由“玄学具有浓重的形而上性质,它关注宇宙本体,追究物象背后的原理,并且经常对人类自身的思维规则及语言表达质疑”“它其实代表了古人对人与世界之关系的深入思考和思想方法上的重要进步”可知,魏晋士族文人的独立思考精神在今天同样具有价值。他们不拘泥于传统,敢于对既有的观念和制度提出质疑。
由“研究者普遍重视魏晋时代个体意识的觉醒,认为这一现象对中国思想文化的发展具有极其重要的意义”可知,魏晋时期士族文人的自我尊重,自我觉醒,他们对个性自由的追求,鼓励现代人在尊重社会规范的同时,勇于展现自我,追求个性化的发展,努力提升自己的生命价值。
由“魏晋被称为‘文学自觉’的时代;音乐、绘画、书法乃至围棋,大致也都是在魏晋时代产生了质的变化并呈现前所未有的兴盛”一段可知,《世说新语》中,我们可以读到许多与文学、音乐、绘画、书法有关的优美的故事,体现了多重文化的碰撞、交流和融合,魏晋士族文人对艺术的热爱和在艺术领域的成就,提醒现代人应当重视文化和艺术的滋养作用,对中华民族优秀传统文化要做好保护和传承。
(二)现代文阅读Ⅱ(本题共4小题,17分)
阅读下面的文字,完成下面小题。
“神舟”十五号腾飞的地方
赵玉柱
2022年11月29日晚,西北戈壁滩深处的酒泉卫星发射中心传来一阵巨大的轰鸣,长征二号F遥十五火箭托举着神舟十五号飞船腾空而起……那一刻,全中国为之沸腾,很多人激动得流下热泪。而那一刻勾起我深深的回忆。
当年,我19岁。那是我第一次离开父母远行。我跟着一个领兵的排长,先坐汽车,再转乘火车,一会儿进站,一会儿出站。绿皮火车咣当了一天一夜,不知道到了哪里。我们被带到车站旁边的部队招待所。下午两点多钟,又坐上火车,走了五个多小时,越走房子越少,连草木都渐渐绝迹了。①最后,就只能看到沙子和石子了。
我们被送进了新训团。那是我有生以来经历的最严酷的冬天,最冷时低于-20℃,手和脚都生了冻疮。熬到来年春暖花开,我从里到外完全变成了另一个人——黑乎乎,傻乎乎,合影照片发到手上,我都认不出哪个是自己。那一晚,我哭了。
新训团解散后,我被一辆卡车接走。我最终在一个有树的小院前下车。小院里加上我一共四个人,七棵树,五间房子。后面还有一块菜地,长十九米,宽十七米。另外,就只有一条一个多月大的小狗,是班长从另一个驻点抱回来的,白色,四只爪子是黑色的,胖嘟嘟的。我每天的生活很规律,六点起床,几个人在院子里走队列,然后洗漱、做饭、吃饭。吃完饭,刷完盘子,班长带着一个战士去巡道。另一个战士带着我种菜、锄草、浇水、做饭,工作任务跟随季节变换略有不同。我是新兵,除了“共同科目”之外,喂狗、扫院子、洗碗这些杂活都是我的。②我像一个家庭主妇一样在院里院外、各个房间进进出出,忙得不亦乐乎。小狗渐渐和我混熟了。
我们的工作量不大。除了巡道和种菜,我们每个月仅有一次离开院子的机会,一般都是星期六。一个战友骑着三轮车,把要外出的两个战友送到路口。那里有往中心营区——十号去的车。我们坐上车,去超市买点东西,下午再搭车回来。但我是新兵,还享受不到这种待遇。
第二年年底,我成功套改一级士官。起床,做饭,吃饭,种菜,巡道……周而复始。面对寂静的世界,我找不到消解寂寞的方式。这条狗也一样,它不如从前爱叫了,也不像从前那样活蹦乱跳。我走到哪儿,它跟到哪儿,像我一样不声不响,不言不语。我偶尔丢给它半截火腿肠或者其他吃的,它赶紧站起来,扑上去,一只爪子摁住吃的,另一只爪子使劲拍打,然后又叼起吃的,把它丢得远远的,再追过去用爪子拍打。它不厌其烦地重复同一套动作。我知道,它在和自己做游戏。但这游戏玩久了也会腻,时间一久,它抢食也不像以前那样积极。一个人,一条狗,木然板结的表情在彼此脸上,看上去呆呆的,傻傻的。于是,我给它起了个名字——小呆。
第四年年底,曾经的四个人各奔东西,只剩下我和长成大狗的小呆。早上,我按时起床,煮上两包方便面,再加两根火腿肠,给自己盛一碗,再给小呆盛一碗。吃完饭,收拾停当,我背上工具包,扛上铁锹,带着小呆,沿着铁路一直往前走,走到目的地;再沿着原路返回。中午搞上两个菜:一荤一素。把米饭和菜拌在一起,我一碗,狗一碗。无聊的时候,也会跟狗讲几句话。它听得懂,抑或听不懂,都不重要。关键是,有东西听你说话,就说明你的世界并不孤独,对吧?
③一个人,一条狗,相依为命,一起熬过三千多个日夜。除了休探亲假期间,我把小呆委托给接替的战士照顾外,我和它就没有分开过。每天早上起床,我首先喊一声“小呆——”,再慢腾腾起身下床。前些年,只要我一叫,它都会迅速出现在我的床前,一边摇尾巴,一边舔我的脚。这几年,它响应的速度明显比以前缓慢。我知道,它老得比我快。
有一天,我叫它的名字,它没有出现。我也没有在意。吃完饭,收拾停当,准备出门,还没有看到小呆。我慌了,接连喊了好几声。
狗能跑出这一望无际的戈壁滩吗?
我沿着铁路一直走,走出十几公里,没有找到小呆,只好回来。天黑了,院子里空荡荡的,夜静得一丝声响都没有。我躺在床上,心里空荡荡的,翻来覆去睡不着。好不容易挨到第二天,早饭也没有吃,就出发去巡道。巡道结束,又沿着铁路,朝另一个方向去找小呆。天天如此,整整找了半个月,连一根狗毛都没有找见,想必小呆已经死了。以后,我的世界就寂静无声了。
第二年年底,我服役满十六年。说实话,我也不想再待下去了,④小呆走后这一年多,我度日如年。
离开酒泉卫星发射中心的前两天,我和单位的几个同年兵一起聚餐。他们大多数也是从铁路沿线的驻点退下来的,都不爱说话,除了举杯喊一声“干”,就是闷着头吃饭,气氛沉闷得让人难受。后来,其中一位老班长提议,大家每人说一个笑话,或是分享一次难忘的从军经历。这下大家打开了话匣子,小小的包间里觥筹交错,欢声笑语不断。坐在我旁边的一个八年兵,说自己有一次和班长巡道结束,一路捡石头玩,一直走到铁路北边的山跟前,无意间看到一条死狗,都僵了。班长说,肯定是哪个点号的狗。他们就在山边挖了一个坑,把狗埋了。
“那条狗……它,长什么样子?”我心里一颤。
“记不清楚了……”他拍了一下脑门,“应该是条白狗,爪子好像是黑的……”
没错,那一定是小呆!小时候听老人说,有些狗通人性,知道余日无多时,怕主人看见伤心,就会离家出走。难道小呆也是因为预见自己将离开这个世界,才只身远行吗?往事一瞬间涌上来,我的泪水不由自主地滚涌而下……
(有删改)
6. 下列对文本相关内容及艺术特色的理解和分析,不正确的一项是( )
A. 文章通过“我”的视角展现了艰苦而单调的戍边生活,反映出军人默默奉献的质朴品格。
B. 文中多次提到“流泪”不仅丰富了人物的情感层次,也加深了故事的情感深度,颇令读者感动。
C. 文章通过“我”与小呆的关系,展现了人与动物之间深厚的情感纽带,以及对生命意义的思考。
D. 文本的艺术特色主要体现在对作者情感变化的深入刻画,以及对军旅生活的浪漫化处理。
7. 对文中画线句子的分析与鉴赏,不正确的一项是( )
A. ①句通过回忆19岁初次远离家乡来到荒凉戈壁的情景,展现了“我”初入军旅生涯时的迷茫与挑战。
B. ②句形象描绘了“我”如同家庭主妇般忙碌且充实生活状态,暗含了在艰苦环境下“我”学会了适应。
C. ③句强调了“我”与小狗小呆长时间相依相伴的关系,在戈壁戍边的日子里相互慰藉,共渡难关,共经生死考验。
D. ④句反映了小呆离去后“我”的精神世界的变化,觉得度日如年,表现出小狗对“我”的重要性和“我”无法释怀的悲伤。
8. 本文的环境描写借助生动的细节描绘和富有情感色彩的语言,有力地烘托了人物性格和主题情感。请举例简要分析。
9. 设想你是赵玉柱,在得知小呆可能是在知道自己寿命将尽时独自离世的情况下,请写一段内心独白,表达你对小呆离世原因的理解,以及对这份特殊友谊的怀念。
【答案】6. D 7. C
8.
示例:文章第三段,表现了戈壁戍边生活的苦寒,抓住“手和脚都生了冻疮”的细节,通过“黑乎乎,傻乎乎”的情感流露,烘托了军人默默奉献的质朴品格,赞美了那些为航天事业做出贡献的戍边军人。
9. 示例:小呆,你真的预知了自己的离去吗?你选择这样的方式告别,是为了不让我看到你病弱的样子,不让我因你的离去而承受更多的痛苦吗?如果是这样,你又何其残忍,留下我一个人在这世间,承受着失去你的痛苦。你走了之后,那个呆呆的,换成了我。早上起来,床前没有你摇动着尾巴,舔我的脚;吃饭的时候,我盛好一碗方便面,不知道端给谁;沿着铁路一直往前走,只有我一个人长长的影子……
【解析】
【6题详解】
本题考查学生对文章内容及艺术特色的理解和分析的能力。
D.“对军旅生活的浪漫化处理”错误,文章真实地展现了艰苦而单调的戍边生活,是写实,而非“浪漫”化处理。
故选D。
【7题详解】
本题考查学生对文章重要句子的理解。
C.“共经生死考验”错误,句中的“相依为命”是互相依靠,谁也离不开谁,谈不上“生死考验”。
故选C。
【8题详解】
本题考查学生分析环境描写的作用、鉴赏语言艺术的能力
作答时,先找到环境描写的段落,如文章第二段、第三段等。
要紧扣“生动的细节”“富有情感色彩的语言”来分析环境描写,并指出对“人物性格和主题情感”的作用。比如第二段,细节如到“新训团”的交通方式从汽车到火车、到走路,细致描画了“绿皮车咣当”的时间,植被“渐渐绝迹”到只剩下“沙子和石子”,生动形象地表现了戈壁滩的荒远,表现了主人公刚刚入伍的迷茫,暗示了军队生活的单调乏味,赞美了为航天事业默默做出贡献的戍边军人。
【9题详解】
本题考查学生分析、探究文本情感和运用人物描写手法的能力。
内心独白涉及对往事的回忆、对外部世界的印象、某种情境下的情绪、偶然产生但又瞬息即逝的念头等等。常常出现时空的颠倒和跳跃,语句常常不完整,缺乏一定的连贯性。
拟写内心独白时,注意按照题干要求,以“赵玉柱”的身份,用第一人称写,先剖析“小呆可能是在知道自己寿命将尽时独自离世”,设想小呆的想法,再表达“我”的怀念之情。这份情感,可以借助对往事的回忆,在文章中挑选表现“特殊友谊”的情节来展现。以抒情为主,表达上可以有跳跃性。
二、古代诗文阅读(35分)
(一)文言文阅读(本题共5小题,20分)
阅读下面的文言文,完成下面小题。
材料一:
成王封伯禽于鲁。周公诫子曰:“往矣,子无以鲁国骄士。吾,文王之子,武王之弟,成王之叔父也,又相天子,吾于天下亦不轻矣。然一沐三握发,一饭三吐哺,犹恐失天下之士。吾闻,德行宽裕,守之以恭者,荣;土地广大,守以俭者,安;禄位尊盛,守以卑者,贵;人众兵强,守以畏者,胜;聪明睿智,守之以愚者,哲;博闻强记,守之以浅者,智。夫此六者,皆谦德也。夫贵为天子,富有四海,由此德也。不谦而失天下,亡其身者,桀纣是也。可不慎欤?”
(节选自《韩诗外传》)
材料二:
管仲有病,桓公往问之,曰:“仲父之病矣,溃甚,国人弗讳,寡人将谁属国?”管仲对曰:“昔者臣尽力竭智犹未足以知之也今病在于朝夕之中臣奚能言?”桓公曰:“此大事也,愿仲父之教寡人也。”管仲敬诺,曰:“公谁欲相?”公曰:“鲍叔牙可乎?”管仲对曰:“不可。夷吾善鲍叔牙。鲍叔牙之为人也,清廉洁直。视不己若者,不比于人;一闻人之过,终身不忘。”“勿已,则隰朋其可乎?”“隰朋之为人也,上志而下求,丑不若黄帝,而哀不己若者。其于国也,有不闻也;其于物也,有不知也;其于人也,有不见也。勿已乎,则隰朋可也。”夫相,大官也。处大官者,不欲小察,不欲小智,故曰:大匠不斫,大庖不豆,大勇不斗,大兵不寇。桓公行公去私恶,用管子而为五伯长;行私阿所爱,用竖刁而虫出于户。
人之少也愚,其长也智。故智而用私,不若愚而用公。日醉而饰服,私利而立公,贪戾而求王,舜弗能为。
(节选自《吕氏春秋·贵公》)
10. 材料二中画波浪线的部分有三处需要断句,请用铅笔将答题卡上相应位置的答案标号涂黑。
昔者臣尽力A竭智B犹未足以C知之也D今病在于朝夕之E中F臣G奚能言?
11. 下列对材料中加点的词语及相关内容的解说,不正确的一项是( )
A. 轻,文中指轻视,瞧不起,与《报任安书》中“或轻于鸿毛”的“轻”意思不同。
B. 闻,文中指见识、见闻,与李密《陈情表》中“谨拜表以闻”的“闻”意思不同。
C. 属,文中指托付,与白居易《琵琶行》中“名属教坊第一部”的“属”的意思不同。
D. 为,文中意思是成为,与《鸿门宴》中“窃为大王不取也”的“为”意思不同。
12. 下列对材料有关内容的概述,不正确的一项是( )
A. 周公礼贤下士,并以此来教育儿子。周成王将鲁地封给周公之子伯禽,周公告诫伯禽:你前往鲁国去,不要在人才面前表现得很骄横。
B. 周公总结了六种谦虚的德行,指出它们带来的好处;同时从正面以桀、纣为例,说明不谦虚会导致自身的灭亡,更可能失去天下。
C. 相国是个大官,不应拘泥于细节,不能耍小聪明;管仲认为,隰朋在这方面处理得还算可以,如果不得已的话,隰朋可以继承相位。
D. 桀纣对待贤才不谦虚谨慎,但是桓公却不同。桓公对待管仲时表现得很恭敬,他称管仲为仲父,求助时说:“这是大事,希望仲父指教我。”
13. 把材料中画横线的句子翻译成现代汉语。
(1)然一沐三握发,一饭三吐哺,犹恐失天下之士。
(2)日醉而饰服,私利而立公,贪戾而求王,舜弗能为。
14. 管仲说自己和鲍叔牙关系很好,但是他为什么没有推荐鲍叔牙为相?
【答案】10. BDF
11. A 12. B
13. (1)可是,我还(常常)洗一次头发,要多次停下来,握着自己已散的头发接待宾客,吃一顿饭,要多次停下来接待宾客,还唯恐(因怠慢)失去人才。
(2)天天醉醺醺的却要整饬衣服,有私利之心却要谋取公正,贪婪残暴却要称王天下,即使像虞舜这样的首领也无法做到。
14. ①鲍叔牙自身有不足——高做、不宽容。鲍叔牙认为对方不及自己时,就不与之交往,一听说别人的过错就终身不忘;②管仲如此做,表现了自己实事求是,用不唯亲而唯贤的高贵品质。
【解析】
【10题详解】
本题考查学生文言文断句的能力。
句意:以前我用尽力量和智慧,尚且没能够知道可以选谁;如今有病而且危在旦夕,我又怎么能谈论它呢?
“昔者臣尽力竭智”是一个完整语意,为主谓宾结构,应在B处断开;
“犹未足以知之也”是一个完整语意,为动宾结构,“也”是句末语气词,应在D处断开;
“臣”是句子的主语,其前断开,应在F处断开。
故选BDF。
【11题详解】
本题考查学生对文言词语中的一词多义现象的理解能力。
A.“文中指轻视,瞧不起”“意思不同”错。“轻”,均指(分量)轻、不重。句意:我在天下的地位也不能算低的了。/有的人的死却比鸿毛还轻。
B.正确。“闻”,见识、见闻;/使……知道。句意:用浅陋来保有知识渊博,是一种聪明。/恭敬地呈上此表来使陛下知道这件事。
C.正确。“属”,托付;/隶属。句意:我将把国家托付给谁呢?/名字隶属于教坊第一部里。
D.正确。“为”,成为;/认为。句意:起用管仲而成为五霸之首。/我认为大王不应该采取这种做法。
故选A。
【12题详解】
本题考查学生理解文章内容的能力。
B.“从正面”错,应该是“从反面”;“更可能失去天下”表述不当,原文没有递进关系。
故选B
【13题详解】
本题考查学生理解并翻译文言文句子的能力。
(1)“然”,可是;“犹”,尚且、还;“失”,失去。
(2)“饰服”,名词活用作动词,整饬衣服;“私利”,名词活用作动词,有私利之心;“王”,名词活用作动词,称王;“立”,谋取。
【14题详解】
本题考查学生筛选并概括文中信息的能力。
①由原文“不可。夷吾善鲍叔牙。鲍叔牙之为人也,清廉洁直。视不己若者,不比于人;一闻人之过,终身不忘”可知,鲍叔牙自身有不足——高做、不宽容。鲍叔牙认为对方不及自己时,就不与之交往,一听说别人的过错就终身不忘。
②由原文“不可。夷吾善鲍叔牙”可知,管仲与鲍叔牙关系友好,不推荐鲍叔牙为相。管仲如此做,表现了自己实事求是,用不唯亲而唯贤的高贵品质。
参考译文:
材料一:
周成王将鲁地封给周公之子伯禽。周公告诫儿子说:“去了以后,你不要因为受封于鲁国(有了国土)就怠慢、轻视人才。我是文王的儿子,武王的弟弟,成王的叔父,又身兼辅佐天子的重任,我在天下的地位也不能算低的了。可是,我还(常常)洗一次头发,要多次停下来,握着自己已散的头发接待宾客,吃一顿饭,要多次停下来接待宾客,还唯恐(因怠慢)失去人才。我听说,用恭敬的态度来保有宽以待人的品行,就会得到荣耀;用节俭来保有广大的土地,必定会有安定;用谦卑的态度来保有显赫的官职,这就是高贵;用敬畏之心来保有人口众多、兵强马壮,就意味着胜利;用愚笨来保有聪明睿智,就是明智;用浅陋来保有知识渊博,是一种聪明。这六点都是谦虚谨慎的美德。贵为君王的,之所以拥有天下,是因为遵从了这些品德。不谦虚谨慎从而失去天下,进而导致自己身死的,桀、纣就是这样的下场。(你)能不谦虚谨慎吗?”
(节选自《韩诗外传》)
材料二:
管仲生病了,齐桓公前去探问他的病情,说:“您的病相当严重了。万一病情危急,发生国人无法避讳的事,我将把国家托付给谁呢?”管仲回答说:“以前我用尽力量和智慧,尚且没能够知道可以选谁;如今有病而且危在旦夕,我又怎么能谈论它呢?”桓公说:这是大事啊,希望您能教导我。”管仲恭敬地答应了,说:“您打算拜谁为国相?”桓公说:“鲍叔牙可以吗?”管仲回答说:“不行。我非常了解鲍叔牙。鲍叔牙的为人,清白廉正;他看到比不上自己的人,就不跟这些人打交道;一旦听说别人的过失,便终生不忘。”桓公问:“不得已的话,那么隰朋可以吗?”管仲回答说:“隰朋的为人,既能记识上世贤人而效法他们,又能不耻下问,自愧其德不如黄帝,又怜惜不如自己的人。他对于国政,不该管的就不去打听;他对于事务,不需要了解的就不去过问;对于别人,无关大节的就装作没看见。不得已的话,那么隰朋还行。”国相,是一种很高的官职。居于高位的人,不要在小处苛求,不要耍小聪明,所以说,技艺高超的木匠不去亲自动手砍削,手艺高超的厨师不去亲自排列食器,大勇之人不去亲自参加格斗,正义之师不去从事寇贼做的事。桓公行事公正,排除私仇,起用管仲而成为五霸之首;后来他行了偏私,庇护所爱,任用竖刁而导致死后国家大乱,尸体不得安葬,尸虫爬满室内外。
人在年少时愚昧,长大了就变得聪明了。如果聪明而用私,不如愚昧而行公。天天醉醺醺的却要整饬衣服,有私利之心却要谋取公正,贪婪残暴却要称王天下,即使像虞舜这样的首领也无法做到。
(节选自《吕氏春秋·贵公》)
(二)古代诗歌阅读(本题共2小题,9分)
阅读下面这首宋词,完成下面小题。
菩萨蛮·归鸿声断残云碧①
李清照
归鸿声断残云碧,背窗雪落炉烟直。烛底凤钗明,钗头人胜②轻。
角声催晓漏,曙色回牛斗。春意看花难,西风留旧寒。
【注】①这首词写于作者南渡后的最初几年。②人胜:剪成人形的首饰。
15. 下列对这首词的理解和赏析,不正确的一项是( )
A. 开头两句,一写外景,一写内景,前者凄清冷落,后者狭小静寂,渲染了氛围。
B. 炉火映照在头上的凤钗上,凤钗显得更加明亮,词人观察敏锐,抓住了细节。
C. “催”字富有表现力,号角声似乎催促着曙色的到来,反映词人盼望天明出游。
D. 凄冷的西风留着旧年的寒意,春意迟迟不到,缺少花信,此处和上阕的雪呼应。
16. 在李清照的《菩萨蛮》和《声声慢》两首词中,季节变化不仅是自然景象的描绘,更是词人内心世界的反映。请简要分析。
【答案】15. C 16. ①本词写早春之际,春寒料峭,百花不发。这里不仅指景色,暗喻南渡以后小王朝偏安不振的局面;一年尹始,在寒凝大地的氛围中,作者联想到国事和自身遭遇,心情格外沉重。
②《声声慢》写晚秋时节,秋风带来寒意,吹落黄花;秋雁触发乡情;秋雨更填凄凉。诗人借景抒情,抒发自己因国破家亡、天涯沦落而产生的孤寂落寞、悲凉愁苦的心绪。
【解析】
【15题详解】
本题考查学生理解和赏析诗词内容及艺术特色的能力。
C.“反映词人盼望天明出游”错误,似乎是一夜角声把晓色“催”来,反映了词人彻夜不眠的苦况。
故选C。
【16题详解】
本题考查学生赏析诗词的内容及情感的能力。
从“春意看花难,西风留旧寒”中可以看出,本词是写早春:春寒料峭,百花不发。结合【注】①可知,“不发”的不仅仅是“花”,还有小王朝偏安不振的局面;“寒”的不仅是早春的天气,更有词人内心因国事和自身遭遇带来的悲凉。
通过“雁”“黄花”“梧桐雨”等意象可知,《声声慢》写的是晚秋时节:秋风带寒,黄花凋零,北雁南归,秋雨填凉。诗人借景抒情,渲染了凄凉的氛围,抒发自己因国破家亡、天涯沦落而产生的孤寂落寞、悲凉愁苦的心绪。
(三)名篇名句默写(本题共1小题,6分)
17. 补写出下列句子中的空缺部分。
(1)古代诗歌中常通过脸色的变化来表达情意,如《蜀道难》中人们听闻蜀道之难的反应“____________”和《琵琶行》中琵琶女自叙身世时“____________”。
(2)在《屈原列传(节选)》中,司马迁对屈原的《离骚》评价极高,其中认为其文字简练、含蓄隐晦的两句是“____________,____________”。
(3)草木是古诗词常用意象,它荣枯容易引发人们的感慨,诗人往往借其寄寓作者复杂的情感,如“____________,____________”。
【答案】 ①. 使人听此凋朱颜 ②. 整顿衣裳起敛容 ③. 其文约 ④. 其辞微 ⑤. 惟草木之零落兮 ⑥. 恐美人之迟暮(国破山河在,城春草木深/六朝旧事随流水,但寒烟衰草凝绿)
【解析】
【详解】本题考查学生默写常见的名篇名句的能力。
默写时注意以下字词:颜、裳、约、微、惟、暮。
三、语言文字运用(20分)
(一)语言文字运用Ⅰ(本题共3小题,9分)
阅读下面的文字,完成下面小题。
①春天万物复苏,大地回暖,各种各样的花朵开始 A ,如桃花、杏花、梨花等纷纷展开美丽的花瓣,像是在向人们诉说着春天的故事,一片繁华景象宣告着春天的到来。②和煦的阳光下,鸟语花香,彩蝶翩跹,那些色彩斑斓的花朵更是成为蝴蝶们的乐园,它们流连忘返,时不时地在花丛间曼妙起舞。此时此刻,自在的娇莺也加入这春日的交响乐中,发出悦耳动听的鸣叫,仿佛在应和着这美好的时节。③然而,在这个 B 的季节里,一些容易被人忽视的小野花也在静静地开放,它们虽然没有浓郁的香气,也没有华丽的外表,但却以自己朴实无华的独特气质,默默地点缀着大地,同样展现了生命的力量与美丽。④这些小野花,或许不如牡丹、玫瑰那样 C ,但它们以顽强的生命力,诠释了即使是最渺小的存在,也能发挥无可取代的价值。
18. 请在文中横线处填入恰当的成语。
19. 下列句子中的“仿佛”与文中加点的“仿佛”,意义和用法不相同的一项是( )
A. 他的模样还和十年前相仿佛。
B. 她说话的样子仿佛很有把握能赢得比赛。
C. 春风吹过湖面,水波荡漾,仿佛在诉说着古老的故事。
D. 看到他那开心的笑容,我仿佛看到了童年无忧无虑的自己。
20. 如果要将杜甫的诗句“留连戏蝶时时舞,自在娇莺恰恰啼”插入原文,最合适的位置是( )
A. ①处B. ②处C. ③处D. ④处
【答案】18. A.争奇斗艳
B.姹紫嫣红
C.明艳动人 19. A
20. B
【解析】
【18题详解】
本题考查学生准确理解并运用常见的成语的能力。
第一处,语境说的是春天天气回暖后各种花儿竞相开放的景象,也就是后面“如桃花、杏花、梨花等纷纷展开美丽的花瓣”,故此处可填“争奇斗艳”。争奇斗艳:指百花竞放,十分艳丽。
第二处,语境“然而,在这个……的季节里”中,转折关联词“然而”与后面的被人忽视的小野花应与此时春天的主要特征相反,故可填表现春天繁华艳丽的词语,如“姹紫嫣红”。姹紫嫣红:形容各种花朵娇艳美丽。
第三空,此处用来形容牡丹、玫瑰等明艳显眼的花朵,可填“明艳动人”。明艳动人:鲜艳,明丽,非常惹人喜爱。
【19题详解】
本题考查学生准确理解词语的语境义的能力。
文中加点的“仿佛”是副词,意为似乎、好像。
A.动词,表示模样相似,相像。
B.表示似乎、好像。
C.表示似乎、好像。
D.副词,表示好像。
故选A。
【20题详解】
本题考查学生语句复位的能力。
杜甫诗句中,以“戏蝶”“娇莺”作为主角,展现了明媚春光下春意喧闹的热闹景象。而②和③之间“那些色彩斑斓的花朵更是成为蝴蝶们的乐园……自在的娇莺也加入这春日的交响乐中”正呼应了诗句内容。故可排除①、④。
而引用诗句,一般位于具体描述和分析的语句前面,故诗句应放到②处。
故选B。
(二)语言文字运用Ⅱ(本题共2小题,9分)
阅读下面的文字,完成下面小题。
“饭后活动容易导致胃下垂”可以说是一个常见的流言,其“理论依据”是刚吃饱时的胃就像灌了水的气球,如果此时跑跳运动,胃就会被里边的东西“坠”到变形,引发胃下垂。其实, ① 。
我们的内脏依附着肌肉,连接了很多韧带、筋膜等等,被“兜”在它应该待的地方,虽然能活动一二,但很难发生剧烈的移动。而胃下垂则是因为这套“悬挂系统”出了问题,比如膈肌悬吊力不足,支持的韧带功能减退、松弛,腹内压下降,胃张力低下,腹肌松弛。长期劳累用脑过度、胃肠蠕动亢进、膈肌位置下降等 ② 。长期进食少或者暴饮暴食也会增加胃下垂的风险。但这些因素往往都是日积月累导致,跟饭后轻度运动没有什么关系。因此,我们可以不用担心“饭后百步走”弄出胃下垂来。
当然,如果吃得过饱又立即进行诸如 ③ ,可能导致胃里的东西反流,让人觉得不舒服,而且刚吃完就剧烈运动,也会因为腹胀等因素导致动作可能变形,发挥不出自己的最好水平。所以,建议吃完饭1至2小时以后再做剧烈运动。
21. 请在文中横线处补写恰当的语句,使整段文字语意完整连贯,内容贴切,逻辑严密,每处不超过12个字。
22. 简述第二自然段的主要内容。要求使用同时包含因果、假设关系的句子,表达准确流畅,不超过70个字。
【答案】21. ①这种担心大可不必 ②均可以导致胃下垂 ③跑跳之类的剧烈运动
22. 人体内有完善的“悬挂系统”,故轻易不会发生胃下垂,即使发生胃下垂,也不是饭后运动导致,而是长期劳累、胃肠蠕动充进、幅肌位置下降等导致的。
【解析】
【21题详解】
本题考查学生语言表达之情境补写的能力。
第一空,上文写“饭后活动容易导致胃下垂”是一个流言,本空前面语句阐述了所谓的“理论依据”。“其实”表明是对上文“理论依据”内容的转折,故本空的内容应为上文所说的内容是没有依据的,不用对以上情况进行担心。故填写“这种担心大可不必”。
第二空,上文写“悬挂系统”出了问题会引起胃下垂,下文写“长期进食少或者暴饮暴食也会增加胃下垂的风险”。本空前面的内容是几种不正常的生理情况,故本空的内容应为以上几种情况都会引起胃下垂。故填写“均可以导致胃下垂”。
第三空,本空下文阐述了“剧烈运动”会导致运动变形,并建议饭后1至2小时再做剧烈运动。本空前的“诸如”二字表明要列出具体的运动的名称,故本空的内容应为具体的剧烈运动的名称,故填写“跑跳之类的剧烈运动”。
【22题详解】
本题考查学生语言表达之压缩语段的能力。
本段共六句话,一到二句介绍了胃的附着肌肉及连接韧带、筋膜出现问题,即“悬挂系统”出了问题会引起胃下垂。第三句介绍长期劳累用脑过度、胃肠蠕动亢进、膈肌位置下降等会引起胃下垂。第四句介绍饮食不规律会增加胃下垂风险。第五句交待以上因素只有日积月累,才会导致胃下垂,与第三句的“长期”内容一致。第六句总结指出,“饭后百步走”不会弄出胃下垂。根据以上内容,本段的主要内容是几种因素长期积累会引起胃下垂,饭后走路不会引起胃下垂。根据因果关系、假设关系的条件限制,将本段内容故概括为:人体内有完善的“悬挂系统”,故轻易不会发生胃下垂,即使发生胃下垂,也不是饭后运动导致,而是长期劳累、胃肠蠕动充进、幅肌位置下降等导致的。
四、写作(60分)
23. 阅读下面的材料,根据要求写作。
有人认为:人生之路有许多岔路口,越往后翻盘的可能性越小。也有人不以为然。
对此,你有怎样的思考和联想?请写一篇文章。
要求:选准角度,确定立意,明确文体,自拟标题;不要套作,不得抄袭;不得泄露个人信息;不少于800字。
【答案】略
【解析】
【详解】本题考查学生写作的能力。
审题:
这是一道引语式材料作文题。
材料提到了两种观点,一种认为人生之路有许多岔路口,越往后翻盘的可能性越小;一种则相反。“岔路口”象征着人生的不同方向和抉择,我们在人生不同阶段都会面临各种选择。“翻盘”象征着反败为胜。人生路上,我们可能会因为早期的错误选择而导致后续很难取得胜利;“越往后”象征着时间的流逝。随着年龄的增长和环境的变迁,我们面临翻盘的机会也在一点点减少;“可能性”象征着空间和机会,早期选择还有很大翻盘的空间,但错过了最佳时机,后续机会就越来越小。这句话通过对比,隐含地表达了选择对人生影响的深远性。早期的一个决定,可能改变整个未来的走向。它也暗示我们应抓紧每一个机会,及早做出选择。不要被后悔和遗憾困扰,主动把控自己的人生。
其实第一种观点强调的是人生方向选择后的稳定性,第二种观点则更加乐观,认为人生路上的岔路口其实是带来成功的机会,并不意味着我们就应该放弃追求更好的可能。这种看法鼓励我们要勇于尝试,不怕失败,寻找新的机会,开拓新的领域,或者改善现有环境,以实现个人的成长和进步。由此看来,人生要慎重对待面临的岔路口,它可能决定了发展方向,也可能是一次转折,充满了未知和可能。我们既要珍惜眼前的每一个机会,又要勇于追求更好的未来。无论选择哪条路,都要做好人生规划,找到属于自己的成功。
行文时,首先提出中心论点,人生的岔路口,是挑战也是机遇。然后论述面对岔路口做出选择的重要性,它们如同生活的试金石,考验着我们的智慧、勇气和决心。面对这些岔路口,如何抉择将直接影响我们的人生轨迹。再论述挑战让我们有机会重新审视自己,了解自己的真正需求和潜力,从而找到属于自己的道路;接着论述人生的岔路口也是机遇。它让我们有机会拓展自己的视野,提升自己的能力,从而实现自我超越。同时,这些机遇也为我们的人生带来了更多的可能性,让我们有机会实现自己的梦想和追求。最后总结人生的岔路口既是挑战也是机遇。我们需要具备清晰的目标、坚定的信念和勇于尝试的精神来应对这些挑战和机遇。只有这样,我们才能在人生的道路上走得更远、更稳、更精彩。
立意:
1.人生的岔路口,是挑战也是机遇。
2.早作规划,避免盲目。
3.选择在先,奋斗紧随。
4.任何选择都可能成人生新起点。
社会阶层
经济基础
文化资源
政治活动
军事力量
士族
厚实
优越
参与
可转化
其他阶层
一般
有限
较少参与
无或弱
相关试卷
这是一份2024届河北省邯郸市部分示范性高中高三三模语文试题(解析版),共20页。试卷主要包含了8亿元,用户数量突破5亿,68亿等内容,欢迎下载使用。
这是一份2024届河北省沧州市部分示范性高中高三三模语文试题(解析版),共18页。
这是一份2024届河北省秦皇岛市部分示范高中高三三模语文试题,共11页。试卷主要包含了现代文阅读,古代诗文阅读,写作等内容,欢迎下载使用。

