


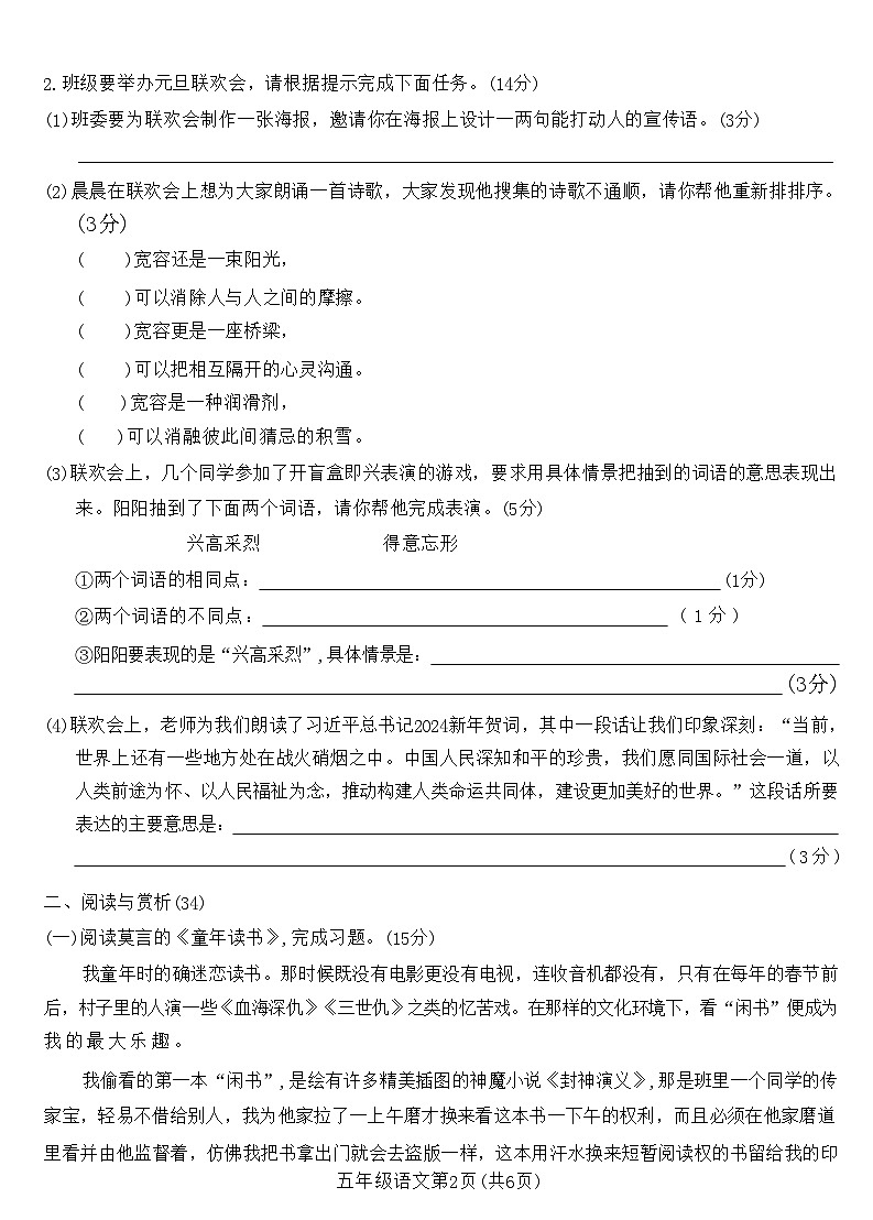
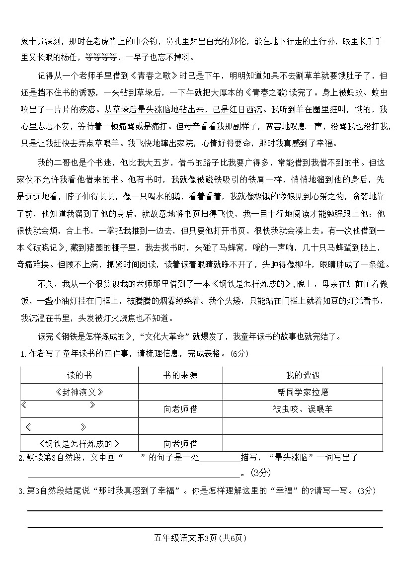
河南省许昌市襄城县2023-2024学年五年级上学期期末教学质量检测语文试卷
展开河南省许昌市襄城县2023-2024学年四年级上学期期末教学质量检测语文试卷: 这是一份河南省许昌市襄城县2023-2024学年四年级上学期期末教学质量检测语文试卷,共6页。试卷主要包含了积累与运用,阅读与赏析,习作等内容,欢迎下载使用。
河南省许昌市襄城县2023-2024学年三年级上学期期末教学质量检测语文试卷: 这是一份河南省许昌市襄城县2023-2024学年三年级上学期期末教学质量检测语文试卷,共7页。试卷主要包含了积累与运用,阅读与赏析,习作等内容,欢迎下载使用。
[语文][期末]河南省许昌市襄城县2023~2024学年六年级下册期末教学质量监测语文试卷(原卷版): 这是一份[语文][期末]河南省许昌市襄城县2023~2024学年六年级下册期末教学质量监测语文试卷(原卷版),共6页。