所属成套资源:北师大版九年级数学上册《同步考点解读•专题训练》(原卷版+解析)
北师大版九年级数学上册《同步考点解读•专题训练》专题3概率进一步认识(能力提升)(原卷版+解析)
展开
这是一份北师大版九年级数学上册《同步考点解读•专题训练》专题3概率进一步认识(能力提升)(原卷版+解析),共24页。
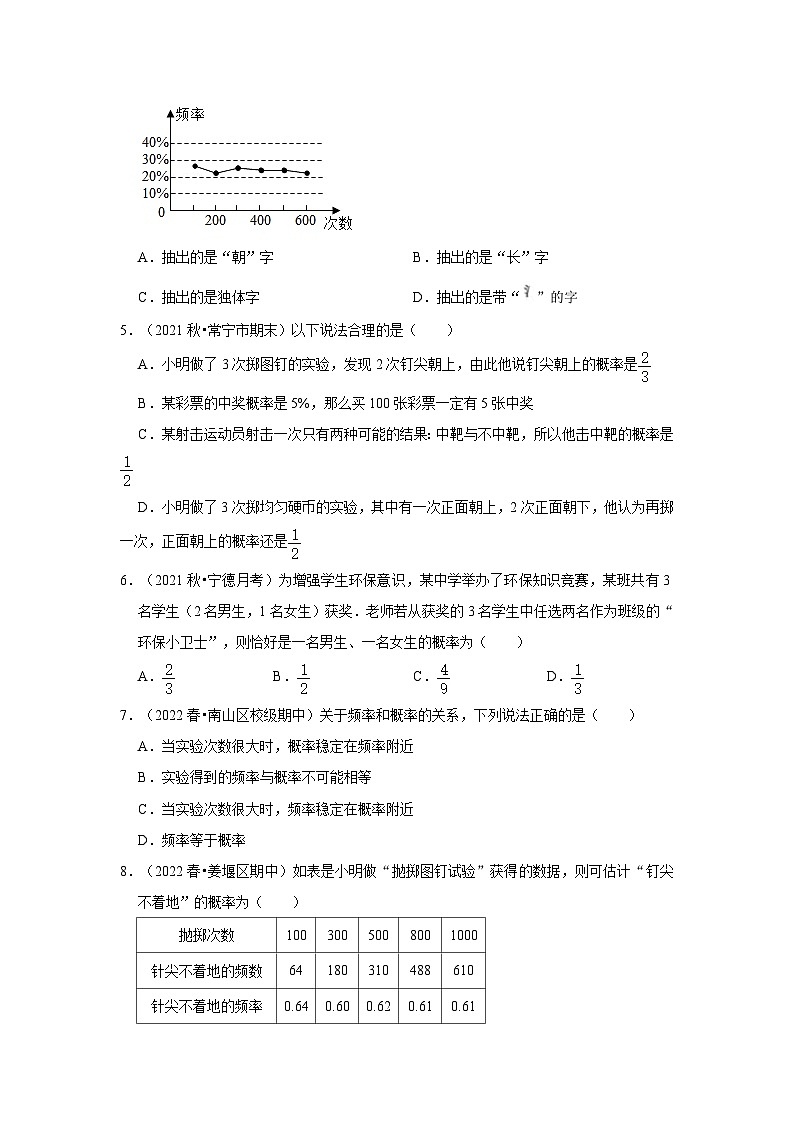
专题3 概率进一步认识(能力提升)(原卷版)一、选择题。1.(2022•东莞市模拟)在配紫色游戏中,转盘被平均分成“红”、“黄”、“蓝”、“白”四部分,转动转盘两次,配成紫色的概率为( )A. B. C. D.2.(2021春•柳南区校级期末)甲、乙两位同学在一次用频率估计概率的实验中统计了某一结果出现的频率给出的统计图如图所示,则符合这一结果的实验可能是( )A.掷一枚正六面体的骰子,出现5点的概率 B.掷一枚硬币,出现正面朝上的概率 C.任意写出一个整数,能被2整除的概率 D.一个袋子中装着只有颜色不同,其他都相同的两个红球和一个黄球,从中任意取出一个是黄球的概率3.(2021•广西模拟)经过某个十字路口的汽车,可能直行,也可能左转或者右转,若这3种可能性相同,若两辆汽车经过这个十字路口,一辆车左转,另外一辆车右转的概率是( )A. B. C. D.4.(2022•承德二模)小明在一次用“频率估计概率”的实验中,把对联“海水朝朝朝朝朝朝朝落,浮云长长长长长长长消”中的每个汉字分别写在同一种卡片上,然后把卡片无字的面朝上,随机抽取一张,并统计了某一结果出现的频率,绘制了如图所示的折线统计图,则符合这一结果的实验最有可能是( )A.抽出的是“朝”字 B.抽出的是“长”字 C.抽出的是独体字 D.抽出的是带“”的字5.(2021秋•常宁市期末)以下说法合理的是( )A.小明做了3次掷图钉的实验,发现2次钉尖朝上,由此他说钉尖朝上的概率是B.某彩票的中奖概率是5%,那么买100张彩票一定有5张中奖 C.某射击运动员射击一次只有两种可能的结果:中靶与不中靶,所以他击中靶的概率是 D.小明做了3次掷均匀硬币的实验,其中有一次正面朝上,2次正面朝下,他认为再掷一次,正面朝上的概率还是6.(2021秋•宁德月考)为增强学生环保意识,某中学举办了环保知识竞赛,某班共有3名学生(2名男生,1名女生)获奖.老师若从获奖的3名学生中任选两名作为班级的“环保小卫士”,则恰好是一名男生、一名女生的概率为( )A. B. C. D.7.(2022春•南山区校级期中)关于频率和概率的关系,下列说法正确的是( )A.当实验次数很大时,概率稳定在频率附近 B.实验得到的频率与概率不可能相等 C.当实验次数很大时,频率稳定在概率附近 D.频率等于概率8.(2022春•姜堰区期中)如表是小明做“抛掷图钉试验”获得的数据,则可估计“钉尖不着地”的概率为( )A.0.59 B.0.61 C.0.63 D.0.649.(2022•庐阳区校级三模)小明想在2个“冰墩墩”和1个“雪容融”里随机选取两个吉祥物作为冬奥会纪念品,小明选取到一个“冰墩墩”和一个“雪容融”的概率是( )A. B. C. D.10.(2022春•让胡路区校级期末)用图中两个可自由转动的转盘做“配紫色”游戏:分别转动两个转盘,若其中一个转出红色,另一个转出蓝色,即可配成紫色(若指针指在分界线上,则重转),则配成紫色的概率为( ) A. B. C. D.二、填空题。11.(2021春•柳南区校级期末)某城市启动“城市森林”绿化工程,林业部门要考察某种树苗在一定条件下的移植成活率.在同样条件下,对这种树苗进行大量移植,并统计成活情况,数据如下表所示:估计树苗移植成活的概率是 (结果保留小数点后一位).12.(2021•娄底模拟)在一个不透明的袋子里有50个除颜色外均相同的小球,每次摸球前先将盒中的球摇匀,随机摸出一个球记下颜色后再放回盒中,通过大量重复实验后,发现摸到红球的频率稳定在0.4,由此估计袋中红球的个数为 .13.(2021秋•晋中期中)某校篮球队进行篮球训练,如表是某队员投篮的统计结果,根据上表可知该队员一次投篮命中的概率大约是 (精确到0.01).14.(2022•鼓楼区校级模拟)小球从点A入口往下落,在每个交叉口都有向左或向右两种可能,且可能性相等.则小球最终从点E落出的概率为 . 15.(2021春•宜兴市期中)在一个不透明的盒子中装有红、白两种除颜色外完全相同的球,其中有4个红球,每次将球充分搅匀后,任意摸出1个球记下颜色再放回盒子.通过大量重复试验后,发现摸到红球的频率稳定在0.25左右,则白球的个数约为 .16.(2022春•莱西市期中)某数学兴趣小组做“用频率估计概率”的试验时,统计了某一事件发生的频率,绘制了如图所示的折线统计图.该事件最有可能是 (填序号).①一个路口的红绿灯,红灯的时间为30秒,黄灯的时间为5秒,绿灯的时间为40秒,多次经过该路口时,看见红灯的概率;②掷一枚硬币,正面朝上;③暗箱中有1个红球和2个黄球,这些球除了颜色外无其他差别,从中任取1个球是红球. 17.(2022春•北碚区校级期中)现有四张正面分别标有数字﹣2,﹣1,0,1的不透明卡片,它们除数字外其余完全相同,将它们的背面朝上洗均匀,随机抽取一张,记下数字放回,背面朝上洗均匀,再随机抽取一张记下数字.前后两次抽取的数字分别记为m,n.则点P(m,n)出现在第二象限的概率为 .18.(2021•沙坪坝区校级模拟)不透明的袋子里装有除标号外完全一样的四个小球,小球上分别标有﹣2,﹣1,0,1这四个数字,从袋子中随机抽取一个小球,记标号为m,不放回后将袋子摇匀,再随机抽取一个小球,记标号为n.则使得一次函数y=mx+n的图象经过第一象限的概率为 .三、解答题。19.(2021•惠阳区二模)某中学为了解学生对新闻,体育,娱乐,动画四类电视节目的喜爱情况,进行了统计调查,随机调查了某班所有同学最喜欢的节目(每名学生必选且只能选择四类节目中的一类),并将调查结果绘成如图不完整的统计图.根据两图提供的信息,回答下列问题:(1)本次调查了多少人?(2)请补全条形统计图;(3)在全班同学中,甲,乙,丙,丁等同学最喜欢体育类节目,班主任打算从甲,乙,丙,丁4名同学中选取2人参加学校组织的体育知识竞赛,请用列表法或树状图求同时选中甲,乙两同学的概率.20.(2022•汉阳区校级模拟)有两个可以自由转动的质地均匀转盘都被分成了3个全等的扇形,在每一扇形内均标有不同的自然数,如图所示,转动转盘,两个转盘停止后观察并记录两个指针所指扇形内的数字(若指针停在扇形的边线上,当作指向上边的扇形).(1)用列表法或画树形图法求出同时转动两个转盘一次的所有可能结果;(2)同时转动两个转盘一次,求“记录的两个数字之和为7”的概率.21.(2022春•萍乡期末)经过某十字路口的汽车,它可能继续直行,也可能向左转或向右转.由于该十字路口右拐弯处是通往新建经济开发区的,因此交管部门在汽车行驶高峰时段对车流量作了统计,发现汽车在此十字路口向右转的频率为,向左转和直行的频率均为.(1)假设平均每天通过该路口的汽车为5000辆,求汽车在此左转、右转、直行的车辆各是多少辆;(2)目前在此路口,汽车左转、右转、直行的绿灯亮的时间均为30秒,在绿灯总时间不变的条件下,为了缓解交通拥挤,请你利用概率的知识对此路口三个方向的绿灯亮的时间做出合理的调整.22.(2021春•福田区期末)下面三个实验中我们都可以通过看图估算或者通过图形计算各自概率:(1)在一次实验中,老师共做了400次掷图钉游戏并记录了游戏的结果,绘制了钉尖朝上的频率折线统计图,如(1)图,请估计钉尖朝上的概率;(2)如(2)图是一个可以自由转动的转盘,任意转动转盘,当转盘停止时,计算指针落在蓝色区域的概率;(3)有一个小球在如(3)图的地板上自由滚动,地板上的每个格子都是边长为1的正方形,求小球最终停留在黑色区域的概率.23.(2022春•南京期中)在一个不透明的盒子里装有黑、白两种颜色的球,这些球除颜色外都相同.小颖做摸球试验,搅匀后,她从盒子里随机摸出一只球记下颜色后,再把球放回盒子中,不断重复上述过程,下表是试验中的部分统计数据:(1)摸到白球的概率的估计值是多少?请说明理由.(精确到0.01)(2)某小组进行“用频率估计概率”的试验,符合(1)中结果的试验最有可能的是 (填序号).①投掷一枚均匀的硬币,落到桌面上恰好是正面朝上.②甲、乙、丙、丁四人用抽签的方式产生一名幸运观众,正好抽到甲.③掷一个质地均匀的正方体骰子(面的点数分别为1到6),落地时面朝上点数“小于3”.24.(2022春•大埔县期中)小王同学在超市进行随机抽样调查,了解人们平时喜欢用哪种方式付款,如图是根据调查结果整理出来的统计图,请据此信息完成下列问题:(1)若当天该超市客流量为1.5万人,请你估计这一天使用微信支付的人数有多少人;(2)现场调查也发现:甲、乙两人都习惯使用支付宝、微信、现金三种支付方式,并且他们选择这三种支付方式的可能性是相同的,请你利用列表或树状图计算出两人恰好选择同一种支付方式的概率.25.(2022春•沭阳县期中)宿迁市某水果公司以2元/千克的成本购进10000千克橙子,销售人员在销售过程中随机抽取橙子进行“橙子损坏率”统计,并绘制成如图所示的统计图. 板据统计图提供的信息解决下面问题:(1)橙子损坏的概率估计值为 (精确到0.1);估计这批橙子完好的质量为 千克;(2)若希望这批橙子能够得利润5000元,那么在出售橙子(只售好果)时,每千克大约定价为多少元比较合适?(精确到0.1元)26.(2022春•溧水区期中)某种油菜籽在相同条件下的发芽试验的结果如下:(1)上表中a= ,b= ;(2)请估计,当n很大时,频率将会接近 ;(3)这种油菜籽发芽的概率的估计值是多少?请简要说明理由;(4)如果该种油菜籽发芽后的成秧率为90%,则在相同条件下用10000粒该种油菜籽估计可得到油菜秧苗多少棵?27.(2022春•泰兴市期中)在一个不透明的口袋里装有若干个红球和白球(这些球除颜色外都相同),八(1)班学生在数学实验室做摸球试验:搅匀后从中随机摸出一个球并记下颜色,再把它放回袋中、不断重复,如表是这次活动统计汇总获得的数据统计表:(1)按表格数据,表中的a= ;b= ;(2)请估计:当次数s很大时,摸到白球的频率将会在某一个常数附近摆动,这个常数是 (保留一个小数位);(3)将球搅匀,从口袋中任意摸出1个球,摸到白球和摸到红球的可能性相同吗?为什么?抛掷次数1003005008001000针尖不着地的频数64180310488610针尖不着地的频率0.640.600.620.610.61移植总数10270400750150035007000900014000成活数量8235369662133532036335807312628成活频率0.8000.8700.9230.8830.8900.9150.9050.8970.902投篮次数/次1050100150200500命中次数/次94070108144360命中率0.900.800.700.720.720.72摸球的次数n10205010020040050010002000摸到白球的次数m4710284597127252498摸到白球的频率0.4000.3500.2000.2800.2250.2430.2540.2520.249每批粒数n1001502005008001000发芽的粒数m65111136345560700发芽的频率0.650.740.680.69ab摸球的次数s150300600100012001500摸到白球的频数n51a237401480603摸到白球的频率0.3400.3900.3950.4010.400b专题3 概率进一步认识(能力提升)(解析版)一、选择题。1.(2022•东莞市模拟)在配紫色游戏中,转盘被平均分成“红”、“黄”、“蓝”、“白”四部分,转动转盘两次,配成紫色的概率为( )A. B. C. D.【答案】D。【解答】解:根据题意,画树状图得: ∵一共有16种情况,能配成紫色的有2种,∴配成紫色的概率为:.故选:D.2.(2021春•柳南区校级期末)甲、乙两位同学在一次用频率估计概率的实验中统计了某一结果出现的频率给出的统计图如图所示,则符合这一结果的实验可能是( )A.掷一枚正六面体的骰子,出现5点的概率 B.掷一枚硬币,出现正面朝上的概率 C.任意写出一个整数,能被2整除的概率 D.一个袋子中装着只有颜色不同,其他都相同的两个红球和一个黄球,从中任意取出一个是黄球的概率【答案】D。【解答】解:A、掷一枚正六面体的骰子,出现5点的概率为,故本选项错误;B、掷一枚硬币,出现正面朝上的概率为,故本选项错误;C、任意写出一个整数,能被2整除的概率为,故本选项错误;D、一个袋子中装着只有颜色不同,其他都相同的两个红球和一个黄球,从中任意取出一个是黄球的概率为≈0.33,故本选项正确.故选:D.3.(2021•广西模拟)经过某个十字路口的汽车,可能直行,也可能左转或者右转,若这3种可能性相同,若两辆汽车经过这个十字路口,一辆车左转,另外一辆车右转的概率是( )A. B. C. D.【答案】D。【解答】解:画“树形图”列举这两辆汽车行驶方向所有可能的结果如图所示:∵这两辆汽车行驶方向共有9种可能的结果,两辆汽车一辆左转,一辆右转的结果有2种,且所有结果的可能性相等,∴P(两辆汽车一辆左转,一辆右转)=,故选:D.4.(2022•承德二模)小明在一次用“频率估计概率”的实验中,把对联“海水朝朝朝朝朝朝朝落,浮云长长长长长长长消”中的每个汉字分别写在同一种卡片上,然后把卡片无字的面朝上,随机抽取一张,并统计了某一结果出现的频率,绘制了如图所示的折线统计图,则符合这一结果的实验最有可能是( )A.抽出的是“朝”字 B.抽出的是“长”字 C.抽出的是独体字 D.抽出的是带“”的字【答案】D。【解答】解:A.抽出的是“朝”字的概率是,不符合题意;B.抽出的是“长”字的概率是,不符合题意;C.抽出的是独体字的概率是,不符合题意;D.抽出的是带“”的字的概率为=20%,符合题意;故选:D.5.(2021秋•常宁市期末)以下说法合理的是( )A.小明做了3次掷图钉的实验,发现2次钉尖朝上,由此他说钉尖朝上的概率是B.某彩票的中奖概率是5%,那么买100张彩票一定有5张中奖 C.某射击运动员射击一次只有两种可能的结果:中靶与不中靶,所以他击中靶的概率是 D.小明做了3次掷均匀硬币的实验,其中有一次正面朝上,2次正面朝下,他认为再掷一次,正面朝上的概率还是【答案】D。【解答】解:小明做了3次掷图钉的实验,发现2次钉尖朝上,由此他说钉尖朝上的概率是是错误的,3次试验不能总结出概率,故选项A错误,某彩票的中奖概率是5%,那么买100张彩票可能有5张中奖,但不一定有5张中奖,故选项B错误,某射击运动员射击一次只有两种可能的结果:中靶与不中靶,所以他击中靶的概率是不正确,中靶与不中靶不是等可能事件,故选项C错误,小明做了3次掷均匀硬币的实验,其中有一次正面朝上,2次正面朝下,他认为再掷一次,正面朝上的可能性是,故选项D正确,故选:D.6.(2021秋•宁德月考)为增强学生环保意识,某中学举办了环保知识竞赛,某班共有3名学生(2名男生,1名女生)获奖.老师若从获奖的3名学生中任选两名作为班级的“环保小卫士”,则恰好是一名男生、一名女生的概率为( )A. B. C. D.【答案】A。【解答】解:列表如下:由表知,共有6种等可能结果,其中恰好是一名男生、一名女生的有4种结果,所以恰好是一名男生、一名女生的概率为=,故选:A.7.(2022春•南山区校级期中)关于频率和概率的关系,下列说法正确的是( )A.当实验次数很大时,概率稳定在频率附近 B.实验得到的频率与概率不可能相等 C.当实验次数很大时,频率稳定在概率附近 D.频率等于概率【答案】C。【解答】解:A、概率是定值,故本选项错误,不符合题意;B、可以相同,如“抛硬币实验”,可得到正面向上的频率为0.5,与概率相同,故本选项错误,不符合题意;C、当实验次数很大时,概率稳定在频率附近,正确,故本选项符合题意;D、频率只能估计概率,故本选项错误,不符合题意;故选:C.8.(2022春•姜堰区期中)如表是小明做“抛掷图钉试验”获得的数据,则可估计“钉尖不着地”的概率为( )A.0.59 B.0.61 C.0.63 D.0.64【答案】B。【解答】解:观察表格发现:随着实验次数的增多,顶尖着地的频率逐渐稳定到0.61附近,所以可估计“钉尖不着地”的概率为0.61,故选:B.9.(2022•庐阳区校级三模)小明想在2个“冰墩墩”和1个“雪容融”里随机选取两个吉祥物作为冬奥会纪念品,小明选取到一个“冰墩墩”和一个“雪容融”的概率是( )A. B. C. D.【答案】C。【解答】解:根据题意画图如下: 共有6种等可能的情况数,其中选取到一个“冰墩墩”和一个“雪容融”的有4种,则小明选取到一个“冰墩墩”和一个“雪容融”额概率是=.故选:C.10.(2022春•让胡路区校级期末)用图中两个可自由转动的转盘做“配紫色”游戏:分别转动两个转盘,若其中一个转出红色,另一个转出蓝色,即可配成紫色(若指针指在分界线上,则重转),则配成紫色的概率为( ) A. B. C. D.【答案】C。【解答】解:列表如下:由表格知共有6种等可能出现的结果数,其中能配成紫色的结果数有3种,则P(配成紫色)==,故选:C.二、填空题。11.(2021春•柳南区校级期末)某城市启动“城市森林”绿化工程,林业部门要考察某种树苗在一定条件下的移植成活率.在同样条件下,对这种树苗进行大量移植,并统计成活情况,数据如下表所示:估计树苗移植成活的概率是 0.9 (结果保留小数点后一位).【答案】0.9。【解答】解:由表格中的数据可以估计树苗移植成活的概率是0.9,故答案为:0.9.12.(2021•娄底模拟)在一个不透明的袋子里有50个除颜色外均相同的小球,每次摸球前先将盒中的球摇匀,随机摸出一个球记下颜色后再放回盒中,通过大量重复实验后,发现摸到红球的频率稳定在0.4,由此估计袋中红球的个数为 20 .【答案】20。【解答】解:设盒子中有红球x个,由题意可得:=0.4,解得:x=20,故答案为:20.13.(2021秋•晋中期中)某校篮球队进行篮球训练,如表是某队员投篮的统计结果,根据上表可知该队员一次投篮命中的概率大约是 0.72 (精确到0.01).【答案】0.72。【解答】解:根据上表可知该队员一次投篮命中的概率大约是0.72,故答案为:0.72.14.(2022•鼓楼区校级模拟)小球从点A入口往下落,在每个交叉口都有向左或向右两种可能,且可能性相等.则小球最终从点E落出的概率为 . 【答案】。【解答】解:由图可知,在每个交叉口都有向左或向右两种可能,且可能性相等,小球最终落出的点共有E、F、G、H四个,所以,最终从点E落出的概率为.故答案为:.15.(2021春•宜兴市期中)在一个不透明的盒子中装有红、白两种除颜色外完全相同的球,其中有4个红球,每次将球充分搅匀后,任意摸出1个球记下颜色再放回盒子.通过大量重复试验后,发现摸到红球的频率稳定在0.25左右,则白球的个数约为 12个 .【答案】12个。【解答】解:∵通过大量重复试验后,发现摸到红球的频率稳定在0.25左右,∴袋中球的总个数约为4÷0.25=16(个),∴白球的个数为16﹣4=12(个),故答案为:12个.16.(2022春•莱西市期中)某数学兴趣小组做“用频率估计概率”的试验时,统计了某一事件发生的频率,绘制了如图所示的折线统计图.该事件最有可能是 ③ (填序号).①一个路口的红绿灯,红灯的时间为30秒,黄灯的时间为5秒,绿灯的时间为40秒,多次经过该路口时,看见红灯的概率;②掷一枚硬币,正面朝上;③暗箱中有1个红球和2个黄球,这些球除了颜色外无其他差别,从中任取1个球是红球. 【答案】③。【解答】解:由折线统计图知,随着试验次数的逐渐增加,其频率逐渐稳定于0.33,①一个路口的红绿灯,红灯的时间为30秒,黄灯的时间为5秒,绿灯的时间为40秒,多次经过该路口时,看见红灯的概率为=,不符合题意;②掷一枚硬币,正面朝上的概率为,不符合题意;③暗箱中有1个红球和2个黄球,这些球除了颜色外无其他差别,从中任取1个球是红球的概率为,符合题意;故答案为:③.17.(2022春•北碚区校级期中)现有四张正面分别标有数字﹣2,﹣1,0,1的不透明卡片,它们除数字外其余完全相同,将它们的背面朝上洗均匀,随机抽取一张,记下数字放回,背面朝上洗均匀,再随机抽取一张记下数字.前后两次抽取的数字分别记为m,n.则点P(m,n)出现在第二象限的概率为 .【答案】。【解答】解:画树状图为: 共有16种等可能的结果数,其中点P(m,n)在第二象限的结果数为2,所以点P(m,n)在第二象限的概率=.故答案为:.18.(2021•沙坪坝区校级模拟)不透明的袋子里装有除标号外完全一样的四个小球,小球上分别标有﹣2,﹣1,0,1这四个数字,从袋子中随机抽取一个小球,记标号为m,不放回后将袋子摇匀,再随机抽取一个小球,记标号为n.则使得一次函数y=mx+n的图象经过第一象限的概率为 .【答案】。【解答】解:画树状图如图:共有12个等可能的结果,使得一次函数y=mx+n的图象经过第一象限的结果有5个,∴使得一次函数y=mx+n的图象经过第一象限的概率为,故答案为:.三、解答题。19.(2021•惠阳区二模)某中学为了解学生对新闻,体育,娱乐,动画四类电视节目的喜爱情况,进行了统计调查,随机调查了某班所有同学最喜欢的节目(每名学生必选且只能选择四类节目中的一类),并将调查结果绘成如图不完整的统计图.根据两图提供的信息,回答下列问题:(1)本次调查了多少人?(2)请补全条形统计图;(3)在全班同学中,甲,乙,丙,丁等同学最喜欢体育类节目,班主任打算从甲,乙,丙,丁4名同学中选取2人参加学校组织的体育知识竞赛,请用列表法或树状图求同时选中甲,乙两同学的概率.【解答】解:(1)被调查的总人数为:9÷18%=50(人),即本次调查了50人;(2)喜欢娱乐的学生有50﹣6﹣15﹣9=20(人),补全的条形统计图如右图所示;(3)树状图如下图所示,故恰好同时选中甲、乙两位同学的概率为.20.(2022•汉阳区校级模拟)有两个可以自由转动的质地均匀转盘都被分成了3个全等的扇形,在每一扇形内均标有不同的自然数,如图所示,转动转盘,两个转盘停止后观察并记录两个指针所指扇形内的数字(若指针停在扇形的边线上,当作指向上边的扇形).(1)用列表法或画树形图法求出同时转动两个转盘一次的所有可能结果;(2)同时转动两个转盘一次,求“记录的两个数字之和为7”的概率.【解答】解:(1)如表所示:由上表可知转动两个圆盘一次共有9中不同结果;(2)第一问的9中可能性相等,其中“记录的两个数字之和为7”(记为事件A)的结果有3个,故所求的概率P(A)==.21.(2022春•萍乡期末)经过某十字路口的汽车,它可能继续直行,也可能向左转或向右转.由于该十字路口右拐弯处是通往新建经济开发区的,因此交管部门在汽车行驶高峰时段对车流量作了统计,发现汽车在此十字路口向右转的频率为,向左转和直行的频率均为.(1)假设平均每天通过该路口的汽车为5000辆,求汽车在此左转、右转、直行的车辆各是多少辆;(2)目前在此路口,汽车左转、右转、直行的绿灯亮的时间均为30秒,在绿灯总时间不变的条件下,为了缓解交通拥挤,请你利用概率的知识对此路口三个方向的绿灯亮的时间做出合理的调整.【解答】解:(1)汽车在此左转的车辆数为5000×=1500(辆),在此右转的车辆数为5000×=2000(辆),在此直行的车辆数为5000×=1500(辆).(2)根据频率估计概率的知识,得:P(汽车向左转)=,P(汽车向右转)=,P(汽车直行)=,∴可调整绿灯亮的时间如下:左转绿灯亮的时间为90×=27(秒),右转绿灯亮的时间为90×=36(秒),直行绿灯亮的时间为90×=27(秒).22.(2021春•福田区期末)下面三个实验中我们都可以通过看图估算或者通过图形计算各自概率:(1)在一次实验中,老师共做了400次掷图钉游戏并记录了游戏的结果,绘制了钉尖朝上的频率折线统计图,如(1)图,请估计钉尖朝上的概率;(2)如(2)图是一个可以自由转动的转盘,任意转动转盘,当转盘停止时,计算指针落在蓝色区域的概率;(3)有一个小球在如(3)图的地板上自由滚动,地板上的每个格子都是边长为1的正方形,求小球最终停留在黑色区域的概率.【解答】解:(1)如(1)图,在一次实验中,老师共做了400次掷图钉游戏,并记录了游戏的结果绘制了下面的折线统计图,估计出的钉尖朝上的概率为0.4.(2)如(2)图,是一个可以自由转动的转盘,任意转动转盘,当转盘停止时,指针落在蓝色区域的概率为.(3)如(3)图,有一个小球在的地板上自由滚动,地板上的每个格都是边长为1的正方形,则小球在地板上最终停留在黑色区域的概率为=.23.(2022春•南京期中)在一个不透明的盒子里装有黑、白两种颜色的球,这些球除颜色外都相同.小颖做摸球试验,搅匀后,她从盒子里随机摸出一只球记下颜色后,再把球放回盒子中,不断重复上述过程,下表是试验中的部分统计数据:(1)摸到白球的概率的估计值是多少?请说明理由.(精确到0.01)(2)某小组进行“用频率估计概率”的试验,符合(1)中结果的试验最有可能的是 ② (填序号).①投掷一枚均匀的硬币,落到桌面上恰好是正面朝上.②甲、乙、丙、丁四人用抽签的方式产生一名幸运观众,正好抽到甲.③掷一个质地均匀的正方体骰子(面的点数分别为1到6),落地时面朝上点数“小于3”.【解答】解:(1)摸到白球的概率的估计值是0.25;理由:大量重复实验下,摸到白球的频率稳定在0.25附近,0.25即概率的估计值;(2)①投掷一枚均匀的硬币,落到桌面上恰好是正面朝上的概率是.②甲、乙、丙、丁四人用抽签的方式产生一名幸运观众,正好抽到甲的概率是=0.25.③掷一个质地均匀的正方体骰子(面的点数分别为1到6),落地时面朝上点数“小于3”的概率是=.则符合(1)中结果的试验最有可能的是②.故答案为:②.24.(2022春•大埔县期中)小王同学在超市进行随机抽样调查,了解人们平时喜欢用哪种方式付款,如图是根据调查结果整理出来的统计图,请据此信息完成下列问题:(1)若当天该超市客流量为1.5万人,请你估计这一天使用微信支付的人数有多少人;(2)现场调查也发现:甲、乙两人都习惯使用支付宝、微信、现金三种支付方式,并且他们选择这三种支付方式的可能性是相同的,请你利用列表或树状图计算出两人恰好选择同一种支付方式的概率.【解答】解:(1)180÷(020+120+180+80)×100%=45%,15000×45%=6750(人),答:估计这一天使用微信支付的人数有6750人;(2)将微信记为A、支付宝记为B、现金记为C,画树状图如下: ∵共有9种等可能的结果,其中两人恰好选择同一种支付方式的有3种,∴两人恰好选择同一种支付方式的概率为=.25.(2022春•沭阳县期中)宿迁市某水果公司以2元/千克的成本购进10000千克橙子,销售人员在销售过程中随机抽取橙子进行“橙子损坏率”统计,并绘制成如图所示的统计图. 板据统计图提供的信息解决下面问题:(1)橙子损坏的概率估计值为 0.1 (精确到0.1);估计这批橙子完好的质量为 9000 千克;(2)若希望这批橙子能够得利润5000元,那么在出售橙子(只售好果)时,每千克大约定价为多少元比较合适?(精确到0.1元)【解答】解:(1)根据所给的图可得:橙子损坏的概率估计值为:0.1,橙子完好的概率估计值为1﹣0.1=0.9,则估计这批橙子完好的质量为:10000×0.9=9000(千克);故答案为:0.1,9000;(2)设每千克橙子定价为x元比较合适,根据题意得:(x﹣2)×9000=5000,解得:x≈2.6,答:每千克大约定价为2.6元比较合适.26.(2022春•溧水区期中)某种油菜籽在相同条件下的发芽试验的结果如下:(1)上表中a= 0.70 ,b= 0.70 ;(2)请估计,当n很大时,频率将会接近 0.70 ;(3)这种油菜籽发芽的概率的估计值是多少?请简要说明理由;(4)如果该种油菜籽发芽后的成秧率为90%,则在相同条件下用10000粒该种油菜籽估计可得到油菜秧苗多少棵?【解答】解:(1)a==0.70,b==0.70;故答案为:0.70;0.70;(2)当n很大时,频率将会接近0.70;故答案为:0.70;(3)这种油菜籽发芽的概率估计值是0.70,理由:在相同条件下,当试验次数很大时,事件发生的频率可作为概率的近似值;(4)10000×0.70×90%=6300(棵),答:10000粒该种油菜籽可得到油菜秧苗6300棵.27.(2022春•泰兴市期中)在一个不透明的口袋里装有若干个红球和白球(这些球除颜色外都相同),八(1)班学生在数学实验室做摸球试验:搅匀后从中随机摸出一个球并记下颜色,再把它放回袋中、不断重复,如表是这次活动统计汇总获得的数据统计表:(1)按表格数据,表中的a= 117 ;b= 0.402 ;(2)请估计:当次数s很大时,摸到白球的频率将会在某一个常数附近摆动,这个常数是 0.4 (保留一个小数位);(3)将球搅匀,从口袋中任意摸出1个球,摸到白球和摸到红球的可能性相同吗?为什么?【解答】解:(1)a=300×0.390=117,b=603÷1500=0.402;故答案为:117,0.402;(2)当次数s很大时,摸到白球的频率将会接近0.4;故答案为:0.4;(3)∵摸到红球的概率是1﹣0.4=0.6,摸到白球的频率是0.4,又∵0.6>0.4,∴摸到白球和摸到红球的可能性不相同.男男女男(男,男)(女,男)男(男,男)(女,男)女(男,女)(男,女)抛掷次数1003005008001000针尖不着地的频数64180310488610针尖不着地的频率0.640.600.620.610.61 红蓝红(红,红)(蓝,红)蓝(红,蓝)(蓝,蓝)蓝(红,蓝)(蓝,蓝)移植总数10270400750150035007000900014000成活数量8235369662133532036335807312628成活频率0.8000.8700.9230.8830.8900.9150.9050.8970.902投篮次数/次1050100150200500命中次数/次94070108144360命中率0.900.800.700.720.720.72 A盘B盘02430,32,34,350,52,54,570,72,74,7摸球的次数n10205010020040050010002000摸到白球的次数m4710284597127252498摸到白球的频率0.4000.3500.2000.2800.2250.2430.2540.2520.249每批粒数n1001502005008001000发芽的粒数m65111136345560700发芽的频率0.650.740.680.69ab摸球的次数s150300600100012001500摸到白球的频数n51a237401480603摸到白球的频率0.3400.3900.3950.4010.400b

