


还剩5页未读,
继续阅读
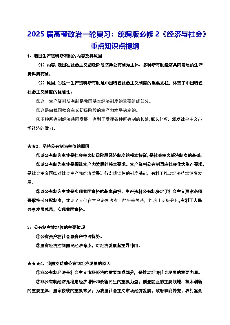
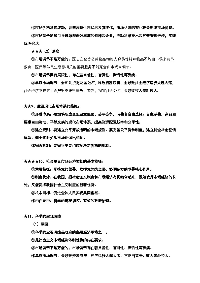
2025届高考政治一轮复习:统编版必修2《经济与社会》重点知识点提纲
展开相关学案
2025届高考政治一轮复习:统编版必修1《中国特色社会主义》重点知识点提纲:
这是一份2025届高考政治一轮复习:统编版必修1《中国特色社会主义》重点知识点提纲,共8页。
2025届高考政治一轮复习:统编版必修3《政治与法治》重点知识点提纲:
这是一份2025届高考政治一轮复习:统编版必修3《政治与法治》重点知识点提纲,共14页。学案主要包含了领土完整,在加强民族平等团结等内容,欢迎下载使用。
2025届高考政治一轮复习:统编版必修4《哲学与文化》重点知识点提纲:
这是一份2025届高考政治一轮复习:统编版必修4《哲学与文化》重点知识点提纲,共15页。学案主要包含了物质观,意识观,规律观等内容,欢迎下载使用。