


湖北省孝感市汉川市部分学校2024-2025学年七年级上学期第一次月考生物试题(原卷版)
展开
这是一份湖北省孝感市汉川市部分学校2024-2025学年七年级上学期第一次月考生物试题(原卷版),共6页。试卷主要包含了选择题,非选择题,观察洋葱鳞片叶内表皮细胞,观察人口腔上皮细胞等内容,欢迎下载使用。
自然界中的生物形形色色,种类繁多,它们都具有一些共同特征。据此完成下面小题。
1. 小康同学在作文中写了“……蔚蓝的天空中飘荡着朵朵白云,静静的湖面上荷花绽放……”一段话。其中能够体现生命现象的是( )
A. 蔚蓝的天空B. 朵朵白云
C. 静静的湖面D. 荷花绽放
2. 紫薇俗名“痒痒树”,用手轻挠它的树干,树枝和树叶就会随之飘动。这体现出的生物特征是( )
A 能生长和繁殖B. 能对外界刺激作出反应
C. 有遗传的特性D. 能排出体内产生的废物
观察不是随便看看,而是“仔细察看”。在生物学研究中,观察时要有目的、有计划。下面,就让我们进行一次观察活动,来学习观察的方法。据此完成下面小题。
3. 观察是科学研究的重要方法之一,下列做法符合科学观察要求的是( )
A. 观察时只看不记录B. 必须借助观察用具
C. 按一定的顺序观察D. 观察时不与人交流
4. 下列有关“观察校园、公园或林地中的生物”活动的说法中,不正确的是( )
A. 观察植物时,要注意植株的高度、形态、生长环境等
B. 观察动物时,要注意它们的形态特点、运动方式和生活环境等
C. 观察要有明确目的
D. 观察鸟时,可以把它们捉回实验室观察
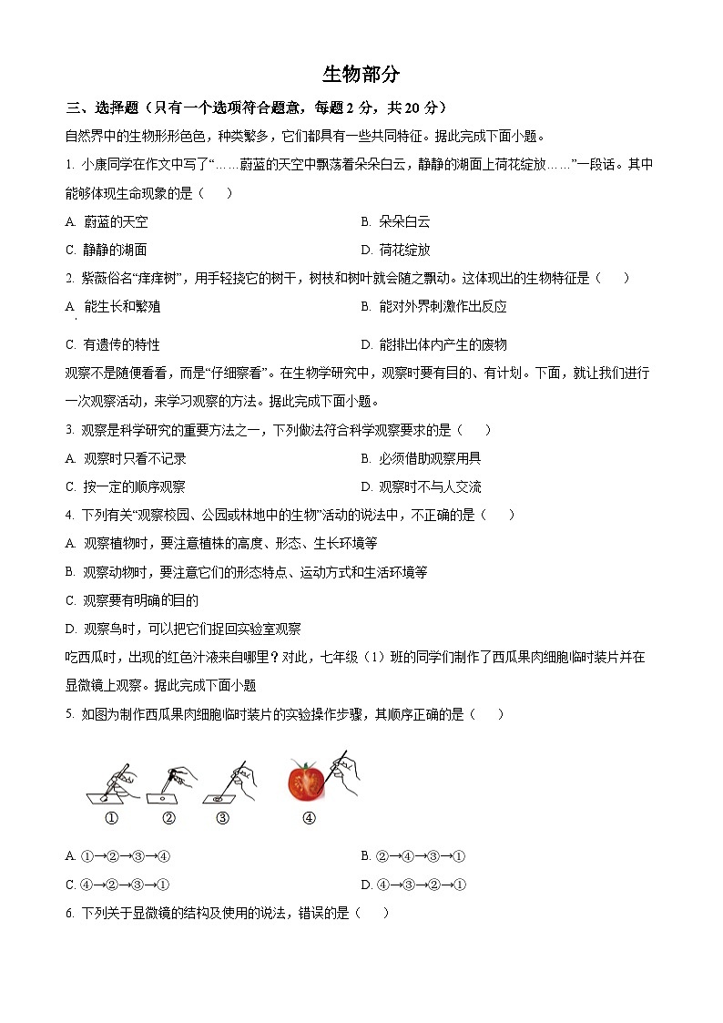
吃西瓜时,出现的红色汁液来自哪里?对此,七年级(1)班的同学们制作了西瓜果肉细胞临时装片并在显微镜上观察。据此完成下面小题
5. 如图为制作西瓜果肉细胞临时装片的实验操作步骤,其顺序正确的是( )
A. ①→②→③→④B. ②→④→③→①
C. ④→②→③→①D. ④→③→②→①
6. 下列关于显微镜的结构及使用的说法,错误的是( )
A. ⑥粗准焦螺旋,⑦是细准焦螺旋
B. 当显微镜下看到的视野太暗时,可以调节⑤
C. 转动②可以换用不同放大倍数的物镜
D. 显微镜下观察到的物像的放大倍数是①和③放大倍数之和
7. 下列细胞结构属于蝴蝶和蝴蝶兰共有的是( )
A 细胞壁、线粒体、液泡B. 细胞壁、液泡、叶绿体
C. 液泡、线粒体、叶绿体D. 细胞膜、细胞质、细胞核
8. 放在清水中的洋葱鳞片叶内表皮细胞不会涨破,原因是植物细胞具有支持和保护作用的( )
A. 液泡B. 细胞膜C. 细胞壁D. 叶绿体
9. 下列关于生物图的画法及注意事项叙述错误的是( )
A. 图中比较暗的地方用铅笔涂阴影
B. 图的大小要适当,在纸上的位置要适中
C. 先轻轻画出轮廓,经过修改再画好
D. 图形的名称应写在图的下方
10. 研究团队利用电子显微镜和三维图像重建技术,再现了某种植物细胞结构(如图),据图判断该细胞最可能是( )
A. 番茄果肉细胞B. 玫瑰花瓣细胞
C. 韭菜叶片细胞D. 绿萝根尖细胞
四、非选择题(共4个小题,除单独标注外,每空1分,共30分)
11. 阅读资料,回答问题。
“不必说碧绿的菜畦,光滑的石井栏,高大的皂荚树,紫红的桑椹;也不必说鸣蝉在树叶里长吟,肥胖的黄蜂伏在菜花上,轻捷的叫天子(云雀)忽然从草间直窜向云霄里去了。单是周围的短短的泥墙根一带,就有无限趣味。油蛉在这里低唱,蟋蟀们在这里弹琴。……”这是鲁迅先生在《从百草园到三味书屋》中所描写的身边的生物世界。
(1)资料中提及的皂荚树、桑椹树、黄蜂等都是生物,它们结构和功能的基本单位都是______;黄蜂伏在菜花上采蜜,这体现出的生物特征是______。
(2)按照生物的形态结构分类,百草园中的菜花、皂荚树、桑椹树属于______(填“植物”或“动物”)。
(3)吃桑椹时,所用手指和舌头常被染成紫色,这些紫色的汁液主要来自果实细胞中的______。
(4)小轩利用观察法对百草园中的生物进行了梳理,请你帮他完成:
(5)文字中所提及的蝉、黄蜂、油蛉、蟋蟀都属于昆虫(昆虫的主要特征:昆虫的身体分为头、胸、腹三部分,两对翅膀三对足,身体外有外骨骼),若此时又来了一些小动物(如图),则能与它们归为一类的是______。(填字母)
A. 蝴蝶
B. 苍蝇
C. 蜘蛛
D. 蚯蚓
E. 蜥蜴
12. 某同学制作了黑藻叶片细胞临时装片,用显微镜观察后,绘制了细胞结构简图(示例:[①]细胞壁)。据图回答下列问题:
(1)取材前,用滴管在载玻片的中央滴一滴______,能维持细胞的正常形态。
(2)图二是盖盖玻片的操作。盖盖玻片时,盖玻片的一边先接触水滴再缓慢放下,目的是______。
(3)当视野内光线较弱时,应该使用反光镜的______面镜或调节遮光器选择较大的光圈。
(4)图四是小敏绘制的视野中一个黑藻叶片细胞结构图,因在光学显微镜下不易看清楚而未标注的基础结构是______。黑藻叶片呈绿色的主要原因是叶肉细胞中含有______,该结构中的色素能吸收光能。
13. 2024年初中生物学实验技能考试,某组同学抽到“制作并观察洋葱鳞片叶内表皮细胞临时装片”和“制作并观察口腔上皮细胞临时装片”的实验。请对比两个实验,回答有关问题。
(1)为了维持要观察细胞的正常形态结构,实验二的步骤①中滴加的液体是______。
(2)若实验一步骤⑥中,出现了如图甲和乙的视野,这分别是实验中的哪两步骤有问题?甲:______;乙:______。(填序号)。
(3)某同学在观察时看到的视野如图所示,若看到的物像是B,该同学要想将向左偏的物像移到视野中央,他应将装片向______移动。若想将视野A调到视野C状态,应调节的显微镜结构是______。
(4)为了让洋葱细胞结构更清晰,步骤⑤中用______进行了染色。
(5)实验二步骤中有一处错误,请问是哪一步骤有错误?______(填序号)。
14. 我们经常食用的洋葱,主要有红皮洋葱(外表呈紫红色)和白皮洋葱(外表呈白色)两个品种。某兴趣小组为了研究洋葱鳞片叶内表皮细胞的结构,用显微镜进行了观察实验,具体过程如下。请分析回答:
(1)取出显微镜,安装好目镜和物镜后,通过调节通光孔和反光镜进行对光,当看到_____时,证明光线已经对好。
(2)兴趣小组选取了两种洋葱,用镊子分别撕取两种洋葱鳞片叶的外表皮置于液滴中,盖上盖玻片,再用碘液对______(填“红皮”或“白皮”)洋葱进行染色处理,完成临时装片的制作。
(3)装片制作完成后,有甲、乙、丙三位同学进行了如下显微镜操作:甲同学完成对光后觉得显微镜离身体太远,于是把显微镜移动到靠近身体处,重新对光后进行观察;乙同学完成对光并放置好玻片标本后,眼睛注视目镜内,同时转动粗准焦螺旋,使镜筒缓慢下降,以免压坏玻片;丙同学发现目镜脏了,于是用擦镜纸进行擦拭。你认为以上三位同学的操作有误的是______(填“甲”“乙”或“丙”);请你帮助他改正错误的操作方法:______。
(4)兴趣小组将在显微镜下观察到的洋葱鳞片叶内表皮细胞绘制成图,该图应该更类似于______(填“图一”或“图二”);和动物细胞相比,洋葱鳞片叶内表皮细胞特有的结构有______(填标号)。
(5)最后,通过对比两种洋葱鳞片叶内表皮细胞,可以发现红皮洋葱的紫红色物质主要存在于结构图______(填标号)中。生物名称
蝉
黄蜂
②____
叫天子
生活环境
①____
伏在菜花上
在泥墙根处
③____
实验一、观察洋葱鳞片叶内表皮细胞
实验二、观察人口腔上皮细胞
实验步骤
①在洁净的载玻片中央滴一滴清水
①在洁净的载玻片中央滴一滴______
②取材
②用消毒牙签在自己已漱净的口腔牙龈轻刮
③将材料放在水滴中展平
③将牙签上的碎屑涂在水滴中、并分散开
④盖盖玻片
④盖盖玻片
⑤染色
⑤染色
⑥观察
⑥观察
相关试卷
这是一份湖北省孝感市汉川市部分学校2024-2025学年七年级上学期第一次月考生物试题(解析版),共12页。试卷主要包含了选择题,非选择题,观察洋葱鳞片叶内表皮细胞,观察人的口腔上皮细胞等内容,欢迎下载使用。
这是一份湖北省孝感市汉川市部分学校2024-2025学年七年级上学期第一次月考生物试题(原卷版+解析版),文件包含湖北省孝感市汉川市部分学校2024-2025学年七年级上学期第一次月考生物试题原卷版docx、湖北省孝感市汉川市部分学校2024-2025学年七年级上学期第一次月考生物试题解析版docx等2份试卷配套教学资源,其中试卷共18页, 欢迎下载使用。
这是一份湖北省孝感市汉川市部分学校2024-2025学年八年级上学期第一次月考生物试卷(无答案),共4页。试卷主要包含了选择题,非选择题等内容,欢迎下载使用。