湖北省宜城市第一中学2024-2025学年高三上学期9月月考化学试卷(原卷版+解析版)
展开
这是一份湖北省宜城市第一中学2024-2025学年高三上学期9月月考化学试卷(原卷版+解析版),文件包含湖北省宜城市第一中学2024-2025学年高三上学期9月月考化学试卷原卷版docx、湖北省宜城市第一中学2024-2025学年高三上学期9月月考化学试卷解析版docx等2份试卷配套教学资源,其中试卷共35页, 欢迎下载使用。
注意事项:
1.答题前,先将自己的姓名、准考证号、考场号、座位号填写在试卷和答题卡上,并将准考证号条形码粘贴在答题卡上的指定位置。
2.选择题的作答:每小题选出答案后,用2B铅笔把答题卡上对应题目的答案标号涂黑。写在试卷、草稿纸和答题卡上的非答题区域均无效。
3.非选择题的作答:用黑色签字笔直接答在答题卡上对应的答题区域内。写在试卷、草稿纸和答题卡上的非答题区域均无效。
可能用到的相对原子质量:H1 Li7 B11 C12 N14 O16 Na23 S32 Ca40 C59 Zn65 Ag108 Ba137
一、选择题:本题共15小题,每小题3分,共45分。在每小题给出的四个选项中,只有一项是符合题目要求的。
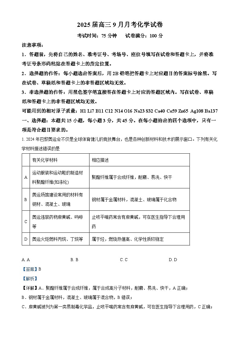
1. 2024年巴黎奥运会不仅是全球体育健儿的竞技舞台,也是各种创新材料和技术的展示窗口。下列有关化学材料描述错误的是
A. AB. BC. CD. D
2. 下列化学用语的表达错误的是
A. HCl分子形成的s-pσ键原子轨道重叠示意图:
B. 过程中不能形成发射光谱
C 邻羟基苯甲醛分子内氢键示意图:
D. N,N-二甲基苯甲酰胺的结构简式:
3. 关于物质的分离、提纯,下列说法正确的是
A. 蒸馏法除去质量分数为96%的乙醇溶液中少量的水
B. 蒸发结晶,趁热过滤以去除硝酸钾中少量食盐
C. 分液法回收苯酚钠滴入盐酸后产生的苯酚
D. 重结晶法提纯含有少量醋酸的乙酸乙酯
4. 下列方程式与所给事实相符的是
A. 乙醇被酸性高锰酸钾氧化,溶液褪色:
B. 乙醛和新制氢氧化铜悬浊液共热出现砖红色浑浊:
C. 用FeS除去污水中的:
D. 某主要成分为苛性钠、铝粉的管道疏通:
5. 基本概念和理论、理念是化学思维的基石。下列叙述正确的是
A. 化合物具有相同相对分子质量,但是具有不同结构的现象称为同分异构现象
B. 元素性质随着相对原子质量递增而呈周期性变化的规律称为元素周期律
C. 同一周期元素原子第一电离能越小的元素的金属性不一定越强
D. VSEPR理论认为VSEPR模型与分子的空间结构相同
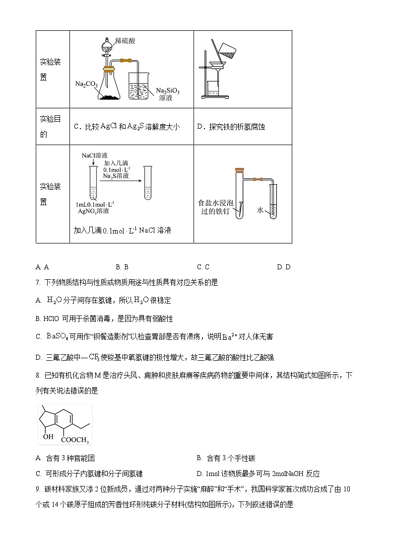
6. 下列实验装置(部分夹持装置已略去)可以达到对应实验目的是
A. AB. BC. CD. D
7. 下列物质结构与性质或物质用途与性质具有对应关系的是
A. 分子间存在氢键,所以很稳定
B. HClO可用于杀菌消毒,是因为具有弱酸性
C. 可用作“钡餐造影剂”以检查胃部是否有溃疡,说明对人体无害
D. 三氟乙酸中—使羧基中氧氢键的极性增大,故三氟乙酸的酸性比乙酸强
8. 已知有机化合物M是治疗头风、痈肿和皮肤麻痹等疾病药物重要中间体,其结构简式如图所示,下列有关说法错误的是
A. 含有3种官能团B. 含有3个手性碳
C. 可形成分子内氢键和分子间氢键D. 1ml该物质最多可与2mlNaOH反应
9. 碳材料家族又添2位新成员,通过对两种分子实施“麻醉”和“手术”,我国科学家首次成功合成了由10个或14个碳原子组成的芳香性环形纯碳分子材料(结构如图所示),下列叙述错误的是
A. 分子中存在极性键和非极性键
B. 环形和环形互为同素异形体
C. 为极性分子
D. 转化为环形的过程中,发生了还原反应
10. 近年来,锂介导的氮还原已被证明是一种有前途的电化学合成氨的方法,其电合成氨装置如图所示,下列说法错误的是
A. 电极A的电势高于电极B
B. 阴极电极反应式为N2+2Li++4H++6e—=2LiNH2
C. 由图可知该装置反应前后,理论上乙醇的浓度不变
D. 理论上若电解液传导6mlH+,最多生成标准状况下33.6LNH3
11. A、W、M、X、Y、Z六种主族元素,原子序数依次增大,W原子最外层电子数是内层电子数的2倍,W与Z相邻,常用作制冷剂,X是周期表中非金属性最强的元素,基态Y原子的s能级与p能级电子数相等,下列说法错误的是
A. M-A键长:
B. 分子的极性:
C. 化学键中离子键成分的百分数:
D. 可用电解熔融氯化物的方法制取Y单质
12. 氮化硅()是一种高温结构陶瓷材料,它硬度大、熔点高、化学性质稳定。合成氮化硅一种工艺流程如图所示。下列说法正确的是
已知:在潮湿的空气中易水解产生白雾。
A. 第①步的反应方程式为
B. 该流程中可循环使用
C. 1m和所含共价键数目均为4
D. 第③步反应可用氨水代替
13. 硼氢化钠是一种常用的还原剂,其部分晶体结构如图所示。(设为阿伏加德罗常数的值)下列说法错误的是
A. 图示结构是一个晶胞B. 该晶体中的配位数为6
C. 为正四面体结构D. 硼氢化钠晶体的密度为
14. 在催化剂作用下,以和为原料进行合成的实验。保持压强一定,将起始的混合气体通过装有催化剂的反应管,测得出口处的转化率和的选择性[]与温度的关系如图所示。已知反应管内发生的反应为
反应1:
反应2: 。
下列说法正确的是
A. 反应应在高温下自发进行
B. 图中实际转化率随温度升高而增大的原因是温度对反应2的平衡移动影响更大
C. 时,反应1速率高于反应2的速率
D. 为提高的产率,应研发高温下催化活性更强的催化剂
15. 已知为弱电解质,电离平衡常数为K,20℃时溶解度约为10.2g。某溶液中初始浓度,所有含碳物种的摩尔分数与pH变化关系如图所示(假设溶液体积可以直接相加)。下列说法错误的是
A. 线Ⅱ表示的变化情况
B. 的电离平衡常数
C. 时,
D. 时,
二、非选择题:本题共4小题,共55分。
16. 锂电池的研发、使用及废电池的回收具有重要意义。一种基于微波辅助低共熔溶剂的回收方法可实现对废旧锂离子电池(主要成分为,同时含有少量Fe、Al、C单质)中的回收利用,其主要工艺流程如下:
已知:①难溶于水,在溶液中常以(蓝色)和(紫红色)形式存在;②25℃时,。
回答下列问题:
(1)写出钴元素基态原子的价层电子排布式_______,C在周期表中的位置为_______,中C的化合价为_______。
(2)低共熔溶剂是指由一定化学计量比的氢键受体(如季铵盐)和氢键供体(如羧酸和多元醇等化合物)组合而成的两组分或三组分低共熔混合物,其凝固点显著低于各个组分纯物质的熔点。以下说法正确的是:_______(填字母)。
a.该低共熔溶剂可以溶解而减少其他杂质的溶解
b.该低共熔溶剂的物理性质与离子液体非常相似
c.氯化胆碱与草酸混合可满足本题中低共熔溶剂的要求
(3)若低共熔溶剂中含有一定量的草酸,“水浸”操作中得到较浓的滤液(pH=2)呈深蓝色,同时有气体逸出,该过程发生的总反应离子方程式为_______。
(4)25℃时,沉钴反应完成后,溶液的pH=10,此时_______ml/L。
(5)“滤饼1”经过煅烧得到固体,“滤饼2”为固体,高温烧结过程中需通入空气,该反应中还原剂与氧化剂物质的量之比为_______,若通入空气过多过快,造成的不利影响是_______。
17. 研究与的反应使之转化为合成气(和CO)对减缓燃料危机、减少温室效应具有重大意义。
(1)若已知相关反应的能量变化如图所示:
则与转化为合成气(和CO)的热化学方程式为___________。
(2)一定温度下,在容积恒为2L密闭容器中,充入等物质的量的与,加入催化剂使其发生反应制备合成气(CO、):
①3min,减少了2.4g。则3min内的平均速率:___________。
②下列说法正确的是___________(填字母)。
A.高温低压有利于提高的平衡转化率
B.使用催化剂可以提高反应速率和的平衡转化率
C.容器内的总压强不再变化,说明该反应已达到平衡状态
D.混合气体的密度不再变化,说明该反应已达到平衡状态
(3)若在、不同温度下加入催化剂,进行与生成CO和的反应:
①不同温度下,具有一定能量分子百分数与分子能量的关系如图所示,E表示某温度下分子的平均能量,Ec是活化分子具有的最低能量,阴影部分的面积反映活化分子的百分数,则图中___________(填“”、“”或“”)。
②若温度下使用催化剂,请在图中用黑色签字笔画出类似阴影以表示相应的活化分子百分数变化___________。
(4)和反应制备“合成气”反应历程分两步:
上述反应中为吸附性活性炭,反应历程的能量图变化如下图所示:
①反应速率快慢比较:反应ⅰ___________反应ⅱ(填“”“”或“”)
②一定温度下,反应的平衡常数___________(用、、、表示)。
18. 某小组探究Cu和的反应的氧化还原反应,从电极反应角度分析物质氧化性和还原性的变化规律。
【实验探究】
实验ⅰ:向装有0.5gCu的烧杯中加入20mL30%溶液,一段时间内无明显现象,10小时后,溶液中有少量蓝色浑浊,Cu片表面附着少量蓝色固体。
(1)写出对应的化学方程式:_______。
【继续探究】
针对该反应较慢,小组同学查阅资料,设计并完成了下列实验。
(2)实验ⅱ中:溶液变蓝的原因是_______(用化学方程式表示)。经检验产生的气体为氧气,产生氧气的原因是_______。
(3)对比实验i和ii,为探究浓氨水对Cu的还原性或氧化性的影响,该同学利用下图装置继续实验。
已知:电压大小反映了物质氧化还原性强弱的差异;物质氧化性与还原性强弱差异越大,电压越大。
a.K闭合时,电压为x。
b.向U型管右侧溶液中滴加浓氨水后,电压减小了y。
c.继续向U型管左侧溶液中滴加浓氨水后,电压增大了z。
①从电极反应角度解释产生现象c的原因:_______。
②利用该方法也可证明酸性增强可提高的氧化性,具体实验操作及现象是_______。
(4)应用:Ag分别与的盐酸、氢溴酸、氢碘酸混合,Ag只与氢碘酸发生置换反应,试根据所得规律解释原因_______。
19. 有机化合物K是一种可改善脑梗塞或脑出血后遗症等症状的药物。以下为其合成路线之一、
回答下列问题:
(1)A的化学名称为___________,B分子中最多处于同一个平面上的碳原子数为___________。
(2)在C→D的反应中,作___________(填字母)。
a.氧化剂 b.还原剂 c.催化剂
(3)已知胺类和酚类物质均可与卤代烃中的卤原子发生取代反应,则合成路线中设计D→E、F→G的目的为___________。
(4)F的结构简式为___________。
(5)若存在,则在该反应的生成物中还存在___________与___________。(用化学式进行表达)
(6)试写出有机物K与足量氢氧化钠溶液反应的化学方程式:___________。有关化学材料
相应描述
A
运动服装和运动鞋的制造材料聚酯纤维(如涤纶)
聚酯纤维属于合成纤维,耐磨、易洗、快干
B
奥运场馆建设常用的材料有钢材、混凝土、玻璃
钢材属于金属材料,混凝土、玻璃属于化合物
C
奥运违禁药物麻黄碱、吗啡等
止咳平喘药常含有麻黄碱,可在医生指导下合理用药
D
奥运火炬燃料丙烷、丁烷等
属于烃,燃烧热值高、化学性质较稳定
实验目的
A.验证非金属性
B.分离甘油和水
实验装置
实验目的
C.比较和溶解度大小
D.探究铁的析氢腐蚀
实验装置
加入几滴溶液
步骤
反应
正反应速率方程
逆反应速率方程
反应ⅰ
反应ⅱ
装置
序号
试剂a
现象
ⅱ
20mL30%与4mL5ml/L混合液
Cu表面很快生成少量气泡,溶液逐渐变蓝,产生较多气泡
ⅲ
20mL30%与4mL5ml/L氨水混合液
溶液立即变为深蓝色,产生大量气泡,Cu表面有少量蓝色不溶物
相关试卷
这是一份湖北省宜城市第一中学2024-2025学年高三上学期9月月考化学试卷(PDF版附答案),文件包含湖北省宜城市第一中学2024-2025学年高三上学期9月月考化学pdf、湖北省宜城市第一中学2024-2025学年高三上学期9月月考化学答案pdf等2份试卷配套教学资源,其中试卷共9页, 欢迎下载使用。
这是一份湖北省宜城市第一中学2024-2025学年高三上学期9月月考化学试卷(含答案),文件包含湖北省宜城市第一中学2024-2025学年高三上学期9月月考化学试卷含答案docx、湖北省宜城市第一中学2024-2025学年高三上学期9月月考化学试卷含答案pdf等2份试卷配套教学资源,其中试卷共26页, 欢迎下载使用。
这是一份湖北省宜城市第一中学2024-2025学年高三上学期9月化学试卷(word版含答案),共11页。试卷主要包含了选择题的作答,非选择题的作答,下列方程式与所给事实相符的是,下列实验装置等内容,欢迎下载使用。

