资料中包含下列文件,点击文件名可预览资料内容
还剩4页未读,
继续阅读
所属成套资源:2023—2024学年高二下学期期末考试+生物试卷(含答案)
成套系列资料,整套一键下载
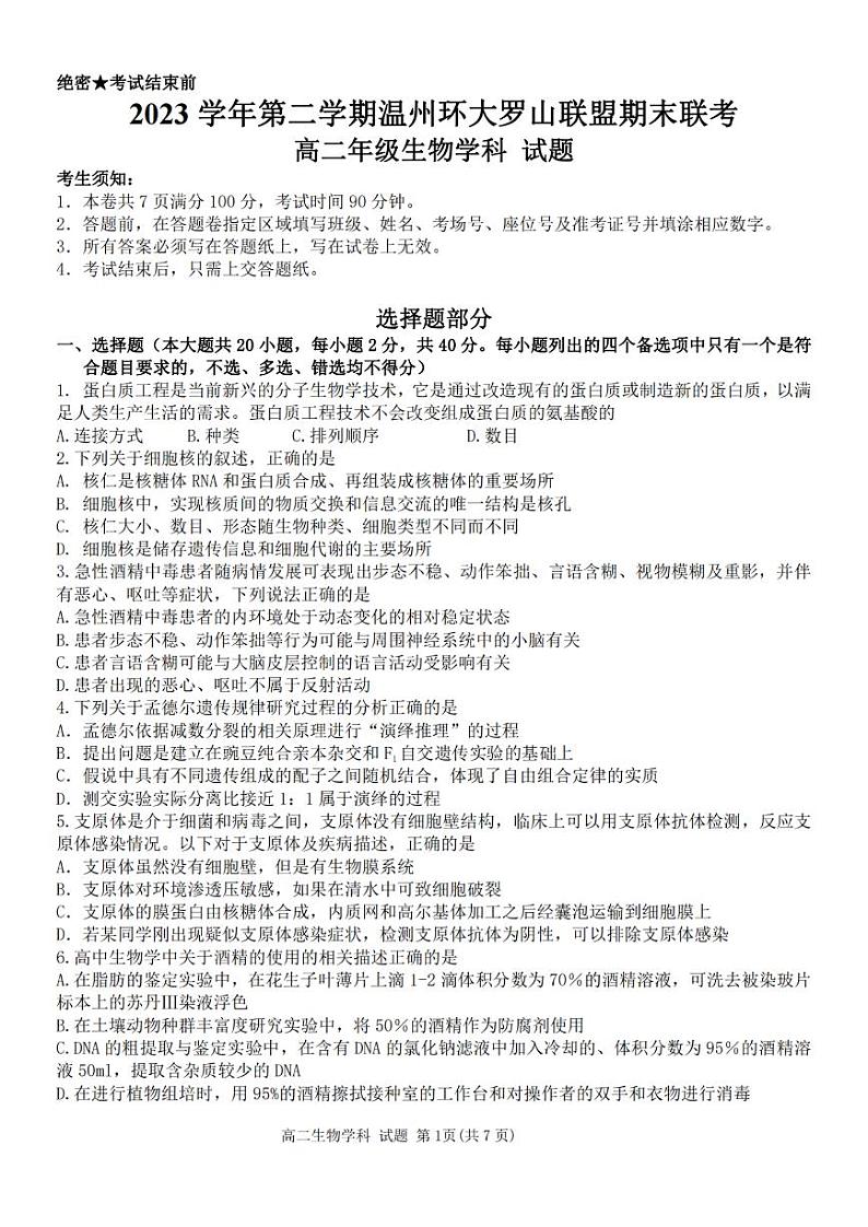
浙江省温州环大罗山联盟2023学年高二第二学期期末联考生物试卷(含答案)
展开
这是一份浙江省温州环大罗山联盟2023学年高二第二学期期末联考生物试卷(含答案),文件包含浙江省温州环大罗山联盟2023学年高二第二学期期末联考生物试卷pdf、浙江省温州环大罗山联盟2023学年高二第二学期期末联考生物试卷答案pdf等2份试卷配套教学资源,其中试卷共9页, 欢迎下载使用。
相关试卷
浙江省温州市环大罗山联盟2023-2024学年高二下学期期末联考生物试卷(Word版附解析):
这是一份浙江省温州市环大罗山联盟2023-2024学年高二下学期期末联考生物试卷(Word版附解析),文件包含浙江省温州市环大罗山2023-2024学年高二下学期6月期末生物试题Word版含解析docx、浙江省温州市环大罗山2023-2024学年高二下学期6月期末生物试题Word版无答案docx等2份试卷配套教学资源,其中试卷共38页, 欢迎下载使用。
2023-2024学年浙江省温州市文成中学环大罗山联盟高二上学期期中联考生物试卷含答案:
这是一份2023-2024学年浙江省温州市文成中学环大罗山联盟高二上学期期中联考生物试卷含答案,共11页。试卷主要包含了选择题部分,非选择题等内容,欢迎下载使用。
2024温州环大罗山联盟高二上学期期中联考生物试卷含答案:
这是一份2024温州环大罗山联盟高二上学期期中联考生物试卷含答案,共1页。试卷主要包含了选择题部分,非选择题等内容,欢迎下载使用。

