





第13讲 文言断句(讲义)(含答案) 2025年高考语文一轮复习讲练测(新教材新高考)
展开01 \l "_Tc165278847" 考情分析·备考策略 PAGEREF _Tc165278847 \h 2
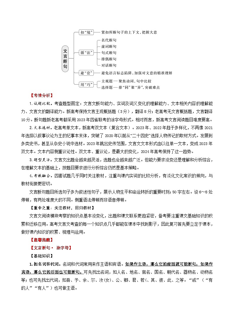
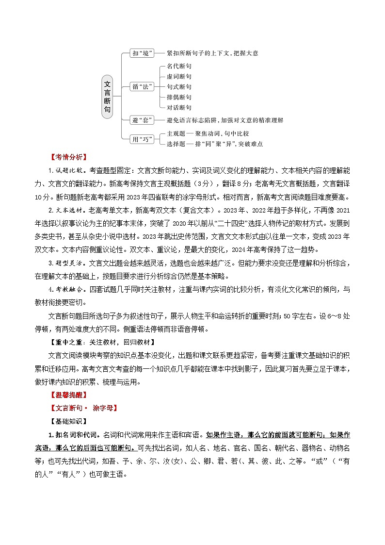
02 \l "_Tc165278848" 知识导图·思维引航 PAGEREF _Tc165278848 \h 3
03 \l "_Tc165278849" 考点突破·考法探究 PAGEREF _Tc165278849 \h 4
04 \l "_Tc165278852" 热考题型·解题策略 PAGEREF _Tc165278852 \h 4
05 \l "_Tc165278853" 真题感悟·命题洞见 PAGEREF _Tc165278853 \h 5
复习任务 1.掌握断句的基本方法,正确断句。2.掌握两种断句题的答题方法。
考情微观
【考情分析】
1.试题比较。考查题型固定:文言文断句能力、实词及词义变化的理解能力、文本相关内容的理解能力、文言文的翻译能力。新高考保持文言主观概括题(3分),翻译8分;老高考无文言概括题,文言翻译10分。断句题新老高考都采用2023年四省联考的涂字母形式。相对而言,新高考文言阅读题目难度要高。
2.文本选材。老高考单文本,新高考双文本(复合文本)。2023年、2022年趋于多样化,不再像2021年选择以叙事议论为主的纪事本末体,突破了2020年以前从“二十四史”选择人物传记的取材方式。发展到多类史书,甚至从杂史小说中选材。2023年跳出史传范围,文言文文本形式由以往单一文本,变成2023年双文本。文本内容侧重议论性。双文本、重议论,是最大的变化,2024年高考保持了这一趋势。
3.题型灵活。文言文出题会越来越灵活,选题也会越来越广泛。但能力要求没变还是理解和分析综合,在理解文本的基础上,按题目要求进行分析综合仍然是基本策略。
4.考教融合。四套试题几乎同时关注教材,注重与课内实词的比较分析,有淡化文化常识的倾向,与教材衔接更密切。
文言断句题目所选句子多为叙述性句子,展示人物生平和命运转折的重要时刻;50字左右。设6~8处停顿,有两处难度大的不同。侧重语法停顿而非语音停顿。
【重中之重:关注教材,回归教材】
文言文阅读模块考察的知识点基本没变化,出题和课文联系更趋紧密,备考要注重课文基础知识的积累和迁移应用。高考文言文考查的每一个知识点几乎都能在课本中找到影子,因此复习首先要立足于课本,做好课内知识的积累、梳理与运用。
【温馨提醒】
【文言断句· 涂字母】
【基础知识】
1.扣名词和代词。名词和代词常用来作主语和宾语。如果作主语,那么它的前面就可能断句;如果作宾语,那么它的后面也可能断句。可先找出名词,如人名、地名、官名、国名、朝代名、器物名、动物名等;也可先找出代词,如吾、予、余、尔、汝(女)、公、卿、君、若(、其、彼、此、之等。“或”(“有的人”“有人”)也可做主语。
2.扣动词和形容词。谓语成分多是动词、形容词(或活用为动词、形容词的其他词性),断句时可以先找到语句中的动词、形容词,确定作为谓语的动词、形容词;可借助“曰”“云”“言”“谓”“道”等动词来判断人物的对话,进行断句。写两人对话,一般只在第一次问答时写出人名,以后就只用“曰”而把主语省略了。谓语前的状语、主语和谓语后的宾语等来断定语句的停顿点。
3.扣文言虚词。虚词是明辨句读的重要标志,尤其是介词、语气词和一些连词,它们的前后往往是该断句的地方。一些议论性语段,它们不像记叙性文字那样可借助具体的情境去猜测,因而运用虚词判断句读就显得非常重要,它会使断句变得很容易。要注意句首发语词、句末语气词,尤其要关注“乎”“于”“而”“之”“也”“矣”“焉”“耳”“则”这些关键词。
4.扣特殊句式。文言文中一些特殊句式,如判断句、省略句、倒装句(宾语前置、定语后置、状语后置、主谓倒装等)、被动句。一些固定句式可以作为断句的切入点。常见的结构有判断句(“……者,……也”“为、乃、即、则”)、被动句(“为……所……”“受……于……”“见……于……”)、反问句(“不亦……乎”“孰与……乎”“其……乎”“安……哉”“何……为”)。
5.扣句式对称。句子的整齐对称,或者两句之间讲究意思的正反对比,我们可以根据对称特点断句。
【解题关键】
涂字母断句子,将客观选择题变相改成主观题,考生没有任何投机可能。因为只有三处断句,句子相对而言就要短一些,这实际上降低了难度。同时,字母定位法,为机读阅卷提供了方便。涂字母断句选择题原则上3分不可丢。技法:
(1)只需三处,我们可以运用由大到小倒推法。先确定“大”的范围,再来找其他两处。
(2)答题3分,每涂对一处给1分。记住,只涂三处,涂四处及以上不得分,不能乱涂。
【方法点拨】
(一)断句原则及方法
1.遵循三原则
(1)通读全文,整体把握内容和主题
(2)体会词语含义和词语之间关系
(3)先易后难,逐步缩小范围
多读多背,形成语感,是根本方法。切忌边看边断。
2.方法
(1)名词(或代词)断句法。名、代作主、宾,主语在句首、宾语在句尾。据此可把语句断开。文言文中常见的专有名词:人名、地名、事名、物名、朝代名、国名、官职名
(2)语序、句式断句法
①特殊语序:宾语前置、定语后置、介词结构后置、谓语前置等。
薛谭学讴于秦青,未穷青之技,自谓尽之,遂辞焉。
我非爱起财而易之以羊也,宜乎百姓之谓我爱也。
②特殊句式:判断句式、被动句式
③固定句式:“何┅之有” “如(奈、若)┅何” “唯┅是┅” “不亦┅乎” “何┅(之)为” “无乃┅乎” “得无┅乎”
④固定短语:有所、无所、有以、无以、以为、何所、孰若、至于、足以、得无、无乃、何以
(3)对称、对偶、排比断句法
文言文语句整齐对称,上下句常用相同的字数和结构。
在形式上对应,在内容上有关联(对比、并列、总分)
如:臣闻贫贱之知不可忘,糟糠之妻不下堂。
南取汉中,西举巴蜀,东割膏腴之地,北收要害之郡。
(4)对话标志断句法
对话标志:“曰”“云”“言”等。
注意两种情况:一是对话中又有对话,二是文中省略说话人和“曰”字的情况。
引用;连续对话,第一次出现人名,之后常省,有时提示动词也省去。要据上下文分清问答的界限和引文的起止。
(5)文言虚词断句法
句首:夫、盖、凡、故、盍、孰、唯、今夫、若夫、是故、然则、于是、
顷之、未几、已而、既而、俄而(句首断)
句尾:也、矣、耳 欤、邪(耶)、焉、哉、乎(作介词例外)而已(句尾断)
句中:以、而、于、则、者、也(句中不断)
独词句:嗟夫、呜呼(独词句断)
(6)顶真修辞断句法。例:光召尚书玺郎,郎不肯授光,光欲夺之。
(7)察反复定句读。反复,特别是间隔反复,文言文常见的修辞方法。
例如《邹忌讽齐王纳谏》中“我孰与城北徐公美”多次反复。
(二)断句方法口诀
古文断句莫畏难,仔细琢磨只等闲。
文段休问长与短,熟读精思是关键。内容大意全理解,始可动手把句断。
联系全文前后看,先易后难细分辨。紧紧抓住曰云言,对话最易被发现。
常用虚词是标志,更有规律供参看。习惯句式掌握住,固定结构莫拆散。
词性词义要精研,语法结构帮助判。排比对偶与反复,修辞提供好条件;
相同词语紧相连,一般中间要点断。题目做完回头看,根据要求细检验。
打牢基础看课本,培养语感读经典;操千曲,观千剑,断句也要常实践。
掌握断句的基本方法
(一)名代前后多联系
1.(2023·全国乙)文中画波浪线的部分有三处需要断句,请将下面相应位置的答案标号涂黑。
昔者晋公子重耳出亡,过于曹,曹君袒裼而观之,釐负羁与叔瞻侍于前。叔瞻谓曹君曰:“臣观晋公子,非常人也。君遇之无礼彼若有时反国而起兵即恐为曹伤君不如杀之。”曹君弗听。釐负羁归而不乐,其妻问之曰:“公从外来而有不乐之色,何也?”负羁曰:“吾闻之,有福不及,祸来连我。今日吾君召晋公子,其遇之无礼。我与在前,吾是以不乐。”
(节选自《韩非子·十过》)
君遇之eq \x(A)无礼eq \x(B)彼若有时eq \x(C)反eq \x(D)国eq \x(E)而起兵eq \x(F)即恐为曹伤eq \x(G)君eq \x(H)不如杀之。
2.(2020·全国Ⅱ改编)文中画波浪线的部分有三处需要断句,请将下面相应位置的答案标号涂黑。
(王安中)自秘书少监除中书舍人,擢御史中丞。开封逻卒夜迹盗盗脱去民有惊出与卒遇缚以为盗;民讼诸府,不胜考掠之惨,遂诬服。安中廉知之,按得冤状,即出民,抵吏罪。
(节选自《宋史·王安中传》)
开封逻卒eq \x(A)夜迹盗eq \x(B)盗eq \x(C)脱去eq \x(D)民有惊eq \x(E)出与eq \x(F)卒遇eq \x(G)缚eq \x(H)以为盗
名词、代词经常作主语或宾语,可以首先标出文段中的名词、代词。如人名、地名、官名、族名、器物名、动物名、植物名、时间等名词,“吾、予、尔、汝、公、卿、彼、此、之、其”等代词。因为名词、代词一般为文章陈述、描写、说明或议论的对象,一般用作句子的主语和宾语,在它们前后往往要断句。因此,找出文中反复出现的名词或代词,基本上就可以断出句读了。
当名词作主语时,一定要关注前后主语的一致性与变化性。另外,要注意理解这些名词的含义。如2021年新高考Ⅰ卷第10题中出现的“上皇”是指唐高祖,而不是唐太宗,而“故皇”则不是故去的皇帝,而是两个词,翻译为“所以”“皇帝”。
另外,如果两个名词连用,则中间可以断开。
常见的代词有三类:
(1)人称代词:
第一人称:吾、予、我、余、朕、孤、寡人、臣、仆、妾、在下等。第二人称:尔、汝、女、若、乃、而、子、君、公、阁下、陛下、足下、卿等。第三人称:之、其、彼。
(2)疑问代词:谁、孰、何、奚、胡、曷、恶、安、焉等。
(3)指示代词:此、是、斯、兹、夫、之、其、彼等。
(二)借助虚词定首尾
1.(2021·天津改编)文中画波浪线的部分有三处需要断句,请将下面相应位置的答案标号涂黑。
嗟夫!事之利害,计之得失,天下之能者举知之。知之而不能权之以人则亦纷纷焉或胜或负争为雄强而未见其能一也。(节选自宋·苏轼《魏武帝论》)
知之而不能eq \x(A)权之eq \x(B)以人eq \x(C)则亦纷纷焉eq \x(D)或胜eq \x(E)或负eq \x(F)争为雄强eq \x(G)而未见eq \x(H)其能一也。
2.(2020·全国Ⅲ改编)文中画波浪线的部分有三处需要断句,请将下面相应位置的答案标号涂黑。
时当南郊,简文帝为抚军,执政,访彪之(指传主王彪之)应有赦不。答曰:“中兴以来,郊祀往往有赦,愚意尝谓非宜。何者?黎庶不达其意,将谓郊祀必赦至此时凶愚之辈复生心于侥幸矣遂从之。(节选自《晋书·王彪之传》)
将谓郊祀eq \x(A)必赦eq \x(B)至eq \x(C)此时eq \x(D)凶愚之辈eq \x(E)复生eq \x(F)心于侥幸矣eq \x(G)遂从之。
虚词是明辨句读的重要标志,尤其是代词、语气词和一些连词,它们的前后往往是应该断句的地方。虚词可以使前后关系变得一目了然。初通文意、化整为零的过程,就是借助虚词初次判断的过程。尤其是一些议论性语段,不像记叙性文字那样可以借助具体情境去猜测,因而显得难度较大,运用虚词就可以使断句变得更为容易。常见的情况有:
(三)特殊句式要明确
1.(2023·四省联考)文中画波浪线的部分有三处需要断句,请将下面相应位置的答案标号涂黑。
昔者,陈成恒相齐简公,欲为乱,惮齐邦鲍、晏,故徙其兵而伐鲁。鲁君忧也。孔子患之,乃召门人弟子而谓之曰:“诸侯有相伐者尚耻之今鲁父母之邦也,丘墓存焉。今齐将伐之,可无一出乎?”颜渊辞出,孔子止之。子路辞出,孔子止之。子贡辞出,孔子遣之。
(节选自《越绝书·越绝内传陈成恒》)
诸eq \x(A)侯eq \x(B)有eq \x(C)相eq \x(D)伐eq \x(E)者eq \x(F)尚eq \x(G)耻eq \x(H)之eq \x(I)今eq \x(J)鲁eq \x(K)父eq \x(L)母eq \x(M)之eq \x(N)邦eq \x(O)也
2.文中画波浪线的部分有三处需要断句,请将下面相应位置的答案标号涂黑。
夫为人主者非欲养祸于内而疏忠臣硕士于外盖其渐积而势使之然也。宦者之为祸,虽欲悔悟,而势有不得而去也,唐昭宗之事是已。(节选自欧阳修《新五代史·宦者传序》)
夫为eq \x(A)人主者eq \x(B)非欲养eq \x(C)祸于内eq \x(D)而疏eq \x(E)忠臣硕士eq \x(F)于外eq \x(G)盖其渐积而势eq \x(H)使之然也。
(四)排偶句式要明辨
排比、对偶(对称)是文言文中常见的修辞手法。其句式整齐,四六句居多,也是文言文句式的一大特点。如果能分辨出这些特点,断句则相对容易多了。
(2022·全国甲改编)文中画波浪线的部分有三处需要断句,请将下面相应位置的答案标号涂黑。
群臣闻见者毕贺,陈轸后见,独不贺。楚王曰:“不穀不烦一兵不伤一人而得商於之地六百里寡人自以为智矣。诸士大夫皆贺,子独不贺,何也?”(节选自《战国策·秦策二》)
不穀不烦eq \x(A)一兵eq \x(B)不伤eq \x(C)一人eq \x(D)而得商eq \x(E)於之地eq \x(F)六百里eq \x(G)寡人eq \x(H)自以为智矣。
(五)对话标志灵活用
(2022·全国乙改编)文中画波浪线的部分有三处需要断句,请将下面相应位置的答案标号涂黑。
邵公出,周公入,王曰:“为之奈何?”周公曰:“使各居其宅田其田,无变旧新,惟仁是亲。百姓有过,在予一人。”武王曰广大乎平天下矣凡所以贵士君子者以其仁而有德也。
(节选自《说苑·贵德》)
武王曰eq \x(A)广大乎eq \x(B)平eq \x(C)天下矣eq \x(D)凡所以贵eq \x(E)士eq \x(F)君子者eq \x(G)以其仁eq \x(H)而有德也。
在文言文中,可借助“曰”“云”“言”“谓”“道”等动词来判断人物的对话,进行断句。两人对话,一般在第一次问答时给出人名,以后就只用“曰”而把主语省略。遇到对话时,应根据上下文判断出问者、答者,以明辨句读。
不过,也有例外。“曰”有两种情况,一是表“叫作”的意思,例如明代魏学洢《核舟记》:“明有奇巧人曰王叔远。”二是在句首、句中作助词,无实义,例如《诗经·小雅·采薇》:“曰归曰归,岁亦莫止。”
“云”有两种情况,一是表“有”的意思,例如《荀子·法行》:“其云益乎?”二是表“为、是”的意思,例如《后汉书》:“虽云匹夫,霸王可也。”
“言”有七种情况,或表七种意思时,后面不可断开:①谈论;②记载;③告诉;④问;⑤陈述;⑥说明;⑦解释引文、词语或某种现象的发端词,相当于“就是说”或者“意思是”。
与现代汉语不同的文言句式主要是:判断句、被动句、宾语前置句、省略句。其他如定语后置句、状语后置(介宾结构后置)句、主谓倒装句、固定句式等,这些句式对理解文言文的文意有着极为重要的作用,也需要重点掌握。文言句式往往在断句题和翻译题中作为断句的依据和翻译的采分点重点考查。
一 判断句——分清类别,翻译成含有“是”的句子
文言文判断句最显著的特点就是基本上不用判断词“是”来表示,而往往用名词或名词性短语直接充当谓语,对主语进行判断。
[教考衔接] 翻译下列句子,并指出句式类型。
(1)道之所存,师之所存也。(《师说》) 翻译:________________。类型:________。
(2)城非不高也。(《得道多助,失道寡助》) 翻译:________________。类型:________。
(3)臣之所好者道也。(《庖丁解牛》) 翻译:________________。类型:________。
(4)以乱易整,不武。(《烛之武退秦师》) 翻译:________________。类型:________。
(5)轩东故尝为厨。(《项脊轩志》) 翻译:________________。类型:________。
(6)问其姓氏,是金陵人,客此。(《湖心亭看雪》) 翻译:________________。类型:________。
二 被动句——看清关键词,翻译成含有“被”的被动句
所谓被动,是指主语与谓语之间的关系是被动关系,也就是说,主语是谓语动词所表示行为的被动者、受事者,而不是主动者、施事者。在古代汉语中,主语是谓语动词所表示行为的被动者的句式叫被动句。
[教考衔接] 翻译下列句子,并指出句式类型。
(1)吾属今为之虏矣!(《鸿门宴》) 翻译:________________。类型:________。
(2)洎牧以谗诛。(《六国论》) 翻译:________________。类型:________。
(3)信而见疑,忠而被谤。(《屈原列传》) 翻译:________________。类型:________。
(4)武父子亡功德,皆为陛下所成就。(《苏武传》) 翻译:________________。类型:________。
(5)而智勇多困于所溺。(《五代史伶官传序》) 翻译:________________。类型:________。
三 宾语前置句——判定形式,调整提前的宾语到动词后
现代汉语中宾语一般处于谓语之后用来回答是“谁”或是“什么”。而在古代汉语中,却往往出现宾语放置在动词谓语之前的情况,这种现象的句子就叫宾语前置句。
[教考衔接] 翻译下列句子,并指出句式类型。
(1)而今安在哉?(《赤壁赋》)
翻译:________________。类型:________。
(2)故不我若也。(《种树郭橐驼传》)
翻译:________________。类型:________。
(3)夫晋,何厌之有?(《烛之武退秦师》)
翻译:________________。类型:________。
(4)籍何以至此?(《鸿门宴》)
翻译:________________。类型:________。
四 定语后置句——察看标志词,译成定语修饰中心词
“定语后置句”是指为了强调和突出定语所表现的内容,把定语放到了中心词之后的一种特殊的文言句式。定语后置句的类型主要有以下几种:
[教考衔接] 翻译下列句子,并指出句式类型。
(1)蚓无爪牙之利,筋骨之强。(《劝学》)
翻译:________________。类型:________。
(2)乃遣武以中郎将使持节送匈奴使留在汉者。(《苏武传》)
翻译:________________。类型:________。
(3)石之铿然有声者,所在皆是也。(《石钟山记》)
翻译:________________。类型:________。
(4)铸以为金人十二。(《过秦论》)
翻译:________________。类型:________。
五 状语后置句——分析句子结构,调整状语到动词前
在现代汉语中,介词结构经常放在谓语或主语之前,作句中或句前状语;而在文言文中,这种介词结构却经常放在谓语动词后面作补语。状语后置(介词结构后置)句一般有以下几种类型:
[教考衔接] 翻译下列句子,并指出句式类型。
(1)浴乎沂,风乎舞雩,咏而归。(《子路、曾皙、冉有、公西华侍坐》)
翻译:________________。类型:________。
(2)方其系燕父子以组。(《五代史伶官传序》)
翻译:________________。类型:________。
(3)得复见将军于此。(《鸿门宴》)
翻译:________________。类型:________。
(4)逝者如斯夫,不舍昼夜。(《论语·子罕》)
翻译:________________。类型:________。
(5)会缑王与长水虞常等谋反匈奴中。(《苏武传》)
翻译:________________。类型:________。
六 主谓倒置句——辨明语气,调换主语谓语位置
古汉语中,谓语的位置和现代汉语中一样,一般放在主语之后,但有时为了强调和突出谓语的意义,在一些疑问句或感叹句中,就把谓语提到主语前面,构成主谓倒装句。翻译时要根据语意、语气表达的需要,适当调整主语、谓语的顺序。主谓倒装句主要有两种类型:
[教考衔接] 翻译下列句子,并指出句式类型。
(1)称心快意,几家能彀?(《与妻书》)
翻译:________________。类型:________。
(2)甚矣,汝之不惠!(《愚公移山》)
翻译:________________。类型:________。
七 省略句——分析上下文,补充成完整的句子
文言文语句中根据习惯,省略某词或某种成分的句子叫省略句。省略句主要有五种类型:
[教考衔接] 翻译下列句子,并指出句式类型。
(1)位卑则足羞。(《师说》) 翻译:________________。类型:________。
(2)使快弹数曲。(《琵琶行》) 翻译:________________。类型:________。
(3)以为轮。(《劝学》) 翻译:________________。类型:________。
(4)空自苦亡人之地。(《苏武传》) 翻译:________________。类型:________。
八 固定句式——看清固定结构词,固定格式固定译
固定句式也叫固定结构或凝固结构。它的语法特点就是由一些不同词性的词凝结在一起,固定成为一种句法格式,表达一种新的语法意义,约定俗成,经久不变。熟练地掌握这些句式,可以收到事半功倍的效果,对快速、正确地翻译文言文非常有帮助。现将常见的固定句式汇集如下:
[教考衔接] 翻译下列句子,并指出固定句式的语气。
(1)吾师道也,夫庸知其年之先后生于吾乎?(《师说》)
翻译:________________。语气:________。
(2)夫晋,何厌之有?(《烛之武退秦师》)
翻译:________________。语气:________。
(3)日夜望将军至,岂敢反乎!(《鸿门宴》)
翻译:________________。语气:________。
(4)如今人方为刀俎,我为鱼肉,何辞为?(《鸿门宴》)
翻译:________________。语气:________。
(5)且为之奈何?(《鸿门宴》)
翻译:________________。语气:________。
(6)孰与君少长?(《鸿门宴》)
翻译:________________。语气:________。
(7)如太行、王屋何?(《愚公移山》)
翻译:________________。语气:________。
(8)天之苍苍,其正色邪?其远而无所至极邪?(《北冥有鱼》)
翻译:________________。语气:________。
(9)然则何时而乐耶?(《岳阳楼记》)
翻译:________________。语气:________。
(10)军中无以为乐,请以剑舞。(《鸿门宴》)
翻译:________________。语气:________。
一、“5大标志”助你巧断句
1.词性
(1)先找出名词(人名、地名、官名、国名、朝代名、器物名、动物名等)或代词(吾、予、余,尔、汝、公、卿、君、若、其、彼、此、之等),它们如果作主语,就在它们的前面断句;如果作宾语,就在它们的后面断句。
(2)动词、形容词常用作谓语,可以先找到动词、形容词,然后根据谓语前的状语、主语和谓语后的宾语等来断定语句的停顿点。
边练边悟1 下列对文中画波浪线部分的断句,正确的一项是( )
至午门,魏藻德引麟征手曰:“国家如天之福,必无他虞。旦夕兵饷集,公何遽为?”引之出。明日城陷,作书诀家人曰祖宗二百七十余年宗社一旦至此虽上有亢龙之悔下有鱼烂之殃而身居谏垣无所匡救法当褫服解带自经家人救之苏,环泣请曰:“待祝孝廉至,一诀可乎?”许之。
(节选自《明史·麟征传》)
A.作书诀家人曰/祖宗二百七十余年/宗社一旦至此/虽上有亢龙之悔/下有鱼烂之殃/而身居谏垣/无所匡救/法当褫服解带/自经/
B.作书诀家人曰/祖宗二百七十余年宗社/一旦至此/虽上有亢龙之悔/下有鱼烂之殃/而身居谏垣/无所匡救/法当褫服/解带自经/
C.作书诀家人曰/祖宗二百七十余年宗社/一旦至此/虽上有亢龙之悔/下有鱼烂之殃/而身居谏垣无所匡救/法当褫服解带/自经/
D.作书诀家人曰/祖宗二百七十余年/宗社一旦至此/虽上有亢龙之悔/下有鱼烂之殃/而身居谏垣无所匡救/法当褫服解带/自经/
2.对话词
借助“曰”“云”“言”“谓”“道”“问”等动词来判断人物的对话,并且应根据上下文厘清问者、答者,明辨句读。
边练边悟2 下列对文中画波浪线部分的断句,正确的一项是( )
(袁淑)迁太子左卫率。太子劭将为弑逆,其夜淑在直,二更许,呼淑及萧斌等,望相与勠力。淑及斌并曰:“自古无此,愿加善思。”劭怒变色,左右皆动。斌惧,乃曰:“臣昔忝伏事,常思效节,况忧迫如此,辄当竭身奉令。”淑叱之曰:“卿便谓殿下真有是邪?殿下幼时尝患风,或是疾动耳。”劭愈怒因问曰事当克不淑曰居不疑之地何患不克但既克之后为天地之所不容大祸亦旋至耳愿急息之劭左右引淑衣曰:“此是何事,而可言罢?”淑出还省,绕床行,至四更乃寝。
(节选自《宋书·袁淑传》)
A.劭愈怒/因问曰/事当克不/淑曰/居不疑之地/何患不克/但既克之/后为天地之所不容大/祸亦旋至耳/愿急息之/
B.劭愈怒/因问曰/事当克不/淑曰/居不疑之地/何患不克/但既克之后/为天地之所不容/大祸亦旋至耳/愿急息之/
C.劭愈怒/因问曰事/当克不/淑曰/居不疑之地/何患不克/但既克之/后为天地之所/不容大祸/亦旋至耳/愿急息之/
D.劭愈怒/因问曰事/当克不/淑曰/居不疑之地/何患不克/但既克之后/为天地之所/不容大祸亦旋至耳/愿急息之/
3.虚词
虚词是明辨句读的重要标志,尤其是介词、语气词和一些连词的前后,往往是该断句的地方。特别是一些议论性语段,根据虚词推断会使断句变得容易。
(1)句首发语词——常居句首,其前一般断开。如夫、盖、至若、若夫、初、唯、斯、今、凡、且、窃、请、苟等。
(2)句首时间词——常居句首,其前一般断开。如顷之、向之、未几、已而、斯须、既而、俄而等。
(3)句末语气词——其后一般断开。陈述句末尾,如也、矣、焉、耳等;疑问句末尾,如与(欤)、邪(耶)、乎等;感叹句末尾,如哉、夫等。
(4)疑问语气词——其后一般构成疑问句,其前一般断开。如何、胡、安、曷、奚、盍、焉、孰、孰与、何如、奈何、如之何、若之何等。
(5)复句关联词语——其前一般断开。如虽、虽然、纵、纵使、向使、假使、苟、故、是故、则、然则、或、况、而况、且、若夫、至于、至若、已而、于是、岂、岂非等。
(6)复音虚词——复音虚词需保持完整,不能点断。如有所、无所、有以、无以、以为、何所、孰若、至于、足以、何以、然则等。
边练边悟3 下列对文中画波浪线部分的断句,正确的一项是( )
吴起者,卫人也,事鲁君。齐人攻鲁,将而攻齐,大破之。鲁人或曰夫鲁小国而有战胜之名则诸侯图鲁矣且鲁卫兄弟之国也而君用起则是弃卫鲁君疑之谢吴起吴起于是闻魏文侯贤,欲事之。魏文侯以为将,击秦,拔五城。起之为将,与士卒最下者同衣食,与士卒分劳苦。卒有病疽者,起为吮之。
A.鲁人或曰/夫鲁小国/而有战胜之名/则诸侯图鲁矣/且鲁卫兄弟之国也/而君用起/则是弃卫鲁/君疑之/谢吴起/
B.鲁人或曰/夫鲁小国/而有战胜之名/则诸侯图鲁矣/且鲁卫兄弟之国也/而君用起/则是弃卫/鲁君疑之/谢吴起/
C.鲁人或曰/夫鲁小国/而有战胜之名/则诸侯图鲁矣/且鲁卫兄弟之国也/而君用起则是/弃卫/鲁君疑之/谢吴起/
D.鲁人或曰/夫鲁小国/而有战胜之/名则诸侯图鲁矣/且鲁卫兄弟之国也/而君用起/则是弃卫/鲁君疑之/谢吴起/
4.句式
(1)注意句式整齐的句子。
(2)注意特殊句式。判断句,如“……者,……也”“为”“乃”“即”“则”等 ;被动句,如“为……所……”“受……于……”“见……于……”等;反问句,如“不亦……乎”“孰与……乎”“其……乎”“安……哉”等。
(3)注意固定句式。如“如……何”“况……乎”“何(以)……为”等。
边练边悟4 下列对文中画波浪线部分的断句,正确的一项是( )
十六年春,世祖幸南苑,雍建疏言:“昨因圣体违和传谕孟春飨太庙遣官致祭至期皇躬康豫仍亲庙祀此敬修祀典之盛心也乃回宫未几,复幸南苑,寒威未释,陟历郊原,恐不足以慎起居。”
(节选自《清史稿·杨雍建传》,有删节)
A.昨因圣体违和/传谕孟春/飨太庙/遣官致祭/至期皇躬康豫/仍亲庙祀此/敬修祀典之盛心也/
B.昨因圣体/违和传谕/孟春飨太庙/遣官致祭至期/皇躬康豫仍亲庙祀此/敬修祀典之盛心也/
C.昨因圣体/违和传谕/孟春飨太庙/遣官致祭至期/皇躬康豫仍亲庙祀/此敬修祀典之盛心也/
D.昨因圣体违和/传谕孟春飨太庙/遣官致祭/至期皇躬康豫/仍亲庙祀/此敬修祀典之盛心也/
5.对称
古人写文章讲究句式的整齐对称,或者两句之间讲究意思的正反对比,我们可以根据这一特点进行断句。
边练边悟5 下列对文中画波浪线部分的断句,正确的一项是( )
呜呼,仕而至公卿命也退而为农亦命也若夫挠节以求贵市道以营利吾家之所深耻子孙戒之,尚无坠厥初。
A.仕而至公卿/命也/退而为农/亦命也/若夫挠节以求贵/市道以营利/吾家之所深耻/
B.仕而至公卿/命也/退而为农/亦命也/若夫挠节以求贵市/道以营利吾家之所/深耻/
C.仕而至公卿命也/退而为农/亦命也/若夫挠节以求贵市/道以营利吾家之所/深耻/
D.仕而至公卿命也/退而为农/亦命也若夫/挠节以求贵/市道以营利/吾家之所深耻/
(1)下列对文中画波浪线部分的断句,正确的一项是( )
A.僧孺对曰/太平无象/今四夷不至/交侵百姓/不至流散/虽非至/理亦谓小康/陛下若别求太平/非臣等所及
B.僧孺对曰/太平无象/今四夷不至交侵/百姓不至流散/虽非至/理亦谓小康/陛下若别求太平/非臣等所及
C.僧孺对曰/太平无象/今四夷不至/交侵百姓/不至流散/虽非至理/亦谓小康/陛下若别求太平/非臣等所及
D.僧孺对曰/太平无象/今四夷不至交侵/百姓不至流散/虽非至理/亦谓小康/陛下若别求太平/非臣等所及
二、无标志断句法——善抓谓语,借助语境
1.抓谓语中心词
(1)文言文中,句子多以动词或形容词谓语为中心,找出了动词或形容词谓语,也就能区分出独立的句子;明确了句子的意思,从而正确断句。
(2)确定句子的谓语中心词还要全面考虑,要善于识别兼语句、连动句等特殊语句,这样就能更准确地把握了。
2.借助具体语境
目前高考采用的题型均是有语境的断句。考生可先理解上下文,再由此推断断句部分的大意。如传记,应先明晰人物、事件、言论;议论文则应明晰中心、论据、方法及逻辑关系。特别要注意断句部分前后的句意、句式特点等。
边练边悟6 下列对文中画波浪线部分的断句,正确的一项是( )
王安中字履道,中山阳曲人。进士及第,历秘书省著作郎。政和间,天下争言瑞应,廷臣辄笺表贺,徽宗观所作,称为奇才。他日,特出制诏三题使具草,立就,上即草后批:“可中书舍人。”未几,自秘书少监除中书舍人,擢御史中丞。开封逻卒夜迹盗盗脱去民有惊出与卒遇缚以为盗民讼诸府不胜考掠之惨遂诬服安中廉知之按得冤状即出民抵吏罪
A.开封逻卒夜迹盗/盗脱去/民有惊出与卒遇/缚以为盗/民讼诸府/不胜考掠之惨/遂诬服/安中廉知之/按得冤状/即出民/抵吏罪/
B.开封逻卒夜迹盗/盗脱去/民有惊出与卒遇/缚以为盗/民讼诸府不胜/考掠之惨/遂诬服/安中廉知之/按得冤状/即出民/抵吏罪/
C.开封逻卒夜迹盗/盗脱去/民有惊出与卒遇/缚以为盗/民讼诸府/不胜考掠之惨/遂诬服/安中廉知之/按得冤状/即出民抵吏罪/
D.开封逻卒夜迹盗/盗脱去/民有惊出与卒遇/缚以为盗/民讼诸府不胜/考掠之惨/遂诬服/安中廉知之/按得冤状/即出民抵吏罪/
(1)下列对文中画波浪线部分的断句,正确的一项是( )
A.高祖尝病甚恶/见人卧禁中/诏户者无得入群臣/群臣莫敢入/十余日/哙乃排闼直入/大臣随之/上独枕一宦者卧/
B.高祖尝病甚恶/见人卧禁中/诏户者无得入群臣/群臣莫敢入/十余日/哙乃排闼直入/大臣随之上/独枕一宦者卧/
C.高祖尝病甚/恶见人/卧禁中/诏户者无得入群臣/群臣莫敢入/十余日/哙乃排闼直入/大臣随之/上独枕一宦者卧/
D.高祖尝病甚/恶见人/卧禁中/诏户者无得入群臣/群臣莫敢入/十余日/哙乃排闼直入/大臣随之上/独枕一宦者卧/
(2)把文中画横线的句子翻译成现代汉语。
①是日微樊哙奔入营谯让项羽,沛公事几殆。
②且陛下病甚,大臣震恐,不见臣等计事,顾独与一宦者绝乎!
两种断句题型的答题方法
(一)主观题——聚焦动词,句中比较
1.联系语境,把握大意
在提供语境的文言断句主观题中,需要断句的语段在内容上与上下文有着密切的联系,因此,断句前可翻译上下文,再据此推断断句部分的大意。如果是记叙性文段,应首先弄清讲了什么人、什么事、过程如何、结果如何;如果是议论性文段,则应先弄清观点是什么、观点的依据是什么。
在实际断句中,不少考生弄不清断句部分的大意,把其中的人名等专有名词生生断开,这都是没有联系语境的缘故。联系上下文,起码要标清其中的人名、陈述对象是谁、涉及哪些人物等。力争在读懂原文的基础上再来断句,切忌盲目下笔或看一句断一句。
2.聚焦动词,先易后难
什么人在做什么事,什么人经历了什么事,人物之间有哪些重要的关联。这个过程要先找到句中的动作,由动作推测动作的发出者。能找到这些“路标”固然好,但这类题中真正的难点往往不是靠寻找标志就能应付的,关键是揣摩语意,看看句子的陈述对象是谁,句子之间、词语之间有怎样的意义关联,每个词语是什么意思。
在文言文中,动词是十分常见的。它的主要功能是充当谓语,而谓语又是构成句子的一种主要成分。因此,可以用抓动词找主干的方法来断句。断句时,可在了解文意的基础上,先找出谓语动词,然后前追主语,后问宾语、补语,即可确定句子的标点。如果句子里出现了几个动词,就应根据具体语言环境,先弄清动词之间的关系,如果两个动词是连动式,则不需要断开。也有少数句子没有谓语动词,而是名词、形容词、数词活用作谓语动词,断句时要特别注意。
3.句中比较,筛掉干扰
要在“可断可不断”与“非断不可”之间做出正确取舍。这就需要到句中进行具体的比较,比较的重点放在间隔处的字词归上还是归下,通过不同归属方式来比较语意的连贯性,断句后内容必须合情合理,句子断错就容易造成语意指向混乱,或者前后矛盾。最后,筛选掉那些可断可不断的干扰位置,筛选的标准就是是否影响句意的完整表达。
比如2023年新高考Ⅱ卷第10题中“夫为人A所B陷C而欲胜D敌E不亦难乎F臣故曰无术焉G苻坚之类H是也”,“所陷”后可断可不断。如果断开,则“苻坚之类是也”与前面相连接,句子过长,意思不明确,并且“焉”是句末语气词,其后常断开,故G处应断开,而C处不能断开。
(1)(2023·全国甲)文中画波浪线的部分有三处需要断句,请将下面相应位置的答案标号涂黑。
(周)尧卿十二丧父,忧戚如成人,见母氏则抑情忍哀,不欲伤其意。母异之谓族人曰是儿爱我如此多知孝养我矣。”卒能孝养,志如母之言。(节选自《隆平集·儒学行义》)
母异eq \x(A)之eq \x(B)谓eq \x(C)族人曰eq \x(D)是儿eq \x(E)爱我eq \x(F)如此eq \x(G)多eq \x(H)知孝养我矣。
(2)文中画波浪线的部分有三处需要断句,请将下面相应位置的答案标号涂黑。
后唐庄宗同光元年,高季昌闻帝灭梁,避唐庙讳,更名季兴。明宗天成二年春,高季兴既得三州请朝廷不除刺史自以子弟为之不许。(节选自《通鉴纪事本末·高氏据荆南》)
高季兴eq \x(A)既得eq \x(B)三州eq \x(C)请eq \x(D)朝廷eq \x(E)不除eq \x(F)刺史eq \x(G)自eq \x(H)以eq \x(I)子eq \x(J)弟eq \x(K)为之eq \x(L)不许。
(二)选择题——排“同”聚“异”,突破难点
1.联系语境,把握大意[同(一)主观题]
2.排“同”聚“异”,突破难点
四个选项中,先排查出哪些停顿是相同的,对此不必关注;再聚焦停顿不同的,重点思考。
那些停顿不一样的地方,可能是难点,且难点就那么一两处。对此,要有足够的突破方法。先看看能否找到标志,如名词、虚词、句式的标志。能找到这些“路标”固然好,但这类题中真正的难点往往不是靠寻找标志就能应付的,关键是揣摩语意,看看句子的陈述对象是谁,句子之间、词语之间有怎样的意义关联,每个词语是什么意思,这其中如有小技巧的话,那就是会抓谓语动词。如何抓住并聚焦谓语动词,同上面“聚焦动词”内容。
(2021·新高考Ⅰ)下列对文中画波浪线部分的断句,正确的一项是( )
唐高祖武德九年秋八月甲子,太宗即皇帝位于东宫显德殿。初上皇欲强宗室以镇天下故皇再从三从弟及兄弟之子虽童孺皆为王王者数十人上从容问群臣遍封宗子于天下利乎封德彝对曰:“上皇敦睦九族,大封宗室,自两汉以来未有如今之多者。爵命既崇,多给力役,恐非示天下以至公也。”上曰:“然。”(节选自《通鉴纪事本末·贞观君臣论治》)
A.初/上皇欲强宗室/以镇天下故皇/再从三从弟及兄弟之子/虽童孺皆为王/王者数十人/上从容问群臣/遍封宗子于天下利乎/
B.初/上皇欲强宗室以镇天下/故皇再从三从弟及兄弟之子/虽童孺皆为王/王者数十人/上从容问群臣/遍封宗子/于天下利乎/
C.初/上皇欲强宗室以镇天下/故皇再从三从弟及兄弟之子虽童孺/皆为王/王者数十人/上从容问群臣/遍封宗子于天下/利乎/
D.初/上皇欲强宗室/以镇天下故皇/再从三从弟及兄弟之子虽童孺/皆为王/王者数十人/上从容问群臣/遍封宗子于天下/利乎/
[2024全国新高考1卷]阅读下面的文言文,完成后面题目。
材料二:李陵之降也,罪较著而不可掩。如谓其孤军支虏而无援,则以步卒五千出塞,陵自炫其勇,而非武帝命之不获辞也。陵之族也,则嫁其祸于李绪;迨其后李广利征匈奴,陵将三万余骑追汉军,转战九日,亦将委罪于绪乎?如曰陵受单于之制,不得不追奔转战者,匈奴岂伊无可信之人?令陵有两袒之心,单于亦何能信陵而委以重兵,使深入而与汉将相持乎!迁之为陵文过若不及,而抑称道李广于不绝,以奖其世业。为将而降降而为之效死以战虽欲浣涤其污而已缁之素不可复白。大节丧,则余无可浣也。李陵曰“思一得当以报汉”,愧苏武而为之辞也。其背逆也,固非迁之所得而文焉者也。
(节选自王夫之《读通鉴论》卷三)
10.材料中画波浪线的部分有三处需要断句,请用铅笔将答题卡上相应位置的答案标号涂黑。
为将而降A降而为之B效死C以战D虽欲浣E涤其污F而已G缁之素不可复白
[2024全国新高考II卷]阅读下面的文言文,完成后面题目。
材料一:
文侯受子夏经艺,客段干木①,过其闾,未尝不轼也。秦尝欲伐魏,或曰:“魏君贤人是礼国人称仁上下和合未可图也。”文侯由此得誉于诸侯。
(节选自《史记·魏世家》)
材料一画波浪线的部分有三处需要断句,请用铅笔将答题卡上相应位置的答案标号涂黑。
魏君贤A人B是礼C国人D称仁E上下F和G合H未可图也。
[2024全国新高考甲卷]阅读下面的文言文,完成后面题目。
人才莫盛于三国,亦惟三国之主各能用人,故得众力相扶,以成鼎足之势。而其用人亦各有不同者,大概曹操以权术相驭,刘备以性情相契,孙氏兄弟以意气相投。刘备为吕布所袭奔于操程昱以备有雄才劝操图之。操曰:“今收揽英雄时,杀一人而失天下之心,不可也。”然此犹非与操有怨者。臧霸先从陶谦,后助吕布,布为操所擒,霸藏匿,操募得之,即以霸为琅邪相。先是操在兖州,以徐翕、毛晖为将兖州乱,翕、晖皆叛,后操定兖州,翕、晖投霸。至是,操使霸出二人,霸曰:“霸所以能自立者,以不为此也。”操叹其贤。
文中画波浪线的部分有三处需要断句,请用铅笔将答题卡上相应位置的答案标号涂黒。
刘备为吕布A所袭B奔C于操D程昱E以备F有雄才G劝操H图之。
年份卷别
提问方式
命题特点
2023\2024年新高考Ⅰ、Ⅱ卷及全国甲、乙卷
材料二(文中)画波浪线的部分有三处需要断句,请用铅笔将答题卡上相应位置的答案标号涂黑,每涂对一处给1分,涂黑超过三处不给分。(3分)
断句命题最值得关注的是,2023年由选择题改为主观题带来的变化:
①选句字数由原先的50字左右减少至25字以内。
②大多数情况下为八断三,即给出八处断句,要求选出三处最需要断开的位置。
③难度虽较选择题略有上升,但因字数减少一半,所以对冲了难度。
④改后避免了“蒙”的成分,实实在在地考查断句能力,得分有区分度。
不变的是均选文中叙述性句子。
2016—2022年所有全国卷及2020—2022年所有新高考卷
下列对文中画波浪线部分的断句,正确的一项是(3分)
类别
常见例词
断句技巧
发语词
夫、盖、至若、若夫、唯、斯、今、凡、且、窃、请
常居句首,其前一般断开
时间词
顷之、向之、未几、已而、斯须、既而、俄而
常居句首,其前一般断开
句末
语气词
陈述句末尾
也、矣、焉、耳
其后一般断开
疑问句末尾
耶、与(欤)、邪、乎
感叹句末尾
哉、夫
疑问
语气词
何、胡、安、曷、奚、盍、焉、孰、孰与、何如、奈何
其后一般构成疑问句,其前一般断开
复句关
联词语
虽、虽然、纵、纵使、向使、假使、苟、故、是故、则、然则、或、况、而况、且、若夫、至于、至若、已而、于是、岂、岂非
其前一般断开
复音虚词
有所、无所、有以、无以、以为、何所、孰若、至于、足以、何以
复音虚词须保持完整,不能点断
特殊句式
断句要求
为……所……,受……于……,见……于……(被动句)
前后可断,中间不断
奈……何,如……何,无乃……乎,不亦……乎,何……之有,何以……为,唯……为……,孰与……乎(固定句式)
……者,……也
前后可断,中间须断
与其……,孰若……
……,抑(还是)……
其……,其……也
非惟……,抑亦……(不只是……,而且是……)
情境训练
迁移辨析
阅读下面的文言文,完成文后题目。
五年秋九月,吐蕃维州副使悉怛谋请降,李德裕遣行①维州刺史虞藏俭将兵入据其城,具奏其状②。牛僧孺曰:“吐蕃之境,四面各万里,失一维州,未能损其势,徒弃诚信,有害无益。”上以为然③,诏德裕以城归吐蕃,执④悉怛谋归⑤之。吐蕃诛之于境上。德裕由是怨⑥僧孺。六年冬十一月乙卯,西川监军王践言入知枢密,数为上言:“缚送悉怛谋以快虏心,绝后来降者,非计也。”上亦悔之,尤⑦中书侍郎、同平章事牛僧孺失策。附李德裕者因言“僧孺与德裕有隙⑧,害⑨其功”。上亦疏之。僧孺内不自安,会上御⑩延英,谓宰相曰:“天下何时当太平,卿等亦有意于此乎?”僧孺对曰太平无象今四夷不至交侵百姓不至流散虽非至理亦谓小康陛下若别求太平非臣等所及。退,谓同列曰:“主上责望如此,吾曹岂得久居此地乎!”因累表请罢。十二月,乙丑,以僧孺同平章事,充⑪淮南节度使。
(节选自《通鉴纪事本末·朋党之祸》)
结合语境推断文中画横线的实虚词的意思。
①行:
②状:
[辨析:以状语武 状: ]
③然:
[辨析:成然之 然: ]
④执:
[辨析:执敲扑而鞭笞天下 执: ]
⑤归:
[辨析:尽归汉使路充国等 归: ]
⑥怨:
⑦尤:
[辨析:忍尤而攘诟 尤: ]
⑧隙:
⑨害:
[辨析:争宠而心害其能 害: ]
⑩御:
[辨析:振长策而御宇内 御: ]
⑪充:
[辨析:遂为猾胥报充里正役 充: ]
情境训练
迁移辨析
阅读下面的文言文,完成文后题目。
沛公如厕,麾①樊哙去。是日微樊哙奔入营谯让项羽,沛公事几殆。先黥布反时,高祖尝病甚恶见人卧禁中诏户者无得入群臣群臣莫敢入十余日哙乃排闼直入大臣随之上独枕一宦者卧哙等见上流涕曰:“始陛下与臣等起②丰、沛,定天下,何其③壮也!今天下已定,又何惫④也!且陛下病甚,大臣震恐,不见臣等计事,顾独与一宦者绝乎!且陛下独⑤不见赵高之事乎?”高帝笑而起。
(节选自《史记·樊郦滕灌列传》)
结合语境推断文中画横线的实虚词的意思。
①麾:
②起:
[辨析:山东豪俊遂并起而亡秦族矣 起: ]
③何其:
[辨析:何其衰也 何其: ]
④惫:
⑤独:
[辨析:今恩足以及禽兽,而功不至于百姓者,独何与?
独: ]
第11讲 文言实词的理解和积累(讲义)(含答案) 2025年高考语文一轮复习讲练测(新教材新高考): 这是一份第11讲 文言实词的理解和积累(讲义)(含答案) 2025年高考语文一轮复习讲练测(新教材新高考),文件包含第11讲文言实词的理解和积累讲义教师版2025年高考语文一轮复习讲练测新教材新高考docx、第11讲文言实词的理解和积累讲义学生版2025年高考语文一轮复习讲练测新教材新高考docx等2份试卷配套教学资源,其中试卷共75页, 欢迎下载使用。
2024年高考语文一轮复习讲练测(新教材新高考)第04讲文言文翻译(讲义)(原卷版+解析): 这是一份2024年高考语文一轮复习讲练测(新教材新高考)第04讲文言文翻译(讲义)(原卷版+解析),共55页。试卷主要包含了命题预测等内容,欢迎下载使用。
2024年高考语文一轮复习讲练测(新教材新高考)第01讲文言文阅读之断句(练习)(原卷版+解析): 这是一份2024年高考语文一轮复习讲练测(新教材新高考)第01讲文言文阅读之断句(练习)(原卷版+解析),共61页。试卷主要包含了阅读下面的文言文,完成下面小题,阅读下面文言文,完成下面小题等内容,欢迎下载使用。
