[历史]天津市第一百中学2024~2025学年高三上学期过程性诊断(1)月考试卷(有答案)
展开天津市第一百中学2024-2025学年高三上学期过程性诊断历史试卷: 这是一份天津市第一百中学2024-2025学年高三上学期过程性诊断历史试卷,共6页。试卷主要包含了选择题等内容,欢迎下载使用。
天津市第一百中学2024-2025学年高三(民族班)上学期过程性诊断(1)历史试卷(含解析): 这是一份天津市第一百中学2024-2025学年高三(民族班)上学期过程性诊断(1)历史试卷(含解析),共9页。试卷主要包含了百中学2024等内容,欢迎下载使用。
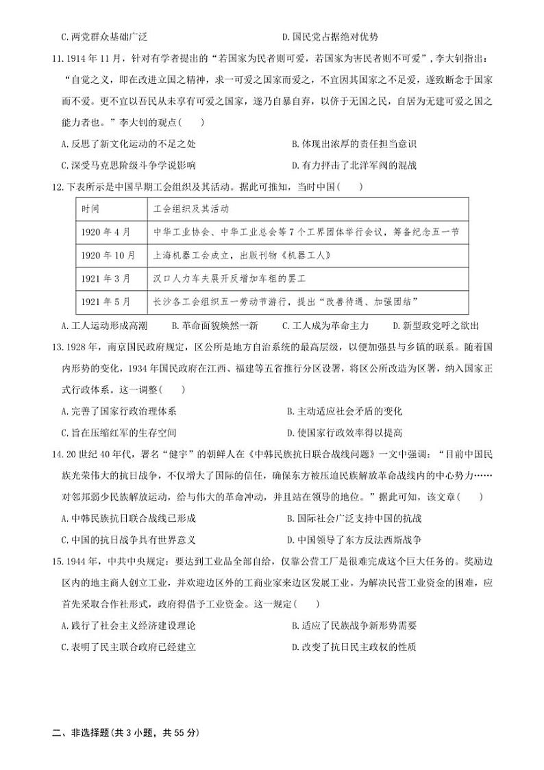
[历史]天津市弘毅中学2023-2024学年高二上学期第二次过程性诊断月考试题(解析版): 这是一份[历史]天津市弘毅中学2023-2024学年高二上学期第二次过程性诊断月考试题(解析版),共18页。试卷主要包含了单选题,主观题等内容,欢迎下载使用。

