所属成套资源:(分层练习)2024-2025学年人教版数学三年级上册
数学人教版(2024)1 时、分、秒当堂达标检测题
展开
这是一份数学人教版(2024)1 时、分、秒当堂达标检测题,共6页。试卷主要包含了分钟的大课间体育活动,才能过马路,小学生1分能跑米,做得最慢等内容,欢迎下载使用。
1.(2023秋•济宁期末)你认为1分钟最有可能完成下列哪件事?( )
A.打一场篮球比赛B.计算10道口算题
C.上一节数学课
2.(2022秋•烟台期末)一分钟之内,小敏不可能完成下面哪件事?( )
A.跳绳50次B.步行1400米
C.做口算题10道
3.(2022秋•玉泉区期末)国家文件要求,中小学校每天要统一安排( )分钟的大课间体育活动。
A.1B.10C.30D.300
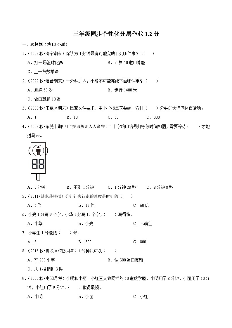
4.(2023秋•东莞市期中)“交通规则人人遵守!”十字路口信号灯等候时间如图,需要等待( )才能过马路。
A.2分钟B.不到1分钟C.1分钟28秒D.8分钟8秒
5.(2011•涟水县模拟)分针针尖行走的速度是时针的( )
A.6倍B.12倍C.60倍
6.小亮1分写9个字,小华1分写12个字,( )写得快。
A.小华B.小亮C.不确定
7.小学生1分能跑( )米。
A.3B.300C.800
8.(2015秋•盘龙区校级月考)1分钟我可以( )
A.写200个字B.做300道口算题
C.从1楼爬到3楼
9.(2022秋•南阳月考)小明和小丽、小红三人做同样的10道数学题,小明用了8分钟,小丽用了10分钟,小红用了9分钟。( )做得最慢。
A.小明B.小丽C.小红
10.(2023秋•光山县校级期中)1分钟我们可以完成的事情是( )
A.做一套广播体操B.跑3千米
C.写一篇300字的作文D.做8道口算题
三年级同步个性化分层作业1.2分
参考答案与试题解析
一.选择题(共10小题)
1.(2023秋•济宁期末)你认为1分钟最有可能完成下列哪件事?( )
A.打一场篮球比赛B.计算10道口算题
C.上一节数学课
【考点】分.
【答案】B
【分析】根据实际生活经验可知,打一场篮球或是上一节数学课的时间基本都是三十到四十分钟,只有计算10道口算题可能在1分钟内完成,据此即可解答。
【解答】解:A.打一场篮球需要30分钟。
B.计算10道口算题大概1分钟。
C.一节数学课要四十五分钟。
故选:B。
【点评】本题考查的是对1分钟的认识,根据生活经验即可得出正确答案。
2.(2022秋•烟台期末)一分钟之内,小敏不可能完成下面哪件事?( )
A.跳绳50次B.步行1400米
C.做口算题10道
【考点】分.
【答案】B
【分析】1分钟的时间比较短,根据生活经验判断,一分钟之内可以跳绳跳绳50次;一分钟之内可以做口算题10道;步行1400米大约需要15~20分钟;据此选择即可。
【解答】解:由分析可知,一分钟之内,小敏不可能完成的事情是:步行1400米。
故答案为:B。
【点评】此题考查了对时间的认识,要注意联系生活实际、计量单位和数据的大小,进行解答。
3.(2022秋•玉泉区期末)国家文件要求,中小学校每天要统一安排( )分钟的大课间体育活动。
A.1B.10C.30D.300
【考点】分.
【答案】C
【分析】国家文件要求,全面落实大课间体育活动制度,中小学校每天统一安排30分钟的大课间体育活动。
【解答】解:国家文件要求,中小学校每天要统一安排30分钟的大课间体育活动。
故选:C。
【点评】30分钟是半个小时,体育锻炼30分钟属于合适的时间,也可以据此选择。
4.(2023秋•东莞市期中)“交通规则人人遵守!”十字路口信号灯等候时间如图,需要等待( )才能过马路。
A.2分钟B.不到1分钟C.1分钟28秒D.8分钟8秒
【考点】分.
【答案】C
【分析】根据1分=60秒,用88除以60,上即为分,余数即为秒。据此解答即可。
【解答】解:88÷60=1(分)……28(秒)
答:需要等待1分钟28秒才能过马路。
故选:C。
【点评】本题考查时间单位的换算。注意计算的准确性。
5.(2011•涟水县模拟)分针针尖行走的速度是时针的( )
A.6倍B.12倍C.60倍
【考点】分.
【答案】B
【分析】速度等于路程除以时间,要求分针针尖行走的速度是时针的多少倍,就看相等时间内,分针和时针走过路程的倍数,钟面的一周分成了12个大格,每过1小时,时针走一个大格,而分针走一周12个大格,由此得解.
【解答】解:相等的时间内,时针走一个大格,而分针走12个大格,所以,分针针尖行走的速度是时针的12倍;
故选:B。
【点评】此题考查了时、分、秒及其关系、单位换算与计算.
6.小亮1分写9个字,小华1分写12个字,( )写得快。
A.小华B.小亮C.不确定
【考点】分.
【答案】A
【分析】在相同的时间里,谁写的字数多,谁就快,据此解答即可。
【解答】解:12>9
所以小华写的快。
故选:A。
【点评】根据相同的时间里,谁写的字数多,谁就快,解答此题即可。
7.小学生1分能跑( )米。
A.3B.300C.800
【考点】分.
【答案】B
【分析】根据生活经验以及对时间单位、长度单位和数据大小的认识,即可解答。
【解答】解:小学生1分能跑300米。
故选:B。
【点评】此题考查根据情景选择合适的计量单位,要注意联系生活实际、计量单位和数据的大小,灵活地选择。
8.(2015秋•盘龙区校级月考)1分钟我可以( )
A.写200个字B.做300道口算题
C.从1楼爬到3楼
【考点】分.
【答案】C
【分析】根据生活经验、对时间单位和数据大小的认识,可知1分钟我可以从1楼爬到3楼;即可得解.
【解答】解:1分钟我可以从1楼爬到3楼;
故选:C。
【点评】此题考查根据情景选择合适的计量单位,要注意联系生活实际、计量单位和数据的大小,灵活地选择.
9.(2022秋•南阳月考)小明和小丽、小红三人做同样的10道数学题,小明用了8分钟,小丽用了10分钟,小红用了9分钟。( )做得最慢。
A.小明B.小丽C.小红
【考点】分.
【答案】B
【分析】根据用的时间越少,做得越快,用的时间越多,做得越慢。
【解答】解:8分钟<9分钟<10分钟
答:小丽做得最慢。
故选:B。
【点评】本题考查的主要内容是时间的应用问题。
10.(2023秋•光山县校级期中)1分钟我们可以完成的事情是( )
A.做一套广播体操B.跑3千米
C.写一篇300字的作文D.做8道口算题
【考点】分.
【答案】D
【分析】联系生活实际,判断出各个事情完成需要的时间即可解答。
【解答】解:A.做一套广播体操大约需要5分钟。
B.跑3千米一般约需要15分钟。
C.写一篇300字的作文约需要10分钟。
D.做8道口算题约需要1分钟。
故选:D。
【点评】此题考查根据情景选择合适的计量单位,要注意联系生活实际、计量单位和数据的大小,灵活地选择。
相关试卷
这是一份小学数学人教版(2024)三年级上册1 时、分、秒课后复习题,共7页。试卷主要包含了小时.,拼得快一些,个大格等内容,欢迎下载使用。
这是一份小学数学人教版(2024)三年级上册1 时、分、秒同步练习题,共5页。试卷主要包含了才能过马路,做得最慢,1分钟最有可能做完成的事是,我们早上6等内容,欢迎下载使用。
这是一份小学数学人教版(2024)三年级上册1 时、分、秒测试题,共5页。试卷主要包含了我们早上6等内容,欢迎下载使用。

