初中物理人教版(2024)八年级上册第4节 噪声的危害和控制测试题
展开一.填空题
1.(2020•凤翔县一模)2020年春节期间,我市市区内禁止燃放烟花爆竹,这一禁令得到了广大市民的支持和拥护。燃放爆竹时,爆竹周围的空气会因 而产生较大的声音,较大是指声音的 大;此时爆竹的声音对于已经入睡的人来说是
(选填“乐音”或“噪声”)。
2.(2019秋•奉节县期末)现代城市里常常在街道上设置噪声监测设备。若某一时刻该装置的显示屏显示90的数据,这个数据的单位是 ;当附近放鞭炮时,显示屏上的数据将 (增大减小)
3.(2020•金昌)声音在生活中无处不在。市区内某些路段“禁止鸣笛”,这是在 减弱噪声;“响鼓还需重锤敲”,说明鼓由于 发声。
4.(2020•十堰)考试前,“请考生进入考场”指令是播音员的声带 产生的,经扬声器传出后再通过 传到考生耳中,考试过程中,考场周围禁止建筑工地施工和车辆鸣笛,是从 减弱噪声。
5.(2020•铁西区二模)如图所示为我市南二环路一段全长近千米的全封闭降噪隔音装置。它是由金属复合吸音板、采光隔音板及通风金属格栅板三类材料组成。采用全封闭隔音是通过 来控制噪声的;路旁还安装了噪声监测装置,该装置显示了噪声的 (选填“音调”、“响度”或“音色”)。
二.选择题
6.(2020春•秀英区校级月考)关于声现象,下列说法正确的是( )
A.二胡发出的声音不是噪声
B.声音在传播的过程中,其音调会发生变化
C.我们听不到蝴蝶翅膀振动发出的声音,是因为其振动频率低于人类听觉下限
D.航天员在太空与地面交流时的声音是通过声波传回地球的
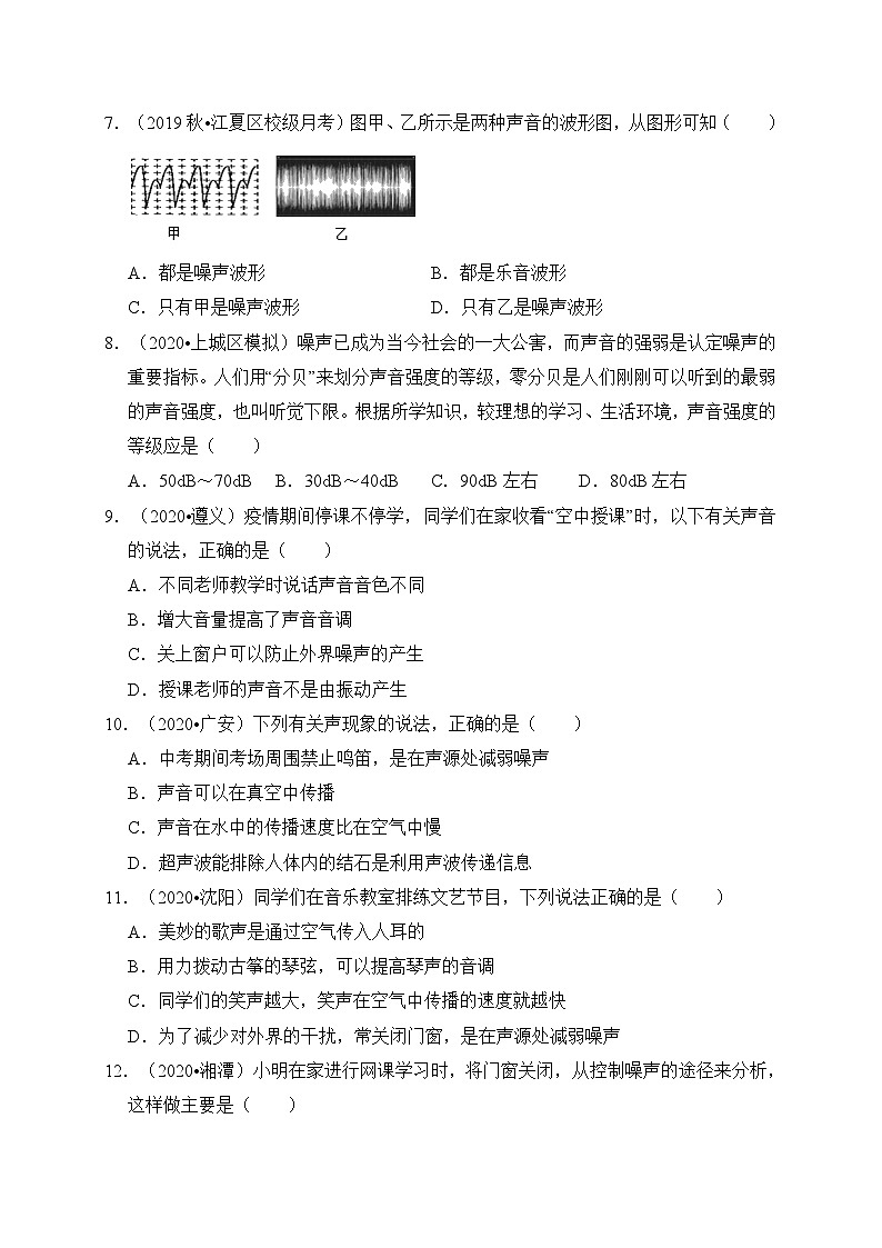
7.(2019秋•江夏区校级月考)图甲、乙所示是两种声音的波形图,从图形可知( )
A.都是噪声波形B.都是乐音波形
C.只有甲是噪声波形D.只有乙是噪声波形
8.(2020•上城区模拟)噪声已成为当今社会的一大公害,而声音的强弱是认定噪声的重要指标。人们用“分贝”来划分声音强度的等级,零分贝是人们刚刚可以听到的最弱的声音强度,也叫听觉下限。根据所学知识,较理想的学习、生活环境,声音强度的等级应是( )
A.50dB~70dBB.30dB~40dBC.90dB左右D.80dB左右
9.(2020•遵义)疫情期间停课不停学,同学们在家收看“空中授课”时,以下有关声音的说法,正确的是( )
A.不同老师教学时说话声音音色不同
B.增大音量提高了声音音调
C.关上窗户可以防止外界噪声的产生
D.授课老师的声音不是由振动产生
10.(2020•广安)下列有关声现象的说法,正确的是( )
A.中考期间考场周围禁止鸣笛,是在声源处减弱噪声
B.声音可以在真空中传播
C.声音在水中的传播速度比在空气中慢
D.超声波能排除人体内的结石是利用声波传递信息
11.(2020•沈阳)同学们在音乐教室排练文艺节目,下列说法正确的是( )
A.美妙的歌声是通过空气传入人耳的
B.用力拨动古筝的琴弦,可以提高琴声的音调
C.同学们的笑声越大,笑声在空气中传播的速度就越快
D.为了减少对外界的干扰,常关闭门窗,是在声源处减弱噪声
12.(2020•湘潭)小明在家进行网课学习时,将门窗关闭,从控制噪声的途径来分析,这样做主要是( )
A.在声源处控制噪声B.在传播过程中控制噪声
C.在人耳处控制噪声D.不能控制噪声
13.(2020•广元)下列关于声现象的说法,正确的是( )
A.大力敲鼓是为了提高声音的音调
B.超声波能粉碎人体内的结石,说明声波具有能量
C.中高考期间建筑工地禁止夜间施工,是在传播过程中减弱噪声
D.将正在发声的闹钟放在真空罩内,抽出真空罩内空气的过程中听到声音变大
三.实验探究题
14.(2019•株洲模拟)近几年,一些城市道路由从前的水泥路面变成了沥青路面,如图所示。小明发现汽车走过时产生的噪声比从前小多了,那么汽车行驶的噪声是否与路面的材料有关呢?
下表是小明在互联网上查到同一辆轿车在不同路面行驶时噪声的试验数据:
(1)根据表中的数据,你可以得出的结论:
① ;
② 。
(2)请你猜想:除上述因素外,汽车行驶路面上产生噪声的大小还可能跟 有关。(写出一个因素)试验次数
试验车型
车速km/h
普通沥青路面噪声/dB
多孔沥青路面噪声/dB
1
桑塔纳轿车
80
85.4
78.5
2
桑塔纳轿车
100
92.6
80.6
第二章 声现象
第4节 噪声的危害和控制
一.填空题
1.(2020•凤翔县一模)2020年春节期间,我市市区内禁止燃放烟花爆竹,这一禁令得到了广大市民的支持和拥护。燃放爆竹时,爆竹周围的空气会因 而产生较大的声音,较大是指声音的 大;此时爆竹的声音对于已经入睡的人来说是 (选填“乐音”或“噪声”)。
【答案】振动;响度;噪声
【解析】燃放烟花爆竹时,会引起周围空气的振动,从而产生噪声;较大声音是指声音的响度较大;炮竹声影响人们的休息,所以属于噪声。
2.(2019秋•奉节县期末)现代城市里常常在街道上设置噪声监测设备。若某一时刻该装置的显示屏显示90的数据,这个数据的单位是 ;当附近放鞭炮时,显示屏上的数据将 (增大减小)
【答案】分贝;增大
【解析】因为声音的强弱用分贝来表示,所以噪声监测设备上的数据90的单位是分贝;当附近放鞭炮时,噪声增大,所显示屏上的数据将增大。
3.(2020•金昌)声音在生活中无处不在。市区内某些路段“禁止鸣笛”,这是在 减弱噪声;“响鼓还需重锤敲”,说明鼓由于 发声。
【答案】在声源处;振动
【解析】(1)市区内某些路段“禁鸣喇叭”,这是防止噪声的产生,是在声源处减弱噪声的;
(2)“响鼓也要重锤敲”,说明声音是由物体振动产生的,且振幅越大响度越大。
4.(2020•十堰)考试前,“请考生进入考场”指令是播音员的声带 产生的,经扬声器传出后再通过 传到考生耳中,考试过程中,考场周围禁止建筑工地施工和车辆鸣笛,是从 减弱噪声。
【答案】振动;空气;声源处
【解析】“请考生进入考场”指令是播音员的声带振动产生的;空气可以传播声音,经扬声器传出后再通过空气传到考生耳中;
考场周围禁止建筑工地施工和车辆鸣笛,这是防止噪声的产生,是从声源处减弱噪声。
5.(2020•铁西区二模)如图所示为我市南二环路一段全长近千米的全封闭降噪隔音装置。它是由金属复合吸音板、采光隔音板及通风金属格栅板三类材料组成。采用全封闭隔音是通过 来控制噪声的;路旁还安装了噪声监测装置,该装置显示了噪声的 (选填“音调”、“响度”或“音色”)。
【答案】阻断声音的传播;响度
【解析】采用全封闭隔音,是在传播过程中控制噪声,是通过阻断声音的传播来减弱噪声;
噪声监测装置是用来监测噪声强弱的仪器,故其测的是当时环境声音的响度,不能起到减弱噪声的作用。
二.选择题
6.(2020春•秀英区校级月考)关于声现象,下列说法正确的是( )
A.二胡发出的声音不是噪声
B.声音在传播的过程中,其音调会发生变化
C.我们听不到蝴蝶翅膀振动发出的声音,是因为其振动频率低于人类听觉下限
D.航天员在太空与地面交流时的声音是通过声波传回地球的
【答案】C
【解析】A、二胡发出的声音如果影响了我们的正常学习、工作和生活,就是噪声;故A错误;
B、声音在传播的过程中,其响度会发生变化,音调不会发生变化;故B错误;
C、蝴蝶飞行时,扇动翅膀的频率在5次/秒左右,低于20Hz,属于次声波,所以人听不到蝴蝶飞行的声音。地震时伴有次声波产生,它低于人类的听觉下限,我们感知不到;故C正确;
D、声波的传播需要介质,真空中无法传声,航天员在太空与地面交流时的声音是通过无线电波来传回地球的,故D错误。
7.(2019秋•江夏区校级月考)图甲、乙所示是两种声音的波形图,从图形可知( )
A.都是噪声波形B.都是乐音波形
C.只有甲是噪声波形D.只有乙是噪声波形
【答案】D
【解析】从图形上可以看出,甲声音中的振动都是规则的振动,故是乐音;乙声音是无规则振动,故是噪声。
8.(2020•上城区模拟)噪声已成为当今社会的一大公害,而声音的强弱是认定噪声的重要指标。人们用“分贝”来划分声音强度的等级,零分贝是人们刚刚可以听到的最弱的声音强度,也叫听觉下限。根据所学知识,较理想的学习、生活环境,声音强度的等级应是( )
A.50dB~70dBB.30dB~40dBC.90dB左右D.80dB左右
【答案】B
【解析】声音的强弱通常用分贝来表示,人们刚刚能听到的弱声是0分贝;
30dB~40dB是较为理想的安静环境;超过50dB会影响休息和睡眠超过70dB会影响学习和工作;超过90dB会影响听力;只有B选项正确。
9.(2020•遵义)疫情期间停课不停学,同学们在家收看“空中授课”时,以下有关声音的说法,正确的是( )
A.不同老师教学时说话声音音色不同
B.增大音量提高了声音音调
C.关上窗户可以防止外界噪声的产生
D.授课老师的声音不是由振动产生
【答案】A
【解析】A、每个发声体发出声音的音色是不同的,所以不同老师教学时声音的音色不同,故A正确;
B、增大音量是提高了声音的响度,故B错误;
C、关上窗户是在传播过程中减弱噪声,故C错误;
D、授课教师的声音是由教师的声带振动产生的,故D错误;
10.(2020•广安)下列有关声现象的说法,正确的是( )
A.中考期间考场周围禁止鸣笛,是在声源处减弱噪声
B.声音可以在真空中传播
C.声音在水中的传播速度比在空气中慢
D.超声波能排除人体内的结石是利用声波传递信息
【答案】A
【解析】A、禁止鸣笛是在声源处减弱噪声,故A正确。
B、声音的传播需要介质,真空不能传声,故B错误;
C、声音的传播速度与介质的种类有关,通常情况下声音在固体中传播速度最快,在液体中次之,在气体中最慢,所以声音在水中的传播速度比在空气中快,故C错误;
D、用超声波排除人体内的结石是利用声波能传递能量,D错误。
11.(2020•沈阳)同学们在音乐教室排练文艺节目,下列说法正确的是( )
A.美妙的歌声是通过空气传入人耳的
B.用力拨动古筝的琴弦,可以提高琴声的音调
C.同学们的笑声越大,笑声在空气中传播的速度就越快
D.为了减少对外界的干扰,常关闭门窗,是在声源处减弱噪声
【答案】A
【解析】A、声音的传播需要介质,美妙的歌声是通过空气传入人耳的,故A正确;
B、用力拨动古筝可以增大振动的幅度,提高声音的响度,故B错误;
C、笑声在空气中传播的速度与声音的响度无关,故C错误;
D、为了减少对外界的干扰,常关闭门窗,是在传播过程中减弱噪声,故D错误。
12.(2020•湘潭)小明在家进行网课学习时,将门窗关闭,从控制噪声的途径来分析,这样做主要是( )
A.在声源处控制噪声B.在传播过程中控制噪声
C.在人耳处控制噪声D.不能控制噪声
【答案】B
【解析】小明在家进行网课学习时,将门窗关闭,从控制噪声的途径来分析,是在传播过程中控制噪声,故B正确,ACD错误。
13.(2020•广元)下列关于声现象的说法,正确的是( )
A.大力敲鼓是为了提高声音的音调
B.超声波能粉碎人体内的结石,说明声波具有能量
C.中高考期间建筑工地禁止夜间施工,是在传播过程中减弱噪声
D.将正在发声的闹钟放在真空罩内,抽出真空罩内空气的过程中听到声音变大
【答案】B
【解析】A.大力敲鼓是为了增大声音的响度,故A错误;
B.超声波能粉碎人体内的“结石”说明声波具有能量,故B正确;
C.建筑工地夜间停止施工,是在声源处减弱噪声;故C错误;
D.将正在发声的闹钟放在真空罩内,抽出真空罩内空气的过程中,介质逐渐减少,故听到声音变小,故D错误。
三.实验探究题
14.(2019•株洲模拟)近几年,一些城市道路由从前的水泥路面变成了沥青路面,如图所示。小明发现汽车走过时产生的噪声比从前小多了,那么汽车行驶的噪声是否与路面的材料有关呢?
下表是小明在互联网上查到同一辆轿车在不同路面行驶时噪声的试验数据:
(1)根据表中的数据,你可以得出的结论:
① ;
② 。
(2)请你猜想:除上述因素外,汽车行驶路面上产生噪声的大小还可能跟 有关。(写出一个因素)
【解析】(1)有实验次数1中的数据:车速为80km/h时,多孔沥青路面噪声为78.5,普通沥青路面噪声为85.4,故可得出同一辆车在车速一定时,沥青路面孔越多,噪声越小,车速为100km/h 的桑塔纳轿车的噪声比车速为80km/h 的噪声大,故可得出同一辆车在相同路面上行驶,车速越大,噪声越大。
(2)此题为开放题,答案合理即可:如汽车行驶路面上产生噪声的大小还可能跟车轮的粗糙程度有关。
故答案为:同一辆车在车速一定时,沥青路面孔越多,噪声越小;同一辆车在相同路面上行驶,车速越大,噪声越大。
(2)汽车行驶路面上产生噪声的大小还可能跟车轮的粗糙程度。试验次数
试验车型
车速km/h
普通沥青路面噪声/dB
多孔沥青路面噪声/dB
1
桑塔纳轿车
80
85.4
78.5
2
桑塔纳轿车
100
92.6
80.6
人教版(2024)八年级上册第4节 测量平均速度复习练习题: 这是一份人教版(2024)八年级上册<a href="/wl/tb_c76863_t7/?tag_id=28" target="_blank">第4节 测量平均速度复习练习题</a>,共15页。
初中人教版(2024)第3节 运动的快慢达标测试: 这是一份初中人教版(2024)<a href="/wl/tb_c76862_t7/?tag_id=28" target="_blank">第3节 运动的快慢达标测试</a>,共12页。试卷主要包含了运动等内容,欢迎下载使用。
初中物理人教版(2024)八年级上册第2节 运动的描述习题: 这是一份初中物理人教版(2024)八年级上册<a href="/wl/tb_c76861_t7/?tag_id=28" target="_blank">第2节 运动的描述习题</a>,共11页。试卷主要包含了为参照物,的速度快等内容,欢迎下载使用。

