





第25讲 农业区位因素及其变化(讲义)(含答案) 2025年高考地理一轮复习讲练测(新教材新高考)
展开01 考情透视·目标导航 \l "_Tc26627" PAGEREF _Tc26627 \h 2
02 知识导图·思维引航 \l "_Tc31258" PAGEREF _Tc31258 \h 3
03 考点突破·考法探究 \l "_Tc13391" PAGEREF _Tc13391 \h 3
\l "_Tc13937" 考点一 农业区位因素 PAGEREF _Tc13937 \h 3
知识梳理 \l "_Tc22332" PAGEREF _Tc22332 \h 3
\l "_Tc4854" 知识点1 农业及其发展变化 PAGEREF _Tc4854 \h 3
\l "_Tc2659" 知识点2 农业的区位因素 PAGEREF _Tc2659 \h 4
核心突破 \l "_Tc21885" PAGEREF _Tc21885 \h 5
\l "_Tc3198" 考点1 农业的主要区位因素 PAGEREF _Tc3198 \h 5
\l "_Tc22847" 考点2 农业区位选择 PAGEREF _Tc22847 \h 22
\l "_Tc11682" 考点3 常见农业技术 PAGEREF _Tc11682 \h 27
\l "_Tc4277" 题型01 农业区位因素 PAGEREF _Tc4277 \h 34
\l "_Tc22069" 题型02 农业区位选择 PAGEREF _Tc22069 \h 34
\l "_Tc19261" 题型03 常见农业技术 PAGEREF _Tc19261 \h 35
\l "_Tc9859" 考点二 农业区位因素的变化 PAGEREF _Tc9859 \h 36
知识梳理 \l "_Tc1223" PAGEREF _Tc1223 \h 36
\l "_Tc31785" 知识点1 农业区位因素的变化 PAGEREF _Tc31785 \h 36
\l "_Tc30758" 知识点2 农业生产对地理环境的影响 PAGEREF _Tc30758 \h 37
核心突破 \l "_Tc21424" PAGEREF _Tc21424 \h 38
\l "_Tc12478" 考点 农业可持续发展的分析思路 PAGEREF _Tc12478 \h 38
\l "_Tc28675" 题型01 农业区位因素变化 PAGEREF _Tc28675 \h 41
\l "_Tc32405" 题型02 农业可持续发展 PAGEREF _Tc32405 \h 42
\l "_Tc16047" 热点应用 PAGEREF _Tc16047 \h 43
\l "_Tc2079" 01 常见农作物的生长习性 PAGEREF _Tc2079 \h 43
\l "_Tc26381" 03 新疆海鲜养殖 PAGEREF _Tc26381 \h 46
\l "_Tc20281" 04 太空育种 PAGEREF _Tc20281 \h 48
考点一 农业区位因素
知识点1 农业及其发展变化
(1)农业概念:人们利用土地的自然生产力,栽培植物或饲养动物等,以获得所需的产品,这就是农业生产活动。
(2)农业生产活动的对象:植物、动物
(3)农业生产活动的物质基础:土地
(4)地位:——国民经济的基础产业
①为我们提供衣、食、用等生活资料
②为工业生产提供原料和消费市场
(5)广义农业包括种植业、林业、畜牧业、副业、渔业五种形式。
(6)狭义农业指种植业,即栽培各种农作物以及取得植物性产品的农业生产部门。
(7)农业的分类:
①按生产对象分类:种植业、畜牧业、渔业、林业、副业;
②按投入多少分类:粗放农业和密集农业
粗放农业:把一定量的劳动力、生产资料分散投入较多的土地上,采用粗放简作的经营方式进行生产的农业。
密集农业:在一定面积的土地上投入较多的生产资料和劳动,通过应用先进的农业技术措施来增加农产品产量的农业。
③按产品用途分类:自给农业和商品农业
商品农业:是在商品经济条件下,为满足市场对各类农产品的需求而发展起来的,以商品性农产品生产为目的的农业,一般生产规模大,机械化水平高,商品率高
自给农业:在自给自足的自然经济条件下,生产的农畜产品是为满足本国或本地区的需要,以自给性生产为主要目的的一种农业,一般生产规模小,机械化水平低,商品率低
④按历史发展分类:原始农业、传统农业和现代农业
原始农业是在原始的自然条件下,采用简陋的生产工具,从事简单农事活动的农业。目前只在极少数地方零星存在。
传统农业一般指以人力、畜力和手工工具等为主的劳动方式,其采用世代积累下来的耕作方法和农业技术,是自给自足的农业。
现代农业一般指应用现代工业、现代科学技术提供生产资料和科学管理方法的社会化农业。
(8)作物类型:
①粮食作物:谷类作物、薯类作物、豆类作物的总称
②经济作物:纤维作物 (如棉、麻等)、油料作物 (如芝麻、花生等)、糖料作物 (如甘蔗、甜菜等)、三料 (饮料、香料、调料) 作物、药用作物、染料作物、观赏作物、水果和其他经济作物等。
(9)农业的生产特点
地域性:农业生产在空间的分布上具有明显的地域差异,不同的地域,生产的结构品种和数量都不同。
主要原因: 不同地域的地理位置、地形地貌、水分、热量等自然条件和生态环境以及社会经济、技术条件等各不相同。要求因地制宜。
季节性和周期性:生产在时间分配上的特殊规律,即生产的一切活动都要按季节顺序进行,并有一定的变化周期。
主要原因: 动植物的生长发育有一定的规律,并且受自然因素的影响。自然因素随季节而变化,并有一定的周期。农业生产的一切活动都与季节有关,必须按季节顺序安排,季节性和周期性明显。要求不违农时。
知识点2 农业的区位因素
(1)农业区位的含义
农业区位= 农业生产所选定的地理位置+农业与地理环境各因素的相互联系。
农业区位选择的实质就是因地制宜、因时制宜、充分合理利用土地。
影响一定地方农业生产选择的因素称为农业区位因素。
农业的区位因素主要包括自然因素和人文因素。
(2)自然因素对农业生产的影响
自然因素在农业生产中占有重要地位,气候、地形、土壤、水源等自然条件决定某地区适宜发展的农业类型,可依据其所在地区的自然条件去分析,具体总结如下:
(3)人文因素、农业技术因素对农业生产的影响
在现代农业中,市场、交通运输、科技、政策法规等决定农业生产的方式、水平和效率,所以人文条件和技术条件是决定性因素,具体分析如下:
考点1 农业的主要区位因素
一、农业区位因素
主要区位因素包括自然因素和社会经济因素。
1.气候
气候:最主要自然因素。光照、热量、水分、水热组合、气温日较差、大风、气象灾害等都会影响农作物种类、复种制度(熟制)、种植方式、产量、质量。
(1)光照
光照(强度/时间)→作物的光合作用、有机物的积累→影响作物种类、品质
【区分】光照≠热量
光照:即太阳辐射,光照多少主要取决于日照强度和日照时数。
热量:指某一地区在特定的气候条件下所能获得的热量,是太阳辐射和地表、大气各种物理过程的综合结果,主要取决于纬度位置和海拔高度。评价指标有气温、积温、生长期等。
两者区别:光照充足的地方,热量不一定丰富,例如青藏高原光照充足但热量不足。
(2)热量
我们常以活动积温,即日平均气温≥ 10℃持续期的积温,作为衡量农作物热量条件的基本指标。
热量不仅制约着农作物的产量,而且关系到作物种类、耕作制度、产量、上市早晚和栽培方法。
【生长期】
指一个地区在一年内适合作物生长的时间,一般以指候均温≥10℃的天数衡量。
生长期长,复种指数高,单产高
【生长周期】
指某一作物从播种到收获所需的时间。如玉米一般为95-130天。
生长周期长,有机质积累多,品质好
生长期与积温成正相关,生长周期与积温成负相关
答题术语(评价某地热量条件的好坏)
有利:纬度低,热量充足,(生长期长),利于农业生产
不利:纬度高/海拔高,热量不足,(生长期短),不利于农业发展
热量不足,对于农作物是否只有弊没有利?请以我国东北平原的水稻(稻米)种植举例说明
①东北平原纬度高,气温低,水稻生长周期长,利于有机质的积累
②冬季寒冷,利于减少病虫害
③冬季积雪,春季融化,利于缓解春旱
(3)昼夜温差
对农作物造成影响的是气温的日较差,而不是气温年较差。
利:昼夜温差大,品质高(白天气温高,光照充足,光合作用旺盛,产生的糖分/有机质多;晚上气温低,呼吸作用弱,白天产生的糖分/有机质被分解少)。
弊:日温差过大,夜晚气温过低,可能对作物造成冻害
(4)降水
①降水多少;②季节/年际变化 → 影响农业的类型、生产方式、分布及产量
主要考虑水热配比
水热组合(降水季节变化)影响农业生产:一般而言,大部分作物,雨热同期,利于生长;但降水集中,容易造成洪涝灾害,造成农业减产
(5)风力
抗风能力弱的作物,注意防风和避风(台风、季风、盛行风)
(6)气象灾害
我国是世界上灾害发生频率最高国家之一,像东北的低温冻害,华北的春旱,南方的洪涝、台风等等对当地农业生产影响非常大,因此农业生产一定要有防灾减灾意识。
农产品品质高低的影响因素
开发晚,人口少,工业少,人类活动的影响小,环境质量好
细化气候因素对农业的影响
2.地形
地形对农业生产具有重要影响。在平原地区,地表平坦,土层深厚,便于耕作和灌溉,适宜发展种植业。在山区,地表崎岖,不宜耕作,但适宜发展畜牧业和林业,开展多种经营。
①地形平坦有利于大规模机械化耕作,提高劳动生产率,典型地区如美国。
②地形崎岖,地块狭小,只能使用小型机械,典型地区如日本。
③水热条件好的地区,若地势起伏大,可发展立体农业,如我国南方低山丘陵地区;若地势起伏较小(坡度<25°),适宜发展梯田。
④发展渔业需考虑水域面积,发展畜牧业需考虑草场、饲料,发展林业需考虑山地、丘陵的分布。
我国江西省千烟洲是一个典型的亚热带红壤丘陵地区。当地的农民采取“丘上林草丘间塘,缓坡沟谷鱼果粮”的立体农业布局模式。
立体农业指充分利用立体空间的一种种植(养殖)方式。
特点:因地制宜,高效安全。
地势低洼,渍涝严重,土壤盐碱化严重,开挖鱼塘积水发展渔业;同时挖出来的土堆积到田面而抬高地势,在台田里种粮、果、棉和饲料作物,又能降低台田地下水位,利于地表水下渗,从而降低台田地表的盐度,以达到改良华北地区的中低产田的效果。
3.土壤
包括土壤肥力、酸碱度、组成/结构/质地、土层厚度等。
土壤结构、肥力、土层厚度、酸碱度、墒情→作物类型、产量、品质
土壤结构:考虑排水性、保水性、保肥能力。
土壤肥力→考虑有机质含量的多少。
土层厚度→反映植物根系、抗风能力等。
土壤有机质含量高的原因:
①流域内植被覆盖良好,提供丰富有机质;
②年均温较低,微生物分解作用缓慢,利于有机质积累;
③地形平坦,降水相对较少,风力及流水侵蚀作用较弱,有机质易留存。
4.水源
水源指水的来源,包括降水、地表水、地下水、冰雪融水等。
注意:咸水湖泊水、海水都是不能直接用于灌溉的。
水源丰富的地区农作物的产量较高;干旱地区种植业主要分布在灌溉水源丰富的地区,如我国新疆地区的绿洲农业、河西走廊的灌溉农业。
水源是干旱半干旱地区农业生产的决定性因素
小结:自然因素对农业区位选择的影响
农业的人文区位因素:
思考:改革开放以来,我国亚热带沿海某地区耕地利用方式变化的原因?
5.市场
市场的需求量、农产品的价格在很大程度上决定了农业生产的类型和规模,从而影响农业区位的选择。
市场的需求量(人口数量、经济水平)、距离国内外市场的远近、消费习惯
城郊农业:花卉 > 乳牛 > 塘鱼 > 果园 > 蔬菜 > 粮棉
城郊农业
例如,泖港镇隶属上海市松江区,位于松江区西南,地处浦南地区三镇中心。依托“气净、水净、土净”的独特资源优势,大力发展环保农业、生态农业、休闲农业,成为上海的“菜篮子”、“后花园”,服务于以上海为主的周边大中城市。
但是,城郊地区的农业需考虑地价和产值的关系。不同的农业生产,产值不同;郊区不同的位置,地价也不相同。
市场竞争力强弱:①市场需求量大小;②(不同产品)品质(受生长环境和技术等条件影响);③(同一产品)价格(受运输成本和劳动力成本等因素影响)和品牌;④错开上市时间(不同海拔种植同一农作物,成熟时间不一致);⑤产品种类;⑥售后服务等。
提高农产品市场竞争力的途径:
①利用技术,提高产品的品质。
②降低生产和销售成本。
③采用线上销售,开拓销售渠道和扩大市场。
④创建品牌,加强宣传推广。
⑤完善交通等
滞销现象出现的原因分析:
①跟风种植,供过于求,价格下跌;
②作物保鲜期短,农民无力储藏,没有能力进行深加工;
③受气象灾害、病虫害影响,品质下降。
④地理不便,无客商收购。
6.交通
影响农产品的运输、存储费用和运输时间。交通运输条件的改善和农产品保鲜、冷藏技术发展,使市场对农业区位的影响在地域上大为扩展。
产品容易腐烂变质的乳畜业、园艺业、果蔬业等,一般要求靠近城市(市场),且要有方便快捷的交通运输保障。
7.政策法规
农业生产还受到政策法规的影响
政府制定的各项政策法规,如税收办法、鼓励或限制农业生产规模和类型,以及提高或降低农产品的价格等,都对农业生产有很大影响
8.劳动力
劳动力的数量、素质影响着农业的规模和水平
区域劳动力的数量和劳动力价格影响农产品生产成本和农业地域类型转变
例如:发达国家劳动力数量少,素质高,价格高,一般机械化水平高,大规模生产;发展中国家劳动力数量多,但价格低(丰富的廉价劳动力),但素质低,一般机械化水平低,生产规模小
9.科技
科技因素会通过改变自然条件和社会经济条件(机械、化肥、良种、农产品冷藏保鲜等)进而影响农业的区位选择。
农业科技因素包括技术装备、生产技术、信息化等。
农业技术装备能够大幅度提高农业生产效率,使劳动力从繁忙的农业生产活动中解放出来,有利于加强农业的专业化进程。
农业生产技术涉及良种培育、耕作技术、作物栽培、水肥控制、病虫害防治等方面。
农业信息化则有助于推动农业生产与市场营销、物流配送、环境保护等方面的融合,推进农业物联网的应用,提高农业智能化和精准化水平。
人们通过生产技术手段对光热水分等不适宜农业生产的状况进行人工干预,使之适宜发展农业。
10.其他人文因素
除此之外,地价、土地面积、环境因素、基础设施、农业基础、工业基础等也会影响农业生产
农业的区位选择必须综合考虑多种因素,不同地区、不同时期,考虑的主导因素往往不同,要因地制宜,因时制宜,充分合理利用土地。
农产品种类丰富分析
二、农业区位因素判读
1.区别农业区位选择的「主要因素」 「主导因素」 「限制因素」
主要因素:指一区域符合某种农业发展所需要的所有因素,包括自然因素和社会经济因素
主导因素:指对某种农业生产影响最大的因素,如果没有该因素,就不可能有这种农业生产的分布。有时某个区域的限制性因素得到满足,就会转化为主导因素。如西北地区的绿洲农业的主导因素就是水源。
限制因素:指不能满足农业生产所需的因素。类似于木桶原理的短板,其他条件满足,唯有某一条件不能满足,此条件为限制性因素。例如干旱、半干旱地区灌溉农业的限制性因素是水源;高纬度寒冷地区农业发展的限制性因素是热量;高海拔地区农业发展的限制性因素是热量
2.分析农业区位因素需抓住的几个“关键词”
在农业区位因素分析中,常常有以下关键词:主要因素、自然因素、人文因素、限制性因素、主导因素、优势因素等。关键词不同,回答角度也不同。
(1)主要因素:自然因素与人文因素。
(2)自然因素:地形、气候、水源、土壤等。
(3)人文因素:市场、交通、政策、技术、劳动力等。
(4)限制性因素:某地区农业发展不足的条件。如水源是西北地区农业发展的限制性因素。
(5)主导因素:影响某种农业发展的最重要的因素。如地形是珠江三角洲基塘农业发展的主导因素。
(6)优势因素:与其他地区相比,具有明显优越性的因素。
3.判断农业主导区位因素的方法
4.种植业区位条件分析与评价答题模板
5.畜牧业区位条件分析与评价答题思路
6.水产养殖业区位条件分析与评价答题模板
7.开放性区位条件评价
如某地区是否可以大力发展某种作物或某种农业地域类型,说出你的观点,然后针对观点阐述理由。
【赞成】从这里的气候条件适宜生长阐述;××需求量大,市场广阔;经济效益高,促进当地人就业,增加经济收入;增加当地政府税收;兴修道路、桥梁、水电、港口工程等,促进基础设施建设和经济发展,带动相关产业发展等。
【反对】主要从不利于生态环境、人类发展的角度作答,角度要多样化。
(2024·福建卷)因地制宜发展是乡村振兴中的必由之路。现将不同错落的区位条件划分等级。据此完成下面小题。
1.某村落要进行传统农业花卉种植,提供鲜切花配送服务,那么这个村落满足的条件最可能是( )
A.LCIB.L+C+C.LC+I+D.L+CI+
2.某村落满足L+CI+,为解决人才不足和运营低效等问题,实现旅游业加速发展,最适宜引进( )
A.高新技术业B.食品加工业C.文化创意业D.仓储运输业
3.某村落在乡村振兴的道路上不断发展,不断挖掘乡村文化并传承保护,下图符合该村经济状况和乡村文化发展趋势的是(实线为文化,虚线为经济)( )
A.B.
C. D.
(2023·全国乙卷)豌豆尖是冬季时令蔬菜。贵州龙里豌豆尖生产历史长、品质优,然而售价低,主要供应周边市场。2016年,龙里豌豆尖被认证为国家地理标志保护产品。近年来,通过与蔬菜经销商合作,利用快速冷链运输,龙里豌豆尖以较高价格畅销少数城市(如图)。据此完成下面小题
4.如今龙里豌豆尖能够以较高价格畅销的关键是( )
①提高销售价格 ②扩大种植规模 ③拓展销售渠道 ④保持产品新鲜
A.①②B.②③C.③④D.①④
5.龙里豌豆尖主要供应少数城市,是因为这些城市( )
A.人口规模大B.消费水平高C.飞机航班多D.冬季蔬菜少
考点2 农业区位选择
农业的区位选择必须综合考虑多种因素,不同地区、不同时期,考虑的主导因素往往不同,要做到因地制宜,因时制宜,充分合理利用土地。
(1)从宏观角度对大范围地区进行区位选择:
首先根据经纬度位置及其他信息确定各地的气候特征;根据等高线等信息分析各地的地形特征;结合各种作物的生长习性进行区位选择。
①农业类型的区位选择
②农作物的区位选择
(2)从微观角度对小范围地区进行区位选择
小范围的农业布局则主要考虑社会经济区位,如市场、地价等。在进行局部地区农业区位选择时,应主要考虑以下几个方面:
①地价的高低:一般来说,距城镇越近,地价越高,农业生产成本越高,应选择单位面积产值较高的农业类型,例如如花卉业、乳牛业、禽蛋业、蔬菜业等。
②农业类型的单位面积产值大小:从单位产值看,由高到低的顺序一般是:花卉>乳牛>塘鱼>果园>蔬菜>粮棉。
③农作物需水量多少:需水量大的花卉等应分布在接近河流、湖泊等水资源丰富的地方。
④产品对运输的迫切性:鲜花、蔬菜需要保鲜,应分布在靠近城市及交通便捷的地方。
⑤占用土地的多少:占地多的农业类型宜布局在离城较远的地域,占地少的农业类型宜布局在离城较近的区域,奶牛场与养鸡场相比,奶牛场宜远离城镇。
如下图为我国东部某地区局部示意图,在图中①②③④处应分别布局小麦种植业、花卉种植业、乳牛业、林果业。
我国主要农业区位条件评价
主要农作物生长习性及分布解题思路
农业地域类型
农业地域类型:是指在一定的地域范围内和一定的历史发展阶段,在社会、经济、科技、文化和自然条件的综合作用下,所形成的农业生产地区。
特点:同一农业地域类型,农业生产条件、结构、经营方式、发展方向等具有相同的特征。
大牧场放牧业和乳畜业的多角度对比
(2023·福建卷)江苏省在改革开放以来在山上废弃矿坑养殖青虾,近年来,通过发展电商扩展销售,2018年以来陆续关闭一些污染严重的青虾养殖场,并由下游愿意付费的企业买单。根据材料完成下面小题。
6.江苏选择山上矿坑养殖而非平原养殖的目的是( )
A.降低生产成本B.增加汇水面积C.避免占用耕地D.减少水土流失
7.分析发展电商销售对于青虾养殖的促进作用( )
A.扩大养殖规模B.提高产量C.保证产品质量D.扩展销售渠道
8.关闭污染养虾场后,下游付费意愿最高的企业是( )
A.高端康养产业B.传统种植业C.仓储运输业D.信息技术
考点3 常见农业技术
1.垄作法
2.农田覆盖技术
农田覆盖技术主要是在农田地表覆盖网膜、柴草、砂砾等物,实现良好的保温、保湿等效果,达到增加农产品产量、提高品质的目的。不同地区因地制宜,覆盖物多种多样,各有特色,在功能上各有优势。
共同点
(2)不同点
白色地膜:透明度高、增温、保墒性能强,适用于各类地区、各种覆盖方式、各种栽培作物、各种茬口。
黑色地膜:与白色地膜相比,黑色地膜除了不能增加农作物光效之外,其他白色地膜所具备的功能它都具备,但是黑色地膜可以除杂草,因为黑色地膜覆盖下的地面缺少光照,杂草不能进行光合作用,所以可以除杂草。
地膜主要作用的区域差异(先定区域,再定作用)
①在干旱缺水地区:以保水抗旱,提高低温为主;如西北地区。其次考虑防风、保肥等作用。
②在无霜期短的低温寒冷地区:以提高地温,延长有效生长期为主,如北方地区的春播覆膜可以保证种子及时出芽。
③在多雨高温地区:以防涝和防止土壤养分淋溶流失为主(减少水土流失)。
④在果园树下:反射阳光,增加光效,利于果实均匀着色。
覆盖纱帐类(多黑色)/黑色尼龙网:①(高架覆盖)削弱太阳辐射,降温;②(近地面覆盖)黑色易吸热,保温;③有大量气孔,透气透水性好;④减少地表侵蚀,保水保肥;⑤减少水分燕发,保水;⑥地面覆盖,抑制杂草生长。
温室大棚的作用:①太阳短波辐射可以穿过,地面长波辐射无法穿过,保温作用;②减少水分蒸发,保水;③减少地表侵蚀,保水保肥;④减少与外界联系,减少病虫害;⑤多冬季使用,生产反季节农作物。
种植覆盖作物:在果树行间播种蔓生或矮茎豆科绿肥、牧草等作物,不仅能收到较佳的覆盖效果,而且还可提高土地利用率,减少中耕除草次数,节约劳力,降低成本,实现增产增收的目的。同时可提高果实含糖量,而有机酸含量则相应减少,并能改善果实的外观色泽,提早成熟及提高果实的耐贮性等。
阴阳棚(阴阳型日光温室):
以我国为例,在传统塑料薄膜日光温室的北侧,借用后墙,增加一个同长度但采光面朝北的塑料薄膜温室,采光面朝南的温室为阳棚,采光面朝北的温室为阴棚。
具有以下优点:①节约成本:双面日光温室两棚共用一堵墙,在温度要求一样的前提下,建筑上可减小少阳棚后墙的厚度,降低温室建设的工程造价。且阳面温室借助阴面温室空间冬季可以达正常生长温度,降低建设成本。②有效提高土地利用率:双面棚的建造,提高土地利用率。③提高经济效益和作物品质:阴阳棚相互依靠,阳棚后墙由于阴棚的保护,可提高室温。阴棚接受阳棚的散热,春、秋两季基本可以满足食用菌、叶菜类蔬菜的温度要求。此外,阴棚还可以为阳棚作物增补二氧化碳,提供有机气肥。因此阴阳棚作物的产量和品质都有很大的提升。
特别注意:
覆膜带来的不利影响:①地膜容易被大风掀起或撕裂; ②难以自然降解,造成环境污染;③进入土壤会阻碍土壤中水肥运动; ④造成土壤板结,阻碍植物根系的生长。
覆草类带来的不利影响:①地温恢复慢,导致作物生长发育阶段延迟;②有潜在火灾风险;③耕地土层不翻耕,可能导致病虫害增加。
3.轮作
4.间作-套种
5.树干涂白
6.套袋技术
果树冬季修剪的作用:①剪除病虫枝,减少病虫害;②减少枝叶,增强光照;③减少结果数量,提高果实品质;④控制高度,方便采摘。
浇防冻水(冬灌):在冬季给苗木浇水(也称为防冻水),浇完水后在植被上面形成一层冰面,将表层土壤形成冻土。①冰层和冻土层减少土壤水分的蒸发,保证越冬期苗木有一定的水分供应。②冰层和冻土层蓄水保墒,来年开春冰层融化,土地水分充足,利于树木生长,防止春旱。③冰层和冻土层隔绝冬季外界寒冷大气的入侵,稳定地温,防止冻害。④冰层和冻土层保护秧苗根系不受伤害,来年长势良好。⑤浇防冻水可以塌实土壤,弥补裂缝,消减越冬害虫。⑥保护表土,减少风蚀。
免耕:一种不翻动表土,并全年在土壤表面留下足以保护土壤的作物残茬的耕作方式。原指保护性耕作制度,主要目的是防止土壤侵蚀,目的在于减少对田地耕作踏压次数的耕作措施。
免耕的作用:①增加土壤有机质、微生物群落,改善土质;②避免阳光直射、减少水分蒸发、土壤风化,保持水土,保温保墒;③节约人力、燃料、时间等生产成本,利于抢农时;④产品品质好,经济效益高;⑤消极作用:增加病虫害。
休耕:耕地在可种植作物的季节只耕不种或不耕不种的方式。作用:使耕地得到休养生息,以减少水分、养分的消耗,并积蓄雨水,消灭杂草,促进土壤潜在养分转化,为以后作物生长创造良好的土壤环境和条件。
无人机:播种精准、定量、成行、效率高、播种效率是人工插秧的30倍。也就是说,原来需要30个人干的活,现在一个人,加一架农业无人机就能干好了。效率提升、成本削减、产量增加。
智能温室:它是设施农业中的高级类型,拥有综合环境控制系统,利用该系统可以直接调节室内温、光、水、肥、气等诸多因素,可以实现全年高产、稳步精细蔬菜、花卉,经济效益好。
无土栽培技术
优点:
①提高空间利用率;②便于运输、销售;③幼苗素质高,品质好;④降低劳动强度,节水省肥,减轻土传病虫害;⑤便于集约化、科学化、规范化管理
缺点:
①更高的育苗设备和技术条件,成本相对较高。
②无土育苗根毛发生数量少,基质的缓冲能力差,病害若发生容易蔓延。
地区:城市郊区(技术、经济、市场)、土壤贫瘠(沙漠、海滩、荒岛)
适合蔬菜、花卉等栽培
(2024·全国甲卷)位于三江平原的某大型农场开垦沼泽地,最初主要种植小麦,近年来主要种植水稻。该农场抽取地下水注入露天水池,蓄存一段时间后引入稻田灌溉。据此完成下面小题。
9.该农场开垦沼泽地种植小麦,首先需要( )
A.提高土壤肥力B.降低地下水位C.提高土壤温度D.控制土壤侵蚀
10.将抽取的地下水在露天水池蓄存一段时间后再引入稻田灌溉的目的是( )
A.营造景观B.积蓄水量C.沉淀泥沙D.提高水温
11.(2023·山东卷)阅读图文资料,完成下列要求。
白浆化棕壤是指在土壤表层以下存在白浆层的棕壤,白浆层底部常见坚硬的铁锰结核层。白浆化棕壤分布区地下水位较低,年降水量800~950mm,降水主要集中于6~9月。目前,白浆化棕壤大部分被辟为农田,以种植花生、地瓜、冬小麦为主,是低产土壤之一。图示意白浆化棕壤的剖面构型及各土层主要理化性质。
(1)分析白浆化棕壤“上砂下黏”的剖面构型在不同季节对土壤水分的影响。
(2)针对白浆化棕壤低产的原因,江苏北部某地农民在长期生产实践过程中,摸索出了一种改良及合理利用白浆化棕壤的农田工程措施——丰产沟(下图)。说明丰产沟如何克服白浆化棕壤对农业生产的不利影响。
题型01 农业区位因素
湖南省湘阴县樟树镇处于南洞庭湖平原与峨形山脉交接的丘岗山地,三面环水,年均气温为17.1℃。国家地理标志产品“樟树港辣椒”是当地农民经过200多年栽培选育而成的具有明显地方特色的农产品,始终沿用传统的露地轮作栽培方法,以施用农家有机肥或商品有机肥为主,一般于“五一节”前开始上市,常年栽培面积徘徊在267hm²左右,大户栽培面积也只有0.2~0.4hm²。据此完成下面小题。
1.樟树港辣椒风味独特主要得益于( )
A.种植历史悠久B.栽培方式传统C.地理环境独特D.地势起伏和缓
2.樟树港辣椒产业化发展的主要限制性因素是( )
A.种植方式B.种植规模C.品牌效应D.市场规模
题型02 农业区位选择
新疆耕地中盐碱化面积占比过半。L农场地处天山北麓,2017年起在盐碱耕地内挖塘汇水,利用农田灌溉退水养殖原产于浙闽海域的石斑鱼,在取得经济效益的同时耕地盐碱化问题也得到改善。随着L农场养殖模式的推广,新疆石斑鱼养殖规模不断扩大,逐渐取代了本地市场中来自浙闽的鲜活石斑鱼。据此完成下面小题。
3.与浙闽耕地相比,新疆耕地的灌溉退水大多更适宜养殖石斑鱼主要是由于( )
A.水温低B.盐度高C.污染少D.饵料多
4.L农场开挖鱼塘后耕地盐碱化问题得以改善,主要是因为( )
A.空气湿度升高B.灌溉用水量减少C.地下水埋藏变深D.地下水矿化度降低
5.新疆石斑鱼取代了来自浙闽的鲜活石斑鱼,主要得益于( )
A.适养水域广B.养殖成本低C.产品质量高D.运输费用低
题型03 常见农业技术
雾耕技术(见图)是一个自动控制系统,它会对温度等进行实时调控,并输出营养液直接作用于作物根系。雾耕农业生产全流程无泥土栽培、无农药喷洒。据此完成下面小题。
6.雾耕农业的发展主要得益于( )
A.市场广阔B.土壤肥沃
C.气候适宜D.技术进步
7.雾耕农业助力乡村振兴,适宜建设为( )
A.观光科技园B.空中花园
C.植物公园D.养殖基地
考点二 农业区位因素的变化
知识点1 农业区位因素的变化
在农业区位因素中,自然因素比较稳定,但可利用科学技术对不利因素进行改造;社会经济因素(如交通运输条件、科技、市场、政策等)发展变化较快,对农业区位影响较大。
(1)改造不利的自然因素
①热量不足:用塑料大棚、玻璃温室;地温低时可用盆栽并用支架支起,避免与地面直接接触。
②光照不足:室内用日光灯、反光镜;果树下用反光纸等。
③水源不足:用日光温室改善热量条件,调节蒸发;发展节水农业、耐旱农业;采用滴灌、喷灌技术;适当抽取地下水等。
④地形不利:改造地形,发展梯田;选择河谷平原、河漫滩等地。
⑤改造红壤:掺沙;补充熟石灰(草木灰),增施有机肥;种茶树或松树等。
(2)社会经济因素的变化
经济发展导致市场需求变化、交通条件变化、劳动力(数量、价格、素质)变化、科技提升、地价上涨、政策变化等。
市场的变化对农业区位选择的影响最为直接
当市场上某种农产品供不应求时,产品价格会上涨,从而促使该农产品的生产规模扩大;
当市场上某种农产品供过于求时,产品价格会下跌,从而促使该农产品的生产规模缩小。
交通运输条件的改善和农产品保鲜、冷藏等技术的改进使市场对农业区位选择的影响在地域上大为扩展
我国农业区位因素的变化及影响
知识点2 农业生产对地理环境的影响
有利影响:①发展农业生产,促使人们在遵循自然规律的前提下改造自然,推动社会生产力的发展;
②为工业文明奠定物质基础。
不利影响:不合理的农业生产活动,如过度放牧、滥垦乱挖等造成生态环境恶化。化肥、农药的不合理使用容易造成土壤、水体污染;
随着区域经济联系范围的扩大和联系程度的日益密切,物种的国际交流日益频繁,引进外来物种应极其慎重,如有不慎可能会带来生态灾害。
【分析角度】
一般情况下分析农业生产对地理环境的影响把握以下几个方面。
(1)地球面貌的变化:农业景观取代自然景观。
(2)对生态的影响:不合理的农业生产方式会给地理环境带来不利影响。在干旱、半干旱地区,过度放牧造成草场退化,容易引起土地荒漠化;不合理的灌溉容易导致土壤盐碱化;山区、黄土区毁林开荒会造成水土流失;迁移农业会导致森林减少、气候变化等。
(3)对环境的影响:农药、化肥的使用导致土壤、大气、水体污染。
考点 农业可持续发展的分析思路
1.农业发展措施与农业可持续发展
农业可持续发展的措施,关键在于因地制宜,结合区域自然特征,一般从两个角度分析。
(1)根据区域的自然条件及社会经济条件,因地制宜。
(2)运用农业科技,改善不利的农业区位条件。
常见措施如下
2.区域农业可持续发展措施
3.区域农业可持续发展的模式分析
模式:①在哪里? (区域定位)→②有什么? (区域农业生产条件分析)→③怎么样?(区域农业布局特点及存在的问题)→④怎么办? (区域农业可持续发展的措施)
(1)区域农业发展条件评价:既要分析优势条件,又要找出制约因素。优势条件或制约因素一般从位置、自然条件(地形、气候、水源、土壤等)、资源、交通、产业基础、政策等方面进行分析,在此基础上可确定区域产业发展方向。
(2)区域农业特点及其形成因素:区域农业特点的描述一般包括农业区位、农业类型、主要农产品、农业分布区、耕作制度、农业经营方式、农业现代化水平等方面。
(3)区域农业可持续发展中的问题及措施:针对限制性因素或人地关系矛盾,找出农业发展中存在的问题;遵循“人地协调、因地制宜、趋利避害”的原则提出措施建议,其分析模式
可表达为:区域可持续发展措施=因地制宜,确定农业发展方向+加快交通建设,加强区际联系+注意生态保护,实现良性循环。
4.区域农业发展问题与方向分析
区域农业发展问题分析:(1)自然条件中存在的制约因素:分析气候(光照、热量、降水)、地形、水源、土壤等自然条件存在的不足。
(2)产生的环境问题:分析区域是否存在水土流失、土壤盐渍化、土地荒漠化等问题,并明确这些问题产生的原因。
(3)农业结构问题:分析区域农业发展是否存在农业类型不合理、农业结构单一等问题,并分析这些问题产生的原因。
农业发展方向分析
(1)根据优势定方向:根据当地优越的农业生产条件,进一步发展优势产业。
(2)根据问题定方向:根据区域农业发展存在的问题,因地制宜提出整治措施,确定农业调整方向。
(3)根据市场定方向:根据市场需求,确定区域农业发展方向,调整产业结构,对农产品进行深加工,增加农产品附加值。
1.(2023·广东卷)阅读图文资料,完成下列要求。
龙胆草(图1)是我国传统中药材,喜湿、怕涝,适宜在气候温凉、土壤微酸性的环境生长。辽宁省清原满族自治县位于长白山余脉,素有“八山—水—分田”之称(图2为该县三维地形图),大部分地区土壤pH介于5.5~6.8之间。该县是我国优质龙胆草种源地和最大的栽培基地,种植历史较长。2008年,“清原龙胆”被认定为国家地理标志产品。之前,该县龙胆草生产以散户为主,多为家庭作坊式初加工,加工企业少,产品售价低。近年来,该县通过“龙头企业十农户+基地”这种新型组织模式(图3),提高了龙胆草产业效益。
(1)分析该县适宜龙胆草大规模种植的自然地理条件。
(2)简述农户参与图3所示的新型组织模式能获得哪些方面的益处。
(3)该县如何利用“清原龙胆”品牌优势进一步打造优质龙胆草产业基地?
2.(2023·全国甲卷)阅读图文材料,完成下列要求。
埃塞俄比亚人口超过1亿,农业人口约占80%,以小农户为主,农业是经济支柱。该国土地资源丰富,干湿季分明,绝大多数耕地只在湿季种植作物,灌溉农田比例小;工业基础及道路、供电等设施薄弱。近年来,该国引进灌溉农机具,但推广缓慢,下图示意埃塞俄比亚地形。
(1)评价埃塞俄比亚发展灌溉农业的水资源条件和地形条件。
(2)指出埃塞俄比亚推广灌溉技术对农业发展的重要作用。
(3)说明埃塞俄比亚难以大规模引进灌溉农机具的社会经济原因。
(4)为培育埃塞俄比亚灌溉农机具市场提出合理化建议。
题型01 农业区位因素变化
章丘大葱是山东省济南市章丘区的特产,其生产过程包括育苗、移栽、培土、收获等几个阶段。培土是章丘大葱的重要栽培措施,它不仅可以防止大葱倒伏,而且还可软化叶鞘,增加葱白长度,提高大葱的产量和品质,大葱生长期间需要进行3-4次培土。下图是章丘某区域大葱种植模式变化示意图。
1.促使该区域大葱种植模式变化的主要因素是( )
A.气候B.土壤C.劳动力D.交通
2.与大规模集约化养鸡相比,“两年葱、一年鸡”模式下养鸡的突出优势是( )
A.经济效益好B.上市周期短C.产品种类多D.环境污染小
题型02 农业可持续发展
2024年3月以来,甘肃天水麻辣烫火爆出圈,作为麻辣烫“灵魂调料”之一的甘谷辣椒因香而不辣备受瞩目。二十世纪八十年代,甘谷辣椒作为经济作物,几乎家家户户都有种植,后期随着种植效益逐渐降低,辣椒种植区由平川移到山区或半山区。某公司采用传统石碾制作的辣椒产品备受青睐。下图为甘谷辣椒所处地理位置。据此完成下面小题。
3.甘谷辣椒香而不辣得益于( )
①气候独特②品种优良③地形多样④病虫害少
A.①②B.③④C.①③D.②④
4.甘谷辣椒种植区由平川移到山区或半山区的原因可能是( )
A.全球气候变暖B.环境污染加剧C.种植结构调整D.市场需求增加
5.该公司采用传统石碾制作辣椒产品的主要目的是( )
A.延续传统工艺B.降低生产成本C.打造旅游景观D.保留原有口感
知识总结·构建网络
热点应用
01 常见农作物的生长习性
安泽县位于山西省南部,太岳山东南,享有“全国连翘生产第一县”的美誉。其所产连翘果实颗粒大、成色好、药用价值高,获国家原产地地理标志产品认证。图为安泽县连翘花漫山开放景观图。据此完成下面小题。
1.推测连翘的生长习性有( )
①喜光②喜湿③怕寒④怕涝⑤耐贫瘠
A.①②③B.①④⑤C.②③⑤D.③④⑤
2.该地今后连翘产业发展的重点是( )
A.加大品牌宣传B.加强科技创新
C.扩大生产规模D.增加劳动力投入
知识点拨:
①水稻
水稻喜高温、多湿、短日照,对土壤要求不严,但是水稻土最好
幼苗发芽最低温度10~12℃,最适28~32℃;穗分化适温30℃左右;低温使枝梗和颖花分化延长;抽穗适温25~35℃;开花最适温30℃左右,低于20℃或高于40℃,授粉受严重影响
②玉米
玉米属于喜温的短日照作物,全生育期内要求的温度较高。生物学有效温度为10℃; 短日照植物,日照时数在12小时内,成熟提早
长日照则开花延迟,甚至不能结穗;在短日照(8-10小时)条件下可开花结实;需水较多,对土壤要求不十分严格,土质疏松,土层深厚即可
③小麦
土层深厚,结构良好耕层较深,有利于蓄水保肥,促进根系发育
冬型品种适期的日平均温度为16~18℃,半冬型为14~16℃,春性为12~14℃;小麦长日照作物(每天8至12小时光照),如果日照条件不足。就不能通过光照阶段,不能抽穗结实
④大豆
大豆性喜暖,种子在10-12℃开始发芽,以15-20℃最适,生长适温20-25℃,开花结荚期适温20-28℃,低温下结荚延迟,低于14℃不能开花,温度过高植株则提前结束生长
种子发芽要求较多水份,开花期要求土壤含水量在70%-80%,否则花蕾脱落率增加
⑤高粱
高粱喜温、喜光,在生育期间所需的温度比玉米高,并有一定的耐高温特性,全生育期适宜温度20-30℃
高粱是C4作物,全生育期都需要充足的光照;根系发达,根细胞具有较高的渗透压,从土壤中吸收水分能力强;中国南北各省区均有栽培
⑥花生
花生宜气候温暖,生长季节较长,雨量适中的沙质土地区;在我国,山东生长最佳
一年生草本植物,茎直立或匍匐,长30~80厘米,翼瓣与龙骨瓣分离,荚果长2~5厘米,宽1~1.3厘米,膨胀,荚厚,花果期6~8月,主要分布于巴西、中国、埃及等地
⑦油菜
油菜喜冷凉,整个生育期几乎是在日均温度18℃以下完成的;油菜前期需水多,喜湿润,土壤最大持水量以60%~80%为宜
对土壤要求不甚严格,不论是在酸性红壤,还是在沙土和黏土上都能正常生长;对土壤酸碱度(pH)的适宜范围广
⑧棉花
喜光作物,适宜在较充足的光照条件下生长;水分是棉花体内的重要组成成分,棉花生长需要从土壤中吸收水分
棉花生长发育需要水分和养料,主要通过根系从土壤中获得,所需的温度和空气部分取自土壤,同时需要土壤的机械支撑才能生长
⑨剑麻
喜高温多湿和雨量均匀的高坡环境,尤其日间高温、干燥、充分日照
适宜生长的气温为27~30℃,适宜的年雨量为1200~1800mm;其适应性较强,耐瘠、耐旱、怕涝,但生长力强,宜种植于疏松、排水良好、地下水位低而肥沃的砂质壤土
⑩甘蔗
甘蔗为喜温、喜光作物,年积温需5500℃-8500℃,无霜期330天以上,年均空气湿度60%,年降水量要求800-1200mm
一种一年生或多年生热带和亚热带草本植物,属C4作物,节间实心,外被有蜡粉,有紫、红或黄绿色等
11.马铃薯
性喜冷凉,不耐高温,光照强度大,叶片光和作用强度高,块茎形成早,块茎产量和淀粉含量均较高
降水量且均匀分布在生长季,植株对土壤要求十分严格,以表土层深厚,结构疏松,排水通气良好和富含有机质的土壤最为适宜
12.向日葵
阳光充足,潮湿或受干扰的地区生长最好。野生向日葵耐受高温和低温,但更耐低温
向日葵对土壤要求较低,在各类土壤上均能生长,不仅具有较强的耐盐碱能力,而且还兼有吸盐性能;可以在碱性土壤中茁壮成长,抗旱性较强
13.茶叶
野生种遍见于中国长江以南各省的山区
为小乔木状,叶片较大,常超过10厘米长,长期以来,经广泛栽培,毛被及叶型变化很大
灌木或小乔木,嫩枝无毛;叶革质,长圆形或椭圆形,先端钝或尖锐,基部楔形,上面发亮,下面无毛或初时有柔毛
14.烟草
烟草是喜温作物,对温度的反应比较敏感,不同的温度条件对烟草的品质、产量影响比较大
优质烟草在生育期内对温度的要求是前期较低、后期较高;水分对烟草十分重要,烟草植株高大、叶面宽阔、叶面积系数大,蒸腾作用强烈,需要有较多的水分供应
15.咖啡
咖啡树原是热带雨林下的植物,在系统发育中,形成需要静风、温凉、荫蔽或半荫蔽及湿润环境的习性 ,不耐强光,需要适当的荫蔽,光照过强,生长受到抑制
如水肥不足,就会出现早衰现象,甚至死亡;荫蔽过度,枝叶徒长,花果稀少,产量降低
16.可可
可可树喜生于温暖和湿润的气侯和富于有机质的冲积土所形成的缓坡上,在排水不良和重粘土上或常受台风侵袭的地方则不适宜生长
喜生在温度高、湿度大、土壤肥沃的环境;要求栽培地区年平均温度22.4-26.7度,雨量1400-2000毫米,忌大风和渍水。
02 农产品价格高低分析
3.阅读图文材料,完成下列要求。
人参喜冷凉湿润气候,以及斜射、漫射的阳光,忌强光和高温。土壤要求深厚、肥沃、排水良好。其肉质根是著名的强壮滋补药材,价值极高。我国野生人参的发现与应用历史久远且产量高,但价格仅为韩国人工种植的高丽参的十分之一。在野生人参过度采挖逐渐枯竭之际,人工播种、自然生长于山林中的林下参产业悄然开始。长白山脉落叶阔叶林和针阔混交林下分布广,是我国主要的林下参种植基地。下图为我国人参分布区及落叶阔叶林林下参景观图。
推测韩国高丽参价格高的原因。
知识点拨:
03 新疆海鲜养殖
近几年新疆海鲜养殖业快速发展,对虾、螃蟹等鲜活水产已占领本地市场,并通过冷链物流运往我国东南等地区,以其特有品质博得消费者青睐。部分水产完成风干、盐焗等加工工艺后亦大量销往其他省市及海外。据此完成下面小题。
4.与东南地区相比,新疆海鲜特有品质形成的原因是( )
A.水域盐度高B.昼夜温差大C.太阳光充足D.生长周期长
5.新疆水产品用于加工的比例较高,主要原因有( )
①物流成本较高②当地地广人稀③加工技术发达④加工附加值高
A.①②B.①③C.②④D.③④
6.新疆水产养殖的密度明显低于沿海省份,主要原因是( )
A.养殖技术落后B.环境承载力低C.劳动力供应少D.市场需求量小
知识点拨:
今年,新疆”海鲜“迎来了大丰收,像麦盖提县的澳洲龙虾、察布查尔县的罗氏沼虾、巴楚县的斑节对虾、尼勒克县的三文鱼……新疆“海鲜”产品销往全国市场以及俄罗斯、东南亚各国。
内陆没有海,要想养出“海鲜”就必须通过特殊的养殖方式实现,即所谓的“海鲜陆养”。
“海鲜陆养”模式:指的是在陆地营造类似于海洋的生存环境,人工养殖鱼类、虾蟹类、贝类等海产品。其中,比较典型的有“海虾淡养”、“人造海水”等方式。
“海虾淡养”指的是把海虾放在淡水里养殖最大的技术难点在于让海虾适应新疆的淡水环境,主要有三个步骤:
①淡化池:把虾苗放进事先调配好的水池里进行一段时间的养殖,水池里的盐度接近海水的水环境
②加淡水:从虾苗入池第二天开始,每天定时定量往水池加入本地淡水,把水池盐度逐渐降低,让虾苗适应本地环境
③换池子:淡化池里的盐度和当地大塘的水环境相似之后,把虾苗移入大塘里进行养殖
“人造海水”就是把当地丰富的盐碱水调配成可利用的“海水”营造海洋环境,当地的盐碱地和盐碱水有了更充分地利用。
“海鲜陆养”模式丰富了内陆地区人们的餐桌,也降低了相同产品的成本,既有利于解决我国盐碱化问题的治理,也有利于带动当地经济的发展。
为什么新疆能养殖海鲜?
1. 新疆盐碱地广布
新疆的盐碱地资源丰富,经过科学家们的不懈努力,已经成功地在盐碱地上进行了海鲜养殖。盐碱土地常年缺水,土层中的含盐量极高,而这种含盐环境恰好适合养殖多种海产品。
2. 冷水环境
三文鱼的生活特性之一就是溯河洄游性,即产卵、孵化和幼鱼阶段均在淡水中完成,生长期会洄游到海水中。
三文鱼主要产区的尼勒克县基本没有酷暑,环绕天山的喀什河流淌着天山冰川雪水,水深6米以下的水温常年保持在10℃以下,这为冷水鱼的生长创造了优质的自然条件。
3. 污染少
新疆地广人稀、大部分区域远离城市,污染少。
4. 技术支撑
新疆的海产养殖基地利用科学技术,利用(特有的)盐碱地特质,对水过滤、杀菌、去氯等生产预处理技术,再往水里添加微量元素和益生菌,将盐碱水改良处理成与天然海水相似的“人造海水”,再根据不同海鲜的生长环境进行养殖。
5. 政府扶持
新疆地方政府还从基础建设入手,升级了区域降盐、排盐、淡化等处理能力,并多次修建养殖场地道路、消防水源等设施。这也给盐碱地养殖产业发展起到了推动作用。
新疆发展海鲜生产的意义
1. 生态
(1)保护海洋资源:传统的捕捞方式存在着过度捕捞和资源枯竭的问题。通过在新疆这样的地方进行养殖,可以更好地保护野生海洋资源。
(2)提高土地利用率:新疆利用广袤的土地和天然的盐碱地养殖海鲜,是对土地资源的有效利用。
2. 社会
(1)保障粮食安全:确保了国内海鲜市场的稳定供应。
(2)促进就业:有助于提高中国海鲜产品在国际市场上的声誉,同时帮助国内大部分失业青年和下岗职工实现了再就业的希望和愿望。
3.经济
(1)降低运输成本:能够在不适宜海洋养殖的地区实现海产品的生产,降低了运输成本和生产风险。
(2)带动产业发展:带动当地养殖业的发展和经济的增长。
新疆渔业的可持续发展措施
①加大科技投入:培育和引进优良品种、发展先进养殖技术、病虫害防治技术等;
②优化产业结构:完整渔业产业链,加强与二、三产业的融合发展,丰富养殖品种,发展特色水产,打造知名水产品牌;
③丰富品种,打造品牌:丰富养殖品种,发展特色水产,打造知名水产品牌;
④注重环境保护:提升产品质量,提高市场竞争优势。
04 太空育种
2024年初,黑龙江省抚远市的蔓越莓在一夜之间红遍全网。蔓越莓原产于北美,为矮蔓藤植物,2010年抚远市引进种植,现已成为我国最大的蔓越莓种植基地。其收获主要采用湿收法,即先向农田灌水、聚拢果实,再采用新型机械收集漂浮于水面上的果实(如下图)。2022年抚远市的蔓越莓种子与神舟十四号航天员一同返回地面,创下了国内首个蔓越莓“太空育种”的先例。完成下面小题。
7.与传统的采摘机干收法相比,新型机械湿收法最突出的优势是( )
A.提高采摘效率B.减少人力投入C.保留新鲜口感D.延长储存时间
8.抚远市蔓越莓“太空育种”产生的直接影响是( )
A.提升抚远市蔓越莓的产量B.拥有自主知识产权的品种
C.提高抚远市蔓越莓的品质D.扩大我国蔓越莓种植面积
知识点拨:
太空(航天)育种,也可以称为空间诱变育种,它的原理是将作物种子(或诱变材料)送到太空,利用太空特殊的环境,使种子产生变异,再返回地面培育作物的新品种。它是航天技术和生物育种技术相结合的产物。
去太空遨游只是太空育种的一小部分。想要成为一粒真正的太空种子,首先得在搭载中发生诱变,但这种变异是随机的,有好有坏,所以回到地面后,还得需要按照地面品种选育的要求,进行一代代的筛选和培育,短则三五年,长则十几年,直至性状稳定后,才可能进入市场。
为什么要太空育种?
想要保证栽培质量,就必须选种、育种;地球上因地磁场和臭氧层的存在,环境相对稳定,生物发生基因突变的概率只有几十万分之一,这种自然变异的速度非常缓慢。
宇宙中的真空,强射线、强太阳辐射环境,能够加速种子的基因突变,缩短育种周期;无菌,细菌、病毒等微生物无法在宇宙中生存,能降低育种过程中的坏种率;宇宙的微重力环境,可诱导种子出现地面上几乎不可能存在的突变。
与传统地面育种相比,太空育种最大的优势是提高了种子的变异率,整体缩短育种周期,能够在相对较短的时间里,培育出高产、早熟、整体耐性更好、抗寒抗旱抗病抗热的优质种质资源,加速科技兴农和科技成果的转化。
民以食为天,农以种先行。作为“农业的芯片”,优质的种子资源是农业发展的决定性因素。太空育种技术现在已经成为快速培育农作物优良品种的重要途径之一,对我国的社会经济发展有着重要的影响:
①丰富我国的种质资源,培育拥有自主知识产权的品种;
②太空种子产量高,品质好,能够促进农民增收,推动我国农业经济的增长;
③保障粮食安全,为我国粮食综合生产能力和农产品的市场竞争力提供了重要的技术支撑;
④促进农业的可持续发展,助力中国农业现代化转型。
当然,人们通过太空育种选育新品种,除了面向农业生产,为保障粮食安全添砖筑瓦之外,还有一个目的,就是选育适合在太空环境中生长发育的品种。
自1987年,第一批水稻和青椒种子跟随“第9颗返回式科学试验卫星”上天开始,这之后的近30年间,我国先后又将近6000多个品种的植物种子或种苗送上了太空。经过优中选优,现通过国审和省审的粮食、蔬果等新品种有200多种。
比如,普通香蕉需要在平均气温21℃以上的亚热带、热带生长。但下面这款被神州四号飞船搭载,并在地面经多代选育,最终获得稳定基因的太空香蕉,不仅耐旱耐低温,能在北方冬季的日光温室大棚中栽种,且皮薄肉嫩、口感香甜,比普通香蕉的产量还要高20%-30%。像图中这一把,成熟时有50多公斤。
考点要求
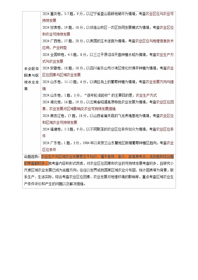
考题统计+考点提取
农业区位因素与区域农业发展
2024重庆卷,5-7题,9分,以辽宁省盘山县耕地破坏为情境,考查农业区位与农业可持续发展
2024甘肃卷,19题,18分,以祁连山牧区—农区协同发展模式为情境,考查农业区位和农业可持续发展
2024广西卷,17题,20分,以美国的玉米迷宫为情境,考查农业区位与地理信息技术应用、产业转型
2024全国甲卷,4-5题,8分,以三江平原沼泽开垦种植水稻为情境,考查农业生产方式与农业发展
2024安徽卷,18题,18分,以四川省乐山市沙湾区绿化村佛手种植为情境,考查农业区位因素与区域农业发展
2024山东卷,11-12题,6分,以锡拉岛上的葡萄种植为情境,考查农业发展方向与措施
2024山东卷,1题,3分,“逐年轮流起收”的主要目的是,农业生产方式
2024湖北卷,16题,19分,以云南省昭通高原特色农业发展为情境,考查农业区位因素、农业发展对区域影响及农业可持续发展措施
2024黑吉辽卷,17题,18分,以山西省偏关县的飞龙养殖基地为情境,考查农业区位和区域农业可持续发展
2024福建卷,1-3题,9分,以不同聚落的农业区位条件划分为情境,考查农业区位条件
2024广东卷,1题,3分,1984年以来贺兰山东麓地区新增葡萄种植区趋向,考查农业区位条件
命题趋势:农业生产与区域农业发展是主干知识,属于高频、高分、高难度考点,选择题和综合题的考查都较多。就考查内容和形式而言,对农业区位因素和农业的可持续发展考查较多,且研究小尺度区域农业发展已成为命题方向。往往以世界或我国某区域农业分布图、统计图表等为背景,联系生产、生活实际,综合考查农业区位因素、农业发展对地理环境的影响等,重点考查区域农业生产条件评价和产生的问题以及解决措施。
自然因素
对农业生产的影响
气候
光照
光照强,有利于农作物进行光合作用,积累更多有机物。如我国西北干旱地区的瓜果比较甜。
光照弱,不利于农作物的生长,但适宜多汁牧草的生长。如西欧地区因光照不足,气候适宜多汁牧草的生长,农业以乳畜业为主。
光照时间长,在一定程度上可以弥补热量不足的问题。如我国东北平原,虽然纬度较高,但夏季光照时间长,有利于农作物的生长
自然因素
对农业生产的影响
气候
热量
热量充足,生长期长,复种指数高,单产高。如我国海南,因热量条件好,农作物可一年三熟。
热量不足,生长期短,农作物只能一年一熟,甚至无法生长。如我国东北地区,因热量条件差,农作物只能一年一熟,若夏季出现低温,则易造成农作物减产。
热带
Trpic
亚热带
Subtrpics
暖温带
Warm-temperate zne
中温带
Middle-temperate zne
寒温带
Cld-temperate zne
一年三熟
一年两熟到三熟
一年两熟或两年三熟
一年一熟
一年一熟
水稻,热带经济作物
水稻、油菜、茶叶
冬小麦、玉米、甘薯
春小麦、玉米、大豆
春小麦、马铃薯
自然因素
对农业生产的影响
气候
昼夜温差
气温日较差大,有利于农作物营养物质的积累,农作物品质好。如新疆的瓜果特别甜,但日温差过大会对农作物造成冻害。
气温日较差小,农作物的品质较差。如温室里栽培的农作物的品质不如室外同种农作物的品质好。
自然因素
对农业生产的影响
气候
降水
降水适中且雨热同期,有利于农作物的生长。
降水过多易造成洪涝灾害,过少易造成旱灾,均影响农作物的生长。
角度
分析方法
气候条件
光照
光照充足,作物光合作用强,制造的养分多,农产品品质好
热量
同一种作物,其生长地热量不足,生长周期长,积累的养分多,农产品品质好
温差
生长地昼夜温差大,积累的养分多,农产品品质好
昼夜温差大,病虫害少,施用农药少,农产品品质好
土壤
土壤肥沃、富含某种微量元素,化肥使用量少,农产品品质好
水源
灌溉水源充足,水质好,无污染,农产品品质好
技术
通过培育良种、改善农业生产条件,提升农产品品质
自然因素
对农业生产的影响
地形
地形类型
平原、盆地、冲积扇、三角洲、河谷平原→种植业;高原、山地→林牧业;缓坡山地、丘陵→梯田、立体农业
地势起伏
a.地形平坦,有利于大规模机械化耕作,提高劳动生产率,典型地区如美国。
b.地形崎岖,地块狭小,只能使用小型机械,典型地区如日本。
c.垂直分异显著,农作物种类丰富
d.山地地形,有一定坡度,利于排水;阳坡热量,阴坡水分。
自然因素
对农业生产的影响
土壤
肥力(有机质和矿物质)
影响农作物的单产和品质。土壤肥沃、土层深厚、土质疏松,有利于农作物生长
土层厚度
质地
酸碱度
影响农作物品种选择。如酸性土壤适宜种植茶树
自然因素
分析要点
气候
热量
①热量充足,生长期长,复种指数高,单产高。如我国海南,因热量条件好,农作物可一年三熟。
②热量不足,生长期短,农作物只能一年一熟,甚至无法生长。如我国东北地区,因热量条件差,农作物只能一年一熟,若遭遇低温冻害,农作物减产
光照
光照强,有利于农作物的光合作用。如我国西北干旱地区的瓜果特别甜
降水
①降水量适中且雨热同期,有利于农作物生长。
②降水量过多易造成洪涝灾害,过少则易造成旱灾
气温
日较差
①气温日较差大,有利于农作物营养物质的积累,农作物品质好。如新疆的瓜果特别甜。
②气温日较差小,农作物的品质较差。如温室里栽培的农作物的品质没有室外同种农作物的品质好
地形
平原地区地势平坦,土层深厚,便于耕作和灌溉,适宜发展种植业;山地、丘陵地区地表起伏大,耕作不便,适宜发展林业或畜牧业
水源
水源是农业生产必备的条件,尤其对于旱地区来说水源是发展种植业的决定性因素。水源较多的地方,适宜发展水稻种植业和淡水养殖;水源较少的地方,往往只能经营旱作农业或灌溉农业
土壤
土壤是农作物生长的物质基础,种植业要求土壤深厚肥沃。不同类型的土壤,适宜生长不同农作物。如我国东南丘陵地区广泛分布着酸性的红壤,适宜种植茶树
因素
对农业生产的影响
举例
市场
市场的需求、农产品的价格在很大程度上决定了农业生产的类型和规模,从而影响农业区位的选择
城郊发展蔬菜、水果、肉、蛋、奶及花卉等农副产品生产
因素
对农业生产的影响
举例
交通运输
①交通便捷,可以节省农产品的运输、存储费用和运输时间,提高农业生产的效率。
②扩大农产品的销售范围
产品易腐烂变质的园艺业、果蔬业等,应布局在交通便捷的地方
因素
对农业生产的影响
举例
政策法规
政府制定的各项政策法规,如税收办法、鼓励或限制农业生产规模和类型,以及提高或降低农产品的价格等,都对农业生产有很大影响
我国制定了基本农田保护条例,不准占用基本农田发展林果业,不准在基本农田内挖塘养鱼和进行畜禽养殖,以确保国家粮食安全
因素
对农业生产的影响
举例
劳动力
劳动力的数量、素质和价格影响农业生产的类型和经营方式等
我国南方地区劳动力丰富,发展水田农业,可以精耕细作
因素
对农业生产的影响
资金
大棚农业需要投入一定的资金
历史经验
传统作物产地,农业历史悠久,农民种植经验丰富
饮食习惯
饮食文化,影响农业生产类型和农作物种类
政治
如国家与国家之间政治关系的变化,会影响农产品贸易,进而影响农业生产的类型、规模、农产品价格等
方法
举例
看农业生产的类型
如城郊农业、观光农业、乳畜业等是面向市场的农业生产,主导因素为市场
看作物种类及生长特性
不同的作物适宜在不同的自然条件下生长。例如,天然橡胶为热带作物,苹果为暖温带作物,甜菜为中温带作物,它们的主导因素为气候(热量);茶树适宜在酸性土壤地区生长,主导因素为土壤
看农业生产特色
如沙漠地区的绿洲农业主导因素为水源,青藏高原的河谷农业主导因素为热量,横断山区的立体农业主导因素为地形等
看优势因素或制约因素
如海南岛地处热带,热量资源丰富是突出优势,热量是其发展热带经济作物的主导区位因素。再如我国西北干旱、半干旱地区,水源是农业发展的最大制约因素,水源也就成为当地灌溉农业的主导区位因素
分析角度
答题模板
自然因素
气候、地形、水源、土壤等
纬度较低(较高),热量充足(不足),降水多(少),光照充足(不足),昼夜温差大(小);靠近(远离)河流,水源丰富(缺乏);地形平坦(崎岖),利于(不利于)农耕;土壤肥沃(贫瘠)
经济条件
市场、交通、劳动力、科技等
市场广阔(狭小);海陆交通便利(深居内陆,交通不便);劳动力丰富(不足);科技水平高(低);机械化水平高(低)
社会因素
国家政策、种植历史等
政策支持(限制);历史悠久,经验丰富(历史较短,经验不足)
分析角度
答题模板(有利)
自然因素
气候、地形、草场、水源等
大牧场放牧业:干旱半干旱气候,地形平坦、地广人稀,草场广阔、草类茂盛,水源充足。
乳畜业:气候温和湿润,地形平坦开阔,适宜多汁牧草生长等
社会经济因素
市场、交通、政策、科技等
市场广阔;交通便利;政策优惠;科技发达,机械化水平高等
分析角度
答题模板(有利)
自然因素
水域面积、水域条件、饵料、大陆架、洋流、河流注入等
海洋水产:大陆架广阔;浅海滩涂面积广大;寒暖流交汇或上升补偿流;河流注入等。
淡水养殖:水域面积广;水域条件适宜鱼类生长;营养物质多,饵料丰富等。
社会经济因素
市场、交通、科技、政策、养殖经验等
市场广阔;交通便利;技术先进;政策优惠;养殖历史悠久,养殖经验丰富等
关键词
答题模板
观点:赞成/反对;有利/不利;效益/影响
支持,发展的有利区位条件是××,将产生××效益
反对,发展的不利条件是××,将带来××不利影响
劳动力
L
劳动力数量不足
L+
劳动力数量充足
交通条件
C
交通系统不完善
C+
交通系统完善
第一产业
I
第一产业发展为主
I+
以第一产业为基础,发展旅游业
农业类型
区位选择
种植业
湿润、半湿润的平原和盆地地区
林业
山地、丘陵地区
畜牧业
干旱、半干旱地区
渔业
湖泊、水库、池塘、沿岸浅海滩涂海域
作物
区位选择
棉花
光照充足、夏季高温的平原地区
水稻
水热条件较好的平原地区
玉米
夏季高温多雨、生长期较长的平原地区
甜菜
气候温凉的中温带地区
甘蔗
高温多雨的热带、亚热带地区
柑橘
气候湿润的亚热带丘陵地区
苹果
湿润、半湿润的暖温带地区
主要农业区
分布区
有利条件
不利条件
东北商品农业基地
三江平原、松嫩平原
雨热同期;地形平坦广阔,黑土肥沃;水源充足;人均耕地多;交通便利,工业基础好
纬度高,气温低,热量不足,易受低温冻害影响
华北旱作农业区
华北平原
雨热同期,光热充足;地形平坦,土壤深厚肥沃;人口稠密,劳动力充足
春旱夏涝,盐碱地比重大,多风沙,人地矛盾突出
南方水田农业
成都平原、江汉平原、洞庭湖平原、鄱阳湖平原、江淮平原、珠江三角洲
光、热、水丰富,配合好;地形平坦,土壤肥沃;劳动力充足;近海港,市场广阔
春季低温阴雨对早稻生产不利;夏季的伏旱和洪涝灾害
西北灌溉农业区
新疆绿洲地带、河西走廊、河套平原、宁夏平原
温带大陆性气候,光照充足,昼夜温差大;地形平坦,土壤肥沃;有灌溉水源;人少地多,地价低
水源紧缺
青藏高原
河谷农业雅鲁藏布江谷地、湟水谷地
与高原相比,海拔较低,气温较高,河谷避风;地形平坦,水源充足;光照条件好,昼夜温差大,作物单产高
与我国东部平原相比,由于海拔高,热量不足
农业地域类型
分布区域
区位条件
特点
季风水田农业
亚洲季风区
气候:(季风)气候高温多雨,雨热同期,有利于水稻生长;
地形:主要集中在平原、丘陵、盆地,地势平坦;
技术:水稻种植历史悠久,经验丰富;
市场:稻米是当地主要粮食,需求量大;
劳动力:人口稠密,劳动力充足;
水源:河网稠密,水源充足;
土壤:土壤深厚肥沃;
小农经营;
单产高商品率低;
机械化水平低;
水利工程量大;
科技水平低;
农业地域类型
分布区域
区位条件
特点
商品谷物农业
俄罗斯;乌克兰;
澳大利亚;阿根廷;美国;加拿大;
美国为例:
气候:温带大陆性气候为主,气候温和,光热丰富;
地形:位于中央大平原,地势平坦开阔;
土壤:世界三大黑土带之一,土壤肥沃;
水源:密西西比河水系发达,灌溉水源便利
劳动效率:地广人稀,适合大规模集约化生产,劳动效率高;
交通:五大湖与密西西比河水运发达,铁路广布,水陆交通便利;
科技:机械化水平高,农业科技先进;
生产规模大;
商品率高;
机械化和科技水平高;
区域化和专业化生产;
区位因素分析
形成条件评价
社会经济条件
交通便利(五大湖和密西西比河的水运与铁路、公路交织)
便于商品集散,降低运费,提高经济效益
市场广阔(是世界上最大的粮食出口国)
促进了商品粮的大规模生产和农业的现代化
地广人稀(中部平原,人口密度小,土地租金低)
有利于规模经营,降低生产成本,提高商品率
机械化水平高(发达的工业提供了支撑)
为大规模经营创造了条件,提高劳动生产率
农业科学技术先进(建立了全国农业科技研究和推广系统)
提高了农产品的产量和质量,促进了农业生产的专业化和科技化
农业地域类型
分布区域
区位条件
特点
混合农业
南非;欧洲;澳大利亚;新西兰;
澳大利亚为例:
气候:气候温暖湿润,光热条件较好,降水量较多;
地形:东南部的墨累-达令盆地平坦开阔;
土壤:土壤较为肥沃
水源:灌溉水源较充足
市场:市场广阔,面向国际市场
机械化:机械化水平高,适宜大规模开展
科技:科技发达,多良种
政策:政府政策支持
良性的农业生态系统;有效利用时间、灵活安排生产;市场适应性强;规模大;机械化水平高
农业地域类型
分布区域
区位条件
特点
大牧场放牧业
美国、澳大利亚、新西兰、阿根廷、南非
阿根廷为例:
气候:气候较为温和,草类生长茂盛;
地形:地形平坦开阔;
人口:地广人稀,人口较少,地租便宜;
交通:距海港较近,水陆交通相对便利;
规模大;专业化;商品化;重科技;依赖交通
和保鲜;天然草场、人工草场;
乳畜业
澳大利亚;新西兰;北美五大湖;西欧;中欧;
西欧为例:
地形:多平原,土层深厚、肥沃;
气候:温带海洋性气候,气候温凉,降水均匀,日照较少,利于多汁牧草生长;
市场:市场广阔,西欧人口密集,经济发达,且食物结构中乳畜产品比重大;
本地市场为主;人工草场为主;机械化水平高。
项目
潘帕斯草原大牧场放牧业
西欧乳畜业
气候
亚热带季风
性湿润气候
温带海洋性气候,
温和湿润
草场
天然草场为主
人工草场为主
分布
地广人稀的地区
城市人口密集地区
产品
肉、皮、毛
牛奶及其制品
机械化程度
较高
高
市场
外地市场为主
本地市场为主
农业地域类型
分布区域
区位条件
特点
地中海式农业
地中海气候区,如地中海沿岸。
气候:地中海气候,夏季炎热干燥少雨,冬季温和多雨,夏季光能充足,晴天较多;
劳动力:劳动力资源丰富;
地形:多山地和坡地,土地较为分散;
降水:年降水量适中,适宜柑橘、葡萄等作物生长;
种植业和畜牧业并重;
农作物多以耐旱作物为主;
热带种植园农业
拉美地区;东南亚;南亚;南非;
气候:分布于热带气候区,热量丰富,光热条件较好,降水量较多;
土壤:土壤肥沃;
劳动力:需劳动力较多;
设施:基础设施较为完善;
产品大部分流向国际市场;
集约化、专业化程度高;单位产量较高;
机械化水平低。
原理
影响
覆膜
减少表层土壤水分蒸发
保墒,防土壤盐碱化
减少地面的热量散失
春季覆膜对农作物起保温作用,防止冻害;夏季覆膜可以对土壤进行杀菌
反射太阳辐射,增加地面上农作物光效
农产品着色均匀,提高品质
减少风力与流水对土壤的侵蚀
减轻水土流失和土地沙化,保持肥力
垄上覆盖地膜,可以汇集雨水到沟里
农业覆膜产生的不利影响
具体内容
造成土壤污染
多年覆盖地膜,残膜清除不净,造成土壤污染。
造成作物减产
由于覆膜后有机质分解快,作物利用率高,肥料补充的少,使土地肥力下降或因覆膜的管理不当也会造成早熟不增产,甚至有减产现象。在旱沙地、贫瘠土地、重黏质土地上,不宜采用地膜覆盖栽培。因为旱沙地覆膜后土壤温度在中午时易产生高温,在干旱比较严重的情况下反而会造成减产。
影响土壤肥力
塑料地膜不透水,不透气,残留地膜影响土壤的透水、透气性,导致土壤污染、土壤中生物多样性减少。最终导致土壤肥力下降。
原理
影响
覆草
遮挡阳光
减少土壤水分蒸发;抑制杂草生长
增加土壤有机物,减少焚烧带来的污染
改良土壤,不污染环境
覆盖前期土壤湿度低
生物生长发育延迟
秸秆间隙大,下渗作用强
增湿
有机物质积累量大,耕作层土壤不翻耕
病虫害加重
减少土壤与外界的热交换
调节地温:冬季保温;夏季降温
种植方式
对农业生产的作用
间作
在种植一种主要作物时,见缝插针式地种植一些其他作物可以有效防止病虫害带来的经济损失
套种
在前一茬作物即将收割但未收割之前,将后一茬作物种入前茬的行间株间。如在棉花尚未收完前种入豌豆,可利用棉花秆作豌豆的支架
连作
在同一片土地上一直连续不断地种植某一种作物会使作物很容易遭受病虫害
农业区位因素的变化
影响
经济快速发展
促进城镇化的发展,使农副产品市场需求量大增
在远离城市的广大农、牧地区形成一大批农副产品生产基地
促进交通运输条件改善
人们生活水平提高,增加了对高品质农产品的需求
刺激高品质农产品的生产
推动育种技术、栽培技术和耕作技术的进步
农产品生产摆脱了传统地域的限制
城镇化快速发展
农村劳动力大量减少和农业机械化迅速推广
农民选择易于机械化作业的农作物
不合理的农业生产活动
对地理环境的影响
毁林开荒、垦山种粮
水土流失、土地荒漠化
修水库、修渠道、不合理灌溉
沼泽化、盐渍化
过度放牧、滥垦滥挖
草场退化、草场沙化、土地荒漠化、载畜力下降
过度采伐森林
森林资源减少、河流下游涝灾频发、
旱涝灾害频繁、水土流失
滥捕滥杀、施用剧毒、高残留农药
鱼类资源大幅减少、生物多样性减少
不合理使用化肥、农药
农产品产量与品质降低,
危害人类健康、土壤板结、土壤污染
大型畜禽养殖场的粪便、污水
污染土壤与水体,危害人类健康
境外物种的引进
病源、生态灾难(外来物种入侵)
区位条件
措施
气候
热量
不足
温室大棚、地膜覆盖或发展农业科技,改良农作物品种(耐寒作物)
降水
时间分配不均
修建蓄水工程
空间分布不均
修建跨流域调水工程
旱涝灾害频繁
修建水利工程设施
光照
不均匀
如植物的下端光照不足,可通过地膜覆盖反射太阳光
昼夜温差
增大措施
地面铺鹅卵石
减小措施
烟雾防霜冻;东南丘陵地区冬季夜晚喷水,防低温冻害
地形
起伏大
缓坡修梯田,陡坡因地制宜,发展立体农业
灌溉水源
不足、不稳定
修建水利工程设施
土壤
酸
种植适宜农作物,如茶树等;或加生石灰中和土壤
贫瘠
施肥,保持水土;种植绿肥作物
碱
改善灌溉设施,或种植耐盐碱的作物
干
地膜覆盖
生物
农业病虫害
利用生物链工程等生物措施;在植物的生长期加塑料袋
答题角度
答题要素
经济可持续发展
增产:①因地制宜,发挥特色农产品优势;②扩大生产规模,实行专业化生产;③加强科研投入,培育良种,加大产业化应用研发;④加强农田水利设施、道路等基础设施建设。
增收:①推进农产品深加工,延长产业链,提高产品附加值;②加强宣传,打造品牌,提高优势农产品的知名度;③发展观光农业、休闲农业;④利用“互联网+”,拓宽销售渠道
生态可持续发展
减少化肥、农药的施用,发展绿色生态农业,保护农业生态环境
生态可持续发展
推进农产品加工工业的发展,创造就业岗位,促进农村剩余劳动力的就地转化
第27讲 服务业区位因素及其变化(讲义)(含答案) 2025年高考地理一轮复习讲练测(新教材新高考): 这是一份第27讲 服务业区位因素及其变化(讲义)(含答案) 2025年高考地理一轮复习讲练测(新教材新高考),文件包含第27讲服务业区位因素及其变化讲义教师版2025年高考地理一轮复习讲练测新教材新高考docx、第27讲服务业区位因素及其变化讲义学生版2025年高考地理一轮复习讲练测新教材新高考docx等2份试卷配套教学资源,其中试卷共52页, 欢迎下载使用。
第26讲 工业区位因素及其变化(讲义)(含答案) 2025年高考地理一轮复习讲练测(新教材新高考): 这是一份第26讲 工业区位因素及其变化(讲义)(含答案) 2025年高考地理一轮复习讲练测(新教材新高考),文件包含第26讲工业区位因素及其变化讲义教师版2025年高考地理一轮复习讲练测新教材新高考docx、第26讲工业区位因素及其变化讲义学生版2025年高考地理一轮复习讲练测新教材新高考docx等2份试卷配套教学资源,其中试卷共68页, 欢迎下载使用。
第25讲 农业区位因素及其变化(练习)(含答案) 2025年高考地理一轮复习讲练测(新教材新高考): 这是一份第25讲 农业区位因素及其变化(练习)(含答案) 2025年高考地理一轮复习讲练测(新教材新高考),文件包含第25讲农业区位因素及其变化练习教师版2025年高考地理一轮复习讲练测新教材新高考docx、第25讲农业区位因素及其变化练习学生版2025年高考地理一轮复习讲练测新教材新高考docx等2份试卷配套教学资源,其中试卷共44页, 欢迎下载使用。