【生物】2024-2025学年高三上学期第一次月考1(新高考通用)(解析版)
展开
这是一份【生物】2024-2025学年高三上学期第一次月考1(新高考通用)(解析版),共25页。试卷主要包含了本试卷分第Ⅰ卷两部分,测试范围等内容,欢迎下载使用。
注意事项:
1.本试卷分第Ⅰ卷(选择题)和第Ⅱ卷(非选择题)两部分。答卷前,考生务必将自己的姓名、准考证号填写在答题卡上。
2.回答第Ⅰ卷时,选出每小题答案后,用2B铅笔把答题卡上对应题目的答案标号涂黑。如需改动,用橡皮擦干净后,再选涂其他答案标号。写在本试卷上无效。
3.回答第Ⅱ卷时,将答案写在答题卡上。写在本试卷上无效。
4.测试范围:人教版2019必修1第1-2章。
5.难度系数:0.75
6.考试结束后,将本试卷和答题卡一并交回。
一、选择题:本题共25个小题,每小题2分,共50分。每小题只有一个选项符合题目要求。
1.下列关于生命系统有关的叙述中,正确的是( )
A.一片江水中的所有鱼和植物构成一个种群
B.一分子蔗糖是系统,也是“生命系统”的层次
C.江水、阳光、空气等非生物可参与生命系统的组成
D.生态系统包括一定区域内相互间有直接或间接联系的所有生物
【答案】C
【分析】生命系统的结构层次:
(1) 生命系统的结构层次由小到大依次是细胞、组织、器官、系统、个体、种群、群落、生态系统和生物圈;
(2)地球上最基本的生命系统是细胞。分子、原子、化合物不属于生命系统;
(3)生命系统各层次之间层层相依,又各自有特定的组成、结构和功能;
(4)生命系统包括生态系统,所以应包括其中的无机环境。
【详解】A、种群是指在一定时间内占据一定空间的同种生物的所有个体。在这个定义中,关键要素是“同种生物”和“所有个体”。一片江水中的所有鱼虽不是同一种生物的个体集合。此外,植物与鱼类属于不同的生物种类,因此它们也不属于同一个种群,A错误;
B、蔗糖是分子,属于系统,但不属于生命系统,B错误;
C、生态系统组分是指组成生态系统的物质,包括生物部分和非生物部分。非生物部分包括江水、阳光、空气、无机盐、有机质、岩石等,生物部分包括生产者、消费者和分解者,因此江水、阳光、空气等非生物可参与生命系统的组成,C正确;
D、生态系统是指一定自然区域内相互间有直接或间接联系的所有生物和无机环境,D错误。
故选C。
2.小小细胞奥秘多,前人探索付辛劳!下列关于细胞的叙述,错误的是( )
A.罗伯特·胡克用显微镜观察到的木栓组织为死的植物细胞
B.施莱登和施旺认为,自然界中一切生物都由细胞发育而来
C.细胞是生命活动的基本单位,且每个细胞都能相对独立地生活
D.细胞在结构和组成上基本相似,且遗传物质都是DNA
【答案】B
【分析】细胞学说由德国植物学家施莱登 和动物学家施旺提出,内容包括:1、细胞是有机体,一切动植物都是由细胞发育而来,并由细胞和细胞产物所构成。2、细胞作为一个相对独立的基本单位,既有它们“自己的”生命,又对与其他细胞共同构成的整体的生命起作用。3、新的细胞可以从老细胞产生。细胞学说揭示了细胞的统一性和生物体结构的统一性。
【详解】A、英国科学家罗伯特·胡克用显微镜观察植物的木栓组织,发现并命名了细胞,该组织细胞为死细胞,A正确;
B、施菜登和施旺认为一切动植物都由细胞发育而来,B错误;
C、细胞是生命活动的基本单位,且每个细胞都能相对独立地生活,同时也从属于有机体的整体功能,C正确;
D、细胞具有统一性,有相似的结构和组成,都以DNA作为遗传物质,D正确。
故选B。
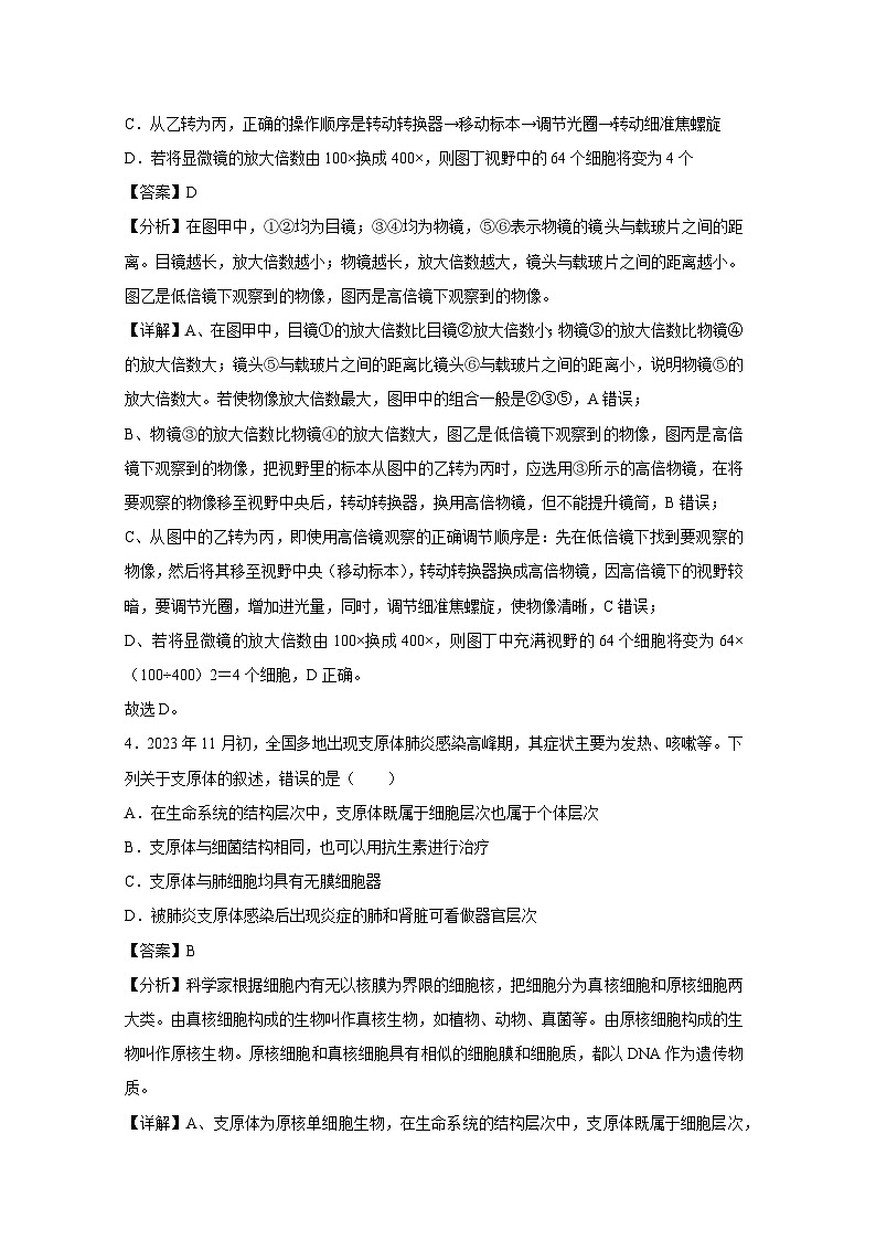
3.显微镜是生物学研究中常用的观察仪器,如图所示,图甲中①②③④表示镜头,⑤⑥表示镜头与载玻片之间的距离,乙和丙分别表示不同物镜下观察到的图像。下列相关叙述正确的是( )
A.若使物像放大倍数最大,图甲中的组合一般是①③⑤
B.把视野里的标本从图中的乙转为丙时,应选用③,同时提升镜筒
C.从乙转为丙,正确的操作顺序是转动转换器→移动标本→调节光圈→转动细准焦螺旋
D.若将显微镜的放大倍数由100×换成400×,则图丁视野中的64个细胞将变为4个
【答案】D
【分析】在图甲中,①②均为目镜;③④均为物镜,⑤⑥表示物镜的镜头与载玻片之间的距离。目镜越长,放大倍数越小;物镜越长,放大倍数越大,镜头与载玻片之间的距离越小。图乙是低倍镜下观察到的物像,图丙是高倍镜下观察到的物像。
【详解】A、在图甲中,目镜①的放大倍数比目镜②放大倍数小;物镜③的放大倍数比物镜④的放大倍数大;镜头⑤与载玻片之间的距离比镜头⑥与载玻片之间的距离小,说明物镜⑤的放大倍数大。若使物像放大倍数最大,图甲中的组合一般是②③⑤,A错误;
B、物镜③的放大倍数比物镜④的放大倍数大,图乙是低倍镜下观察到的物像,图丙是高倍镜下观察到的物像,把视野里的标本从图中的乙转为丙时,应选用③所示的高倍物镜,在将要观察的物像移至视野中央后,转动转换器,换用高倍物镜,但不能提升镜筒,B错误;
C、从图中的乙转为丙,即使用高倍镜观察的正确调节顺序是:先在低倍镜下找到要观察的物像,然后将其移至视野中央(移动标本),转动转换器换成高倍物镜,因高倍镜下的视野较暗,要调节光圈,增加进光量,同时,调节细准焦螺旋,使物像清晰,C错误;
D、若将显微镜的放大倍数由100×换成400×,则图丁中充满视野的64个细胞将变为64×(100÷400)2=4个细胞,D正确。
故选D。
4.2023年11月初,全国多地出现支原体肺炎感染高峰期,其症状主要为发热、咳嗽等。下列关于支原体的叙述,错误的是( )
A.在生命系统的结构层次中,支原体既属于细胞层次也属于个体层次
B.支原体与细菌结构相同,也可以用抗生素进行治疗
C.支原体与肺细胞均具有无膜细胞器
D.被肺炎支原体感染后出现炎症的肺和肾脏可看做器官层次
【答案】B
【分析】科学家根据细胞内有无以核膜为界限的细胞核,把细胞分为真核细胞和原核细胞两大类。由真核细胞构成的生物叫作真核生物,如植物、动物、真菌等。由原核细胞构成的生物叫作原核生物。原核细胞和真核细胞具有相似的细胞膜和细胞质,都以DNA作为遗传物质。
【详解】A、支原体为原核单细胞生物,在生命系统的结构层次中,支原体既属于细胞层次,也属于个体层次,A正确;
B、支原体无细胞壁,细菌有细胞壁,两者的结构不同,抗生素能抑制细胞壁的合成,支原体不可以用针对细胞壁的抗生素治疗,B错误;
C、核糖体是支原体中唯一的细胞器,其不具有膜结构,肺细胞具有中心体和核糖体两个无膜细胞器,C正确;
D、肺和肾脏无论有无炎症都是器官层次,D正确。
故选B。
5.下列关于原核生物的叙述,错误的是( )
A.大肠杆菌的细胞内有核糖体
B.细胞对物质的吸收具有选择性
C.拟核区中含有环状的DNA分子
D.蓝细菌(旧称蓝藻)细胞的叶绿体中含有叶绿素
【答案】D
【分析】原核细胞无以核膜为界限的细胞核,有拟核。原核细胞和真核细胞的统一性表现在:都有相似的细胞膜、细胞质,唯一共有的细胞器是核糖体,遗传物质都是DNA分子。
【详解】A、大肠杆菌是由原核细胞构成的原核生物,其细胞内有核糖体,A正确;
B、细胞膜具有选择透过性,因此细胞对物质的吸收具有选择性,B正确;
C、构成原核生物的原核细胞中无成形的细胞核,其拟核区中含有环状的DNA分子,C正确;
D、蓝细菌(旧称蓝藻)是由原核细胞构成的原核生物,其细胞中不含叶绿体,D错误。
故选D。
6.下列关于元素的说法正确的是( )
A.组成生物体的化学元素与无机自然界中的元素相同,因此生物界与非生物界存在统一性
B.细胞中常见的化学元素有20多种,大多数以化合物的形式存在
C.人体活细胞中,数量最多的元素是氧元素,约占65%
D.P、S、K、Ca、Mg、Fe属于大量元素
【答案】B
【分析】生物界与非生物界的统一性与差异性统一性:构成生物体的元素在无机自然界都可以找到,没有一种是生物所特有的。差异性:组成生物体的元素在生物体体内和无机自然界中的含量相差很大。
【详解】A、组成生物体的化学元素在无机自然界都能找到,没有一种是生物特有的,因此生物界与非生物界存在统一性,A错误;
B、细胞中常见的化学元素有20多种,大多数以化合物的形式存在,如糖类、蛋白质、糖类和脂质等,B正确;
C、人体活细胞中,数量最多的元素是氢元素,含量最多的元素是氧,C错误;
D、P、S、K、Ca、Mg、属于大量元素,Fe属于微量元素,D错误。
故选B。
7.图中序号I和II表示组成细胞的两类化合物,其中III~VI分别为不同的物质类型,面积大小代表其含量多少。下列叙述正确的是( )
A.II中共有的元素是C、H、O、N
B.一切生命活动都离不开III
C.V和VI均为生物大分子
D.若V代表糖类和核酸,则VI代表脂肪
【答案】B
【分析】此图表示组成细胞的化合物,据图示含量可知,Ⅰ为无机物,Ⅱ为有机物,Ⅲ为水,Ⅳ为无机盐,Ⅵ为脂质,V为糖类或者核酸。
【详解】A、此图表示组成细胞的化合物,据图示含量可知,Ⅰ为无机物,Ⅱ为有机物,II中共有的元素是C、H、O,A错误;
B、水是生命之源,一切生命活动都离不开III水,B正确;
C、Ⅵ为脂质,V为糖类或者核酸,脂质和单糖、二糖不是大分子物质,C错误;
D、若V代表糖类和核酸,则VI代表脂质,D错误。
故选B。
8.下列关于可溶性还原糖,蛋白质和脂肪检测实验的叙述正确的是( )
A.常用西瓜等组织样液作为检测植物组织内还原糖的实验材料
B.鉴定可溶性还原糖的斐林试剂甲液和乙液,可直接用于鉴定蛋白质
C.脂肪检测中50%的酒精是为了溶解组织中的油脂
D.蛋白质检测中加入0.1g/mLNaOH溶液可为反应提供碱性条件
【答案】D
【分析】生物组织中化合物的鉴定:(1)斐林试剂可用于鉴定还原糖,在水浴加热的条件下,溶液的颜色变化为砖红色(沉淀)。斐林试剂只能检验生物组织中还原糖(如葡萄糖、麦芽镰、果糖)存在与否,而不能鉴定非还原性糖(如淀粉、蔗糖)。(2)蛋白质可与双缩脲试剂产生紫色反应。(3)脂肪可用苏丹Ⅲ染液(或苏丹Ⅳ染液)鉴定,呈橘黄色(或红色)。(4)淀粉遇碘液变蓝。
【详解】A、西瓜富含还原糖,但有颜色,会干扰颜色的观察,因此不能用西瓜鉴定植物组织内的还原糖,A错误;
B、斐林试剂(甲液:质量浓度 为0.1 g/mL的NaOH溶液,乙液:质量浓度为 0.05 g/mL 的 CuSO4 溶液)用于检测还原糖,双缩脲试剂(A 液:质量浓度为0.1 g/mL的NaOH溶液,B 液:质量浓度为0.01 g/mL的CuSO4溶液)用于检测蛋白质,两者CuSO4溶液的浓度不同;鉴定可溶性还原糖的斐林试剂甲液和乙液,不可直接用于鉴定蛋白质,B错误;
C、脂肪鉴定中50%的酒精主要作用是洗去浮色,C错误;
D、蛋白质鉴定时加入的0.1g/LNaOH溶液可为反应提供碱性环境,蛋白质中的肽键在碱性环境中和铜离子反应产生紫色络合物,D正确。
故选D。
9.水是地球上最常见的物质之一,地球表面约有71%的部分被水覆盖。水被称为生命之源,是生物体最重要的组成部分,是维持生命的重要物质,是人类在内所有生命生存的重要资源。下列有关水的功能的叙述,正确的是( )
A.结合水与其他物质结合构成细胞结构,主要存在于液泡中
B.自由水是细胞内化学反应的介质,不能直接参与化学反应
C.细胞中自由水的比例降低,结合水的比例升高,有利于植物抵抗干旱和寒冷
D.水分子之间可以形成氢键,氢键不断断裂又不断形成,因此,水是良好的溶剂
【答案】C
【分析】水在细胞中以自由水和结合水的形式存在。自由水是细胞内良好的溶剂,参与许多化学反应,也能为细胞提供液体环境,运输营养物质和代谢废物;结合水是与细胞内其他物质相结合的水,是细胞结构的重要组成部分。
【详解】A 、结合水与其他物质结合构成细胞结构,但主要存在于细胞质中,而不是液泡中,A错误;
B、自由水是细胞内化学反应的介质,且能直接参与化学反应,如光合作用和呼吸作用,B错误;
C、细胞中自由水的比例降低,结合水的比例升高,细胞的抗逆性增强,有利于植物抵抗干旱和寒冷,C正确;
D、水是良好的溶剂主要是因为水分子是极性分子,能够溶解许多极性分子和离子,D错误。
故选C。
10.正如农业谚语“缺镁后期株叶黄,老叶脉间变褐亡”所说,无机盐对于机体生命活动是必不可少的。下列叙述正确的是( )
A.叶绿素的组成元素有C、H、O、Mg2+
B.人体内Na+缺乏会引起神经、肌肉细胞的兴奋性下降,引发肌肉酸痛
C.无机盐参与维持细胞的酸碱平衡,不参与渗透压的调节
D.农业生产上需给植物施N、P、K肥,为细胞生命活动提供能量
【答案】B
【分析】无机盐的作用:
细胞中某些复杂化合物的重要组成成分;如Fe2+是血红蛋白的主要成分;Mg2+是叶绿素的必要成分。
维持细胞的生命活动,如Ca2+可调节肌肉收缩和血液凝固,血钙过高会造成肌无力,血钙过低会引起抽搐。
维持细胞的酸碱度。
【详解】A、叶绿素的组成元素有C、H、O、N、Mg,A错误;
B、动作电位的产生是由于钠离子大量内流引起的,若人体内Na+缺乏会引起神经、肌肉细胞兴奋性降低,进而导致肌肉酸痛、无力等,B正确;
C、无机盐既参与维持细胞的酸碱平衡,也参与渗透压的调节,C错误;
D、N、P、K是细胞需要的营养物质,但不能为细胞生命活动提供能量,D错误。
故选B。
11.下列关于水和无机盐的叙述,错误的是( )
A.水是良好的极性溶剂,带有正电荷或负电荷的分子(或离子)都容易与水结合
B.氢键不断地断裂和形成,使水在常温下具有流动性
C.水有较高的比热容,其温度相对容易发生改变
D.细胞中无机盐离子有维持细胞酸碱平衡的作用
【答案】C
【分析】细胞内的水的存在形式是自由水和结合水,结合水是细胞结构的重要组成成分;自由水是良好的溶剂,是许多化学反应的介质,自由水还参与许多化学反应,自由水对于营养物质和代谢废物的运输具有重要作用;自由水与结合水不是一成不变的,可以相互转化,自由水与结合水的比值越高,细胞代谢越旺盛,抗逆性越低,反之亦然。
【详解】A、水是良好的极性溶剂,带有正电荷或负电荷的分子(或离子)都容易与水结合,A正确;
B、由于水分子之间氢键的作用力比较弱,氢键不断地断裂和形成,使水在常温下能够维持液态,具有流动性,B正确;
C、氢键的存在,使水有较高的比热容,使水的温度不易发生改变,C错误;
D、生物体内的某些无机盐离子,必须保持一定的量,这对维持细胞的酸碱平衡也非常重要,D正确。
故选C。
12.糖类是细胞的主要能源物质,此外还可以参与构成细胞的结构。下列关于糖类的叙述,正确的是( )
A.单糖可以进一步水解为更简单的化合物
B.蔗糖、麦芽糖、乳糖的水解产物相同
C.动、植物体内的多糖存在差异,但都能为生物体供能
D.糖类参与构成细胞的结构时可能与信息传递有关
【答案】D
【分析】糖类是主要的能源物质,包括单糖、二糖和多糖。
【详解】A、单糖是不能再水解的糖类,A错误;
B、蔗糖的水解产物是葡萄糖和果糖,麦芽糖的水解产物是葡萄糖,乳糖的水解产物是葡萄糖和半乳糖,它们的水解产物不同,B错误;
C、植物体内的多糖有淀粉和纤维素,淀粉能为生物体供能,纤维素是构成细胞壁的成分,不能供能;动物体内的多糖是糖原,能为生物体供能,C错误;
D、糖类参与构成细胞的结构时,如细胞膜上的糖蛋白,可能与信息传递有关,D正确。
故选D。
13.近期,15岁高中生小玲 (化名)因为减肥得了厌食症,近50天没吃过东西,只喝水,身高165cm,体重只有24.8公斤。她的身上已经出现了14种疾病。过度节食减肥会引起营养不良、头晕甚至昏迷,严重时甚至会出现全身所有器官衰竭。下列有关叙述正确的是( )
A.开始节食后,为满足能量供应,体内脂肪可以马上大量转化为糖类
B.脂肪是由三分子甘油与一分子脂肪酸发生反应形成的酯
C.胆固醇是形成动脉粥样斑块的原料,为了健康考虑,不摄入胆固醇,使其在血液中含量越少越好
D.饱和脂肪酸熔点较高,容易凝固,多存在于动物体内
【答案】D
【分析】糖类分为单糖、二糖和多糖,二糖包括麦芽糖、蔗糖、乳糖,麦芽糖是由2分子葡萄糖形成的,蔗糖是由1分子葡萄糖和1分子果糖形成的,乳糖是由1分子葡萄糖和1分子半乳糖形成的;多糖包括淀粉、纤维素和糖原,淀粉是植物细胞的储能物质,糖原是动物细胞的储能物质,纤维素是植物细胞壁的组成成分。
脂质分为脂肪、磷脂和固醇,固醇包括胆固醇、性激素和维生素D,与糖类相比,脂肪分子中的氢含量多,氧含量少,氧化分解时产生的能量多,因此是良好的储能物质,磷脂双分子层构成生物膜的基本骨架,固醇中的胆固醇是动物细胞膜的重要组成成分,也参与脂质在血液中的运输。
【详解】A、开始节食后,为满足能量供应,体内脂肪可以转化为糖类实现供能,但脂肪不能大量转化为糖类,A错误;
B、脂肪是由一分子甘油与三分子脂肪酸发生反应形成的酯,B错误;
C、胆固醇是形成动脉粥样斑块的原料,为了健康考虑,需要适量摄入胆固醇,因为胆固醇是人体细胞膜的重要成分,而且还参与血液中脂质的运输,C错误;
D、大多数动物脂肪含有丰富的饱和脂肪酸,熔点高,因此,室温时呈固态,D正确。
故选D。
14.电影《热辣滚烫》中贾玲减肥近100斤引起热议,事实上“减肥”减掉的体重中80%左右来自脂肪,20%~25%来自非脂肪。下列叙述正确的是( )
A.脂肪是人体重要的能源物质,是饥饿状态时能量的直接来源
B.脂肪的组成元素与葡萄糖相同,两者在机体内可大量进行相互转化
C.观察植物组织中的脂肪时,可能观察到细胞内、细胞间均有脂肪颗粒
D.脂肪的组成元素中氧多氢少,氧化分解时释放的能量比葡萄糖多
【答案】C
【分析】脂质分为脂肪、磷脂和固醇。固醇包括胆固醇、性激素和维生素D。与糖类相比,脂肪分子中的氢含量多,氧含量少,氧化分解时产生的能量多,因此是良好的储能物质;磷脂双分子层构成生物膜的基本骨架;固醇中的胆固醇是动物细胞膜的重要组成成分,也参与脂质在血液中的运输。
【详解】A、脂肪是良好的储能物质,饥饿状态下能量的直接来源是葡萄糖氧化分解释放的ATP,A错误;
B、糖类可以大量转化为脂肪,但脂肪只能在特定条件下少量转化为糖类,B错误
C、观察植物组织的脂肪时,由于切片会破坏部分细胞,因此可能观察到细胞内、细胞间均有脂肪颗粒,C正确;
D、与糖类相比,脂肪中含氢多,含氧少,D错误。
故选C。
15.糖类和脂质是细胞中重要的化合物,下列叙述正确的是( )
A.糖原、淀粉和脂肪均可作为动物细胞中的储能物质
B.脂肪和糖类的组成元素均为C、H、O,二者可大量相互转化
C.维生素D能有效地促进人和动物肠道对钙和磷的吸收
D.食草动物可利用自身消化器官将纤维素分解成葡萄糖来获取能量
【答案】C
【分析】细胞中的糖类和脂质是可以相互转化的。血液中的葡萄糖除供细胞利用外,多余的部分可以合成糖原储存起来;如果葡萄糖还有富余,就可以转变成脂肪和某些氨基酸。给家畜、家禽提供富含糖类的饲料,使它们肥育,就是因为糖类在它们体内转变成了脂肪。而食物中的脂肪被消化吸收后,可以在皮下结缔组织等处以脂肪组织的形式储存起来。但是糖类和脂肪之间的转化程度是有明显差异的。例如,糖类在供应充足的情况下,可以大量转化为脂肪;而脂肪一般只在糖类代谢发生障碍,引起供能不足时,才会分解供能,而且不能大量转化为糖类。
【详解】A、淀粉不能作为动物细胞中的储能物质,A错误;
B、糖类一般由C、H、O组成,糖类能大量转化为脂肪,脂肪只有在糖代谢发生障碍、能量供应不足时,才会少量转化为糖类,B错误;
C、维生素 D能有效地促进人和动物肠道对钙和磷的吸收,C正确;
D、食草动物利用自身消化器官将纤维素分解成葡萄糖过程中不释放能量,D错误。
故选C。
16.科学家在研究和鉴定动物谷胱甘肽过氧化物酶的作用时,发现了人体第21种氨基酸—硒代半胱氨酸,硒代半胱氨酸的分子式为C3H7NO2Se,下列有关叙述错误的是( )
A.该氨基酸的R基是—CH3OSe
B.该氨基酸中只有一个氨基和一个羧基
C.硒代半胱氨酸的硒元素位于氨基酸的R基团上
D.硒代半胱氨酸和吡咯赖氨酸带电性质的差异是由于二者的R基不同造成
【答案】A
【分析】构成生物体蛋白质的氨基酸具有共同的特点:都至少有一个氨基和一个羧基,并且都有一个氨基和羧基连在同一个碳原子上。氨基酸的种类和性质由R基决定。
【详解】AC、构成蛋白质的氨基酸分子至少都含有一个氨基和一个羧基,且都有一个氨基和一个羧基连接在同一个碳原子上,这个碳原子还连接一个氢和一个R基,氨基酸的不同在于R基的不同,硒代半胱氨酸的硒元素位于氨基酸的R基团上,硒代半胱氨酸的分子式为C3H7NO2Se,去掉-COOH(羧基)、-NH2(氨基)、-H、一个中心C原子,剩下的为R基,因此R基为—CH3Se,A错误,C正确;
B、硒代半胱氨酸的分子式为C3H7NO2Se,由于只有一个N和2个O,故该氨基酸中只有一个氨基和一个羧基,B正确;
D、氨基酸的种类和性质由R基决定,故硒代半胱氨酸和吡咯赖氨酸带电性质的差异是由于二者的R基不同造成的,D正确。
故选A。
17.如图是有关蛋白质分子的简要概念图,下列对图的分析正确的是( )
A.A中一定含有S元素
B.过程①需要水参加反应
C.一条链状多肽中B的数目一般等于C的数目
D.蛋白质结构的多样性决定了蛋白质功能的多样性
【答案】D
【分析】分析题图可知:A为C、H、O、N,B为氨基酸,C为肽键,①代表脱水缩合。
【详解】A、A中肯定含有C、H、O、N,不一定含有S元素,A错误;
B、①过程为脱水缩合,产生水,不需要水参加反应,B错误;
C、如图所示B是氨基酸,C代表肽键,一条链状多肽中B(氨基酸)的数目一般比C(肽键)的数目多1个,C错误;
D、蛋白质的结构多样性决定蛋白质功能的多样性,D正确。
故选D。
18.汉堡是现代西式快餐中的主要食物,制作的原料有鸡胸肉、面包、鸡蛋、生菜等。下列说法不正确的是( )
A.面包中含有的淀粉是植物细胞的储能物质
B.鸡蛋中含有的蛋白质可直接承担人体的生命活动
C.鸡胸肉中含有的糖原是动物细胞的储能物质
D.生菜中含有的纤维素不能被人体消化吸收
【答案】B
【分析】植物细胞的多糖是淀粉和纤维素,动物细胞的多糖是糖原,其中淀粉和糖原能储存能量;蛋白质是生命活动的承担者。
【详解】AC、淀粉是植物细胞中重要的储能物质,糖原是动物细胞中重要的储能物质,AC正确;
B、鸡蛋中含有大量的蛋白质,是生命活动的主要承担者,但是蛋白质需要被水解为小分子肽和氨基酸,才能被吸收,因此鸡蛋中的蛋白质不能直接承担人体的生命活动,B错误;
D、人体中无消化纤维素的酶,因此生菜中含有的纤维素不能被人体消化吸收,D正确。
19.“红伞伞、白杆杆”是人们对云南毒蘑菇毒蝇伞的描述,其含有的主要毒素鹅膏蕈 碱是一种双环状肽,结构如图。下列说法正确的是( )
A.鹅膏蕈碱是一种双环状八肽
B.除R基外,鹅膏蕈碱至少含有一个游离的氨基和一个游离的羧基
C.鹅膏蕈碱经高温处理后不能与双缩脲试剂产生紫色反应
D.氨基酸形成鹅膏蕈碱的过程中,相对分子质量减少了144
【答案】A
【分析】蛋白质与双缩脲试剂反应呈紫色。
【详解】A、鹅膏蕈碱是一种环状八肽,其分子中含有的肽键数=氨基酸数=8个,A正确;
B、化学结构中除R基外,至少含有0个游离的氨基和0个游离的羧基,B错误;
C、高温加热后的鹅膏蕈碱肽键没有被破坏,仍可以与双缩脲试剂发生紫色反应,C错误;
D、鹅膏蕈碱是一种环状八肽,其分子中含有的肽键数=氨基酸数=8个=水分子个数,相对分子质量减少了188=144,但是该多肽内部两个氨基酸的R基连接在一起需要去掉两个H,因此氨基酸形成鹅膏蕈碱的过程中,相对分子质量减少应大于144,D错误。
故选A。
20.某药物H3Z是一种多肽类的激素,能使人对陌生人产生信赖感,有助于治疗孤独症等病症。下列有关叙述正确的是( )
A.H3Z的基本组成元素是C、H、O
B.沸水浴时肽键断裂导致H3Z生物活性丧失
C.若H3Z两条肽链,则至少含有一个游离的氨基和一个游离的羧基
D.若H3Z分子具有36个氨基酸并两条肽链组成,则该分子中至少有38个氧原子
【答案】D
【分析】蛋白质是由C、H、O、N元素构成,有些含有P、S。
肽键数=脱水数=氨基酸数—肽链数。
【详解】A、药物H3Z是一种多肽类的激素,其基本组成单位是氨基酸,则基本组成元素是C、H、O、N,A错误;
B、沸水浴时,肽键不会断裂,B错误;
C、若H3Z两条肽链,则至少含有两个游离的氨基和两个游离的羧基,C错误;
D、若H3Z分子具有36个氨基酸并两条肽链组成,则该分子中至少有36×2-(36-2)×1=38个氧原子,D正确。
故选D。
21.某直链多肽含4个缬氨酸C5H11NO2,蛋白酶1作用于缬氨酸氨基端的肽键,蛋白酶2作用于缬氨酸羧基端的肽键。该多肽分别经酶1和酶2作用后的情况如图所示,下列相关叙述错误的是( )
A.缬氨酸在该多肽中的位置分别是第7、8、14、19位,其R基的分子式为-C3H₇
B.酶1完全作用后形成的产物中氮原子数目比原多肽减少2个
C.酶2完全作用后形成的产物中相对分子质量比原多肽增加54
D.酶1、酶2同时完全作用后形成的肽链中氧原子数目比原多肽少了2个
【答案】B
【分析】根据题意和图示分析可知:蛋白酶1作用于缬氨酸氨基端的肽键后,形成了三个短肽A、B、C,说明酶1作用位点是7、8、14、19左侧氨基,即该四个位点为缬氨酸;蛋白酶2作用于赖氨酸羧基端的氨基, 也既是7、8、14的右侧。
【详解】A、根据图示信息,蛋白酶1作用于缬氨酸氨基端的肽键后,形成了三个短肽A、B、C,说明酶1作用位点是7、8、14、19左侧氨基,因此该多肽中缬氨酸的位置分别是第7、8、14、19位,氨基酸至少还有一个氨基和一个羧基,并且都有一个氨基和一个羧基连接在同一个碳原子上,可求得缬氨酸的R基为-C3H7,A正确;
B、酶1一共作用于4个肽键,产物是形成三个多肽H和2个缬氨酸,产物中氮原子数目与原多肽相比是一样多的,B错误;
C、蛋白酶2作用于缬氨酸羧基端的氨基, 也既是7、8、14的右侧,消耗了3个水分子,则酶2完全作用后形成的产物的相对分子质量与原多肽相比是增加了3个水分子的相对分子质量,即54,C正确;
D、酶1、酶2同时完全作用,一共断裂6个肽键,产物是形成3个多肽、4个缬氨酸,4个缬氨酸带走5个氧原子,3个多肽上增加3个氧原子,则形成的肽链中氧原子数目比原多肽少了2个,D正确。
故选B。
22.在生物体内,某些重要化合物的元素组成和功能关系如图所示。其中X、Y代表元素,A、B、C是生物大分子。相关叙述不正确的是( )
A.B在细胞中有三种,都能参与蛋白质的合成过程
B.人体中,单体a的种类有4种,其排列顺序决定了 C中c的种类和排列
C.同一生物不同细胞中A、B、C均不同,A的多样性决定C的多样性
D.单体a、b、c在形成A、B、C化合物过程中都会消耗能量
【答案】C
【分析】据图中A→B→C可知,A是DNA,B是信使RNA,C是蛋白质;单体a表示脱氧核苷酸,单体b表示核糖核苷酸,单体c表示氨基酸;元素X表示N、P,元素Y表示N。
【详解】A、B表示RNA,细胞中参与蛋白质合成过程的RNA有三种,mRNA、tRNA和rRNA,A正确;
B、单体a为脱氧核苷酸,人体中的脱氧核苷酸根据所含碱基(A、T、G、C)的不同分为4种,其排列顺序决定了 C蛋白质中c氨基酸的种类和排列顺序,B正确;
C、同一生物不同细胞都是由受精卵不断通过有丝分裂而产生的,因此同一生物不同细胞中都含有相同的A,由于基因的选择性表达,RNA和蛋白质不完全相同,C错误;
D、合成大分子物质需要消耗能量,因此,单体a、b、c在形成A、B、C化合物过程中都会消耗能量,D正确。
故选C。
23.下列关于生物大分子的叙述中,不正确的是( )
A.生物大分子的主要功能是为细胞提供能量
B.核酸是携带遗传信息,并在蛋白质合成中具有重要作用的生物大分子
C.淀粉、糖原、纤维素都是生物大分子
D.构成生物大分子的单体在排列顺序上并不都具有多样性
【答案】A
【分析】单体是能与同种或他种分子聚合的小分子的统称。多糖(淀粉、糖原和纤维素)、蛋白质、核酸等生物大分子都是由许多单体连接而成,因而被称为多聚体,它们都是以碳链为基本骨架的生物大分子。
【详解】A、生物大分子中的核酸、纤维素等不能为细胞提供能量, A错误;
B、核酸是储存遗传信息、控制蛋白质合成的生物大分子, B正确;
C、淀粉、糖原、纤维素都属于多糖,都是生物大分子, C正确;
D、淀粉是生物大分子, 由葡萄糖构成,没有多样性, D正确。
故选A。
24.如图表示化合物a和m参与化合物b的构成情况,下列叙述正确的是( )
A.若m为腺嘌呤,则b肯定为腺嘌呤脱氧核苷酸
B.在新冠状病毒、幽门螺杆菌体内b均为4种
C.DNA 和 RNA 在核苷酸组成上,只有a不同
D.若a为脱氧核糖,则由b构成的核酸完全水解,得到的化合物最多有6种
【答案】D
【分析】核酸分为DNA和RNA,DNA主要分布在细胞核,基本组成单位是脱氧核苷酸,具有储存遗传信息的功能;RNA主要分布在细胞质,基本组成单位是核糖核苷酸,具有转运、催化、翻译模板等功能。
【详解】A、若m为腺嘌呤,则b可能为腺嘌呤脱氧核苷酸或腺嘌呤核糖核苷酸,A错误;
B、新冠状病毒只含有RNA,体内b核糖核苷酸为4种,但幽门螺杆菌含有DNA和RNA,体内b有8种(4种核糖核苷酸和4种脱氧核苷酸),B错误;
C、DNA和RNA在核苷酸组成上,除了a(五碳糖)不同,还有含氮碱基也不完全相同,T为DNA特有的含氮碱基,U为RNA特有的含氮碱基,C错误;
D、若a为脱氧核糖,则由b构成的核酸为DNA,当DNA完全水解,得到的化合物最多有1种磷酸、1种脱氧核糖、4种含氮碱基,最多共6种化合物,D正确。
故选D。
25.生物大分子通常都有一定的分子结构规律,即由单体按一定的排列顺序和连接方式形成多聚体。下列表述正确的是( )
A.若该图表示一段RNA结构模式图,则1表示核糖,2表示磷酸基团,3表示碱基
B.若该图表示一段单链DNA的结构模式图,则1表示磷酸基团,2表示脱氧核糖,3表示碱基
C.若该图表示一段肽链的结构模式图,则1表示肽键,2表示中心碳原子,3的种类一般是21种
D.若该模式图用来表示多糖的结构,则淀粉、糖原、纤维素的结构是相同的
【答案】A
【分析】组成蛋白质的基本单位是氨基酸(约有21种),氨基酸通过脱水缩合反应生成肽键,氨基酸间通过肽键连接成蛋白质。
DNA的双螺旋结构:
①DNA分子是由两条反向平行的脱氧核苷酸长链盘旋而成的。
②DNA分子中的脱氧核糖和磷酸交替连接,排列在外侧,构成基本骨架,碱基在内侧。
③两条链上的碱基通过氢键连接起来,形成碱基对且遵循碱基互补配对原则。
淀粉、糖原、纤维素都是由葡萄糖聚合形成的多糖。
【详解】A、若该图表示一段RNA结构模式图,则1表示核糖,2表示磷酸基团,3表示碱基,A正确;
B、若该图表示一段单链DNA的结构模式图,则1表示脱氧核糖,2表示磷酸基团,3表示碱基,B错误;
C、若该图表示一段肽链的结构模式图,则1表示中心碳原子,2表示肽键,3的种类一般是21种,C错误;
D、若该模式图用来表示多糖的结构,虽然多糖的单体均为葡萄糖,但淀粉、糖原、纤维素形成的结构是不相同的,D错误。
故选A。
二、非选择题:本题共5题,共50分。
26.南宋诗人陆游泛舟镜湖之畔,称其景为“镜湖俯仰两青天,万顷玻璃一叶船。”镜湖水资源曾经受到严重污染而出现水华现象,经过治理后又恢复了诗中的景观。如图是常见的几种单细胞生物。回答下列问题:
(1)图中的4种生物中,除B外,A也属于自养生物,原因是其细胞内含有 ,故可以进行 。
(2)D中的核酸有 ,其中的遗传物质主要分布于 处,有同学认为B与植物和动物都有类似之处,你认为他的判断依据是 (从结构特征上分析)。
(3)镜湖水华的出现是图中 (填序号)类生物大量繁殖导致的。
(4)如图是光学显微镜的一组镜头,物镜标有10×和40×字样,目镜标有5×和15×字样。某同学为了尽可能清晰地观察C的形态特征,应选择的放大倍数组合是 (填图中数字),此时视野较 (亮/暗),可调节 使其明暗适宜。如果在放大倍数最低的视野中观察到一行24个细胞,则换为最大放大倍数后可以观察到约 个细胞。
【答案】(1) 叶绿素和藻蓝素 光合作用
(2) DNA和RNA 拟核 有叶绿体,与植物细胞类似;眼虫有眼点能感受光的刺激,有鞭毛,能运动,这些特征与动物类似
(3)A
(4) ②③ 暗 反光镜/光圈 2
【分析】分析图示可知,C变形虫、B眼虫为真核生物,A蓝细菌、D细菌为原核生物。
高倍显微镜的操作流程:在低倍镜下观察清楚,找到物像→将物像移到视野中央→转动转换器换用高倍镜观察→调节反光镜或光圈使视野变亮,同时转动细准焦螺旋直到物像清晰可见。
【详解】(1)A蓝细菌含有藻蓝素和叶绿素,可以进行光合作用,吸收光能,并把光能转化为有机物中稳定的化学能,为自养生物。
(2)D细菌作为细胞结构的生物,核酸有DNA和RNA,遗传物质DNA主要分布于拟核。B眼虫能借助鞭毛进行运动,有叶绿体,能进行光合作用,与植物和动物都有相同之处。
(3)镜湖水华主要与蓝细菌有关,即A类生物大量繁殖导致的。
(4)显微镜的放大倍数是将长或者是宽放大,显微镜放大倍数=目镜放大倍数与物镜放大倍数的乘积,“用此组镜头要达到最大放大倍数”,即高倍镜组合,目镜放大倍数与物镜放大倍数的乘积最大,判断目镜和物镜,有螺纹的为物镜,③和④为物镜,物镜越长放大倍数越大,物镜③放大倍数最大,①和②是目镜,目镜越长放大倍数越小,目镜②放大倍数较大,即②的放大倍数15乘以③的放大倍数40=600倍。在放大倍数最低,即50倍的视野中观察到一行24个细胞,则换为最大放大倍数600倍后,长度放大为原来的12倍,因此可以观察到约24÷12=2个细胞。
27.做生物组织中可溶性还原糖、脂肪、蛋白质的鉴定实验时,需根据实验要求选择不同的实验材料。请根据表中所列各种材料回答问题。
(1)原理:根据生物组织中的有机物与某些化学试剂所产生的 反应,鉴定生物组织中某种有机物的存在。如将上表材料中的 制成匀浆,其中的淀粉遇碘变成蓝色。
(2)表中适合于鉴定可溶性还原糖的最理想材料是 ,理由是该组织细胞 。鉴定过程:向试管中加入2mL组织样液,加入适量的斐林试剂混匀,然后放入温度为50~65 ℃水中加热,这种加热方式叫 加热;颜色变化是浅蓝色→棕色→砖红色,产生的砖红色沉淀是 。
(3)表中适合于鉴定脂肪的最理想材料是 ,鉴定时需将材料切片,并制成临时装片,其过程要用到酒精,50%酒精的作用是 ,将装片放在显微镜下观察,如果焦距已经调好,但发现有的地方清晰有的地方模糊,原因是 。
(4)表中适合于鉴定蛋白质的最理想材料是 ;鉴定过程:先向试管内注入2mL组织样液;然后向试管内加入 2 mL 双缩脲试剂A 液,摇匀,再向试管内加入3~4 滴双缩脲试剂B液,摇匀。只加3~4滴双缩脲试剂B液而不能过量的原因是 。
(5)某同学在使用显微镜时,造成显微镜某个部位损坏,下列为不当操作的是____。
A.拿取显微镜时一手握住镜臂,一手托住镜座
B.为了看清楚观察物,应该转动粗准焦螺旋
C.换用高倍镜时,应转动转换器更换镜头
D.使用拭镜纸朝同一方向擦拭镜头
(6)换用高倍镜后,视野中的细胞数目比原来的 ,视野的亮度比原来的 。
【答案】(1) 颜色 大米
(2) 苹果 富含还原糖并且颜色接近白色 水浴 氧化亚铜(Cu2O)
(3) 花生种子 洗去浮色 切片厚薄不均
(4) 黄豆 加入双缩脲试剂B液过多,蓝色会掩盖反应的紫色
(5)B
(6) 少 暗
【分析】生物组织中相关化合物的鉴定:
蛋白质可与双缩脲试剂产生紫色反应,大豆种子蛋白质含量高,是进行蛋白质的理想材料。
脂肪检测需要使用苏丹III染色,由于苏丹III本身存在颜色,为了便于观察需要使用酒精洗去浮色,在显微镜下观察到橘黄色的脂肪颗粒。
鉴定还原糖需要使用斐林试剂在水浴加热的条件下,产生砖红色沉淀。还原糖鉴定实验材料要求:①浅色:不能用绿色叶片、西瓜、血液等材料,防止颜色的干扰;②还原糖含量高:不能用马铃薯(含淀粉)、甘蔗、甜菜(含蔗糖)。
【详解】(1)鉴定生物组织中的有机物,是利用有机物与某些化学试剂所产生的颜色反应,因此选择的材料需要无色或浅色,如将上表材料中的大米主要成分为淀粉,制成匀浆后其中的淀粉遇碘变成蓝色。
(2)表中苹果中含有还原糖并且颜色接近白色,适合于鉴定可溶性还原糖;鉴定过程:向试管中加入2mL组织样液,加入斐林试剂适量混匀,然后放入温度为50~65℃水中水浴加热,产生砖红色沉淀,砖红色沉淀是氧化亚铜。
(3)花生种子含有的脂肪比较多,所以表中适合于鉴定脂肪的最理想材料是花生种子,鉴定时需将材料切片,并制成临时装片,其过程要用到酒精,50%酒精的作用是洗去浮色,苏丹Ⅲ能溶于酒精,将装片放在显微镜下观察,如果焦距已经调好,但发现有的地方清晰有的地方模糊,原因是切片厚薄不均。
(4)黄豆含有的蛋白质较多,所以适合于鉴定蛋白质的材料是黄豆;鉴定过程是:先向试管内注入2mL组织样液;然后向试管内加入2mL双缩脲试剂A,摇匀;再向试管内加入3-4滴双缩脲试剂B,摇匀。双缩脲试剂B中含有铜离子,铜离子的颜色是蓝色的,所不能加入过多,加入B液过多,蓝色会掩盖紫色。
(5)A、拿取显微镜时一手握住镜臂,一手托住镜座,使显微镜保持平稳,A正确;
B、为了看清楚观察物,应该转换到高倍镜进行观察,而高倍镜下只能用细准焦螺旋进行调节,若转动粗准焦螺旋可能会导致物镜的镜头损坏,B错误;
C、物镜位于转换器上,转到高倍镜时,应转动转换器更换镜头,C正确;
D、在擦拭显微镜镜头时,应向同一个方向擦拭,D正确。
故选B。
(6)高倍镜下,放大的倍数变大,但视野变暗,同时视野变小,所以所观察到的细胞数目变少。
28.当发生山体塌方,为了救出被掩埋人员,要迅速打通生命通道,向被困人员输送水和营养液。人体所需要的营养物质主要是水、无机盐、维生素、糖类、脂质和蛋白质。这些营养物质在人体细胞中有着重要的作用。
(1)被运送的牛奶、奶粉中都添加钙、铁等元素。其中碳酸钙是人体骨骼和牙齿中的重要组成部分,铁是血红蛋白的重要成分,如果钙离子的含量太低,会出现肌肉抽搐现象,这说明无机盐的生理作用是 。
(2)俗话说,“一方水土养一方人”,饮水是提供人体必需的矿物质和微量元素的重要途径之一。在天然无污染的泉水中,含有Cu、K、Ca、Zn、P、Mg、Fe等人体必需元素,其中属于大量元素的是 。
(3)某生物小组想要验证“钙离子的含量太低,会出现肌肉抽搐现象”这一论题,采用了小白鼠进行试验,请完善以下试验步骤:
①选择 ,随机均分成甲乙两组;
②甲组小鼠饲喂适量含钙的饲料;乙组小鼠 ;
③将甲乙小鼠放在相同且适宜的环境中饲养一段时间,并随时观察记录;
④预期实验现象: ;实验结论: 钙离子的含量太低,会出现肌肉抽搐现象。
【答案】(1)①参与物质组成或构成某些复杂的化合物;②维持细胞和生物体正常的生命活动
(2)K、Ca、P、Mg
(3) ①生长发育状况相同的小鼠若干只 ②饲喂等量的不含钙的饲料 ④甲组小鼠表现正常,乙组小鼠出现抽搐现象
【分析】无机盐的生物功能:
复杂化合物的组成成分:如镁离子是构成叶绿素的重要成分;
维持正常的生命活动:如Ca2+可调节肌肉收缩和血液凝固,血钙过高会造成肌无力,血钙过低会引起抽搐;
维持酸碱平衡和渗透压平衡。
【详解】(1)碳酸钙是人体骨骼和牙齿中的重要组成部分,铁是血红蛋白的主要成分,这说明无机盐参与物质组成或构成某些复杂的化合物;如果钙离子的含量太低,会出现抽搐现象,这说明无机盐能维持细胞和生物体的生命活动。
(2)其中属于大量元素的是K、Ca、P、Mg;Cu、Zn、Fe属于微量元素。
(3)实验设计遵循对照原则和单一变量原则,同时保持无关变量相同且适宜,故要验证“钙离子的含量太低,会出现肌肉抽搐现象”这一论题,采用了小白鼠进行试验。
①选择生长发育状况相同的小鼠若干只,随机均分成甲乙两组;
②甲组小鼠饲喂适量含钙的饲料;乙组小鼠饲喂等量的不含钙的饲料;
④预期实验现象:甲组小鼠表现正常,乙组小鼠出现抽搐现象;
实验结论:钙离子的含量太低,会出现肌肉抽搐现象。
29.神经肽Y是由36个氨基酸分子组成的一条多肽链,与动物的摄食行为和血压调节具有密切关系。下图是神经肽Y的部分氨基酸组成示意图和谷氨酸(Glu)的结构式,请回答下列问题:
(1)神经肽Y的基本组成单位是氨基酸,在人体中,组成蛋白质的氨基酸有 种。各种氨基酸之间的区别在于 的不同。
(2)神经肽Y在细胞内的合成场所是 ,连接Leu和Ala的化学键称为 。
(3)神经肽Y可用双缩脲试剂鉴定,其鉴定原理是 。
(4)血红蛋白比神经肽Y复杂,除了需要正确的氨基酸数目、种类、序列,还需要特定的 ,共同决定其生物学功能。某些物理或化学因素可导致蛋白质变性,变性后的蛋白质易被蛋白酶水解,原因是 。
【答案】(1) 21 R基
(2) 核糖体 肽键
(3)多肽或蛋白质中的肽键可与双缩脲试剂产生紫色反应
(4) 空间结构 变性蛋白质的空间结构变得伸展、松散
【分析】氨基酸的结构特点:每种氨基酸分子至少都含有一个氨基(-NH2)和一个羧基(-COOH),并且都有一个氨基和一个羧基连接在同一个碳原子上,这个碳原子还连接一个氢原子和一个侧链基因。
蛋白质具有多样性的原因是:氨基酸的种类、数目和排列顺序不同,多肽链的条数不同,蛋白质的空间结构不同。
【详解】(1)组成蛋白质的氨基酸有21种。氨基酸的结构通式为 ,可见各种氨基酸之间的区别在于R基的不同。
(2)多肽在细胞内的核糖体上合成,氨基酸通过脱水缩合合成,连接氨基酸之间的化学键称为肽键。
(3)鉴定蛋白质的原理是多肽或蛋白质中的肽键可与双缩脲试剂产生紫色反应。
(4)蛋白质结构具有多样性,其原因是氨基酸数目、种类、排列顺序不同,还与其特定的空间结构有关。变性蛋白质的空间结构变得伸展、松散,所以变性后的蛋白质易被蛋白酶水解。
30.下图1表示细胞生物中相关元素、化合物及其作用示意图,a、b、c、d代表不同的小分子物质,A、B、C代表不同的分子,图2图3分别表示某种核苷酸分子和某核苷酸链, 请分析回答:
图1
(1)图1中若物质A是植物细胞内特有的,则物质a是 ,在动物细胞内,与物质A作用最相近的物质是 ;若物质A在动植物细胞中均含有,则A是 。
(2)从b的角度分析B的种类繁多的原因有 。
(3)物质c共有 种,C是 (填中文名称)。
(4)与d同属于一类的 可参与人体血液中脂质的运输。
(5)图2所示的核苷酸是构成哪一种核酸的原料? (填中文名称)。
(6)图3中化合物的基本组成单位是方框 (填①或②)所示的结构,该方框中化合物名称是 。
【答案】(1) 葡萄糖 糖原 脂肪
(2)氨基酸的数量、种类和排列顺序不同
(3)4 脱氧核糖核酸
(4)胆固醇
(5)核糖核酸
(6) ① 胸腺嘧啶脱氧核苷酸
【分析】图1中A可能代表淀粉或脂肪、B表示蛋白质、C是DNA,a、b、c、d分别代表葡萄糖(或甘油和脂肪酸)、氨基酸、脱氧核苷酸、性激素
【详解】(1)A是植物细胞的储能物质,为淀粉,则物质a是葡萄糖;在动物细胞内,与淀粉作用最相近的物质是糖原;若物质A在动植物细胞中均含有,并作为细胞内的最理想的储能物质,则A是脂肪,可以用苏丹Ⅲ(或苏丹Ⅳ)染液鉴定。(2)从b氨基酸的角度分析B蛋白质的种类繁多的原因有氨基酸的数量、种类和排列顺序不同。(3)C是细胞生物中的化合物,遗传物质是DNA,则c为脱氧核苷酸,根据含氮碱基不同分为四种。(4)d是性激素,属于固醇,与d同属于一类的还有胆固醇、维生素D,其中胆固醇参与血液中脂质的运输。(5)图2所示的核苷酸没有脱氧,构成的核酸是 RNA核糖核酸。
(6)图3 中化合物是DNA,DNA的基本组成单位中磷酸要和5号碳相连,所以为方框①,方框中化合物名称是胸腺嘧啶脱氧核苷酸。
各种可供实验的材料
柑橘
红桃
黑豆
黄豆
花生种子
大米
苹果
血红蛋白
相关试卷
这是一份【生物】2024-2025学年高三上学期第一次月考(浙科版)(解析版),共21页。试卷主要包含了本试卷分第Ⅰ卷两部分,测试范围,下列关于糖类的叙述,正确的是,下列关于脂质的叙述,正确的是等内容,欢迎下载使用。
这是一份【生物】2024-2025学年高三上学期第一次月考(江苏专用)(解析版),共21页。试卷主要包含了本试卷分第Ⅰ卷两部分,测试范围,关于细胞学说的叙述,错误的是等内容,欢迎下载使用。
这是一份【生物】2024-2025学年高三上学期第一次月考(沪科版2020)(解析版),共19页。试卷主要包含了和叶片磷含量,结果如图等内容,欢迎下载使用。

