年终活动
搜索
    上传资料 赚现金
    英语朗读宝

    [生物][期末]湖南省益阳市资阳区2023-2024学年七年级下学期期末试题(解析版)

    [生物][期末]湖南省益阳市资阳区2023-2024学年七年级下学期期末试题(解析版)第1页
    [生物][期末]湖南省益阳市资阳区2023-2024学年七年级下学期期末试题(解析版)第2页
    [生物][期末]湖南省益阳市资阳区2023-2024学年七年级下学期期末试题(解析版)第3页
    还剩23页未读, 继续阅读
    下载需要10学贝 1学贝=0.1元
    使用下载券免费下载
    加入资料篮
    立即下载

    [生物][期末]湖南省益阳市资阳区2023-2024学年七年级下学期期末试题(解析版)

    展开

    这是一份[生物][期末]湖南省益阳市资阳区2023-2024学年七年级下学期期末试题(解析版),共26页。试卷主要包含了请将答案正确填写在答题卡上等内容,欢迎下载使用。
    1.答题前填写好自己的姓名、班级、考号等信息。
    2.请将答案正确填写在答题卡上。
    一、单选题(本大题共25小题,共50.0分)
    1. 毛泽东在《贺新郎·读史》中所写的“人猿相揖别”,用一种幽默的方式,写出了从猿到人的进化。其中人与猿分界的重要标志是( )
    A. 有复杂的语言B. 使用工具
    C. 直立行走D. 大脑发达
    【答案】C
    【分析】直立行走是人猿分界的重要标准。
    【详解】人类和现代类人猿的共同祖先是森林古猿。现代类人猿包括:大猩猩、黑猩猩、长臂猿和猩猩。在人类发展和进化中的重大事件有:直立行走→制造和使用工具→大脑进一步发达→语言的产生。直立行走是进化发展的基础,也是使用工具制造工具的基础。恩格斯曾指出,直立行走是从猿到人转变过程中“具有决定意义的一步”。古猿的直立行走造成了前后肢的分工,直立行走使古人类能够将前肢解放出来,使用工具,前肢所从事的活动越来越多,上肢更加灵巧,直立行走是人猿分界的重要标准,ABD不符合题意,C符合题意。
    故选C。
    2. 人类生命的延续离不开生殖和发育,下列叙述正确的是( )
    A. 胎儿与母体进行物质交换的器官是脐带
    B. 精子和卵细胞在子宫内形成受精卵
    C. 卵巢的功能是产生卵细胞,并且分泌雌性激素
    D. 体重突增是青春期的显著特点
    【答案】C
    【分析】女性的生殖系统主要包括卵巢、输卵管、子宫、阴道等,其中卵巢能产生卵细胞,分泌雌性激素。
    【详解】A.胎儿生活在母亲子宫内半透明的羊水中,通过胎盘从母体获得所需要的营养物质和氧气,胎儿产生的二氧化碳等废物,也是通过胎盘经母体排出体外的,A错误。
    B.精子和卵细胞在输卵管内形成受精卵,B错误。
    C.卵巢能产生卵细胞,分泌雌性激素,是女性的主要生殖器官,C正确。
    D.身体发育的显著特点是身高突增,D错误。
    故选C。
    3. 青春期是身心健康成长的关键时期。下列不利于身心健康的行为是( )
    A. 不与异性同学交流B. 积极锻炼,促进身体健康
    C. 与同学沟通顺畅,保持身心愉悦D. 合理膳食,确保营养供应
    【答案】A
    【分析】青春期正是长身体的关键时期,要注意合理营养,青春期的男孩和女孩由于生理上的变化,心理上也发生着明显的变化,生活中常常会有较多的心理矛盾,青春期的心理矛盾是很正常的,要正确对待和及时处理以及疏导心理矛盾,积极的参加各种文体活动和社会活动,健康的度过这人生的金色年华。
    【详解】A.进入青春期的男孩和女孩开始萌动性意识,从疏远异性到逐渐渴望接近异性,或对异性产生朦胧的依恋,这是正常的心理现象,应该主动与异性交往,做到男女相处有礼有节、行为举止大方、谈吐文雅庄重,男女同学相互帮助、共同进步、建立真诚的友谊,A错误。
    B.青春期正是长身体的关键时期,要注意合理营养,积极参加体育锻炼,增强体质,B正确。
    C.积极参加集体活动,建立团结互助的男女同学关系,与同学沟通顺畅,尊重和认真地倾听他们的观点或看法,C正确。
    D.青春期正是长身体的关键时期,要注意合理营养,合理膳食,保证营养供应,D正确。
    故选A。
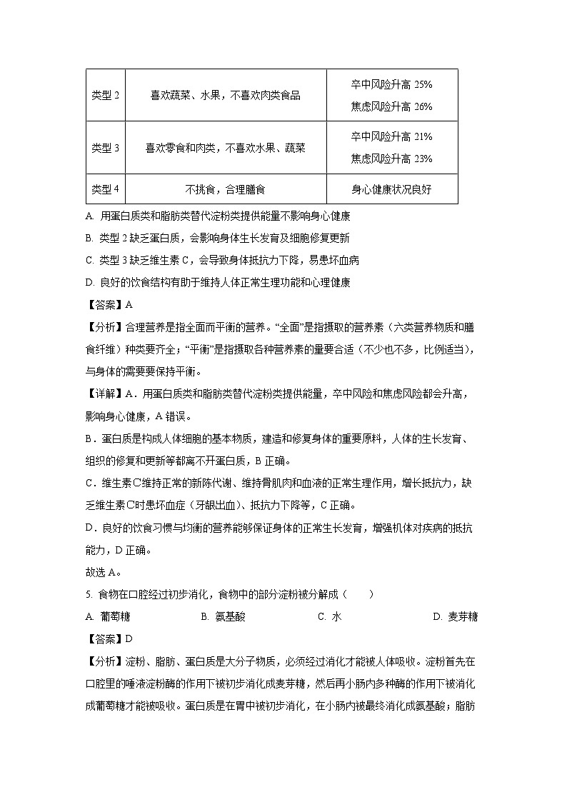
    4. 饮食直接影响着人体健康。研究人员抽样调查人们的饮食偏好,确定了四种饮食类型,并进行了一系列身心指标评估,分析饮食偏好与健康之间的关系,结果如表。下列叙述错误的是( )
    A. 用蛋白质类和脂肪类替代淀粉类提供能量不影响身心健康
    B. 类型2缺乏蛋白质,会影响身体生长发育及细胞修复更新
    C. 类型3缺乏维生素C,会导致身体抵抗力下降,易患坏血病
    D. 良好的饮食结构有助于维持人体正常生理功能和心理健康
    【答案】A
    【分析】合理营养是指全面而平衡的营养。“全面”是指摄取的营养素(六类营养物质和膳食纤维)种类要齐全;“平衡”是指摄取各种营养素的量要合适(不少也不多,比例适当),与身体的需要要保持平衡。
    【详解】A.用蛋白质类和脂肪类替代淀粉类提供能量,卒中风险和焦虑风险都会升高,影响身心健康,A错误。
    B.蛋白质是构成人体细胞的基本物质,建造和修复身体的重要原料,人体的生长发育、组织的修复和更新等都离不开蛋白质,B正确。
    C.维生素C维持正常的新陈代谢、维持骨肌肉和血液的正常生理作用,增长抵抗力,缺乏维生素C时患坏血症(牙龈出血)、抵抗力下降等,C正确。
    D.良好的饮食习惯与均衡的营养能够保证身体的正常生长发育,增强机体对疾病的抵抗能力,D正确。
    故选A。
    5. 食物在口腔经过初步消化,食物中的部分淀粉被分解成( )
    A. 葡萄糖B. 氨基酸C. 水D. 麦芽糖
    【答案】D
    【分析】淀粉、脂肪、蛋白质是大分子物质,必须经过消化才能被人体吸收。淀粉首先在口腔里的唾液淀粉酶的作用下被初步消化成麦芽糖,然后再小肠内多种酶的作用下被消化成葡萄糖才能被吸收。蛋白质是在胃中被初步消化,在小肠内被最终消化成氨基酸;脂肪只能在小肠内被消化,先经过胆汁的乳化作用,在肠液和胰液的作用下,被消化成甘油和脂肪酸。
    【详解】淀粉在口腔中开始被消化,在唾液淀粉酶的作用下,部分淀粉被分解成麦芽糖,当淀粉和麦芽糖进入小肠后,在肠液和胰液的作用下被彻底分解成葡萄糖,故D正确,ABC错误。
    故选D。
    6. “民以食为天,食以安为先。”下列关于合理营养和食品安全的叙述,科学合理的是( )
    A. 青少年正处于生长发育的旺盛时期,需要多吃一些含蛋白质丰富的食物
    B. 每日早、中、晚餐摄入食物能量的比例是3:3:4
    C. 用饮料代替水以增加营养
    D. 过期但没有霉变的袋装食品仍可食用
    【答案】A
    【分析】蛋白质是构成人体细胞的基本物质,人体的生长发育、组织的更新等都离不开蛋白质,此外,蛋白质还能被分解,为人体的生理活动提供能量。青少年正是生长发育的黄金时期,要摄取足量的蛋白质。因此,青少年应当每天吃奶类、大豆等富含优质蛋白质的食物。
    【详解】A.蛋白质是构成人体细胞的基本物质,人体的生长发育、组织的更新等都离不开蛋白质,此外,蛋白质还能被分解,为人体的生理活动提供能量。青少年正是生长发育的黄金时期,要摄取足量的蛋白质,A正确。
    B.营养学家还指出,为了保持身体健康,必须保证每日三餐、按时进食;在每日摄入的总能量中,早、中、晚餐的能量应当分别占30%、40%和30%左右,B错误。
    C.饮料不能完全替代水的摄入,原因在于其营养成分、添加剂的存在以及对身体健康的影响,C错误。
    D.在购买包装的食品时,应当关注包装袋上的有关营养成分,是否有“QS”质量安全图标以及添加剂、生产日期、保质期、生产厂家和厂家地址等内容。过期的食品,可能已经变质了,不管是袋装还是盒装、散装都不能吃,D错误。
    故选A。
    7. 冬天,外界寒冷的空气经呼吸道到达肺部时,温度可升至37℃,避免对肺造成损伤。这说明呼吸道能( )
    A. 温暖空气B. 湿润空气
    C. 清洁空气D. 顺畅通气
    【答案】A
    【分析】呼吸道包括鼻、咽、喉、气管、支气管。呼吸道都有骨或软骨作支架,这可以保证呼吸道内的气流通畅。呼吸道还能清洁、温暖、湿润空气,但这种能力是有限的。
    【详解】分析题干,冬天,外界寒冷的空气经呼吸道到达肺部时,温度可升至37℃,避免对肺造成损伤。这说明呼吸道能温暖空气,可见A符合题意。
    故选A。
    8. 兴趣小组的同学利用模拟膈肌运动的装置探究呼吸运动,下图中能正确展示呼气时肺和膈肌状态的是( )
    A. B.
    C. D.
    【答案】C
    【分析】呼吸运动是呼吸肌(膈肌、肋间肌等)收缩舒张引起胸廓节律性扩张与缩小的过程,也是为肺与外界进行气体交换提供原动力的过程。 呼吸运动的结果实现了肺与外界的气体交换(即肺的通气)。呼吸运动包括吸气和呼气两个过程。
    图中:玻璃钟罩代表的是胸廓,玻璃管代表的是气管,小气球代表的是肺,橡皮膜代表的是膈。由于实验装置的限制,该模型能模拟胸廓上下径的变化,不能模拟胸廓前后、左右径的变化。
    【详解】AB.膈肌与肋间肌收缩,引起胸腔前后、左右及上下径均增大,膈肌顶部下降,胸廓的容积扩大,肺随之扩张,造成肺内气压减小,小于外界大气压,外界气体进入肺内,完成吸气。可见,A图可表示吸气过程,B图膈肌应该向下运动,AB错误。
    CD.当膈肌和肋间外肌舒张时,肋骨与胸骨因本身重力及弹性而回位,膈肌顶部升高,结果胸廓容积缩小,肺也随之回缩,造成肺内气压大于外界气压,肺内气体排出肺,完成呼气。可见,C图中代表肺的气球缩小,代表膈肌的橡皮膜上升,可代表呼气过程,C正确、D错误。
    故选C。
    9. 血液是由血浆和血细胞组成的,关于血液的叙述正确的是( )
    A. 血浆的主要作用是运载血细胞,运输维持人体生命活动所需的物质和体内产生的废物
    B. 血红蛋白在含氧量低的地方容易与氧结合,在含氧量高的地方容易与氧分离
    C. 白细胞的数量低于正常值,很可能是身体有了炎症
    D. 血小板是最小的血细胞,有细胞核,形状不规则
    【答案】A
    【分析】血液是由血浆和血细胞(包括红细胞、白细胞、血小板)组成的。血液具有运输、防御和保护作用。
    【详解】A.血浆中的营养物质和废物都被溶解在水中才能被运输,因此血浆的主要功能是运载血细胞,运输营养物质和代谢废物,A正确。
    B.血红蛋白在氧含量高的地方,容易与氧结合;在氧含量低的地方,又容易与氧分离。血红蛋白的这一特性,使红细胞具有运输氧的功能,B错误。
    C.白细胞具有保护和防御、吞噬病菌的作用。当人体内出现炎症时,白细胞的数目就会增多,来吞噬一些危害人体健康的病菌,C错误。
    D.血细胞包括红细胞、白细胞、血小板。血小板比红细胞和白细胞都小得多,形状不规则,没有细胞核,D错误。
    故选A。
    10. 根据下列图示的描述,错误的是( )
    A. 甲图中血管表示医生给病人静脉注射时,针刺入的血管
    B. 图乙中b表示肾小球,则C血管里流的是动脉血
    C. 丙图中,如果曲线代表氧气的变化,则线段B表示组织细胞间的毛细血管
    D. 丙图中,如果曲线代表二氧化碳的变化,则血管B表示肺泡周围的毛细血管
    【答案】A
    【分析】(1)体循环的路线是:左心室→主动脉→各级动脉→身体各部分的毛细血管网→各级静脉→上、下腔静脉→右心房,血液流经组织细胞时,血液与组织细胞进行气体交换,血液中氧气进入组织细胞,组织细胞产生的二氧化碳进入血液,血液由含氧丰富的动脉血变成含氧少的静脉血。
    (2)肺循环的路线是:右心室→肺动脉→肺部毛细血管→肺静脉→左心房,血液流经肺泡时,与肺泡进行气体交换,血液中的二氧化碳进入肺泡,肺泡中的氧进入血液,血液由含氧少的静脉血变成含氧丰富的动脉血。
    (3)动脉内的血液流动方向是从主干流向分支;静脉内的血液流动方向是从分支流向主干;毛细血管管腔小,红细胞只能成单行通过。
    【详解】A.甲图A血管的血液由主干流向分支,A血管是动脉,而医生给病人静脉注射时,针刺入的血管是静脉,不是A血管,A错误。
    B.肾单位由肾小球、肾小囊和肾小管组成,肾小球的一端连接入球小动脉,一端连接出球小动脉,血液流经肾小球时没有经过氧气和二氧化碳的交换,入球小动脉和出球小动脉都是流的动脉血,图乙中b表示肾小球,则a入球小动脉和c出球小动脉里都流动脉血,B正确。
    C.组织细胞里的气体交换是血液与组织细胞之间的气体交换,血液中的氧气扩散进入组织细胞,组织细胞中的二氧化碳扩散进入血液,这样交换的结果是由动脉血变成静脉血,所以丙图中,如果曲线代表氧气的变化,图丙中显示血液流经血管B时氧气减少,血管B表示组织细胞间的毛细血管,C正确。
    D.肺泡中的氧气扩散进入血液,血液中二氧化碳扩散进入肺泡,交换的结果是由静脉血变成动脉血,所以丙图中,如果曲线代表二氧化碳的变化,图丙中显示血液流经血管B时二氧化碳减少,血管B表示肺泡周围的毛细血管,D正确。
    故选A。
    11. 心脏是输送血液的泵,下列关于心脏的叙述正确的是( )
    A. 心脏有四个腔,腔壁最厚的是右心室
    B. 肺动脉与左心房内流动的是动脉血
    C. 心脏内血液流动的方向:心房→心室→动脉
    D. 体循环的起点是右心室,肺循环的终点是左心房
    【答案】C
    【分析】血液在心脏和全部血管所组成的管道系统中的循环流动叫做血液循环,血液流动方向的一般规律是:心室→动脉→毛细血管→静脉→心房。
    【详解】A.心脏能将血液泵至全身,主要是心肌收缩与舒张的结果。心脏有四个腔:左心房、右心房、左心室、右心室,其中左心室的壁最厚,这是与左心室收缩把血液输送到全身、输送血液的距离最长相适应的,A错误。
    B.左心房与肺静脉相连,流动脉血,肺动脉与右心室相连,流静脉血,B错误。
    C.血液在心脏和全部血管所组成的管道系统中的循环流动叫做血液循环,血液流动方向的一般规律是:心室→动脉→毛细血管→静脉→心房,故心脏内血液流动的方向是:心房→心室→动脉,C正确。
    D.体循环途径是:左心室→主动脉→全身各级动脉→全身各处毛细血管→全身各级静脉→上、下腔静脉→右心房,体循环的起点是左心室,肺循环的终点是左心房,D错误。
    故选C。
    12. 宋代杨万里在《闲居初夏午睡起》中写道:“梅子留酸软齿牙,芭蕉分绿与窗纱。”品读这句诗顿时让人有一种酸酸的感觉。图中能产生“酸酸的”感觉的部位是( )
    A. ①B. ②C. ③D. ④
    【答案】C
    【分析】①舌;②脑干;③大脑;④小脑。
    【详解】A.①舌是味觉的感受器,能够接受食物的刺激,包括酸味。当舌头接触到梅子时,其中的酸味感受器会被激活,产生神经冲动,A不符合题意。
    B.②脑干是连接脊髓和大脑的重要部分,主要控制基本的生命活动,如呼吸、心跳等,与产生“酸酸的”感觉没有直接关系,B不符合题意。
    C.③是大脑,大脑皮层是感觉的高级中枢,负责整合和处理来自各种感觉器官的信息,产生味觉,C符合题意。
    D.④小脑主要参与协调运动、维持身体平衡和调节肌肉紧张等,与产生“酸酸的”感觉无关,D不符合题意。
    故选C。
    13. 2023年,全国无偿献血的人次和献血总量均创历史新高。下列有关无偿献血的说法,错误的是( )
    A. 献血前应鉴定血型
    B. 献血时从手臂动脉取血
    C. 献血后应适当多摄入蛋、奶等食物
    D. 献血后体内血液成分短期内可恢复正常
    【答案】B
    【分析】无偿献血是指为了拯救他人生命,志愿将自己的血液无私奉献给社会公益事业,而献血者不向采血单位和献血者单位领取任何报酬的行为。无偿献血是终身的荣誉,无偿献血者会得到社会的尊重和爱戴。
    【详解】A.输血以输同型血为原则,因此献血前应鉴定血型,A正确。
    B.献血时从手臂静脉取血,B错误。
    C.蛋白质是血液的重要组成部分,特别是红细胞(血红蛋白)和血浆蛋白。因此,献血后适当多摄入含蛋白质丰富的食物,如蛋、奶等,有助于补充血液中的蛋白质,促进血液成分的恢复,C正确。
    D.健康成年人每次献血200−300毫升是不会影响健康的,献血后体内血液成分短期内可恢复正常,D正确。
    故选B。
    14. 人体生命活动中会产生许多废物,这些废物必须及时排出体外。下列不属于排泄途径的是( )
    A. 皮肤的汗腺分泌汗液B. 呼吸系统排出二氧化碳
    C. 泌尿系统排出尿液D. 食物残渣以粪便的形式排出
    【答案】D
    分析】排泄有三条途径:
    (1)二氧化碳和少量的水以气体的形式通过呼吸系统排出。
    (2)水、无机盐、尿素等废物以尿的形式通过泌尿系统排出。
    (3)水、无机盐和尿素以汗的形式通过皮肤排出。
    【详解】皮肤的汗腺分泌汗液、呼吸系统排出二氧化碳、泌尿系统排出尿液都属于排泄。人体内食物残渣叫做粪便,通过肛门排出食物残渣的过程叫排遗,D符合题意,ABC不符合题意。
    故选D。
    15. 如图是人体内部分物质的排泄途径概念图,下列相关叙述错误的( )
    A. ②指肾,它是形成尿液的器官
    B. ④指膀胱,当尿液贮存到一定量时产生尿意
    C. ⑤指输尿管,将尿液排出体外
    D. 经①排出体外物质中含有尿素
    【答案】C
    【分析】人体内有三条排泄途径,二氧化碳、少量的水通过呼吸系统排出体外;少量的水、无机盐、尿素以汗液的形式由皮肤排出体外;多余的水、无机盐、尿素以尿液的形式由泌尿系统排出体外。①指皮肤中的汗腺,②指肾脏,③指输尿管,④指膀胱,⑤指尿道。
    【详解】A.②指肾脏,它是形成尿液的器官,A正确。
    B.④指膀胱,储存了一定的尿液后,膀胱就会绷紧,产生尿意,B正确。
    C.⑤指尿道,将尿液排出体外,C错误。
    D.①指皮肤中的汗腺,汗液中含有尿素,D正确。
    故选C。
    16. 图是肾单位结构模式图,以下相关叙述错误的是( )

    A. 肾单位是形成尿液的基本结构
    B. 肾小球可滤过血浆中所有物质
    C. 肾小囊中的原尿里含有葡萄糖
    D. 肾小管长而弯曲有利于重吸收
    【答案】B
    【分析】每个肾单位由肾小体和肾小管组成,肾小体由肾小球和肾小囊组成。肾小球是血管球,由入球小动脉分出的许多毛细血管相互缠绕而成,这些毛细血管汇集成出球小动脉。肾小囊套在肾小球的外面,下接肾小管。肾小管细长而曲折,周围缠绕着大量的毛细血管。肾小囊和肾小管组成的结构,就像一个“小漏斗”。尿的形成包括肾小球和肾小囊内壁的滤过作用,肾小管的重吸收作用两个过程。
    【详解】A.肾脏是形成尿液的器官。每个肾脏包括大约100万个结构和功能单位,叫做肾单位。肾单位是形成尿液的基本结构,A正确。
    B.当血液流经肾小球时,除血细胞和大分子的蛋白质以外,血浆中的一部分水、无机盐、葡萄糖和尿素等物质,都可以经过肾小球过滤到肾小囊中,B错误。
    C.由上述分析可知:血浆中的一部分水、无机盐、葡萄糖和尿素等物质,都可以经过肾小球过滤到肾小囊中,形成原尿,C正确。
    D.肾小管细长而曲折,周围缠绕着大量的毛细血管,有利于其重吸收营养物质,D正确。
    故选B。
    17. 下图为健康人尿液形成过程示意图,下列说法正确的是( )
    A. ①中的液体含有尿素和血细胞
    B. ②中的液体含有大分子蛋白质和无机盐
    C. ③中的液体含有无机盐和葡萄糖
    D. ④中的液体含有尿素和葡萄糖
    【答案】C
    【分析】题图中:①肾小囊,②肾小管,③肾静脉,④收集管。
    【详解】AB.尿的形成要经过肾小球和肾小囊壁的滤过和肾小管的重吸收作用。血浆通过肾小球的滤过作用,除了大分子的蛋白质外,其他的如水、无机盐、尿素、葡萄糖会滤过到肾小囊腔形成原尿,故①②中的液体原尿不含血细胞和大分子蛋白质,均含尿素和无机盐,AB错误。
    CD.当原尿流经肾小管时,全部葡萄糖、大部分的水和部分无机盐等被肾小管重新吸收。这些被重新吸收的物质进入包绕在肾小管外面的毛细血管中,送回到血液里,故③肾静脉中的液体含有无机盐和葡萄糖,④中液体尿液一般不含葡萄糖,C正确,D错误。
    故选C。
    18. 下表表示正常成人血浆、原尿和尿液中主要成分的浓度比较(单位:克/100毫升)。下列分析,不正确的是( )
    A. 原尿形成的部位是肾小囊腔
    B. 尿液中尿素含量增多是因为水被重吸收
    C. 尿中不含葡萄糖是因为葡萄糖不能被滤过
    D. 大分子蛋白质不能被滤过,所以原尿中蛋白质含量低
    【答案】C
    【分析】(1)血液经过肾小球和肾小囊壁时血液中的大分子的物质如血细胞、蛋白质外,其余的如水、无机盐、葡萄糖和尿素经过滤过形成原尿;然后原尿在经过肾小管时,在肾小管的重吸收作用下把全部葡萄糖、部分水还有部分无机盐重新吸收,那么剩下的水和无机盐、尿素等就会形成尿液,所以在血浆和原尿中都含有而尿液中不含有的物质是葡萄糖。
    (2)尿液中不含有葡萄糖和大分子蛋白质;血浆中含有的蛋白质最多;原尿含有少量的微量蛋白质,还有葡萄糖。
    【详解】A.当血液通过入球小动脉到达肾小球的毛细血管网时,由于肾小球和肾小囊内壁的滤过作用,除了血细胞和大分子蛋白质外,其余的如水、无机盐、葡萄糖和尿素经过过滤到肾小囊腔形成原尿,A正确。
    B.原尿在经过肾小管时,在肾小管的重吸收作用下把全部葡萄糖、部分水还有部分无机盐重新吸收,那么剩下的水和无机盐、尿素等就会形成尿液,尿液中尿素含量增高是因为水被肾小管重吸收,B正确。
    C.原尿流经肾小管时,肾小管能将原尿中的大部分水、全部葡萄糖、部分无机盐重新吸收回血液中,将剩余的水、无机盐、尿素等形成尿液,这就是肾小管的重吸收作用,故尿中不含葡萄糖是因为葡萄糖被全部重吸收,C错误。
    D.血液经过肾小球和肾小囊壁时血液中的大分子的物质如血细胞、蛋白质外,其余的如水、无机盐、葡萄糖和尿素经过过滤形成原尿,大分子蛋白质不能被滤过,所以原尿中蛋白质含量低,D正确。
    故选C。
    19. 妈妈切菜时不小心伤到手指,流血并伴有剧痛,至少伤到了( )

    A. [1]表皮B. [2]真皮
    C. [3]毛发D. [7]皮下组织
    【答案】B
    【分析】图中1表皮,2真皮,3毛发,4皮脂腺,5导管,6汗腺,7皮下组织。
    【详解】表皮分为角质层和生发层,角质层细胞排列紧密,细菌不易侵入,还能防止体内水分的散失;生发层细胞可以分裂产生新细胞,对皮肤有再生功能。真皮内含有大量的弹性纤维和胶原纤维,使皮肤具有一定的弹性和韧性。真皮内有丰富的血管,对皮肤有营养作用,真皮内还有丰富的感觉神经末梢,能感受外界的刺激。因此妈妈切菜时不小心伤到手指,流血并伴有剧痛,最少伤及到真皮了,因此ACD错误,B正确。
    故选B
    20. 某同学在窗前远眺时,一只昆虫突然飞到眼前;经眼的一系列调节后,他看清了眼前的昆虫。能表示该过程的正确顺序是( )
    A. ①②③B. ①③②C. ②①③D. ③②①
    【答案】B
    【分析】正常人看远近不同的物体时,通过晶状体的调节作用,都能使远近不同的物体,反射来的光线汇聚在视网膜上,形成清晰的物像。物像刺激视网膜上的感光细胞,产生神经冲动,神经冲动沿着视神经传导大脑皮层的视觉中枢,形成视觉。视近物时,晶状体的曲度大;视远物时,晶状体的曲度小。
    【详解】当某同学在窗前远眺时,能看清远处,焦点在视网膜上(①);突然出现的昆虫看不清楚,焦点不在视网膜上(③),看清楚近处的昆虫,加点在视网膜上。当晶状体调节完毕后,光线经过角膜和晶状体的折射,最终在视网膜上形成清晰的图像(②)。因此,经眼的一系列调节后,他看清眼前的昆虫鹅正确顺序是①③②,B符合题意,ACD不符合题意。
    故选B。
    21. 下图是神经元的结构示意图,有关叙述不正确的是( )
    A. 神经元是神经系统结构和功能的基本单位
    B. ①是细胞体,内有细胞核
    C. ②中长的突起外表套有一层鞘,组成神经纤维
    D. ③是神经,分布在全身各处
    【答案】D
    【分析】神经元的基本结构包括细胞体和突起两部分;神经元的突起一般包括一条长而分支少的轴突和数条短而呈树状分支的树突;长的突起外表大都套有一层鞘,组成神经纤维,神经纤维末端的细小分支叫作神经末梢;神经纤维集结成束,外面包有膜,构成一条神经。观图可知:①是细胞体、②突起、③神经末梢。
    【详解】AB.神经元是神经系统结构和功能的基本单位,神经元即神经细胞,神经元的基本结构包括细胞体和突起两部分,①细胞体里含有细胞核,AB不符合题意。
    C.②突起,神经元的突起一般包括一条长而分支少的轴突和数条短而呈树枝状分支的树突,轴突以及套在外面的髓鞘叫神经纤维,C不符合题意。
    D.③神经末梢是神经纤维的末端部分,分布于某些组织器官内,形成各种神经末梢装置,感觉神经末梢形成各种感受器;运动神经末梢分布于骨骼肌肉,形成运动终极,D符合题意。
    故选D。
    22. 某人身材矮小、生长迟缓,医生建议抽血检测,以判断是否为激素分泌异常导致。下列激素应检测的是( )
    A. 胰岛素B. 胸腺素
    C. 生长激素D. 肾上腺素
    【答案】C
    【分析】激素是由内分泌腺的腺细胞所分泌的、对人体有特殊作用的化学物质,它在血液中含量极少,但是对人体的新陈代谢、生长发育和生殖等生理活动,却起着重要的调节作用,体内激素分泌异常,人会患相应疾病。
    【详解】A.胰岛素是由胰岛分泌的。它的主要作用是调节糖的代谢,具体说,它能促进血糖合成糖原,加速血糖分解,从而降低血糖浓度。人体内胰岛素分泌不足时,血糖合成糖原和血糖分解的作用就会减弱,结果会导致血糖浓度升高而超过正常值,一部分血糖就会随尿排出体外,形成糖尿,糖尿是糖尿病的特征之一。对患糖尿病的人,可以用注射胰岛素制剂来治疗。胰岛素制剂是蛋白质只能注射,不能口服,故A不符合题意。
    B.胸腺激素是由胸腺分泌的一种重要激素,它的作用是用于诱导造血干细胞发育成淋巴细胞,从而增强机体的免疫能力和调节机体的免疫平衡,可有效抵抗不良因素的侵袭,故B不符合题意。
    C.垂体分泌的生长激素,能够促进人体的生长和发育,幼年时,如果生长激素分泌过少,会患侏儒症,这种患者主要表现为身体矮小,但智力是正常的,所以某人身材矮小、生长迟缓,医生建议抽血检测,以判断是否为激素分泌异常导致,激素应检测的是生长激素,故C符合题意。
    D.肾上腺素由肾上腺髓质分泌的一种儿茶酚胺激素。当人经历某些刺激(例如兴奋,恐惧,紧张等)分泌出这种化学物质,能让人呼吸加快(提供大量氧气),心跳与血液流动加速,瞳孔放大,促进糖原分解并升高血糖,促进脂肪分解,为身体活动提供更多能量,兴奋性增高,传导加速,使反应更加快速,警觉性提高,故D不符合题意。
    故选C。
    23. 行人过马路时,遇到红灯立刻止步。下列选项中与完成此过程的反射类型不同的是
    A. 读到感人的故事,热泪盈眶B. 上课铃响,尽快回教室
    C. 听到有人叫自己的名字,回头寻找声源D. 吃梅子时,分泌唾液
    【答案】D
    【分析】神经调节的基本方式是反射。反射分为简单反射(也称非条件反射)和复杂反射(也称条件反射)。简单反射是指人生来就有的先天性反射,是一种比较低级的神经活动,由大脑皮层以下的神经中枢(如脑干、脊髓)参与即可完成,如缩手反射、膝跳反射。复杂反射是人出生以后在生活过程中逐渐形成的后天性反射,是在简单反射的基础上,经过一定的过程,在大脑皮层参与下完成的,是一种高级的神经活动,如望梅止渴、看到红灯停止行走。与语言文字相关的反射是人类特有的复杂反射。据此答题。
    【详解】A.“读到感人的故事,热泪盈眶”这是由大脑皮层参与与语言文字有关的复杂反射。
    B.“上课铃响,尽快回教室”这是由大脑皮层参与的复杂反射。
    C.“听到有人叫自己的名字,回头寻找声源”这是由大脑皮层参与与语言文字有关的复杂反射。
    D.“吃梅子时,分泌唾液”这是人生来就有的先天性反射,属于简单反射。
    所以选D。
    24. 塞罕坝地区曾经是植被稀少,黄沙漫天的地方,经过人工治理后,现在是郁郁葱葱的林场。下列关于塞罕坝的叙述错误的是( )
    A. 塞罕坝地区的变化体现人类活动对环境的影响
    B. 塞罕坝林场有利于维持生物圈中的碳—氧平衡
    C. 林场植被的蒸腾作用增加了塞罕坝地区降水量
    D. 为了科学化管理林场,禁止开发利用林木资源
    【答案】D
    【分析】(1)生物与环境关系:生物适应环境,生物影响环境,环境影响生物。生物适应环境是指生物为了生存下去,在生活习性或者形态结构上力求与环境保持一致。生物影响和改变环境是指由于生物的存在或者某些活动,使得环境有了改观或变化。环境影响生物是指生物的生活受生存空间或生活环境的制约。
    (2)绿色植物在生物圈中作用:①是食物之源;②能稳定大气中碳—氧平衡;③能稳定生物圈的水循环等。
    【详解】A.塞罕坝地区曾经是植被稀少,黄沙漫天的地方,经过人工治理后,现在是郁郁葱葱的林场,说明人类活动对环境有影响,A正确。
    B.绿色植物的光合作用能吸收二氧化碳,释放氧气,维持大气中的碳−氧平衡,B正确
    C.林场植被的蒸腾作用能增加大气湿度,增加塞罕坝地区降水量,C正确
    D.为了科学化管理林场,要合理开发利用林木资源,D错误。
    故选D。
    25. 下列各项中,可通过食物链引起生态变化的是( )
    A. 酸雨B. 温室效应
    C. 汞.镉等有毒物质的积累,浓缩D. 白色污染
    【答案】C
    【分析】生物富集作用是指环境中一些有毒物质(如重金属、化学农药等),通过食物链在生物体内不断积累的过程。因为这些有毒物质具有化学性质稳定、不易分解的特点,会在生物体内积累而不易排出,所以随着营养级的升高而不断积累,危害最大的是这一食物链的最高级消费者。
    【详解】A.排放过多的二氧化硫等有害气体到大气中,容易导致酸雨的产生,A错误。
    B.过多的二氧化碳的排放还会导致全球的温度的提升,形成温室效应,B错误。
    C.生物富集作用是指环境中一些有毒物质(如重金属、化学农药等),通过食物链在生物体内不断积累的过程,C正确。
    D.白色污染是人们对难降解的塑料垃圾(多指塑料袋)污染环境现象的一种形象称谓,它是指用聚苯乙烯、聚丙烯、聚氯乙烯等高分子化合物制成的各类生活塑料制品使用后被弃置成为固体废物,由于随意乱丢乱扔,难于降解处理,以致造成城市环境严重污染的现象,D错误。
    故选C。
    二、综合题(本大题共3小题,共30.0分)
    26. 某同学长期喝大量高糖饮料,且缺乏体育锻炼。体检结果显示血液中的脂类物质高于正常值,肝脏增大且分布着许多脂肪颗粒,确诊为脂肪肝。回答下列问题:
    (1)肝脏对应的是图中的____________(填序号)。脂肪颗粒堆积过多时,会造成部分肝细胞坏死,进而影响脂肪的消化,原因是____________。吞噬细胞清除坏死的肝细胞属于____________(填“特异性”或“非特异性”)免疫。
    (2)摄入高糖饮料,血液中葡萄糖浓度升高,刺激感受器产生神经冲动,神经冲动传导至胰岛,会使胰岛素分泌增多,血糖降低,这是____________共同调节的结果。血糖降低的主要途径是:组织细胞利用葡萄糖进行____________作用为生命活动提供能量;肝脏可以将一部分暂时不用的葡萄糖合成为____________贮存;多余的葡萄糖还会转变为脂肪。若长期摄入高糖饮料可能导致脂肪代谢紊乱,使脂肪堆积于肝脏,形成脂肪肝。
    (3)请结合饮食和运动两方面,提出一条预防脂肪肝的建议并说明理由:____________。
    【答案】(1)①. ① ②. 肝脏分泌胆汁对脂肪起乳化作用,肝脏受损,消化脂肪的能力减弱 ③. 非特异性
    (2)①. 神经系统和激素 ②. 呼吸 ③. 糖原
    (3)清淡饮食,少吃油腻##每天适量体育运动
    【分析】(1)题图中,①是肝脏、②是胃、③是胰腺。
    (2)糖类是人体最重要的供能物质,人体的一切活动,包括学习、走路、消化和呼吸等所消耗的能量主要来自糖类,糖类也是构成细胞的一种成分;但长期过量摄入糖类,可能会导致肥胖、脂肪肝等一系列疾病。
    【详解】(1)①肝脏是人体内最大的消化腺,成人的肝脏重约1.5kg,大部分位于腹腔的右上部,肝脏具有分泌胆汁、代谢功能和解毒等功能。肝脏分泌的胆汁能储藏在胆囊中,在需要消化食物的时候,胆汁经导管流入十二指肠。肝脏分泌的胆汁中没有消化酶,但它能乳化脂肪,使脂肪变成微小的颗粒,从而增加脂肪酶与脂肪的接触面积,起到促进脂肪分解的作用。因此,脂肪颗粒堆积过多时,会造成部分肝细胞坏死,进而影响脂肪的消化。
    非特异性免疫(又称先天性免疫)是人生来就有的,不针对某一特定的病原体,而是对多种病原体都有防御作用;吞噬细胞清除坏死的肝细胞没有针对性,属于非特异性。
    (2)胰岛素的功能是调节糖在体内的吸收、利用和转化等,如促进血糖(血液中的葡萄糖)合成糖原,加速血糖的分解,从而降低血糖的浓度,使血糖维持在正常水平。 摄入高糖饮料,血液中葡萄糖浓度升高,刺激感受器产生神经冲动,神经冲动传导至胰岛,会使胰岛素分泌增多,血糖降低,这是神经和激素共同调节的结果。
    血糖降低的主要途径是:组织细胞利用葡萄糖进行呼吸作用为生命活动提供能量;肝脏将一部分暂时不用的葡萄糖合成为糖原贮存起来;多余的葡萄糖还会转变为脂肪。
    (3)预防脂肪肝,在饮食上要做到清淡饮食,少吃油腻食物,不喝高糖饮料;坚持每天进行适量的运动。
    27. 血液循环的动力来自心脏,只要心脏在跳动,生命就在继续,它伴随人的一生。下图是心脏结构图,请根据所学知识回答问题:
    (1)在心脏结构图中③的名称是_________,④的名称是_________。
    (2)血管①的名称是_________。
    (3)在四肢静脉的内表面,通常具有防止血液倒流的_________瓣。
    (4)_________是连通于最小的动脉与静脉之间的血管。
    (5)_________血含氧丰富,颜色鲜红。
    (6)血液从右心室进入肺动脉,经过肺部的毛细血管网,再由②_________流回左心房,这一循环途径称为肺循环。(填名称)
    (7)血液是由_________和血细胞构成的。
    【答案】(1)①. 左心室 ②. 右心房
    (2)主动脉 (3)静脉
    (4)毛细血管 (5)动脉
    (6)肺静脉 (7)血浆
    【分析】题图中:①是主动脉,②是肺静脉,③是左心室,④是右心房。
    血液循环系统是由心脏、血管和血液组成的,心脏是血液循环的动力器官,血管是血液流经的管道,血液是物质运输的载体。
    【详解】(1)心脏有4个空腔:左心房、左心室、右心房、右心室,心房在上,心室在下,而且左心房只和左心室相通,右心房只和右心室相通,左右心房和左右心室之间都是不相通的。结合题图可知,图中③是左心室,④是右心房。
    (2)主动脉也叫大动脉,是人体内最粗大的动脉血管,从心脏的左心室发出,向上向右再向下略呈弓状,再沿脊柱向下行,在胸腔和腹腔内分出很多较小的动脉。结合题图可知,血管①是主动脉。
    (3)静脉瓣是一种位于静脉内的薄膜状结构,其主要功能是保持血液流向心脏的方向,并防止血液倒流。可见,在四肢静脉的内表面,通常具有防止血液倒流的静脉瓣。
    (4)毛细血管在体内数量很多,分布很广;其管壁最薄,只由一层扁平上皮细胞构成;管的内径十分小,只允许红细胞单行通过;管内血流速度最慢;连通于最小的动脉和静脉。可见,毛细血管是连通于最小的动脉与静脉之间的血管。
    (5)动脉血和静脉血主要根据血液中含氧量的多少来区分,当血红蛋白与氧气结合时,血液中含氧量高,呈鲜红色,此时的血叫动脉血;当血红蛋白与氧气分离后,血液中含氧量低,呈暗红色,此时的血叫静脉血。
    (6)肺循环的途径是:右心室→肺动脉→肺部毛细血管→肺静脉→左心房。结合题图可知,血液从右心室进入肺动脉,经过肺部的毛细血管网,再由②肺静脉流回左心房,这一循环途径称为肺循环。
    (7)血液由血浆和血细胞组成,血细胞由红细胞、白细胞、血小板组成。血液具有运输功能、防御和保护功能。
    28. 某人因侧腹部疼痛就医,遵医嘱憋尿进行超声检查,发现肾脏中有结石。下图为人体泌尿系统组成及部分内部结构纵切示意图,①②③表示结构。
    回答下列问题。
    (1)健康人的血液由肾动脉流入肾脏后,通过肾小球和肾小囊的________作用形成原尿。原尿中大部分水、全部________和部分无机盐等被肾小管重新吸收,随血液通过肾静脉汇入________,流回心脏的右心房;剩下的物质形成尿液。
    (2)当膀胱中的尿液储存到一定量时,位于膀胱壁内的________受到刺激后产生神经冲动,“装满尿液”的信息沿______传到脊髓中的排尿中枢,同时上传到大脑皮层,产生尿意;需要憋尿时,大脑下达“指令”,尿道括约肌收缩,控制排尿,这属于__________反射。
    (3)经体外冲击波碎石治疗后,结石变小,随尿液经________(填图中序号)运输到膀胱中暂时储存,后经尿道排出仁外。为了防止肾结石复发,医生给该患者的建议是,多喝水、适当运动、不憋尿。
    【答案】(1)① 滤过##过滤 ②. 葡萄糖 ③. 下腔静脉
    (2)①. 感受器 ②. 传入神经 ③. 条件##复杂
    (3)①
    【分析】(1)人体的泌尿系统是由肾脏、输尿管、膀胱和尿道组成的,其中肾脏的主要功能是形成尿液;图中:①输尿管的主要功能是输送尿液;②膀胱的主要功能是暂时储存尿液;③尿道的主要功能是输送尿液。
    (2)尿液的形成经过了肾小球和肾小囊内壁的滤过(过滤)作用,以及肾小管的重吸收作用。当血液流经肾小球时,除了血细胞和大分子蛋白质外,血浆中的一部分水、无机盐、葡萄糖、尿素、尿酸等就会滤过到肾小囊(肾小囊腔)内形成原尿;当原尿流经肾小管时,原尿中对人体有用的大部分水、部分无机盐和全部的葡萄糖就会被肾小管重新吸收到血液中,其余的成分形成了尿液。
    【详解】(1)健康人的血液由肾动脉流入肾脏后,会经过肾小球和肾小囊的过滤作用。这个过程中,血浆中的一部分水、无机盐、葡萄糖和尿素等物质,都可以经过肾小球过滤到肾小囊中,形成原尿。随后,原尿会进入肾小管。在肾小管中,大部分水、全部葡萄糖和部分无机盐等会被重新吸收,由以下血液循环途径可知:
    随着体循环的途径,这些物质会随血液通过肾静脉汇入下腔静脉,最终流回心脏的右心房。剩下的物质则形成尿液。
    (2)当膀胱中的尿液储存到一定量时,位于膀胱壁内的感受器会受到刺激,进而产生神经冲动。这个神经冲动会沿着传入神经传递到脊髓中的排尿中枢,同时上传到大脑皮层,产生尿意。此时,如果个体需要憋尿,大脑会下达“指令”,使得尿道括约肌收缩,从而控制排尿。这种反射属于条件反射,因为它需要大脑皮层的参与。
    (3)经过体外冲击波碎石治疗后,结石会变小,并随尿液经输尿管(图中序号①)运输到膀胱中暂时储存,随后经尿道排出体外。人体通过排尿能够及时地把体内产生的代谢废物排出体外,并能够调节人体内水和无机盐的平衡,维持组织细胞进行正常的生理功能。
    29. 糖尿病是当今世界上危害人体健康的常见病之一。患者除糖尿症状外,还表现出多饮、多食、多尿以及消瘦等。糖尿病的主要危害在于它的并发症,会对人体多种系统造成损害。目前,糖尿病患者常采取注射胰岛素的方法进行治疗。口服胰岛素能治疗糖尿病吗?为探究这一问题,兴趣小组的同学设计了如下方案。
    步骤一:将大小、健康状况等均相同的甲、乙两只小鼠的胰岛破坏。
    步骤二:甲鼠定时喂全营养饲料,每次喂食前注射适量的胰岛素;乙鼠定时喂与甲鼠等量的全营养饲料,每次喂食前口服与甲鼠等量的胰岛素。
    步骤三:重复步骤二的操作。几天后,采集甲、乙两只小鼠的尿液检测其葡萄糖的含量,分析得出结论。
    (1)根据实验方案,你作出的假设是_____________________________。
    (2)步骤一中将甲、乙两只小鼠的胰岛破坏,胰岛就不能分泌胰岛素,这样做的目的是____________________。
    (3)步骤二中甲、乙两只小鼠喂的饲料要相同,目的是____________________。
    (4)假如按照上述方案进行实验,最终仅在乙鼠的尿液中检测到了葡萄糖,由此可以得出的结论是:______________________________。
    (5)该实验方案在设计上存在一处严重缺陷,应改进为____________________。
    (6)认识到糖尿病的危害,请你提一条预防糖尿病的切实可行的措施:__________。
    【答案】(1)口服胰岛素不能治疗糖尿病(合理即可)
    (2)避免小鼠自身产生的胰岛素对实验的干扰(合理即可)
    (3)遵循单一变量原则(合理即可)
    (4)口服胰岛素不能治疗糖尿病(合理即可)
    (5)多只小鼠进行实验或设置重复实验(合理即可)
    (6)控制饮食或适当体育锻炼(合理即可)
    【分析】(1)对照实验是指在研究一种条件对研究对象的影响时,所进行的除了这种条件不同之外,其他条件都相同的实验;其中不同的条件就是实验变量。
    (2)胰岛素的作用是调节糖代谢,促进糖原的合成。加速血糖分解,降低血糖浓度。人体内胰岛素分泌不足时,血糖合成糖原和血糖分解的作用就会减弱,结果会导致血糖浓度升高而超过正常值,一部分血糖就会随尿排出体外,形成糖尿病。
    【详解】(1)根据提出的问题:口服胰岛素能治疗糖尿病吗?作出假设:口服胰岛素不能(或能)治疗糖尿病。
    (2)当两只小鼠的胰岛破坏后,胰岛也就不起作用了,不能分泌胰岛素。因此,步骤A中将两只小鼠的胰岛破坏,目的是防止小鼠胰岛分泌的胰岛素产生干扰 (或保证单一变量)。
    (3)对照实验的原则是单一变量,其它条件都相同,因此,步骤二中甲、乙两只小鼠喂的饲料要相同,目的是遵循单一变量原则。
    (4)胰岛素的主要作用是调节糖的代谢,它能促进血糖(血液中的葡萄糖)合成糖原,加速血糖分解,从而降低血糖浓度。胰岛素分泌不足时,血糖合成糖原和血糖分解的作用就会减弱,结果会导致血糖浓度升高而超过正常值,一部分血糖就会随尿排出体外,形成糖尿,假如按照上述方案进行实验,最终仅在乙鼠的尿液中检测到了葡萄糖,说明乙鼠可能患有糖尿病,甲鼠注射胰岛素后小鼠体内的血糖浓度迅速降低。由此得出结论:胰岛素具有降低血糖的作用,口服胰岛素不能治疗糖尿病。
    (5)实验时,为了排除偶然性因素的影响,在探究胰岛素对小鼠的作用实验中,所用的小鼠数量不能太少,应多用几只小鼠进行实验或设置重复组实验。
    (6)预防糖尿病的切实可行的措施有:控制饮食或适当体育锻炼等。
    30. 酸雨主要是人为地向大气中排放大量酸性物质造成的,如图(一)所示。为了探究模拟酸雨对植物的影响,某生物兴趣小组在实验室条件下进行了实验探究,实验设计如图(二)所示。请根据实验设计分析回答下列问题:
    (1)兴趣小组提出的问题是_____?
    (2)将A、B两个玻璃瓶放在20℃环境中培养,每天给A瓶补充适量的“模拟酸雨”(pH≈4),同时给B瓶补充等量的清水(pH=7)。实验中的A瓶与B瓶形成了一组_____实验,该实验的变量是_____。
    (3)一定时间后,观察水稻种子的萌发情况,预计是A瓶中的种子_____、B瓶中的种子_____,由此得出的结论是_____。
    (4)若种子萌发的外界条件都满足,但是B瓶中仍有部分种子不萌发,可能的原因是_____。
    (5)为减少酸雨对生态环境的破坏,请结合图(一)提一条合理化建议:_____。
    【答案】(1)模拟酸雨对水稻种子萌发有影响吗##酸雨对水稻种子发芽(率)有影响吗
    (2)①. 对照 ②. 酸雨##水的pH
    (3)①. 不萌发 ②. 萌发 ③. 酸雨对水稻种子萌发有影响
    (4)种子萌发的自身条件不满足##种子处于休眠##胚不完整等
    (5)减少二氧化硫的排放##减少煤和石油等燃料中污染物的排放##减少机动车尾气的排放等
    【分析】(1)科学探究的基本过程是:提出问题、作出假设、制定计划、实施计划、得出结论、表达和交流。科学探究要遵循的一般原则是:单一变量原则和对照原则。①单一变量原则:控制其他因素不变,只改变其中一个因素(要研究的因素),观察其对实验结果的影响。②对照原则:通常一个实验分为实验组和对照组。实验组是接受实验变量处理的对象组;对照组,也称控制组,对实验而言,不接受实验变量处理的是对照组。
    (2)酸雨pH值小于5.6的降水。其酸性成分主要是硫酸,也有硝酸和盐酸等。酸雨主要由化石燃料燃烧产生的二氧化硫、氮氧化物等酸性气体,经过复杂的大气化学反应,被雨水吸收溶解而成。
    【详解】(1)题干中描述酸雨对农作物、建筑物及人体的伤害,制定的探究实验以水稻种子,模拟酸雨,显然是探究酸雨对植物的生长的影响。所以问题是:酸雨对植物种子萌发会有影响吗?
    (2)将A、B两个玻璃瓶放在30℃环境中培养,每天给A瓶补充适量的“模拟酸雨”( pH≈4),同时给B瓶补充等量的清水(pH=7),实验中的A瓶与B瓶形成了一组对照实验,作为对照实验要保证变量的唯一性,由于实验探究酸雨对植物的生长的影响,所以唯一变量应为酸雨。
    (3)由于向花盆A里的水稻种子喷洒“模拟酸雨”,A瓶中的种子不萌发(发芽率低)、B瓶中的种子萌发(发芽率高)。可以发现酸雨对水稻种子萌发有影响。
    (4)若种子萌发的外界条件都满足,但是A、B两瓶的种子都不萌发,可能的原因是种子萌发的自身条件不满足(或种子正在休眠、种子的胚死了、胚不完整等)。
    (5)为了使我们生存的环境更加美好,我们有好多措施防治酸雨,如对煤进行脱硫处理、减少二氧化硫的排放(或减少煤和石油等燃料中污染物的排放;回收煤和石油等燃料中的污染物;减少机动车尾气的排放等)等。
    分类
    饮食偏好
    健康风险(与类型4对照)
    类型1
    喜欢水果、蔬菜和肉类,不喜欢淀粉类食品
    卒中风险升高13%
    焦虑风险升高9%
    类型2
    喜欢蔬菜、水果,不喜欢肉类食品
    卒中风险升高25%
    焦虑风险升高26%
    类型3
    喜欢零食和肉类,不喜欢水果、蔬菜
    卒中风险升高21%
    焦虑风险升高23%
    类型4
    不挑食,合理膳食
    身心健康状况良好
    物质
    蛋白质
    葡萄糖
    尿素
    无机盐
    血浆
    7.5
    0.1
    0.02
    0.9
    原尿
    0.05
    0.1
    0.02
    0.9
    尿液
    0.0
    0.0
    1.8
    1.1

    相关试卷

    [生物][期末]湖南省衡阳市四校2023-2024学年七年级下学期期末试题(解析版):

    这是一份[生物][期末]湖南省衡阳市四校2023-2024学年七年级下学期期末试题(解析版),共25页。试卷主要包含了选择题,综合题等内容,欢迎下载使用。

    [生物][期末]湖南省双牌县2023-2024学年七年级下学期期末试题(解析版):

    这是一份[生物][期末]湖南省双牌县2023-2024学年七年级下学期期末试题(解析版),共20页。

    湖南省益阳市沅江市2023-2024学年七年级下学期期末生物学试题(原卷版+解析版):

    这是一份湖南省益阳市沅江市2023-2024学年七年级下学期期末生物学试题(原卷版+解析版),文件包含湖南省益阳市沅江市2023-2024学年七年级下学期期末生物学试题原卷版docx、湖南省益阳市沅江市2023-2024学年七年级下学期期末生物学试题解析版docx等2份试卷配套教学资源,其中试卷共38页, 欢迎下载使用。

    欢迎来到教习网
    • 900万优选资源,让备课更轻松
    • 600万优选试题,支持自由组卷
    • 高质量可编辑,日均更新2000+
    • 百万教师选择,专业更值得信赖
    微信扫码注册
    qrcode
    二维码已过期
    刷新

    微信扫码,快速注册

    手机号注册
    手机号码

    手机号格式错误

    手机验证码 获取验证码

    手机验证码已经成功发送,5分钟内有效

    设置密码

    6-20个字符,数字、字母或符号

    注册即视为同意教习网「注册协议」「隐私条款」
    QQ注册
    手机号注册
    微信注册

    注册成功

    返回
    顶部
    Baidu
    map