四川省泸县第五中学2024-2025学年高二上学期第一学月月考历史试题
展开四川省泸县第五中学2024-2025学年高三上学期第一学月月考历史试题: 这是一份四川省泸县第五中学2024-2025学年高三上学期第一学月月考历史试题,共6页。试卷主要包含了 有学者认为等内容,欢迎下载使用。
四川省泸县第五中学2024-2025学年高二上学期开学考试历史试题: 这是一份四川省泸县第五中学2024-2025学年高二上学期开学考试历史试题,共5页。试卷主要包含了780年,唐朝实行两税法,规定等内容,欢迎下载使用。
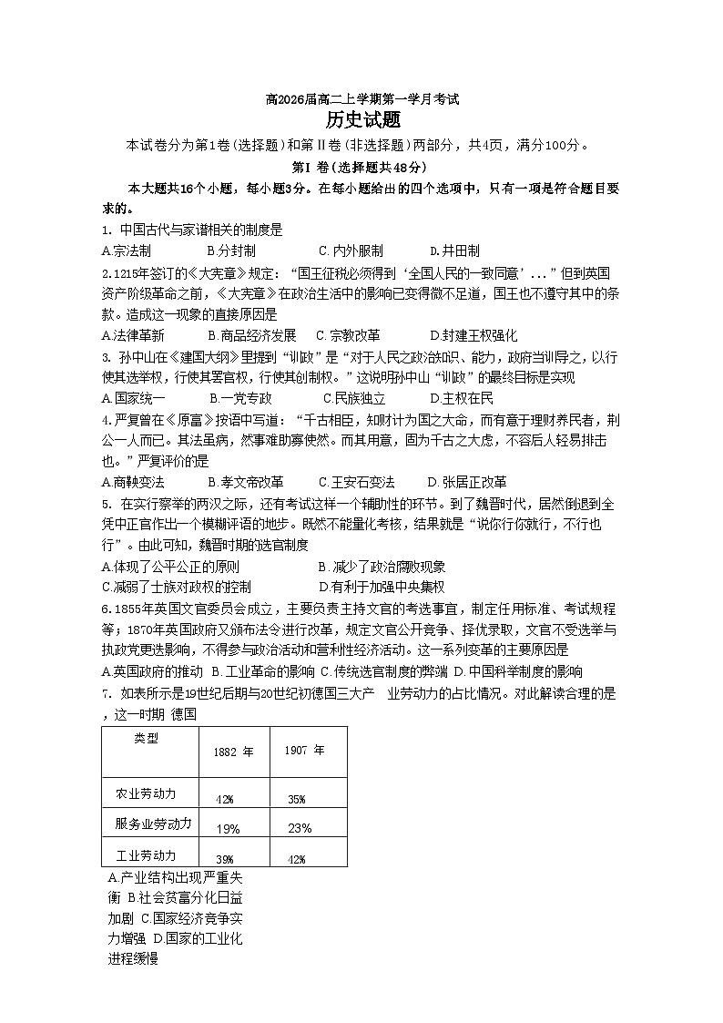
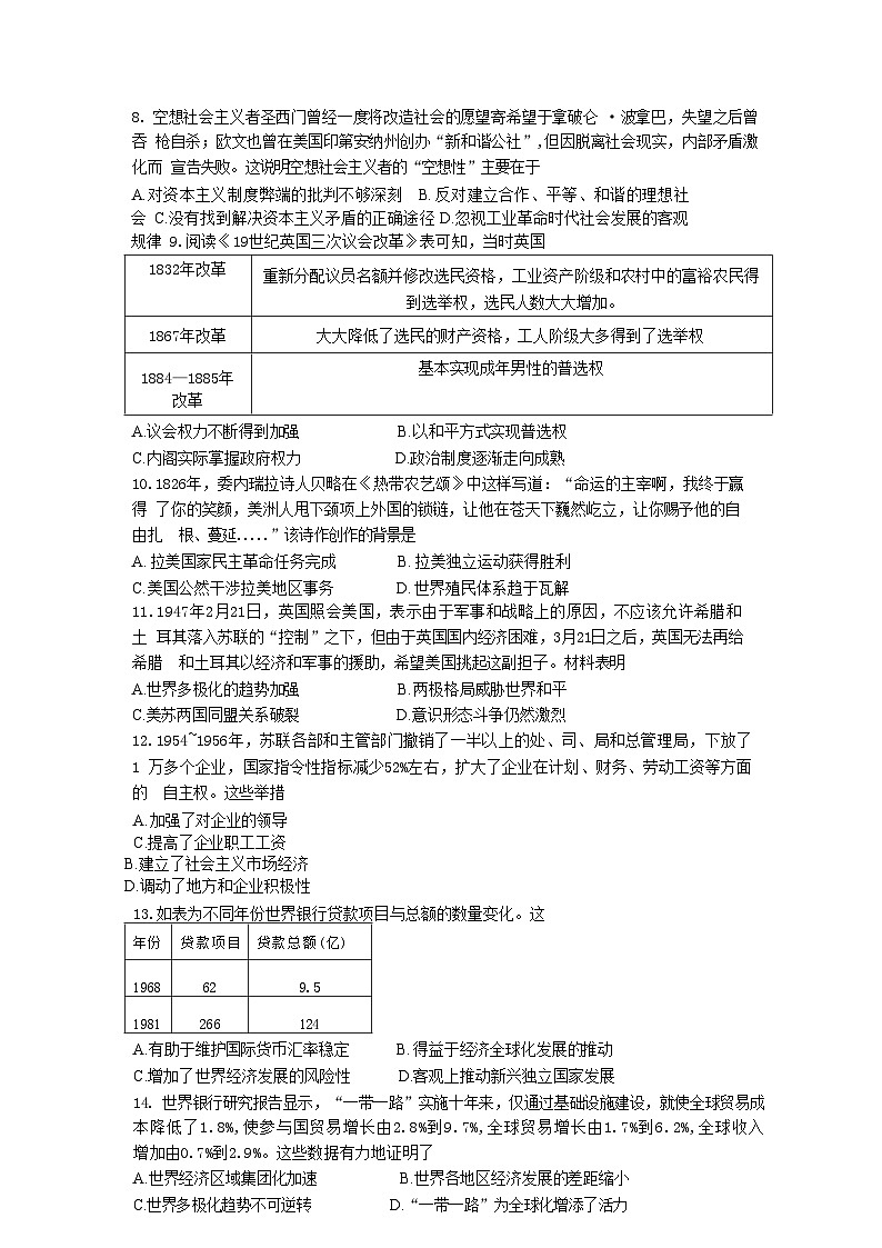
+四川省泸县第五中学2023-2024学年高一下学期6月月考历史试题: 这是一份+四川省泸县第五中学2023-2024学年高一下学期6月月考历史试题,文件包含高2023级高一下期第三学月考试历史试题docx、答案docx等2份试卷配套教学资源,其中试卷共5页, 欢迎下载使用。

