

福建省宁德市柘荣县第一中学2024-2025学年高三上学期第一次月考历史试题
展开(考试时间: 75分钟 满分: 100分)
第Ⅰ卷(选择题,共48分)
一、选择题:本题共16小题,每小题3分,共48分。每小题只有一个选项符合题目要求。
1. 距今3800-3500年的二里头遗址沿古洛河北岸呈西北-东南向分布,其中心区位于遗址东南部的稍高起的区域,包括宫殿区和宫城(晚期)、祭祀区、围垣作坊区和若干贵族聚居区等重要遗存。这一分布格局
A. 可以认定二里头是夏朝的都城 B. 证实我国较早进入了阶级社会
C. 表明当时生产力水平较为发达 D. 反映中华文明起源的多元特征
2. 《礼记》记载:“殷人尊神,率民以事神,先鬼而后礼。”而周公则提出“敬从天命,怀保小民”。这一变化反映了
A. 天命观念的逐渐瓦解 B. 神权色彩得以淡化
C. 治国思想渐趋民主化 D. 民本色彩逐步加强
3. 公元前536年,郑国执政子产“铸刑鼎”,将郑国的法律条文铸在金属鼎上,向全社会公布;不久,晋国赵鞅也“铸刑鼎”。而在此以前法律不公开,人们不知道他们触犯哪条法律,也不能预测刑罚的轻重。这反映出春秋时期
A. 成文法得到普及 B. 法律教化功能强化
C. 礼乐制日渐消亡 D. 社会制度正在转型
4. 秦统一后在西北地区设置陇西、北地、上郡3郡,且将中原军民“戍以充之”,其税收无定额,甚至可以减免。这些措施
A. 推动了边疆内地治理的一体化 B. 加强了对民族地区的管理
C. 奠定了统一多民族国家的基础 D. 解除了北方地区边患问题
5. 秦汉时期在地方推行由官定物价标准的“平贾”制,秦朝至西汉初期平贾的制定权属于县,到了西汉中后期,平贾的定价中心由县转移到了郡。这一变化说明
A. 国家治理能力的逐步提高 B. 地方行政权力趋于膨胀
C. 政府对物价干预日渐松弛 D. 抑商政策得到有效贯彻
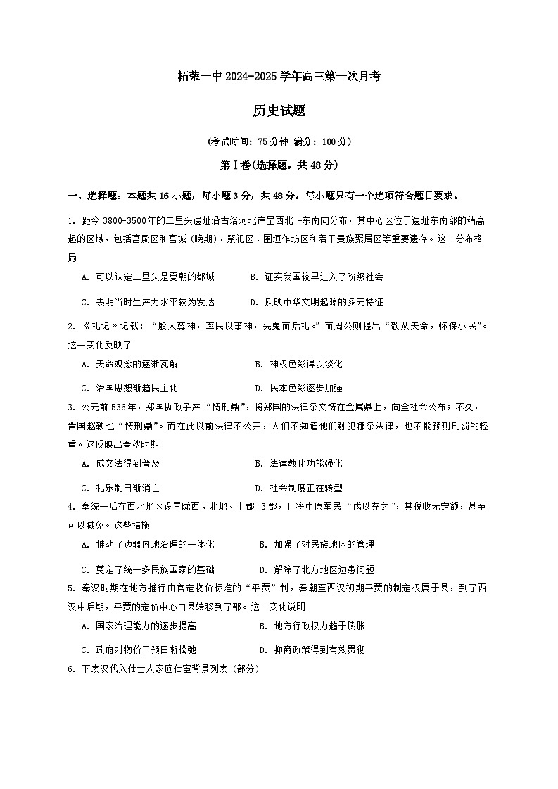
6. 下表汉代入仕士人家庭仕宦背景列表(部分)
表中所述表明汉代
A. 士人政治地位提高 B. 朝廷选官标准发生变化
C. 政府用人范围扩大 D. 崇尚文化的氛围较浓厚
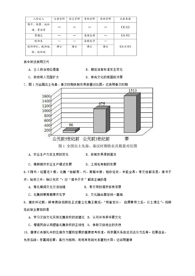
7. 图1为全国出土先秦、秦汉时期铁制农具数量对比图。这表明秦汉时期
A. 农业生产力发生质的变化 B. 铁制农具得到普及
C. 精耕细作农业生产模式发展 D. 土地私有制的发展
8.《隋书·经籍志》载,北魏“始都燕、代,南略中原,粗收经史,未能全具。孝文徙都洛邑,借书于齐,秘府之中,稍以充实”。对“借书于齐”解读正确的是
A. 南北朝间文化交流加强 B. 孝文帝的儒学修养深厚
C. 北魏倾慕南朝萧齐玄学 D. 文化融合奠定统一基础
9. 据史料记载,鲜卑贵族拓跋珪正式建立北魏王朝后,“用崔宏议, 自谓黄帝之后,以土德王”。拓跋珪此举主要目的是
A. 学习汉族文化实现北魏政权的封建化 B. 认可并传承华夏文化
C. 增强民族认同塑造北魏政权的正统性 D. 争取汉族地主的支持
10. 唐律以丧服礼中的五服作为量刑定罪的重要参考标准,将亲属关系由近及远分为五等。犯罪连坐,先亲后疏。亲属间犯罪,虽行为相同,而视其亲疏关系量刑大异。这说明唐律 A. 注重维护社会等级秩序 B. 总结了前代法律的实践经验
C. 深受儒家宗法伦理影响 D. 体现了量刑定罪的公正原则
11. 魏晋以来,佛道两教在哲理及人精神安顿方面有很强的优势,社会影响力广泛,儒学面临严重挑战。唐末五代,政权更迭,割据势力混战,违背儒家伦常的行为层出不穷。这表明当时儒学
A. 理论存在明显的局限 B. 纲常礼教遭到破坏
C. 受到佛道两教的挑战 D. 正统地位已经丧失
12. 在隋唐时期城建过程中,政府除实行工匠培训制、技术工头负责制外,还制订了建筑材料的标准,并要求工部及其少府监、将作监等,直接参与到城市规划、建设与平时维修等事宜中。这些措施
A. 提高了工匠的社会地位 B. 杜绝了浪费和贪污情况
C. 推动了城市建设的进步 D. 导致官营手工业的衰落
13. 五代时期,君臣多论及汉唐的文治武功、盛世气象,并努力效仿其典章制度、嘉谋善政,深刻影响了当时的政治文化。该现象表明
A. 五代君臣推崇法古改制 B. 五代君臣依靠历史经验施政
C. 大一统的思想深入人心 D. 汉唐故事利于强化君主权威
14. 1125年,宋使许亢宗奉命赴金,途经“契丹东寨”,记录道:“当契丹强盛时,虏获异国人,则迁徙杂处于此……故此地杂诸国风俗。凡聚会处,诸国人语言不能相通晓,则各为汉语以证,方能辨之。”这表明
A. 通用语言具有重要作用 B. 民族交往促进语言融合
C. 儒家文化占据主导地位 D. 民族团结推动边疆稳定
15. 据统计,唐代289年间,录取进士约6658名, 闽东北诸县仅5人; 北宋167年间,录取进士19259名, 闽东北约50人; 南宋152年间, 录取进士23198名, 闽东北达422人。北宋占比已经是唐代的三倍半,南宋又是北宋的七倍。据此可推知南宋时期
A. 闽东北各阶层热衷科举考试 B. 闽东北的经济文化发展快速
C. 政治中心变迁影响科举录取 D. 科举考试存在严重地域歧视
16. 下表是历代正史对部分游牧民族的记载
民族
记载
出处
匈奴
居于北蛮, 随畜牧而转移
《史记》
这主要反映了
A. 不同王朝修史目的相同 B. 生产方式受到地理环境制约
C. 历代正史史料来源一致 D. 北方游牧民族习俗因袭传承
第Ⅱ卷(非选择题,共52分)
二、非选择题:本题共4题,共52分。
17. 阅读以下材料,回答问题。
材料 应该说,战国“百家争鸣”不是一时凭空出现的“风气”,不仅是“当时社会变革和阶级斗争在意识形态上的反映”,也不仅是“对当时文化学术发展有极大的推动作用”,而是中国古典文化的首次历史大展现,中国文化史上的伟大创举,其形成源远流长,成果丰硕,影响深远,对两千多年来中国文化的发展有极大的推动,堪称文化发展的光辉典范。战国时期,学术领域“百家争鸣”的出现,绝非偶然,夏商周三代,尤其在东周春秋时期,为之奠定了两个并重且不可分离的历史基础:人才和思想资源。
——薛国中《论战国时期“百家争鸣”的历史条件》
根据材料概括百家争鸣产生的历史条件,并结合所学知识分析其产生的影响。(8分)
18. 阅读以下材料,回答问题。
材料 南海神庙又称波罗庙,位于广州市黄埔区珠江出海口,建于隋朝开皇年间,是古代祭祀海神的场所,至今已有1400多年的历史。南海神庙是中国四大海神庙中唯一保存下来的规模最大、最完整的海神庙。中外海船出入广州按例都要到庙中拜祭南海神,祈求出入平安,一帆风顺。自隋唐以来,历代皇帝都派官员到南海神庙举行祭典。
——据《广州南海神庙———古代海上丝绸之路发祥地之一》
根据材料,指出南海神庙对研究中国古代航海的价值。(8分)
19. 阅读材料,回答问题。
材料一 周之失在于制,秦之失在于政不在制。……汉有天下,矫秦之枉,徇周之制,鲜卑
广漠之野, 畜牧迁徙, 射猎为业
《魏书》
回纥
居无恒所, 随水草流移
《旧唐书》
蒙古
自夏及冬, 随地之宜, 行逐水草
《元史》
剖海内而立宗子,封功臣。
——柳宗元《封建论》
材料二 汉定百年之间,亲属益疏,诸侯或骄奢,快邪臣计谋为淫乱,大者叛逆,小者不轨于法,以危其命,殒身亡国。天子(汉武帝)观于上古,然后加惠,使诸侯得推恩分子弟国邑,故齐分为七,赵分为六,梁分为五,淮南分三,及天子支庶子为王,王子支庶为侯,百有余焉。吴楚时,前后诸侯或以适削地,是以燕、代无北边郡,吴、淮南、长沙无南边郡,齐、赵、梁、楚支郡名山陂海咸纳于汉。诸侯稍微,大国不过十余城,小侯不过数十里,上足以奉贡职,下足以供养祭祀,以蕃辅京师。而汉郡八九十,形错诸侯间,犬牙相临,秉其扈塞(险要之地)地利,强本干,弱枝叶之势,尊卑明而万事各得其所矣。
——据司马迁《史记·汉兴以来诸侯王年表》
材料三 行省虽然拥有经济、军事、行政等权力,但这些权力都是元廷让渡给地方的,最终的决定权还操控在中央的手中,因此行省权力大而不专,这决定了它只能为朝廷集权服务。而行省行政区划中采取犬牙交错的划分原则,又从客观上瓦解了地方割据的地理条件……
——钱穆《中国历代政治得失》
(1)材料一论述到的秦朝和汉初的政治制度分别是什么,并说明影响秦汉政治制度变革的原因有哪些。(10分)
(2)据材料二并结合所学知识,概括汉武帝初期所面临的根本政治问题,为解决该问题汉武帝都采取了哪些方法。(10分)
(3)据材料三,说明元朝行省制度为什么能加强中央对地方的有效控制? (4分)
20.阅读材料,回答问题。
材料一 黄河流域9个省(区)共有不可移动文物30余万处,占全国的39. 73%。全国重点文物保护单位 1451处,省级文物保护单位4221处,世界文化遗产11处,世界文化和自然混合遗产1处,全球重要农业文化遗产3处,中国重要农业文化遗产19处,以及国家历史文化名城16处。
——据2022年国家文物局发布的《黄河文物保护利用规划》
材料二 从自然环境来看,世界上任何一种文化,总是和它产生的地域相结合的。黄河流域的文化与其地质、地貌以及自然地理的特点密切相关。黄河流域的自然环境,像大地母亲般地孕育了黄河文化。
——摘自侯仁之《黄河文化》
根据材料围绕“黄河文化”自拟观点,并结合中国古代黄河流域文明发展的史实分析加以分析。(12分)
福建省三明第一中学2024-2025学年高三上学期第一次月考历史试题: 这是一份福建省三明第一中学2024-2025学年高三上学期第一次月考历史试题,文件包含福建省三明第一中学2024-2025学年高三上学期第一次月考历史试题pdf、参考答案pdf等2份试卷配套教学资源,其中试卷共7页, 欢迎下载使用。
福建省三明第一中学2024-2025学年高三上学期第一次月考历史试题: 这是一份福建省三明第一中学2024-2025学年高三上学期第一次月考历史试题,共7页。试卷主要包含了选择题,非选择题等内容,欢迎下载使用。
福建省宁德市柘荣县第一中学2023-2024学年高一下学期月考(3)历史试题: 这是一份福建省宁德市柘荣县第一中学2023-2024学年高一下学期月考(3)历史试题,共4页。