


云南省文山壮族苗族自治州文山市第三中学2024-2025学年八年级上学期9月月考生物试题
展开
这是一份云南省文山壮族苗族自治州文山市第三中学2024-2025学年八年级上学期9月月考生物试题,共6页。试卷主要包含了本卷为试题卷,形成地层中煤矿的是,被子植物和裸子植物的主要区别是,下列动物属于鱼类的是等内容,欢迎下载使用。
注意事项:
1.本卷为试题卷。考生必须在答题卡上解题作答。答案应书写在答题卡的相应位置上,在试卷、草稿本上作答无效。
2.考试结束后,请将试题卷和答题卡一并交回。
第Ⅰ卷(选择题,共70分)
一、选择题(本大题共35小题,每小题2分,共70分。在每小题给出的四个选项中,只有一项符合题目要求)
1.下列植物中没有真正的根、茎、叶的是( )
A.水绵B.石松C.满江红D.蕨
2.苔藓植物和蕨类植物只适合生活在阴湿的陆地环境中,其主要原因是( )
A.植株矮小,没有根、茎、叶B.体内无输导组织
C.生殖过程离不开水D.不能开花、结果
3.形成地层中煤矿的是( )
A.远古时期的苔藓植物B.远古时期的被子植物
C.远古时期的藻类植物D.远古时期的蕨类植物
4.铁线蕨较葫芦藓长得比较高大的原因是( )
A.有了根、茎、叶的分化B.有了输导组织和机械组织
C.是多年生植物D.具有韧皮部和木质部
5.现在地球上进化程度最高的植物类群是( )
A.藻类植物B.苔藓植物C.裸子植物D.被子植物
6.被子植物和裸子植物的主要区别是( )
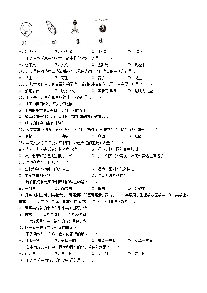
A.有无根、茎、叶的分化B.根、茎、叶中有无输导组织
C.能否产生种子D.种子外有无果皮包被
7.植物分类图解中的①~⑤分别可代表( )
A.肾蕨、满江红、油松、玉米、菜豆B.葫芦藓、水绵、苏铁、水稻、花生
C.满江红、海带、水杉、玉米、银杏D.肾蕨、衣藻、油松、玉米、菜豆
8.对二氧化硫等有毒气体敏感的植物是( )
A.B.C.D.
9.下列动物属于鱼类的是( ).
A.鲨鱼B.鲸鱼C.章鱼D.娃娃鱼
10.两栖动物的幼体和大多数成体分别生活于( )
A.陆地上和水中B.水中和陆地上C.都生活在水中D.都生活在陆地上
11.“海阔凭鱼跃,天高任鸟飞。”下列哪项不是鸟类适应飞翔生活的外形特征( )
A.身体呈流线型B.体表被羽毛C.长骨大多中空D.前肢变成翼
12.节肢动物与环节动物的共同特征是( )
A.具有外骨骼B.身体分节C.具有贝壳D.足分节
13.腔肠动物和扁形动物的共同特征是( )
A.有脊柱B.有口无肛门C.有口有肛门D.有呼吸系统
14.鱼在水中游泳时,即使是深海之中,视线极差,也能顺利躲开礁石而不至于“触礁”。这是因为( )在起作用。
A.听觉B.视觉C.嗅觉D.侧线
15.动物不适应干燥陆地生活的结构是( )
A.蚯蚓的刚毛B.蝗虫的外骨骼C.蛇的鳞片D.鸟卵外坚硬的卵壳
16.动物界中种类最多、分布最广、数量最多的类群是( )
A.鱼类B.爬行动物C.哺乳动物D.节肢动物
17.下列叙述中,属于鱼类、两栖类、爬行类动物共同特征的是( )
A.用肺呼吸B.体温不恒定C.体外受精D.能在水中生活
18.下列特征中能说明蝙蝠是哺乳动物而不是鸟类的是( )
A.体温恒定B.胸肌发达C.胎生、哺乳D.心脏有四腔
19.下列关于动物的描述,正确的是( )
A.蚯蚓、泥鳅和蜗牛都属于无脊椎动物
B.鸟类体温恒定,体表被毛
C.胎生、哺乳等特点使哺乳动物成为生物圈中种类最多的动物类群
D.生物圈中的各种动物都具有重要的生态功能
20.下列微生物中,对人类有毒害作用的是( )
A.乳酸菌B.酵母菌C.结核杆菌D.黄色短杆菌
21.真菌的特征描述中,不符合的一项是( )
A.细胞内有真正的细胞核,属于真核生物
B.真菌与细菌都属于微生物,他们都没有成形的细胞核
C.细胞内没有叶绿体,靠现成的有机物生活
D.个体都比较大,如木耳、香菇等
22.下列生物中,既有成形的细胞核,又有细胞壁的是( )
A.①②③④B.①②④C.①③④D.①④
23.下列生物学家中被称为“微生物学之父”的是( )
A.达尔文B.虎克C.巴斯德D.袁隆平
24.流感是由流感病毒感染引起的常见传染病,流感病毒的生活方式是( )
A.共生B.寄生C.竞争D.腐生
25.用放大镜观察长有青霉的橘子皮,看到成串青绿色孢子,其主要作用是( )
A.繁殖后代B.吸收水分C.吸收有机物D.吸收无机盐
26.下列关于细菌和真菌的叙述,正确的是( )
A.细菌和真菌都有成形的细胞核
B.细菌的基本形态有球形、杆形和螺旋形
C.酵母菌属于细菌,可以通过出芽生殖的方式繁殖后代
D.蘑菇的细胞内含有叶绿体
27.云南有丰富的野生蘑菇资源,可食用的野生蘑菇被誉为“山珍”。蘑菇属于( )
A.植物B.动物C.真菌D.细菌
28.华南虎又称中国虎,在我国野外已灭绝的主要原因是( )
A人类不断地挤占或破坏其栖息环境B.猫科动物之同的竞争加剧
C.野外近亲繁殖造成生存力下降D.人工饲养的华南虎“野化”实验进展缓慢
29.生物多样性不包括( )
A.生物种类(物种)的多样性B.遗传(基因)的多样性
C.生物数量的多少D.生态系统的多样性
30.制作酸奶和泡菜所利用到的微生物是( )
A.酵母菌B.醋酸菌C.霉菌D.乳酸菌
31.屠呦呦因创制了抗疟新药—青蒿素和双氢青蒿素,获得了2015年诺贝尔生理学或医学奖。在分类学上,青蒿和向日葵同科不同属,青蒿和棉花同纲不同科。下列说法正确的是( )
A.青蒿与棉花的亲缘关系比与向日葵的近
B.青蒿与向日葵的共同特征比与棉花的多
C.以上分类单位中,最小的分类单位是科
D.向日葵与棉花之间没有共同特征
32.下列动物与其呼吸器官对应正确的是( )
A.蝗虫—鳃B.蜥蜴—肺C.鲫鱼—皮肤D.家鸽—气管
33.在生物分类单位中,最大和最小的分类单位分别是( )
A.门、界B.界、科C.纲、种D.界、种
34.下列有关生物分类的叙述错误的是( )
A.生物分类的基本单位是种B.依据生物之间相似程度进行分类
C.分类单位越大所含的物种越多D.分类单位越小亲缘关系越远
35.下列不利于保护生物多样性的行为是( )
A.参与植树造林活动B.不随意攀折花草树木
C.保护生物的生存环境D.掏鸟蛋、捣毁鸟窝
第Ⅱ卷(非选择题,共30分)
36.(6分)仔细观察下图,回答相关问题:
A.向日葵 B.玉米 C.铁线蕨 D.海带 E.银杏 F.葫芦藓
(1)生活在水中,无根、茎、叶分化的是______植物,如图中的______(填字母)。
(2)铁线蕨、海带、葫芦藓这一类植物,它们不能产生种子,繁殖方式是进行______生殖。
(3)按照子叶的数量划分,A、B属于______植物,其A贮存营养的结构是______;其B贮有营养的结构是______。
37.(5分)动物是人类的好朋友,请根据下图回答问题。
蜗牛 鱼 青蛙 鸽子 兔 蜜蜂 蚯蚓
(1)图中属于无脊椎动物的有______(填序号),属于脊椎动物的有______(填序号)。
(2)动物⑤特有的生殖发育方式是______。
(3)比较⑥和⑦两种动物,从外部形态看,他们身体的共同特点是______;动物⑥的体表有坚硬的______。
38.(5分)如图是三种微生物的结构示意图,据图回答下列问题:
(1)C没有细胞结构,由______外壳和内部______组成。
(2)A和B相比、最大的区别是A的细胞内没有______,用______运动。
(3)A图所示生物的繁殖方式是______。
39.(5分)观察下图动物分类系统图解,回答下列问题
(1)图中的动物,______与虎的亲缘关系最近。
(2)狼与犬所共有的分类等级单位从大到小依次是______。
(3)图中分类等级单位最高的是______,在其分类等级下生物的种类较______,亲缘关系较______。
40.(5分)阅读资料回答问题:
都庞岭自然保护区位于湖南省永州市道县和江永县境内,保护区内有维管束植物214科、861属、1949种,其中属于国家级重点保护植物31种,属于国家二级保护植物的野生大豆在这里也有分布。境内已发现陆生脊椎动物202种,分属4纲23目70科146属,具体包括:两栖纲2目8科32种、爬行纲2目12科40种、鸟纲11目21科88种、哺乳纲8目21科42种;属国家重点保护的野生动物有20余种,其中,国家一级保护野生动物有云豹、金钱豹等.国家二级保护野生动物有短尾猴、猕猴、穿山甲、水獭、大灵猫、小灵猫、林麝等10种兽类,鸢、凤头鹃隼、松雀鹰、白鹇、红腹角雉、勺鸡等9种鸟类,虎纹蛙、大鲵等2种两栖类;昆虫21目163科1500余种.该保护区内的高山湿地为我国南方所特有,具有十分重要的科研与保护价值。
分析回答:
(1)该资料中提到保护区内有维管束植物214科、861属、1949种,陆生脊椎动物202种。这体现了生物的______多样性。
(2)美国利用野生大豆与家培大豆进行杂交培育出抗病能力强、产量高的新品种大豆,这是利用了生物的______多样性。
(3)保护生物多样性最有效的措施是______。
(4)保护野生动植物,就要做到“保护环境,低碳生活”,你能为低碳生活做些什么?______(2分)
41.(4分)有些霉菌会产生对人体危害很大的毒素。厨房里贮存的食物、蔬菜及用具等,由于放置时间长或受潮,上面会长出绿色、黄色、黑色的霉斑。因此要特别注意防止霉菌污染。据此,有的同学就产生疑问:霉菌喜欢在什么样的环境中生活?并付诸行动进行了探究。
提出问题;霉菌喜欢在什么样的环境中生活?
作出假设;霉菌喜欢在温暖、潮湿、有机物丰富的环境中生活。
(1)制定计划并实施实验;根据假设,某些小组的学生将等量的馒头分别分成三等份,第一份放在温暖(温度在:25-35℃)潮湿的环境中;第二份放在冰箱中,潮湿程度与第一份相同;第三份放在干燥的温箱(温度在25-35℃)中。
连续观察7天后,结果如下:第一份;温暖潮湿环境中的馒头长出非常多的霉菌。第二份:低温潮湿环境中的馒头______(填长或不长)霉菌。第三份:温暖干旱环境中的馒头不长霉菌。
(2)分析实验现象及结果,并得出结论
①若第一份和第二份作为一组对照实验,其实验变量是温度。
②若第一份和第三份作为一组对照实验,其实验变量是______。
③分析实验结果,得出的结论是______。
④)生物兴趣小组还进行了重复实验,其目的是:______。
2024年秋季学期文山市第二学区9月质量监测
八年级生物答案
一、选择题(每题2分,共70分)
二、非选择题(每空1分,共30分)
36、(1)藻类;D(2)孢子(3)被子;子叶;胚乳
37、(1)①⑥⑦;②③④⑤(2)胎生哺乳(3)身体分节;外骨骼
38、(1)蛋白质;遗传物质(2)成形的细胞核;鞭毛(3)分裂生殖
39、(1)狮(2)目、科、属(3)目;多;远
40、(1)物种(2)遗传(或者基因)(3)就地保护(建立自然保护区)
(4)绿色出行减少私家车的使用;养成随手关灯、拔掉电源插头的习惯等(合理即给分)
41、(1)不长(2)水分;霉菌喜欢在温暖潮湿的环境中生活;减少实验误差,提高实验结果的准确性。1
2
3
4
5
6
7
8
9
10
A
C
D
B
D
D
D
D
A
B
11
12
13
14
15
16
17
18
19
20
C
B
B
D
A
D
B
C
D
C
21
22
23
24
25
26
27
28
29
30
B
D
C
B
A
B
C
A
C
D
31
32
33
34
35
B
B
D
D
D
相关试卷
这是一份云南省文山壮族苗族自治州文山市第三中学2024-2025学年七年级上学期9月月考生物试题,共8页。试卷主要包含了选择题,简答题等内容,欢迎下载使用。
这是一份吉林松花江中学2024-2025学年八年级上学期9月月考生物试题,文件包含吉林松花江中学2024-2025学年八年级上学期9月月考生物试题docx、八上第一次月考生物答题卡pdf等2份试卷配套教学资源,其中试卷共7页, 欢迎下载使用。
这是一份云南省保山市腾冲市2023-2024学年八年级上学期期末生物试题,共6页。试卷主要包含了本卷为试题卷,环节动物和节肢动物的共同特征是,下列动物中,都属于鱼类的是等内容,欢迎下载使用。