


所属成套资源:中考化学真题分项汇编(全国通用)(第03期)【真题特训】(原卷版+解析)
中考化学真题分项汇编(全国通用)(第03期)专题19物质的检验鉴别与除杂真题特训(原卷版+解析)
展开
这是一份中考化学真题分项汇编(全国通用)(第03期)专题19物质的检验鉴别与除杂真题特训(原卷版+解析),共23页。试卷主要包含了 下列操作能够达到实验目的的是, 下列鉴别或除杂方法错误的是, 下列各组实验方案合理的是等内容,欢迎下载使用。
1. (2022江苏南通中考)鉴别下列各组物质,所选用的试剂不正确的是
A. 面粉和米粉:碘酒B. NaOH固体和NH4NO3固体:水
C. 硬水和软水:肥皂水D. N2和CO2:澄清石灰水
2.(2022河北中考)下列实验设计不能达到相应实验目的的是
3. (2022湖南荆州中考)下列实验方案,能达到实验目的的是
A. AB. BC. CD. D
4.(2022湖南荆州中考)向一定温度、一定量的饱和氢氧化钙溶液中加入适量的氧化钙,下列图像符合实际变化过程的是
A. B.
C. D.
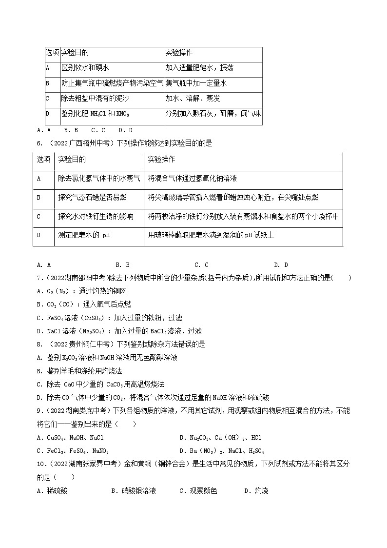
5.(2022贵州贵阳中考)下列实验目的与实验操作不相符的是( )
A.AB.BC.CD.D
6. (2022广西梧州中考)下列操作能够达到实验目的的是
A. AB. BC. CD. D
7.(2022湖南邵阳中考)除去下列物质中所含的少量杂质(括号内为杂质),所用试剂和方法正确的是( )
A.O2(N2):通过灼热的铜网
B.CO2(CO):通入氧气后点燃
C.FeSO4溶液(CuSO4):加入过量的铁粉,过滤
D.NaCl溶液(Na2SO4):加入过量的BaCl2溶液,过滤
8. (2022贵州铜仁中考)下列鉴别或除杂方法错误的是
A. 鉴别K2CO3溶液和NaOH溶液用无色酚酞溶液
B. 鉴别羊毛和涤纶用灼烧法
C. 除去 CaO中少量的 CaCO3用高温煅烧法
D. 除去CO气体中少量的CO2,将混合气体依次通过足量的NaOH溶液和浓硫酸
9.(2022湖南娄底中考)下列各组物质的溶液,不用其它试剂,用观察或组内物质相互混合的方法,不能将它们一一鉴别出来的是( )
A.CuSO4、NaOH、NaClB.Na2CO3、Ca(OH)2、HCl
C.FeCl3、FeSO4、NaNO3D.Ba(NO3)2、NaCl、H2SO4
10.(2022湖南张家界中考)金和黄铜(铜锌合金)是生活中常见的物质,下列试剂或方法不能将其区分的是( )
A.稀硫酸B.硝酸银溶液C.观察颜色D.灼烧
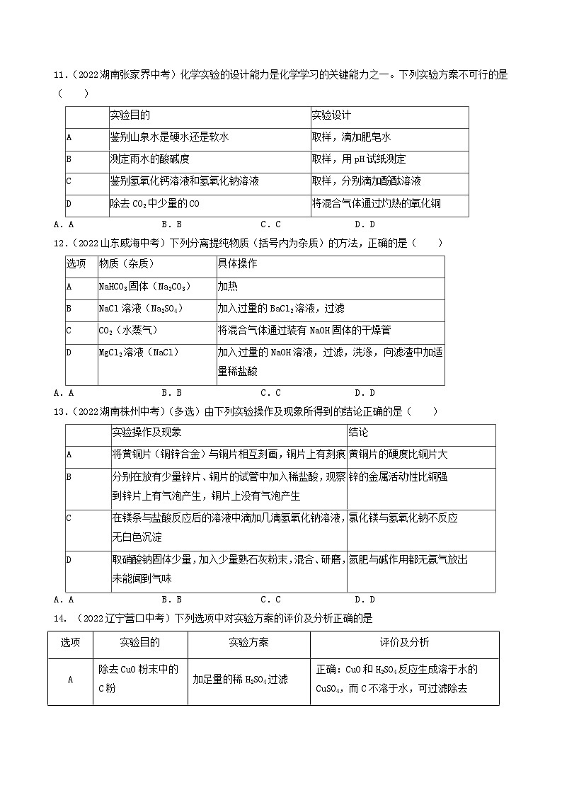
11.(2022湖南张家界中考)化学实验的设计能力是化学学习的关键能力之一。下列实验方案不可行的是( )
A.AB.BC.CD.D
12.(2022山东威海中考)下列分离提纯物质(括号内为杂质)的方法,正确的是( )
A.AB.BC.CD.D
13.(2022湖南株州中考)(多选)由下列实验操作及现象所得到的结论正确的是( )
A.AB.BC.CD.D
14. (2022辽宁营口中考)下列选项中对实验方案的评价及分析正确的是
A. AB. BC. CD. D
15. (2022辽宁沈阳中考)下列实验方法能达到预期目的的是
A. AB. BC. CD. D
16. (2022辽宁铁岭葫芦岛中考)下列实验操作能达到目的的是
A. AB. BC. CD. D
17. (2022内蒙古通辽中考)下列各组实验方案合理的是
A. AB. BC. CD. D
18. (2022四川广安中考)合理的实验方案和实验方法是化学实验成功的重要保证。下列实验方案不合理的是
A. AB. BC. CD. D
19.(2022山东烟台中考)下列各组固体物质,只用加水溶解的方法不能鉴别的是( )
A.NaCl、KClB.CaCO3、CaCl2
C.CuSO4、Na2CO3D.NH4NO3、NaOH
20.(2022山东烟台中考)(多选)鉴别、检验、除杂与分离是进行化学研究的重要方法。下列实验方案能达到实验目的的是( )
A.AB.BC.CD.D
21. (2022四川内江中考)下列实验方案设计中能达到实验目的的是
A. AB. BC. CD. D
22.(2022山东烟台中考)热爱劳动从我做起。对下列家务劳动中所涉及的化学知识叙述错误的是( )
A.AB.BC.CD.D
23.(2022山东日照中考)区分下列物质的试剂或方法错误的是( )
A.用水区分硝酸铵固体和氢氧化钠固体
B.用肥皂水区分硬水和软水
C.用熟石灰区分氯化铵固体和硝酸铵固体
D.用灼烧的方法区分羊毛线和腈纶线
24. (2022山东临沂中考)下列实验方案合理的是
A. AB. BC. CD. D
25.(2022山东济宁中考)(2分)对下面实验过程及实验现象的解释与评价,错误的是( )
A.AB.BC.CD.D
26.(2022湖南益阳中考)下列物质的溶液,不另加其他试剂就能相互鉴别出来的一组是( )
A.H2SO4 NaOH CuSO4
B.HCl Ca(OH)2 NaCl
C.Na2CO3 CaCl2 BaCl2
D.KNO3 Na2SO4 FeCl3
27.(2022湖南益阳中考)下列实验设计或操作能达到实验目的的是( )
A.AB.BC.CD.D
选项
实验目的
实验设计
A
鉴别H2O2溶液和H2O
加入MnO2
B
鉴别NaCl溶液和NaOH溶液
滴加CuSO4溶液
C
除去H2中混有的少量CO
通过灼热的CuO
D
除去木炭粉中混有的氧化铁
加入足量稀盐酸,过滤、洗涤、干燥
实验目的
实验方案
A
检验集气瓶中CO2是否收集满
将带火星的木条伸入集气瓶内
B
除去KCl溶液中混有的K2SO4
滴加适量Ba(OH)2溶液后过滤
C
鉴别CH4、H2两种无色气体
点燃气体,分别在火焰上方罩一个干燥的冷烧杯
D
鉴别稀盐酸和蒸馏水
取样,分别滴加紫色石蕊溶液
选项
实验目的
实验操作
A
区别软水和硬水
加入适量肥皂水,振荡
B
防止集气瓶中硫燃烧产物污染空气
集气瓶中加一定量水
C
除去粗盐中混有的泥沙
加水、溶解、蒸发
D
鉴别化肥NH4Cl和KNO3
分别加入熟石灰,研磨,闻气味
选项
实验目的
实验操作
A
除去氯化氢气体中的水蒸气
将混合气体通过氢氧化钠溶液
B
探究气态石蜡是否易燃
将尖嘴玻璃导管插入燃着蜡烛烛心附近,在尖嘴处点燃
C
探究水对铁钉生锈的影响
将两枚洁净的铁钉分别放入装有蒸馏水和食盐水的两个小烧杯中
D
测定肥皂水的 pH
用玻璃棒蘸取肥皂水滴到湿润的pH试纸上
实验目的
实验设计
A
鉴别山泉水是硬水还是软水
取样,滴加肥皂水
B
测定雨水的酸碱度
取样,用pH试纸测定
C
鉴别氢氧化钙溶液和氢氧化钠溶液
取样,分别滴加酚酞溶液
D
除去CO2中少量的CO
将混合气体通过灼热的氧化铜
选项
物质(杂质)
具体操作
A
NaHCO3固体(Na2CO3)
加热
B
NaCl溶液(Na2SO4)
加入过量的BaCl2溶液,过滤
C
CO2(水蒸气)
将混合气体通过装有NaOH固体的干燥管
D
MgCl2溶液(NaCl)
加入过量的NaOH溶液,过滤,洗涤,向滤渣中加适量稀盐酸
实验操作及现象
结论
A
将黄铜片(铜锌合金)与铜片相互刻画,铜片上有刻痕
黄铜片的硬度比铜片大
B
分别在放有少量锌片、铜片的试管中加入稀盐酸,观察到锌片上有气泡产生,铜片上没有气泡产生
锌的金属活动性比铜强
C
在镁条与盐酸反应后的溶液中滴加几滴氢氧化钠溶液,无白色沉淀
氯化镁与氢氧化钠不反应
D
取硝酸钠固体少量,加入少量熟石灰粉末,混合、研磨,未能闻到气味
氮肥与碱作用都无氨气放出
选项
实验目的
实验方案
评价及分析
A
除去CuO粉末中的C粉
加足量的稀H2SO4过滤
正确:CuO和H2SO4反应生成溶于水的CuSO4,而C不溶于水,可过滤除去
B
蒸发NaCl溶液获得NaCl固体
一直加热至溶液完全蒸干
错误:完全蒸干溶液会造成固体溅出
C
除去KCl溶液中的K2SO4
加适量的Ba(NO3)2容液,过滤
正确:因为K2SO4和Ba(NO3)2反应生成BaSO4不溶于水,可过滤除去
D
除去CO2气体中的HCl气体
将气体通过足量的NaOH溶液,干燥
正确:HCl气体溶于水形成盐酸,可与NaOH反应被除去
选项
实验目的
实验方法
A
检验土豆中含有淀粉
滴加碘酒
B
除去粗盐中的泥沙
溶解、蒸发
C
鉴别小苏打和面粉
观察颜色
D
检验羊毛中含有蛋白质
闻气味
选项
实验目的
实验操作
A
鉴别二氧化锰和木炭粉
观察颜色
B
鉴别尿素[CO(NH2)2]和硝酸钾
加碱混合研磨闻气味
C
除去硝酸钠溶液中的硫酸钠
加入适量的硝酸钡溶液,过滤
D
除去氯化钾中的氯酸钾
加适量的二氧化锰,加热
选项
实验目的
实验方案
A
分离KCl、MnO2固体混合物
溶解,过滤
B
鉴别氯化钠和硝酸铵固体
加水溶解
C
检验氯化钙溶液中是否混有盐酸
取样,滴加酚酞溶液
D
除去铜粉中的碳粉
在空气中充分灼烧
选项
实验目的
实验方案
A
除去KCl溶液中的K2CO3
加入适量的Ca(NO3)2溶液,过滤
B
除去CO2气体中的水蒸气
将气体通过盛有浓硫酸的洗气瓶
C
鉴别羊毛纤维和涤纶
分别点燃,闻气味
D
辨别硬水和软水
加入肥皂水,比较泡沫和浮渣的多少
选项
实验目的
实验方案
A
鉴别化肥NH4Cl和KCl
取样,分别加熟石灰研磨,闻气味
B
检验敞口放置的NaOH溶液是否变质
取样,滴加酚酞溶液,观察颜色
C
除去KCl溶液中少量的K2SO4杂质
加入适量的硝酸钡溶液,过滤
D
从KCl和MnO2的混合物中回收MnO2
加水充分溶解、过滤、洗涤、干燥
选项
实验目的
实验方案
A
检验CO2中混有HC1气体
将气体通入紫色石蕊试液中
B
测定某废水的酸碱度
将润湿的pH试纸浸入样品中
C
除去粗盐中混有的泥沙
取样,溶解、蒸发、结晶
D
鉴别稀盐酸和稀硫酸
取样,滴加氯化钡溶液,观察是否变浑浊
选项
家务劳动
化学知识
A
用无磷洗衣粉洗衣服
可防止水体富营养化
B
用洗洁精清洗有油污的碗筷
洗洁精能使油污溶解在水中形成溶液
C
将洗净的铁锅擦干水放置
潮湿的铁锅在空气中易生锈
D
入冬前给月季花施用磷肥
磷肥能使月季花根系发达,耐寒耐旱
选项
实验目的
实验方案
A
鉴别合成纤维和羊毛
取样,分别点燃,闻气味
B
除去CO2中的少量HCl气体
先通过足量NaOH溶液,再通过浓硫酸
C
除去NaOH溶液中的Na2CO3
加入过量澄清石灰水。充分反应后过滤
D
检验CO2气体
用燃着的木条伸入瓶内。观察火焰是否熄灭
选项
实验过程及实验现象
解释与评价
A
品红在热水中比在冷水中扩散速度快
温度越高,分子运动速率越大
B
双氧水中加入少量二氧化锰,迅速产生大量气泡(O2)
二氧化锰能加快双氧水的分解速率,为催化剂
C
收集满二氧化碳气体的塑料瓶,迅速倒入一定量的水,密封、振荡,塑料瓶变瘪
二氧化碳能溶于水
D
氢氧化钠溶液中滴加稀盐酸无明显现象
二者没有发生化学反应
选项
实验目的
实验设计或操作
A
验证Cu、Al、Fe三种金属的活动性顺序
用铜丝、Al2(SO4)3和FeSO4溶液进行实验
B
加快H2O2溶液分解制取O2的速率
选用CuSO4溶液作催化剂
C
除去铁粉中的铜粉
加入足量的稀盐酸,充分反应后过滤
D
配制50g质量分数为6%的NaCl溶液
称取3.0gNaCl加入50mL水中完全溶解
2022年中考化学真题分项汇编(全国通用)(第03期)
专题19 物质的检验鉴别与除杂
1. (2022江苏南通中考)鉴别下列各组物质,所选用的试剂不正确的是
A. 面粉和米粉:碘酒B. NaOH固体和NH4NO3固体:水
C. 硬水和软水:肥皂水D. N2和CO2:澄清石灰水
【答案】A
【解析】
A、面粉和米粉中均富含淀粉,均能使碘酒变蓝色,不能鉴别,选用试剂错误。
B、NaOH固体和NH4NO3固体溶于水分别放热、吸热,使温度升高、降低,可以鉴别,选用试剂正确。
C、硬水和软水的区别在于所含的钙镁离子的多少,可用肥皂水来区分硬水和软水,加入肥皂水,若产生泡沫较多,则是软水,若产生泡沫较少,则是硬水,可以鉴别,选用试剂正确。
D、二氧化碳能使澄清石灰水变浑浊,故使澄清石灰水变浑浊的是二氧化碳,没有明显现象的是氢氮气,可以鉴别,选用试剂正确。
故选:A。
2.(2022河北中考)下列实验设计不能达到相应实验目的的是
【答案】C
【解析】A.H2O2溶液可以在MnO2的催化下产生氧气,H2O不能,所以A正确;
B.NaOH溶液可以和CuSO4溶液反应产生蓝色沉淀,NaCl溶液不能,所以B正确;
C.H2也能和CuO反应,所以C错误;
D.足量稀盐酸能将氧化铁完全溶解,而木炭不能与稀盐酸反应,所以D正确。
3. (2022湖南荆州中考)下列实验方案,能达到实验目的的是
A. AB. BC. CD. D
【答案】D
【解析】
A、检验集气瓶中CO2是否收集满,将燃着的木条放在集气瓶口。A错。
B、除去KCl溶液中混有的K2SO4,滴加适量BaCl2溶液后过滤,滴加氢氧化钡会引入新杂质氢氧化钾。B 错。
C、鉴别CH4、H2两种无色气体,点燃气体,分别在火焰上方罩一个内壁蘸有澄清石灰水的烧杯,甲烷燃烧生成二氧化碳和水,氢气燃烧生成水,都有水生成,使用干冷的烧杯均有水雾生成,不能区分。C错。
D、鉴别稀盐酸和蒸馏水,取样,分别滴加紫色石蕊溶液,稀盐酸为酸性可使紫色石蕊变红,蒸馏水为中性,紫色石蕊仍为紫色。D正确。
综上所述:选择D。
4.(2022湖南荆州中考)向一定温度、一定量的饱和氢氧化钙溶液中加入适量的氧化钙,下列图像符合实际变化过程的是
A. B.
C. D.
【答案】B
【解析】
向一定温度、一定量的饱和氢氧化钙溶液中加入适量的氧化钙,氧化钙和溶液中的水反应生成氢氧化钙,同时放出大量热,氢氧化钙的溶解度随温度的升高而减小,据此分析此题。
A、根据分析,原溶液中溶质不为0,由于饱和氢氧化钙溶液中的水发生反应而减少,则溶质会析出使溶液中的溶质质量减少而不是增大,如图所示错误;
B、根据分析,氧化钙和水反应时放出大量热使溶液温度升高,则曲线起点不为0,随着反应的停止,温度又会恢复到原温度,如图所示正确;
C、根据分析,原溶液溶质质量分数不为0,由于升温使氢氧化钙溶解度减小,形成比原溶液温度高的饱和溶液,则溶液中的溶质质量分数会减小,最终由于恢复到原温度后溶液仍是饱和溶液则溶质质量分数与原溶液相等,如图所示错误;
D、根据分析,原溶液质量不为0,实验至最后,由于溶液中的水减少溶质析出,则最终形成的原温度下的饱和氢氧化钙溶液质量比原溶液质量小,如图所示错误;
答案为:B。
5.(2022贵州贵阳中考)下列实验目的与实验操作不相符的是( )
A.AB.BC.CD.D
【答案】C
【解析】A、加入适量肥皂水,振荡,产生泡沫较多的是软水,较少的是硬水,可以鉴别,故选项实验目的与实验操作相符。
B、硫燃烧的产物是二氧化硫,集气瓶中加一定量水,二氧化硫能溶于水,可防止燃烧产物污染空气,故选项实验目的与实验操作相符。
C、氯化钠易溶于水,泥沙难溶于水,可采取加水溶解、过滤、蒸发的方法进行分离除杂,故选项实验目的与实验操作不相符。
D、分别加入熟石灰,研磨,闻气味,产生有刺激性气味气体的是NH4Cl,无明显现象的是KNO3,可以鉴别,故选项实验目的与实验操作相符。
故选:C。
6. (2022广西梧州中考)下列操作能够达到实验目的的是
A. AB. BC. CD. D
【答案】B
【解析】
A、除去氯化氢气体中的水蒸气,将混合气体通过氢氧化钠溶液,氢氧化钠溶液会和氯化氢反应生成氯化钠和水,选项错误。
B、探究气态石蜡是否易燃,将尖嘴玻璃导管插入燃着的蜡烛烛心附近,尖嘴处有气态石蜡,所以在尖嘴处点燃,选项正确。
C、探究水对铁钉生锈的影响,将两枚洁净的铁钉分别放入装有蒸馏水和食盐水的两个小烧杯中,没有控制变量水,选项错误。
D、测定肥皂水的 pH,用玻璃棒蘸取肥皂水滴到干燥的pH试纸上,选项错误。
故选:B。
7.(2022湖南邵阳中考)除去下列物质中所含的少量杂质(括号内为杂质),所用试剂和方法正确的是( )
A.O2(N2):通过灼热的铜网
B.CO2(CO):通入氧气后点燃
C.FeSO4溶液(CuSO4):加入过量的铁粉,过滤
D.NaCl溶液(Na2SO4):加入过量的BaCl2溶液,过滤
【答案】C
【解析】A、氧气通过灼热的铜网时可与铜发生反应生成氧化铜,而氮气不与铜反应,反而会把原物质除去,不符合除杂原则,故选项所采取的方法错误。
B、除去二氧化碳中的一氧化碳不能够通氧气点燃,这是因为除去气体中的气体杂质不能使用气体,否则会引入新的气体杂质,故选项所采取的方法错误。
C、加入过量的铁粉能与硫酸铜液反应生成硫酸亚铁溶液和铜在,再过滤,能除去杂质且没有引入新的杂质,符合除杂原则,故选项所采取的方法正确。
D、Na2SO4能与过量的BaCl2溶液反应生成硫酸钡沉淀和氯化钠,能除去杂质但引入了新的杂质,不符合除杂原则,故选项所采取的方法错误。
故选:C。
8. (2022贵州铜仁中考)下列鉴别或除杂方法错误的是
A. 鉴别K2CO3溶液和NaOH溶液用无色酚酞溶液
B. 鉴别羊毛和涤纶用灼烧法
C. 除去 CaO中少量的 CaCO3用高温煅烧法
D. 除去CO气体中少量的CO2,将混合气体依次通过足量的NaOH溶液和浓硫酸
【答案】A
【解析】
A、碳酸钾溶液与NaOH溶液都显碱性,均能使无色酚酞溶液变红色,不能鉴别;错误;
B、羊毛灼烧有烧焦羽毛的气味产生,涤纶灼烧没有烧焦羽毛的气味,现象不同,可以鉴别;正确;
C、CaO高温下不反应,CaCO3高温下分解成氧化钙和二氧化碳,能把杂质碳酸钙除去;正确;
D、CO2能与氢氧化钠溶液反应生成碳酸钠和水,CO不与氢氧化钠溶液反应,再通过浓硫酸(具有吸水性)进行干燥,能除去杂质且没有引入新的杂质,符合除杂原则;正确;
故选A。
9.(2022湖南娄底中考)下列各组物质的溶液,不用其它试剂,用观察或组内物质相互混合的方法,不能将它们一一鉴别出来的是( )
A.CuSO4、NaOH、NaClB.Na2CO3、Ca(OH)2、HCl
C.FeCl3、FeSO4、NaNO3D.Ba(NO3)2、NaCl、H2SO4
【答案】D
【解析】A、CuSO4溶液是蓝色的,首先鉴别出蓝色的CuSO4溶液;能与CuSO4溶液反应产生蓝色沉淀的是NaOH溶液,无明显变化的是氯化钠溶液,不加其它试剂可以鉴别,故选项错误。
B、组内三种物质的溶液两两混合时,其中有一种溶液与其它两种溶液混合时能出现一次白色沉淀和一次放出气体,该溶液为碳酸钠溶液;与碳酸钠溶液产生气体的溶液为盐酸,产生白色沉淀的为Ca(OH)2;不加其它试剂可以鉴别,故选项错误。
C、FeCl3溶液是黄色的,FeSO4溶液是浅绿色的,NaNO3溶液是无色的,通过观察颜色可以鉴别,故选项错误。
D、Ba(NO3)2、H2SO4反应能产生白色沉淀,但其余两两混合均没有明显现象,不加其它试剂无法鉴别,故选项正确。
故选:D。
10.(2022湖南张家界中考)金和黄铜(铜锌合金)是生活中常见的物质,下列试剂或方法不能将其区分的是( )
A.稀硫酸B.硝酸银溶液C.观察颜色D.灼烧
【答案】C
【解析】A、黄铜含有锌,可与硫酸反应生成氢气,有气泡产生,而黄金不反应,无明显现象,可以区分两种物质,故错误;
B、黄铜含有锌、铜,可与硝酸银反应生成银,表面有银白色物质出现,而黄金不反应,无明显现象,可以区分两种物质,故错误;
C、金和黄铜都为黄色,无法通过观察颜色进行区分,故正确;
D、黄铜灼烧有氧化铜生成,变为黑色,而黄金不变色,可以区分两种物质,故错误;
故选:C。
11.(2022湖南张家界中考)化学实验的设计能力是化学学习的关键能力之一。下列实验方案不可行的是( )
A.AB.BC.CD.D
【答案】C
【解析】A、取样,滴加肥皂水,产生泡沫较多的是软水,产生泡沫较少的是硬水,可以鉴别,故选项实验方案可行。
B、测定雨水的酸碱度,最简单的方法是用pH试纸测定,故选项实验方案可行。
C、取样,分别滴加酚酞溶液,均能使酚酞溶液变红色,不能鉴别,故选项实验方案不可行。
D、CO能与灼热的氧化铜反应生成铜和二氧化碳,能除去杂质且没有引入新的杂质,符合除杂原则,故选项实验方案可行。
故选:C。
12.(2022山东威海中考)下列分离提纯物质(括号内为杂质)的方法,正确的是( )
A.AB.BC.CD.D
【答案】D
【解析】A、NaHCO3固体在加热条件下生成碳酸钠、水和二氧化碳,反而会把原物质除去,不符合除杂原则,故选项所采取的方法错误。
B、Na2SO4能与过量的BaCl2溶液反应生成硫酸钡沉淀和氯化钠,能除去杂质但引入了新的杂质氯化钡(过量的),不符合除杂原则,故选项所采取的方法错误。
C、氢氧化钠固体具有吸水性,但能与二氧化碳反应,不但能把杂质除去,也会把原物质除去,不符合除杂原则,故选项所采取的方法错误。
D、加入过量的NaOH溶液,氢氧化钠能与氯化镁反应生成氢氧化镁沉淀和氯化钠,过滤,洗涤,向滤渣中加适量稀盐酸,氢氧化镁能与适量稀盐酸反应生成氯化镁和水,能除去杂质且没有引入新的杂质,符合除杂原则,故选项所采取的方法正确。
故选:D。
13.(2022湖南株州中考)(多选)由下列实验操作及现象所得到的结论正确的是( )
A.AB.BC.CD.D
【答案】AB
【解析】A、将黄铜片(铜锌合金)与铜片相互刻画,铜片上有刻痕,说明黄铜片的硬度比铜片大,故选项说法正确。
B、别在放有少量锌片、铜片的试管中加入稀盐酸,观察到锌片上有气泡产生,铜片上没有气泡产生,说明锌的金属活动性比铜强,故选项说法正确。
C、在镁条与盐酸反应后的溶液中滴加几滴氢氧化钠溶液,无白色沉淀,不是因为氯化镁与氢氧化钠不反应,而是因为稀盐酸过量,滴入的氢氧化钠溶液先与与盐酸反应,故选项说法错误。
D、取硝酸钠固体少量,加入少量熟石灰粉末,混合、研磨,未能闻到气味,不能得出氮肥与碱作用都无氨气放出的结论,铵态氮肥能与熟石灰粉末,混合、研磨产生有刺激性气味的气体,故选项说法错误。
故选:AB。
14. (2022辽宁营口中考)下列选项中对实验方案的评价及分析正确的是
A. AB. BC. CD. D
【答案】B
【解析】
A.除去氧化铜中的碳粉,加入足量稀硫酸的做法是错误的,因为稀硫酸会与氧化铜反应,可以通过在氧气流加热混合物的方法除去碳粉,故A选项错误;
B.蒸发溶液时应该在析出较多晶体时停止加热,完全蒸干会造成固体溅出,故B选项正确;
C.除去KCl溶液中的K2SO4,加适量的Ba(NO3)2溶液,会生成硝酸钾和硫酸钡沉淀,新生成的硝酸钾成为新的杂质难以除去,故C选项错误;
D.除去CO2气体中的HCl气体,将气体通过足量的NaOH溶液,干燥,这个做法错误,因为二氧化碳,氯化氢都会与氢氧化钠反应,故D选项错误;
故选B。
15. (2022辽宁沈阳中考)下列实验方法能达到预期目的的是
A. AB. BC. CD. D
【答案】A
【解析】
A、淀粉遇碘酒变蓝色,检验土豆中含有淀粉可滴加碘酒,该 实验方法能达到预期目的;
B、通过溶解、过滤、蒸发的方法可除去粗盐中的泥沙,该 实验方法能不能达到预期目的;
C、小苏打和面粉都是白色粉末,通过观察颜色无法鉴别出来,该 实验方法能不能达到预期目的;
D、通过灼烧羊毛闻到烧焦羽毛的气味证明有蛋白质,直接闻气味不行,该 实验方法能不能达到预期目的。
故选A。
16. (2022辽宁铁岭葫芦岛中考)下列实验操作能达到目的的是
A. AB. BC. CD. D
【答案】C
【解析】
A、二氧化锰和木炭粉都是黑色粉末,通过观察颜色无法鉴别,故不符合题意;
B、尿素和硝酸钾分别与碱混合,都没有明显现象,也不会产生有特殊气味的气体,通过闻气味无法鉴别,故不符合题意;
C、硝酸钠不与硝酸钡发生反应,硫酸钠与硝酸钡反应,生成硫酸钡沉淀和硝酸钠,通过过滤除去硫酸钡沉淀,从而获得纯净的硝酸钠溶液,故符合题意;
D、氯化钾、氯酸钾和二氧化锰都是固体,加热混合物可是氯酸钾分解为氧气和氯化钾,但二氧化锰会残留在固体中,故不符合题意;
故选C。
17. (2022内蒙古通辽中考)下列各组实验方案合理的是
A. AB. BC. CD. D
【答案】B
【解析】
A. 氯化钾溶于水,二氧化锰不溶于水,溶解、过滤后,洗涤、干燥可以得到二氧化锰,蒸发结晶可以得到氯化钾固体,错误。
B. 加水溶解,氯化钠固体溶于水温度几乎不变,硝酸铵固体溶于水温度降低,可以鉴别。正确。
C. 氯化钙溶液为中性,盐酸为酸性,酚酞溶液在中性或酸性溶液中均为无色,无论是否混有盐酸均不会变色,错误。
D. 在空气中充分灼烧碳与氧气反应生成二氧化碳,同时铜和氧气反应生成氧化铜,要保留的物质被除去,错误。
故选:B。
18. (2022四川广安中考)合理的实验方案和实验方法是化学实验成功的重要保证。下列实验方案不合理的是
A. AB. BC. CD. D
【答案】A
【解析】
A、氯化钾不与硝酸钙反应,碳酸钾和硝酸钙反应产生碳酸钙沉淀和硝酸钾,过滤后得到了氯化钾和硝酸钾的混合物,引入了新杂质硝酸钾;符合题意;
B、浓硫酸具有吸水性,不与二氧化碳反应,能除去二氧化碳中的水;不符合题意;
C、羊毛的主要成分是蛋白质,点燃时产生烧焦羽毛的气味,而涤纶燃烧时没有烧焦羽毛的气味,可以区分;不符合题意;
D、鉴别硬水和软水,通常用肥皂水;取等量的样品加入等量的肥皂水,产生较多泡沫的是软水,产生较泡沫少、浮渣多的是硬水;不符合题意;
故选A。
19.(2022山东烟台中考)下列各组固体物质,只用加水溶解的方法不能鉴别的是( )
A.NaCl、KClB.CaCO3、CaCl2
C.CuSO4、Na2CO3D.NH4NO3、NaOH
【答案】A
【解析】A、NaCl、KCl均易溶于水形成无色溶液,且溶于水温度均几乎无变化,用只用加水溶解的方法不能鉴别,故选项正确。
B、CaCl2易溶于水,CaCO3难溶于水,用水能鉴别开来,故选项错误。
C、CuSO4溶于水形成蓝色溶液,碳酸钠溶于水形成无色溶液,可以鉴别,故选项错误。
D、NH4NO3溶于水吸热,使温度降低,NaOH溶于水放热,温度升高,可以鉴别,故选项错误。
故选:A。
20.(2022山东烟台中考)(多选)鉴别、检验、除杂与分离是进行化学研究的重要方法。下列实验方案能达到实验目的的是( )
A.AB.BC.CD.D
【答案】AD
【解析】A、取样,分别加熟石灰研磨,闻气味,产生有刺激性气味气体的是氯化铵,无明显现象的是氯化钾,可以鉴别,故选项实验方案能达到实验目的。
B、变质后的氢氧化钠溶液中含有碳酸钠,氢氧化钠、碳酸钠溶液均显碱性,均能使无色酚酞溶液变红色,不能检验敞口放置的NaOH溶液是否变质,故选项实验方案不能达到实验目的。
C、K2SO4杂质能与适量的硝酸钡溶液反应生成硫酸钡沉淀和硝酸钾,能除去杂质但引入了新的杂质硝酸钾,不符合除杂原则,故选项实验方案不能达到实验目的。
D、KCl易溶于水,MnO2难溶于水,可采取加水溶解、过滤、洗涤、干燥的方法回收MnO2,故选项实验方案能达到实验目的。
故选:AD。
21. (2022四川内江中考)下列实验方案设计中能达到实验目的的是
A. AB. BC. CD. D
【答案】D
【解析】
A、将气体通入紫色石蕊试液中,氯化氢气体的水溶液能够使紫色石蕊试液变红色,二氧化碳与水反应生成碳酸,碳酸也能使紫色石蕊试液变红色,故不能检验二氧化碳中混有氯化氢气体,故A不能达到实验目的;
B、用pH试纸测定溶液的pH时,正确的操作方法为:在白瓷板或玻璃片上放一小片干燥的试纸,用玻璃棒蘸取待测液少许滴到试纸上,将试纸显示的颜色与标准比色卡对照,读出pH值,不能将pH试纸润湿,若溶液显酸性或碱性,则相当于稀释了待测液,使溶液的酸碱度减弱,测定结果不准确,也不能把pH试纸伸入待测液中,以防污染待测液,故B不能达到实验目的;
C、粗盐的主要成分是氯化钠,粗盐提纯是通过取样,溶解(把不溶物与食盐初步分离)过滤(把不溶物除去)蒸发结晶(食盐从溶液中分离出来),选项中缺少过滤操作,故C不能达到实验目的;
D、取样,滴加氯化钡溶液,观察是否变浑浊,能够产生白色沉淀的是稀硫酸(稀硫酸与氯化钡反应生成硫酸钡沉淀和水),无明显现象的是稀盐酸(氯化钡与稀盐酸不反应),故D能够达到实验目的;
故选D。
22.(2022山东烟台中考)热爱劳动从我做起。对下列家务劳动中所涉及的化学知识叙述错误的是( )
A.AB.BC.CD.D
【答案】B
【解析】A、含磷洗衣粉能使水体富营养化,会造成赤潮或水华现象,所以用无磷洗衣粉洗衣服,可防止水体富营养化,故A说法正确;
B、洗洁精洗油污是利用了乳化原理,并没有形成溶液,故B说法错误;
C、铁生锈的条件:与氧气、水接触,所以潮湿的铁锅在空气中易生锈,故C说法正确;
D、磷肥的作用:促进根系发达,耐寒耐旱,故D说法正确。
故选:B。
23.(2022山东日照中考)区分下列物质的试剂或方法错误的是( )
A.用水区分硝酸铵固体和氢氧化钠固体
B.用肥皂水区分硬水和软水
C.用熟石灰区分氯化铵固体和硝酸铵固体
D.用灼烧的方法区分羊毛线和腈纶线
【答案】C
【解析】A、硝酸钠固体溶于水吸热,温度降低,氢氧化钠固体溶于水放热,温度升高,现象不同,可以鉴别,A说法正确;
B、硬水与肥皂水混合产生大量的浮渣,软水与肥皂水混合产生大量的泡沫,现象不同,可以鉴别,B说法正确;
C、氯化铵和硝酸铵与氢氧化钙混合都有刺激性气味的气体产生,现象相同,不能鉴别,C说法错误;
D、羊毛的成分是蛋白质,灼烧有烧焦羽毛的气味,而腈纶灼烧没有烧焦羽毛的气味,现象不同,可以鉴别,D说法正确;
故选C。
24. (2022山东临沂中考)下列实验方案合理的是
A. AB. BC. CD. D
【答案】A
【解析】
A、羊毛的主要成分是蛋白质,点燃,闻是否有烧焦羽毛的气味,产生烧焦羽毛气味的是羊毛,无该气味的是合成纤维,可以鉴别,故选项实验方案合理。
B、HCl气体和二氧化碳都能与足量的NaOH溶液反应,因此无法除去CO2中的少量HCl气体,故选项实验方案不合理。
C、向NaOH和Na2CO3的混合溶液中加入澄清石灰水,碳酸钠会和氢氧化钙发生化学反应,方程式可表示为:,但由于澄清石灰水过量,因此会引入新杂质氢氧化钙,不符合除杂原则,故选项实验方案不合理。
D、检验二氧化碳应用澄清石灰水,不能用燃着的木条,因为能使燃着木条熄灭的不一定是二氧化碳,还可能是氮气等,故选项实验方案不合理。
故选:A。
25.(2022山东济宁中考)(2分)对下面实验过程及实验现象的解释与评价,错误的是( )
A.AB.BC.CD.D
【答案】D
【解析】A、品红在热水中比在冷水中扩散速度快,是因为热水中温度高,温度越高,分子运动速率越大,故选项说法正确。
B、双氧水中加入少量二氧化锰,迅速产生大量气泡,说明二氧化锰能加快双氧水的分解速率,为催化剂,故选项说法正确。
C、收集满二氧化碳气体的塑料瓶,迅速倒入一定量的水,密封、振荡,塑料瓶变瘪,说明二氧化碳能溶于水,使瓶内压强减小,故选项说法正确。
D、氢氧化钠溶液中滴加稀盐酸无明显现象,不能说明二者没有发生化学反应,事实上氢氧化钠和盐酸反应生成氯化钠和水,无明显现象,故选项说法错误。
故选:D。
26.(2022湖南益阳中考)下列物质的溶液,不另加其他试剂就能相互鉴别出来的一组是( )
A.H2SO4 NaOH CuSO4
B.HCl Ca(OH)2 NaCl
C.Na2CO3 CaCl2 BaCl2
D.KNO3 Na2SO4 FeCl3
【答案】A
【解析】A、CuSO4溶液是蓝色的,能与CuSO4溶液反应产生蓝色沉淀的是NaOH溶液,无明显变化的是H2SO4,不加其它试剂可以鉴别,故选项正确。
B、组内三种物质的溶液两两混合时,盐酸能与氢氧化钙发生中和反应,但无明显变化,盐酸与氯化钠,氢氧化钙与氯化钠均不反应,不加其它试剂无法鉴别,故选项错误。
C、组内三种物质的溶液两两混合时,氯化钙、氯化钡与碳酸钠溶液混合时均产生白色沉淀,不加其它试剂无法鉴别氯化钙、氯化钡,故选项错误。
D、FeCl3溶液是黄色的,但是氯化铁与硫酸钠、硝酸钠都不反应,无现象,不加其它试剂无法鉴别,故选项错误。
故选:A。
27.(2022湖南益阳中考)下列实验设计或操作能达到实验目的的是( )
A.AB.BC.CD.D
【答案】B
【解析】A、铜丝与Al2(SO4)3和FeSO4溶液均不反应,说明了活动性铝>铜,铁>铜,但无法确定铁和铝的活动性强弱,故选项不能达到实验目的。
B、加快H2O2溶液分解制取O2的速率,可使用CuSO4溶液作催化剂,故选项能达到实验目的。
C、铁粉能与稀盐酸反应生成氯化亚铁溶液和氢气,铜粉不能与稀盐酸反应,反而会把原物质除去,不符合除杂原则,故选项不能达到实验目的。
D、溶质质量=溶液质量×溶质的质量分数,配制50g质量分数为6%的NaCl溶液,需氯化钠的质量=50g×6%=3g;溶剂质量=溶液质量﹣溶质质量,则所需水的质量=50g﹣3g=47g(合47mL),应称取3.0gNaCl加入47mL水中完全溶解,故选项不能达到实验目的。
故选:B。
选项
实验目的
实验设计
A
鉴别H2O2溶液和H2O
加入MnO2
B
鉴别NaCl溶液和NaOH溶液
滴加CuSO4溶液
C
除去H2中混有的少量CO
通过灼热的CuO
D
除去木炭粉中混有的氧化铁
加入足量稀盐酸,过滤、洗涤、干燥
实验目的
实验方案
A
检验集气瓶中CO2是否收集满
将带火星的木条伸入集气瓶内
B
除去KCl溶液中混有的K2SO4
滴加适量Ba(OH)2溶液后过滤
C
鉴别CH4、H2两种无色气体
点燃气体,分别在火焰上方罩一个干燥的冷烧杯
D
鉴别稀盐酸和蒸馏水
取样,分别滴加紫色石蕊溶液
选项
实验目的
实验操作
A
区别软水和硬水
加入适量肥皂水,振荡
B
防止集气瓶中硫燃烧产物污染空气
集气瓶中加一定量水
C
除去粗盐中混有的泥沙
加水、溶解、蒸发
D
鉴别化肥NH4Cl和KNO3
分别加入熟石灰,研磨,闻气味
选项
实验目的
实验操作
A
除去氯化氢气体中的水蒸气
将混合气体通过氢氧化钠溶液
B
探究气态石蜡是否易燃
将尖嘴玻璃导管插入燃着蜡烛烛心附近,在尖嘴处点燃
C
探究水对铁钉生锈的影响
将两枚洁净的铁钉分别放入装有蒸馏水和食盐水的两个小烧杯中
D
测定肥皂水的 pH
用玻璃棒蘸取肥皂水滴到湿润的pH试纸上
实验目的
实验设计
A
鉴别山泉水是硬水还是软水
取样,滴加肥皂水
B
测定雨水的酸碱度
取样,用pH试纸测定
C
鉴别氢氧化钙溶液和氢氧化钠溶液
取样,分别滴加酚酞溶液
D
除去CO2中少量的CO
将混合气体通过灼热的氧化铜
选项
物质(杂质)
具体操作
A
NaHCO3固体(Na2CO3)
加热
B
NaCl溶液(Na2SO4)
加入过量的BaCl2溶液,过滤
C
CO2(水蒸气)
将混合气体通过装有NaOH固体的干燥管
D
MgCl2溶液(NaCl)
加入过量的NaOH溶液,过滤,洗涤,向滤渣中加适量稀盐酸
实验操作及现象
结论
A
将黄铜片(铜锌合金)与铜片相互刻画,铜片上有刻痕
黄铜片的硬度比铜片大
B
分别在放有少量锌片、铜片的试管中加入稀盐酸,观察到锌片上有气泡产生,铜片上没有气泡产生
锌的金属活动性比铜强
C
在镁条与盐酸反应后的溶液中滴加几滴氢氧化钠溶液,无白色沉淀
氯化镁与氢氧化钠不反应
D
取硝酸钠固体少量,加入少量熟石灰粉末,混合、研磨,未能闻到气味
氮肥与碱作用都无氨气放出
选项
实验目的
实验方案
评价及分析
A
除去CuO粉末中的C粉
加足量的稀H2SO4过滤
正确:CuO和H2SO4反应生成溶于水的CuSO4,而C不溶于水,可过滤除去
B
蒸发NaCl溶液获得NaCl固体
一直加热至溶液完全蒸干
错误:完全蒸干溶液会造成固体溅出
C
除去KCl溶液中的K2SO4
加适量的Ba(NO3)2容液,过滤
正确:因为K2SO4和Ba(NO3)2反应生成BaSO4不溶于水,可过滤除去
D
除去CO2气体中的HCl气体
将气体通过足量的NaOH溶液,干燥
正确:HCl气体溶于水形成盐酸,可与NaOH反应被除去
选项
实验目的
实验方法
A
检验土豆中含有淀粉
滴加碘酒
B
除去粗盐中的泥沙
溶解、蒸发
C
鉴别小苏打和面粉
观察颜色
D
检验羊毛中含有蛋白质
闻气味
选项
实验目的
实验操作
A
鉴别二氧化锰和木炭粉
观察颜色
B
鉴别尿素[CO(NH2)2]和硝酸钾
加碱混合研磨闻气味
C
除去硝酸钠溶液中的硫酸钠
加入适量的硝酸钡溶液,过滤
D
除去氯化钾中的氯酸钾
加适量的二氧化锰,加热
选项
实验目的
实验方案
A
分离KCl、MnO2固体混合物
溶解,过滤
B
鉴别氯化钠和硝酸铵固体
加水溶解
C
检验氯化钙溶液中是否混有盐酸
取样,滴加酚酞溶液
D
除去铜粉中的碳粉
在空气中充分灼烧
选项
实验目的
实验方案
A
除去KCl溶液中的K2CO3
加入适量的Ca(NO3)2溶液,过滤
B
除去CO2气体中的水蒸气
将气体通过盛有浓硫酸的洗气瓶
C
鉴别羊毛纤维和涤纶
分别点燃,闻气味
D
辨别硬水和软水
加入肥皂水,比较泡沫和浮渣的多少
选项
实验目的
实验方案
A
鉴别化肥NH4Cl和KCl
取样,分别加熟石灰研磨,闻气味
B
检验敞口放置的NaOH溶液是否变质
取样,滴加酚酞溶液,观察颜色
C
除去KCl溶液中少量的K2SO4杂质
加入适量的硝酸钡溶液,过滤
D
从KCl和MnO2的混合物中回收MnO2
加水充分溶解、过滤、洗涤、干燥
选项
实验目的
实验方案
A
检验CO2中混有HC1气体
将气体通入紫色石蕊试液中
B
测定某废水的酸碱度
将润湿的pH试纸浸入样品中
C
除去粗盐中混有的泥沙
取样,溶解、蒸发、结晶
D
鉴别稀盐酸和稀硫酸
取样,滴加氯化钡溶液,观察是否变浑浊
选项
家务劳动
化学知识
A
用无磷洗衣粉洗衣服
可防止水体富营养化
B
用洗洁精清洗有油污的碗筷
洗洁精能使油污溶解在水中形成溶液
C
将洗净的铁锅擦干水放置
潮湿的铁锅在空气中易生锈
D
入冬前给月季花施用磷肥
磷肥能使月季花根系发达,耐寒耐旱
选项
实验目的
实验方案
A
鉴别合成纤维和羊毛
取样,分别点燃,闻气味
B
除去CO2中的少量HCl气体
先通过足量NaOH溶液,再通过浓硫酸
C
除去NaOH溶液中的Na2CO3
加入过量澄清石灰水。充分反应后过滤
D
检验CO2气体
用燃着的木条伸入瓶内。观察火焰是否熄灭
选项
实验过程及实验现象
解释与评价
A
品红在热水中比在冷水中扩散速度快
温度越高,分子运动速率越大
B
双氧水中加入少量二氧化锰,迅速产生大量气泡(O2)
二氧化锰能加快双氧水的分解速率,为催化剂
C
收集满二氧化碳气体的塑料瓶,迅速倒入一定量的水,密封、振荡,塑料瓶变瘪
二氧化碳能溶于水
D
氢氧化钠溶液中滴加稀盐酸无明显现象
二者没有发生化学反应
选项
实验目的
实验设计或操作
A
验证Cu、Al、Fe三种金属的活动性顺序
用铜丝、Al2(SO4)3和FeSO4溶液进行实验
B
加快H2O2溶液分解制取O2的速率
选用CuSO4溶液作催化剂
C
除去铁粉中的铜粉
加入足量的稀盐酸,充分反应后过滤
D
配制50g质量分数为6%的NaCl溶液
称取3.0gNaCl加入50mL水中完全溶解
相关试卷
这是一份专题17 物质的检验、鉴别与除杂:三年(2021-2023)中考化学真题分项汇编(全国通用),文件包含专题17物质的检验鉴别与除杂三年2021-2023中考化学真题分项汇编全国通用原卷版docx、专题17物质的检验鉴别与除杂三年2021-2023中考化学真题分项汇编全国通用解析版docx等2份试卷配套教学资源,其中试卷共31页, 欢迎下载使用。
这是一份中考化学真题分项汇编(全国通用)(第03期)专题19物质的检验鉴别与除杂(原卷版+解析),共23页。试卷主要包含了 下列操作能够达到实验目的的是, 下列鉴别或除杂方法错误的是, 下列各组实验方案合理的是等内容,欢迎下载使用。
这是一份中考化学真题分项汇编(全国通用)(第01期)专题18物质的检验、鉴别与除杂(原卷版+解析),共27页。试卷主要包含了下列实验方案正确的是_____等内容,欢迎下载使用。