





所属成套资源:2023-2024学年高二下学期期末考试+生物试卷(含答案)
哈师大、大庆铁人2023-2024学年高二下学期期末联考+生物试卷(含答案)
展开
这是一份哈师大、大庆铁人2023-2024学年高二下学期期末联考+生物试卷(含答案),文件包含哈师大大庆铁人2023-2024学年高二下学期期末联考+生物答案docx、哈师大大庆铁人2023-2024学年高二下学期期末联考+生物docx等2份试卷配套教学资源,其中试卷共56页, 欢迎下载使用。
一、单选题:本题共40小题,每题1 分,共40 分。在每小题给出的四个选项中,只有一项
符合题目要求。
1. 关于果酒、果醋和泡菜这三种传统发酵产物的制作,下列叙述正确的是()
A. 发酵所利用的微生物都属于原核生物 B.发酵过程都在无氧条件下进行
C. 发酵过程都在同一温度下进行D. 发酵后形成的溶液都呈酸性
【答案】D 【解析】
【分析】参与果酒制作的微生物是酵母菌,其新陈代谢类型为异养兼性厌氧型;参与果醋制作的微生物是醋酸菌,其新陈代谢类型是异养需氧型;泡菜的制作离不开乳酸菌。
【详解】A、参与果酒制作的微生物是酵母菌,属于真核生物,A 错误;
B、参与果醋制作的醋酸菌是好氧菌,因此果醋发酵需要有氧条件,B 错误;C、不同的发酵产物需要的温度不同,C 错误;
D、果酒、果醋和泡菜发酵后形成的溶液都呈酸性,D 正确。故选D。
2. 下列有关微生物分离、纯化、计数及培养的叙述,不正确的是()
A. 不同种类的微生物,往往需要不同的培养温度和培养时间.
B..菌落的大小、颜色、隆起程度等特征都可作为菌种鉴定的依据
C. 用血细胞计数板计数微生物时,实验结果比实际的活菌数量往往偏小
D. 稀释涂布平板法和平板划线法都可以用来分离、纯化微生物【答案】C
【解析】
【分析】1、平板划线法优点可以观察菌落特征,对混合菌进行分离,缺点不能计数;
2、稀释涂布平板法优点可以计数,可以观察菌落特征,缺点吸收量较少,较麻烦,平板不干燥效果不好,容易蔓延。
【详解】A、不同种类的微生物,适宜生长的温度以及生长速度不同,在培养时往往需要不同的培养温度和培养时间.,A正确;
B、不同菌落的形状大小、颜色、隆起程度等特征一般不同,可据此可作为菌种鉴定的依据,B 正确;C、用血细胞计数板计数微生物时,会将死的微生物计数在内,导致实验结果往往偏大,C 错误;
第1页/共39页
D、稀释涂布平板法通过系列梯度稀释可将微生物分散并计数,平板划线法通过连续划线将聚集的菌种分散然后培养,两种方法都可以用来分离、纯化微生物,D 正确。
故选C。
3. 下列关于微生物培养的叙述,错误的是()
A. 在牛肉膏蛋白胨培养基中,牛肉膏只提供碳源、蛋白胨只提供氮源B. 培养乳酸杆菌时,需要在培养基中添加维生素,并提供无氧条件
C. 培养微生物除提供合适的营养和环境条件外,还需保证无菌条件
D. 菌落是微生物在固体培养基上生长形成的、肉眼可见的子细胞群体【答案】A
【解析】
【分析】进行微生物培养时需要对培养基进行灭菌;菌落计数法统计结果一般用菌落数而不是活菌数来表 示;大多数微生物最适生长pH 值为5~9。大多数细菌的最适生长pH 值为6.5~7.5;霉菌最适生长pH 值为4.8~5.8;酵母菌最适生长pH 值为3.5~6.0。因此,为获得不同类型的微生物,就需要按不同的稀释度进行分离,同时还应当有针对性地提供选择培养的条件。
【详解】A、牛肉膏蛋白胨培养基中,牛肉膏和蛋白胨都可以提供碳源和氮源,A 错误;
B、维生素是乳酸菌生长繁殖所必须的,在体内又不能合成,因此要在培养乳酸菌的培养基中添加维生素,且乳酸杆菌为厌氧菌,故需提供无氧环境,B 正确;
C、在实验室培养微生物时,一方面要为培养的微生物提供合适的营养和环境条件,另一方面需要防止其它微生物的混入,即需要无菌条件,C 正确;
D、菌落是指由微生物的一个细胞或一堆同种细胞在适宜固体培养基表面或内部生长繁殖到一定程度,形
成肉眼可见的子细胞群体,D正确。故选A。
4. 下列有关发酵工程及其相关应用的说法,正确的是()
A. 发酵产品如果是代谢物,可采用过滤、沉淀等措施获得产品
B. 在青贮饲料中添加乳酸菌,可以使饲料保鲜,动物食用后可增强免疫力
C. 啤酒的工业化生产流程中焙烤时加热杀死种子胚且使淀粉酶失活
D. 用纤维素的水解液为原料,通过发酵工程从微生物菌体中提取单细胞蛋白【答案】B
【解析】
【分析】发酵工程是指采用现代工程技术手段,利用微生物的某些特定功能,为人类生产有用的产品,或
第2页/共39页
直接把微生物应用于工业生产过程的一种技术,发酵工程的内容包括菌种选育、培养基的配置、灭菌、种子扩大培养和接种、发酵过程和产品的分离提纯(生物分离工程)等方面。
【详解】A、如果发酵产品是微生物细胞本身,可在发酵结束之后采用过滤、沉淀等方法将菌体分离和干燥,即得到产品;如果产品是代谢物,可根据产物的性质采取适当的提取、分离和纯化措施来获得产品,A错误;
B、青贮饲料中添加乳酸菌,可以提高饲料的品质,使饲料保鲜,动物食用后还能提高免疫力,B 正确;C、焙烤的目的是杀死种子的胚但不使淀粉酶失活,C 错误;
D、单细胞蛋白是以淀粉或纤维素的水解液、制糖工业的废液等为原料,通过发酵,获得的大量的微生物
菌体,不是从微生物菌体中提取单细胞蛋白,D 错误。故选B。
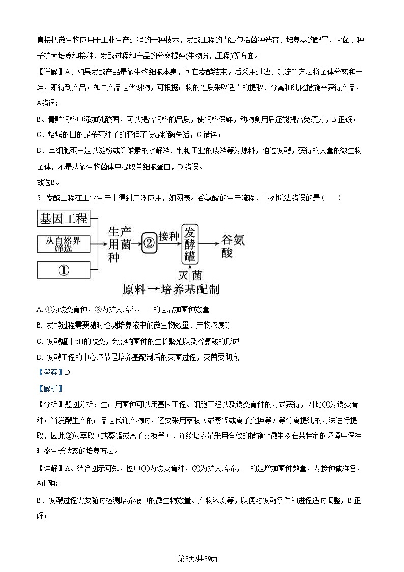
5. 发酵工程在工业生产上得到广泛应用,如图表示谷氨酸的生产流程,下列说法错误的是( )
A. ①为诱变育种,②为扩大培养,目的是增加菌种数量
B. 发酵过程需要随时检测培养液中的微生物数量、产物浓度等
C. 发酵罐中pH的改变,会影响菌种的生长繁殖以及谷氨酸的形成D. 发酵工程的中心环节是培养基配制后的灭菌过程,灭菌要彻底 【答案】D
【解析】
【分析】题图分析:生产用菌种可以用基因工程、细胞工程以及诱变育种的方式获得,因此①为诱变育 种;当发酵生产的产品是代谢产物时,还要采用萃取(或蒸馏或离子交换等)等分离提纯的方法进行提取,因此②为萃取(或蒸馏或离子交换等),连续培养是采用有效的措施让微生物在某特定的环境中保持旺盛生长状态的培养方法。
【详解】A、结合图示可知,图中①为诱变育种,②为扩大培养,目的是增加菌种数量,为接种做准备,A正确;
B、发酵过程需要随时检测培养液中的微生物数量、产物浓度等,以便对发酵条件和进程适时调整,B 正确;
第3页/共39页
C、发酵罐中pH的改变,会影响菌种的生长繁殖以及谷氨酸的形成,且还会对发酵产物的种类造成影响,C正确;
D、发酵工程的中心环节是发酵罐内发酵,此过程需要随时检测培养液中的微生物数量、产物浓度等,D错误。
故选D。
6. 人乳头瘤病毒(HPV)感染是诱发宫颈癌的重要因素。HPV 具有多种类型,其中的HPV16和HPV18 属于高危型,可引起宫颈上皮内高度病变。现对某就诊者的取样细胞进行培养,来进行诊断。下列说法错误的是()
A. 培养取样细胞时,需要为这些细胞提供充足的营养条件、稳定的外部环境等
B. 分散取样细胞时可采用胰蛋白酶、胶原蛋白酶或胃蛋白酶等处理
C. 让取样细胞进行贴壁生长,若产生了接触抑制现象,则宫颈细胞未癌变D. 无论是原代培养还是传代培养,都需将培养瓶放在CO₂培养箱中培养
【答案】B 【解析】
【分析】动物细胞培养的流程:取动物组织块(动物胚胎或幼龄动物的器官或组织)→剪碎→用胰蛋白酶 或胶原蛋白酶处理分散成单个细胞→制成细胞悬液→转入培养瓶中进行原代培养→贴满瓶壁的细胞重新用胰蛋白酶或胶原蛋白酶处理分散成单个细胞继续传代培养。
【详解】A、培养取样细胞时,需要为这些细胞提供充足的营养条件、稳定的外部环境等,保证这些细胞的活性,A正确;
B、分散取样的细胞时可采用胰蛋白酶、胶原蛋白酶等处理,不能用胃蛋白酶处理, B 错误;
C、若被HPV 感染成为癌细胞,则不会出现接触性抑制现象,因此若出现接触性抑制时,则可确定不属于HPV高危型,C正确;
D、CO2培养箱中含有95%空气和5%CO2,O2是细胞代谢所必需的,CO2的主要作用是维持培养液的pH,因此,进行原代培养和传代培养时,都需用到CO2培养箱,D 正确。
故选B。
7. 草莓是无性繁殖的作物,它感染的病毒很容易传播给后代。病毒在草莓体内逐年积累,会导致产量降低,品质变差。下图是育种工作者选育高品质草莓的流程图。下列说法错误的是( )
第4页/共39页
A. 因为甲是分生区,细胞的分生能力强,所以被选作组织培养材料
B. 需要用体积分数70%的酒精和质量分数5%次氯酸钠溶液对甲进行消毒
C. 植物组织培养过程中,更容易受到培养条件和诱变因素的影响而产生突变D. 需要用不同的方法对两种选育方式的效果进行鉴定
【答案】A 【解析】
【分析】植物组织培养技术是指将离体的植物器官、组织或细胞等,在人工配制的培养基上,给予适宜的培养条件,诱导其形成完整植株的技术。其具体流程为:接种外植体→诱导愈伤组织→诱导生芽→诱导生根→移栽成活。作物脱毒材料:分生区(如茎尖、芽尖)细胞;植物脱毒方法:进行组织培养;结果:形成脱毒苗。外植体用酒精消毒30s,然后立即用无菌水清洗2~3次;再用次氯酸钠溶液处理30 min 后,立即用无菌水清洗2~3次。
【详解】A、方法一中选择甲作为组织培养材料的原因主要是该部位带毒少或不带毒,A 错误;
B、在植物组织培养过程中,需要用体积分数 70%的酒精和质量分数 5%次氯酸钠溶液对甲进行消毒,保证植物组织培养的成功,B 正确;
C、植物组织培养过程中,由于培养的细胞一直处于不断分裂的状态,所以更容易受到培养条件和诱变因素的影响而产生突变,C正确;
D、无病毒苗应根据植株性状检测,不需要接种病毒,抗病毒苗需要通过病毒接种的方式来判断选育方法
的效果,D正确。故选A。
8. 植物体细胞杂交技术能够打破生殖隔离,实现远缘杂交育种,从而培育出植物新品种。下图是植物体细 胞杂交流程图,有关说法正确的是()
第5页/共39页
A. ①过程应使用胰蛋白酶去除A、B细胞的细胞壁
B. ②利用了细胞膜的流动性,诱导方法有电融合法、灭活病毒诱导法等
C. ④需要光照,且培养基中生长素与细胞分裂素比例适中
D. ④⑤体现了植物细胞的全能性,两过程均涉及基因的表达【答案】D
【解析】
【分析】据图示可知:利用植物体细胞杂交技术培育杂种植株,具体过程包括诱导植物细胞融合成杂种细胞和植物组织培养技术培育成杂种植株两过程。过程①是通过酶解法去除细胞壁获得原生质体,过程②通过物理或化学方法(如聚乙二醇试剂)诱导原生质体融合,过程③是再生细胞壁形成杂种细胞,过程④是通过脱分化形成愈伤组织,过程⑤是通过再分化形成杂种植物幼苗,最后是是植株的移栽和栽培。
【详解】A、过程①去除植物的细胞壁获得原生质体,应使用纤维素酶和果胶酶,A 错误;
B、②为诱导原生质体融合,利用了细胞膜的流动性,诱导融合的方法有电融合法、离心法、高Ca2+-高pH融合法,而灭活病毒诱导法是诱导动物细胞融合的方法,B 错误;
C、④为脱分化过程,获得愈伤组织,该过程使用的培养基生长素与细胞分裂素比例适中,一般不需要光照,C 错误;
D、④⑤分别表示脱分化和再分化过程,由一个植物细胞获得完整的植株体现了植物细胞的全能性,脱分化和再分化过程均有基因的选择性表达,D正确。
故选D。
9. 阿霉素是一种抗肿瘤抗生素,可抑制RNA 和DNA 的合成。阿霉素没有特异性,在杀伤肿瘤细胞的同时,还会对机体其它细胞造成伤害。科研人员将阿霉素与能特异性识别肿瘤抗原的单克隆抗体结合制成本-药物偶联物(ADC),ADC通常由抗体、接头和药物三部分组成,作用机制如下图所示。下列有关,错误的是( )
第6页/共39页
A. ADC 中抗体的作用是特异性识别肿瘤细胞表面的抗原并结合
B. 将肿瘤抗原反复注射到小鼠体内,小鼠的浆细胞产生的抗体为单克隆抗体
C. ADC通过胞吞进入肿瘤细胞,药物在肿瘤细胞内释放并起作用,加速了肿瘤细胞的凋亡
D. 利用同位素或荧光标记的单克隆抗体在特定组织中的成像技术,可定位诊断肿瘤【答案】B
【解析】
【分析】由题干信息分析可知,高效的细胞毒素类药物可高效的细胞毒素类药物,但同时也会对正常细胞产生伤害,而将细胞毒素与抗体结合,抗体与靶细胞膜上的特异性受体结合通过胞吞的方式把细胞毒素一并带进靶细胞,引起靶细胞溶酶体膜的破裂,最后导致细胞凋亡,实现了对肿瘤细胞的选择性杀伤。
【详解】A、ADC中,抗体的作用是与肿瘤细胞表面的抗原特异性结合,将药物带到肿瘤细胞,A正确;B、将肿瘤抗原反复注射到小鼠体内,从小鼠的血清中分离出的抗体为血清抗体,单克隆抗体由杂交瘤细胞分泌的,特异性强,B 错误;
C、ADC 通常由抗体、接头和药物三部分组成,ADC 通过胞吞进入肿瘤细胞,药物在癌细胞内释放并起作用,同时诱导溶酶体破裂,加速了癌细胞的凋亡,C 正确;
D、单克隆抗体特异性强,利用同位素标记的单克隆抗体在特定组织中的成像技术,可定位诊断肿瘤,D
正确。
故选B。
10. 治疗性克隆有望解决供体器官短缺和免疫排斥等问题。下图表示治疗性克隆的过程,下列说法错误的是()
第7页/共39页
A. 细胞A常采用去核卵母细胞作为移植的受体细胞
B. 动物细胞的培养需提供95%空气和5%CO2 的混合气体C. 胚胎干细胞分化为多种体细胞是基因选择性表达的结果
D. 该治疗性过程应用了核移植、动物细胞培养和胚胎移植等技术【答案】D
【解析】
【分析】分析题图:图示表示治疗性克隆的过程,该过程利用了动物细胞核移植技术,该技术体现了动物细胞核的全能性;图中①表示细胞核移植,②过程表示胚胎干细胞的分裂和分化,由胚胎干细胞发育成组织。
【详解】A、细胞A常采用去核卵母细胞作为移植的受体细胞,因为去核卵母细胞有激活动物细胞全能性的物质,且细胞体积大,易操作,所含营养物质丰富,A 正确;
B、 动物细胞的培养需提供95%空气(有利于细胞呼吸,进行正常代谢活动)和5%CO2(维持培养液的pH)的混合气体,B 正确;
C、细胞分化的实质是基因选择性表达的结果,C正确;
D、①表示核移植,②表示胚胎干细胞的增殖分化,该治疗性过程应用了核移植、动物细胞培养技术,并
未涉及胚胎移植技术,D 错误。故选D。
11. PD-L1是一种免疫抑制因子,可以防止T 细胞过度活化导致的炎症反应,肿瘤细胞通过高效表达PD-L1来逃避免疫攻击。抗 PD-L1单克隆抗体能与肿瘤细胞膜表面的PD-L1特异性结合,因而具有治疗某些癌症的作用。如图表示制备PD-L1 单克隆抗体的流程。下列叙述不正确的是()
第8页/共39页
A. 从脾脏分离B 淋巴细胞前,需要对小鼠注射PD-L1B. 用特定的选择培养基筛选得到的是融合的杂交瘤细胞C.图中细胞群a-d 既能大量增殖又能产生同一种抗体
D.图中细胞群a 可用于进一步培养来生产所需抗体
【答案】C 【解析】
【分析】单克隆抗体制备利用的是动物细胞融合技术和动物细胞培养技术,在该过程中需要进行两次筛
选,第一次筛选需要用到选择培养基,其目的是筛选获得杂交瘤细胞,第二次筛选需要进行单克隆培养和
抗体检测,其目的是获得能产生特异性抗体的杂交瘤细胞。
【详解】A、在分离B 淋巴细胞前,需要对小鼠注射PD-L1 进行免疫,产生已免疫的B 淋巴细胞,A 正确;
B、用特定的选择培养基筛选得到的杂交瘤细胞,还需进行抗体检测,B 正确;
C、图中细胞群a~d 是经特定选择培养基筛选后获得的细胞,因此都是杂交瘤细胞,杂交瘤细胞兼具骨髓瘤细胞能大量增殖的特点,但不一定产同一抗体,C 错误;
D、图中细胞群a 呈阳性,说明能产生抗PD-L1 抗体,可扩大化培养生产抗PD-L1 单克隆抗体,D 正确。故选C。
12. 如图为受精作用及早期胚胎发育示意图,下列叙述不正确的是()
A. 过程①的完成需要依赖细胞表面特异性蛋白的识别,精子会释放出特殊的水解酶
B. 从动物体内排出的精子和卵细胞,在体外可以直接进行受精作用形成受精卵
C. 过程②通过有丝分裂增殖,细胞的细胞核与细胞质两者的体积之比逐渐变大
D. 囊胚在过程④中需发生孵化,否则将无法继续发育【答案】B
【解析】
【分析】胚胎发育过程:(1)卵裂期:细胞进行有丝分裂,数量增加,胚胎总体积不增加。(2)桑葚胚:
32 个细胞左右的胚胎,之前所有细胞都具有能发育成完整胚胎的潜能,属全能细胞。(3)囊胚:细胞开始分化,其中个体较大的细胞叫内细胞团,将来发育成胎儿的各种组织;而滋养层细胞将来发育成胎膜和胎盘;胚胎内部逐渐出现囊胚腔;囊胚的扩大会导致透明带的破裂,胚胎伸展出来,这一过程叫孵化。(4)原肠胚:内细胞团表层形成外胚层,下方细胞形成内胚层,由内胚层包围的囊腔叫原肠腔。此时细胞分化在胚胎期达到最大限度。
【详解】A、①为受精过程,该过程需要依赖细胞表面糖蛋白识别,精子发生顶体反应,释放出水解酶,A正确;
B、从动物体内排出的精子和卵细胞要分别进行获能处理和成熟培养后才能用于体外受精作用形成受精卵,B错误;
C、②为卵裂过程,该过程通过有丝分裂方式增殖,细胞卵裂过程中,单个细胞体积减小,因此核质比例增大,C正确;
D、囊胚的扩大会导致透明带的破裂,胚胎伸展出来,这一过程叫孵化,故囊胚在④过程中需发生孵化,
才能继续发育为原肠胚,D 正确。故选B。
13. 2018 年3月,世界上最后一头雄性北方白犀牛死亡,该物种仅剩下两头雌性。在此之前,研究人员设法保存了北方白犀牛的精子。可以利用现代生物技术人工繁育北方白犀牛。人工繁育北方白犀牛的过程不涉及的操作是()
A. 人工授精B. 动物体细胞融合
C. 胚胎移植 D. 体细胞核移植
【答案】B 【解析】
【分析】胚胎移植是指将雌性动物的早期胚胎或者通过体外受精及其他方式得到的胚胎移植到同种的、生理状态相同的其他雌性动物体内,使之继续发育为新个体的技术。其中提供胚胎的个体称为“供体”,接受胚胎的个体叫“受体”。
【详解】A、采用人工授精技术将取出的精液进行实验室处理后,放入雌性北方白犀牛生殖道内,以达到受孕目的一种技术,从而繁育出北方白犀牛,A 正确;
第10页/共39页
B、人工繁育北方白犀牛的过程不涉及动物体细胞融合,B 错误;
C、将体外受精获得的北方白犀牛受精卵,经过体外培养至早期胚胎后,要通过胚胎移植技术移植到受体体内发育,从而繁育出北方白犀牛,C 正确;
D、因为剩下的两头北方白犀牛都是雌性个体,所以可以用细胞核移植技术克隆出雌性北方白犀牛,D 正确。
故选B。
14. 梅花鹿胚胎移植实验的主要流程:①供体超数排卵→②配种→③胚胎收集→④对胚胎进行质量检查→⑤胚胎移植→⑥子代梅花鹿。下列相关叙述正确的是()
A. ①过程需要注射有关激素,目的是获得更多的卵原细胞并完成减数分裂
B. 胚胎移植的实质是早期胚胎在相同生理条件下空间位置的转移
C. ④中选择发育正常、形态良好的原肠胚以进行后续的胚胎移植过程
D. 为提高胚胎利用效率,可将收集到的囊胚随机分成两部分后进行胚胎移植【答案】B
【解析】
【分析】胚胎移植是指将雌性动物的早期胚胎或者通过体外受精及其他方式得到的胚胎移植到同种的、生理状态相同的其他雌性动物体内,使之继续发育为新个体的技术。其中提供胚胎的个体称为“供体”,接受胚胎的个体叫“受体”。胚胎移植的实质是早期胚胎在相同生理环境条件下空间位置的转移。
【详解】A、①过程需要注射相关激素,目的是获得更多的卵原细胞,但所获得的卵原细胞还未完成减数分裂,A 错误;
B、⑤过程是胚胎移植,⑤过程实质上是早期胚胎在相同生理环境条件下空间位置的转移,B 正确;
C、④过程是“对胚胎进行质量检查”,应选择发育正常、形态良好的桑葚胚或囊胚以进行后续的胚胎移植过程,C 错误;
D、为提高胚胎利用效率,可将收集到的囊胚的内细胞团均等分成两部分后进行胚胎移植,D 错误。故选B。
15. 下列关于基因工程中基本工具的叙述,正确的是()
A. 所有 DNA经限制酶切割后都形成黏性末端
B. 载体可以在受体细胞内复制或整合到受体细胞的染色体DNA 上,随受体复制
C. 限制酶的作用部位是 DNA分子中特定的两个核苷酸之间的氢键D. DNA 聚合酶能催化磷酸二酯键的形成,可代替 DNA连接酶
【答案】B
第11页/共39页
【解析】
【分析】基因工程的工具:(1)限制酶:能够识别双链DNA分子的某种特定核苷酸序列,并且使每一条 链中特定部位的两个核苷酸之间的磷酸二酯键断裂,形成黏性末端和平末端两种;
(2)DNA 连接酶:据酶的来源不同分为两类:E.cliDNA 连接酶、T4DNA 连接酶。这二者都能连接黏性末端,此外T4DNA 连接酶还可以连接平末端,但连接平末端时的效率比较低;
(3)运载体:常用的运载体有质粒、噬菌体的衍生物、动植物病毒等。【详解】A、限制酶切割DNA 后能产生黏性末端或平末端,A 错误;
B、载体的条件之一是可以在受体细胞内复制或整合到受体细胞的染色体DNA 上随受体复制,B 正确;C、限制酶的作用部位是DNA 分子中特定的两个核苷酸之间的磷酸二酯键,C 错误;
D、DNA聚合酶能催化磷酸二酯键的形成,作用对象是游离的脱氧核苷酸,不可代替DNA 连接酶,因为
DNA 连接酶的作用对象是DNA片段,D错误。故选B。
16. 下列有关PCR的叙述错误的是()
A. PCR 用的DNA聚合酶是一种耐高温酶
B. 变性过程中双链DNA的解开不需要解旋酶
C. 复性过程中引物与模板链的结合遵循碱基互补配对原则D. 延伸过程中需要DNA聚合酶、ATP 和4 种核糖核苷酸
【答案】D 【解析】
【分析】PCR 技术:
(1)概念:PCR 全称为聚合酶链式反应,是一项在生物体外复制特定DNA的核酸合成技术。
(2)原理:DNA复制。
(3)前提条件:已知目的基因两端的核苷酸序列,以便合成一对引物。
(4)条件:模板DNA、四种脱氧核苷酸、一对引物、热稳定DNA聚合酶(Taq 酶)。
(5)过程:①高温变性:DNA 解旋过程;②低温复性:引物结合到互补链DNA 上; ③中温延伸:合成子链。
【详解】A、PCR 扩增DNA的过程中,需要高温解旋,因此催化复制的DNA聚合酶是一种耐高温的酶,A正确;
B、PCR 扩增中双链DNA 解开不需要解旋酶,高温条件下氢键可自动解开,B 正确;
C、复性过程中引物(一段DNA)与模板链(DNA)的结合遵循碱基互补配对原则,C 正确;
第12页/共39页
D、PCR 反应的产物是DNA,原料是四种游离的脱氧核苷三磷酸,不是核糖核苷酸,D 错误。故选D。
17. 如图为利用基因工程培育抗虫植株的示意图。以下相关叙述不正确的是()
A. ②的构建需要限制性内切核酸酶和DNA连接酶参与
B. ③侵染植物细胞后,重组Ti质粒的T-DNA整合到④的染色体DNA上
C. ④的染色体上若含抗虫基因,则⑤就表现出抗虫性状
D. 此方法得到的抗虫植株,通过有性生殖抗虫性状不一定能稳定遗传给后代【答案】C
【解析】
【分析】分析题图:图示是利用基因工程培育抗虫植物的示意图,其中①为质粒,作为运载体;②为重组 质粒;③为含有重组质粒的农杆菌;④为含有目的基因的植物细胞;⑤为转基因植株。
【详解】A、构建载体需要限制酶和DNA 连接酶,A 正确;
B、③用农杆菌侵染植物细胞,重组Ti 质粒的T-DNA片段整合到植物细胞的染色体上,B 正确;
C、染色体上含有目的基因,但目的基因也可能不能转录或者不能翻译,或者表达的蛋白质不具有生物活性,C 错误;
D、植株表现出抗虫性状,说明含有目的基因,属于基因重组,为可遗传变异,但是抗虫基因转入的染色体往往是一对同源染色体的一条,所以不一定是纯合子,抗虫性状不一定能稳定遗传给后代,D 正确。
故选C。
18. 蜘蛛丝(丝蛋白)被称为“生物钢”,有着超强的抗张强度,下图为蛛丝蛋白基因对应的 DNA片段结构示意图,其中1-4 表示DNA 上引物可能结合的位置,目前利用现代生物技术生产蜘蛛丝已取得成功。下列有关叙述正确的是()
A. 若用PCR技术获取蛛丝蛋白基因,则设计的引物应分别结合在1、4 部位
B. 若从该DNA 片段中直接获取蛛丝蛋白基因,会破坏2 个磷酸二酯键
第13页/共39页
C. 若一个蛛丝蛋白基因扩增了4次,则共消耗引物32 个
D. 在PCR仪中根据选定的引物至少需经过3次循环才可以获得等长的蛛丝蛋白基因【答案】D
【解析】
【分析】1、基因工程的四个步骤:目的基因的筛选与获取、基因表达载体的构建、将目的基因导入受体细胞、目的基因的检测与鉴定。
2、PCR 反应需要在一定的缓冲溶液中才能进行,需提供DNA 模板,分别与两条模板链结合的2 种引
物,4 种脱氧核苷酸和耐高温的DNA聚合酶;同时通过控制温度使 DNA复制在体外反复进行。扩增的过程是:目的基因DNA 受热变性后解为单链,引物与单链相应互补序列结合;然后以单链 DNA 为模板,
在 DNA聚合酶作用下进行延伸,即将4 种脱氧核苷酸加到引物的3'端,如此重复循环多次。PCR的产物 一般通过琼脂糖凝胶电泳来鉴定。
【详解】A、PCR的原理是DNA 半保留复制,DNA复制时引物延伸子链的方向为5′→3′,而子链和模板链反向平行,所以引物需要与模板链的3′端结合,据此可知图中与引物结合的部位是2、3,A 错误;
B、若从该DNA片段中直接获取蛛丝蛋白基因,DNA 每条链上会破坏2 个磷酸二酯键,共会破坏4 个磷酸二酯键,B 错误;
C、利用PCR 扩增一个基因要加入2 个引物,若一个蛛丝蛋白基因扩增了4次,共获得24×2 条链,除去亲代基因的2 条链上没有引物, 则消耗的引物数为24×2-2=30 个,C 错误;
D、如图所示, 设X 基因为目的基因。经过第一轮复制以亲代DNA的两条链做模板,可以得到①和②两种DNA;经过第二轮复制可以得到①和③、②和④;经过第三轮复制可以得到①和③、③和⑤、② 和④、④和⑤;其中⑤为等长的蛛丝蛋白基因,即在PCR仪中根据选定的引物至少需经过3次循环才可 以获得等长的蛛丝蛋白基因,D正确。
故选D。
19. 研究人员从肺部症状病人的支气管肺泡灌洗液诊断标本中提取出DNA,其扩增产物a、b的琼脂糖凝胶
电泳结果如图所示,Maker为指示分子大小的标准参照物。下列叙述错误的是( )
第14页/共39页
A. 在一定的pH下,带负电的DNA 会通过琼脂糖凝胶孔隙向带电性质相反的一端迁移B.图中样品a、b的迁移速率与DNA 分子的大小等有关,a 样品中DNA的迁移遂率快C. 待指示剂前沿迁移接近凝胶边缘时应停止电泳,以防止样品流失到缓冲液中
D. 若电泳鉴定结果不止一条条带,可能是因复性温度过高导致出现了非特异性扩增条带【答案】D
【解析】
【分析】电泳是指带电粒子在电场的作用下发生迁移的过程。许多重要的生物大分子,如多肽、核酸等都具有可解离的基团,在一定的pH下,这些基团会带上正电或负电。在电场的作用下,这些带电分子会向
着与其所带电荷相反的电极移动。电泳利用了待分离样品中各种分子带电性质的差异以及分子本身的大
小、形状的不同,使带电分子产生不同的迁移速度,从而实现样品中各种分子的分离。
【详解】A、DNA 分子的琼脂糖凝胶电泳鉴定的过程中,一定pH下DNA 分子可带上正或负电荷,在电场作用下,向着与所带电荷相反的电极移动,A 正确;
B、DNA 分子在凝胶中的迁移速率与DNA 分子大小有关,DNA 分子越小,移动的越快,因此a 样品中DNA的迁移遂率快,B正确;
C、电泳缓冲液加入电泳槽,待指示剂前沿迁移至凝胶边缘时停止电泳,以防止样品流失到缓冲液中,C正确;
D、扩增时复性温度过低,可能会导致引物与非互补配对的序列发生部分结合,从而产生不同长度的DNA
分子,出现多条条带,D 错误。故选D。
20. 基因工程在农牧业、工业、环境、能源和医药卫生等领域得到广泛的应用。下列关于基因工程应用的叙述,错误的是()
A. 可利用转基因动物做乳腺生物反应器,从乳汁中获取所需药物
第15页/共39页
B. 肠乳糖酶基因导入奶牛基因组中,可提高乳汁中乳糖含量
C. 利用转基因动物做器官移植需要“敲除”引起人免疫系统反应的抗原基因或抑制其表达
D. 将胰岛素基因导入酵母菌中,通过发酵工程可批量生产胰岛素【答案】B
【解析】
【分析】基因工程使人们更容易培育出具有优良性状的动植物品种,获得很多过去难以得到的生物制品,甚至还能培育出可以降解多种污染物的“超级细菌”来处理环境污染,利用经过基因改造的微生物来生产能源。
【详解】A、可利用转基因动物生产药物,例如利用乳腺生物反应器获取药物,A 正确;
B、将肠乳糖酶基因导入奶牛基因组,使获得的转基因牛分泌的乳汁中,乳糖含量大大降低,B 错误;
C、由于动物器官含有或表达抗原基因,移植会引起免疫排斥,因此利用转基因动物做器官移植需要“敲除”引起人免疫系统反应的抗原基因或抑制其表达,C正确;
D、利用基因工程将胰岛素基因导入酵母菌中,通过发酵工程可批量生产胰岛素,D 正确。故选B。
21.HAMA效应是指人体针对鼠源单克隆抗体所产生的反应,该反应可使鼠源抗体加速被清除,有时可引起过敏性反应,科学家通过基因改造完成了下图的改造,下列有关说法错误的是( )
A. 生产鼠一人嵌合抗体的过程属于蛋白质工程B. 改造过程涉及到鼠的基因和人的基因的拼接 C. 把来自不同抗体的可变区和恒定区直接拼接 D. 嵌合抗体诱发免疫反应的强度就会降低很多 【答案】C
【解析】
第16页/共39页
【分析】1、蛋白质工程--指以蛋白质的结构规律及其与生物功能的关系作为基础,通过基因修饰或基因合 成,对现有蛋白质进行基因改造,或制造一种新的蛋白质,以满足人类的生产和生活的需要。蛋白质工程是在基因工程的基础上,延伸出来的第二代基因工程。
2、蛋白质工程的过程:(1)根据中心法则逆推以确定目的基因的碱基序列:预期蛋白质功能→设计预期 的蛋白质结构→推测应有氨基酸序列→找到对应的脱氧核苷酸序列(基因)。(2)最终还是回到基因工程上来解决蛋白质的合成。
【详解】A、生产鼠—人嵌合抗体的过程属于对现有蛋白质分子进行改造,属于蛋白质工程,A 正确;B、蛋白质工程操作的对象是基因,因此改造过程涉及到鼠的基因和人的基因的拼接,B 正确;
C、蛋白质工程操作的对象是基因,因此应将鼠抗体可变区基因与人抗体恒定区基因拼接,C 错误;
D、 根据题意,由于HAMA 效应是可使鼠源抗体加速被清除,有时可引起过敏性反应,故对鼠源杂交瘤抗体进行改造的目的是降低过敏反应等,因此,嵌合抗体诱发免疫反应的强度就会降低很多,D 正确。
故选C。
22. 下列关于蛋白质工程的说法,正确的是()
A. 蛋白质工程仅以蛋白质结构为基础逆中心法则进行,就可以改造或制造新的蛋白质
B. 在蛋白质工程中,由推测出的氨基酸序列只能找到一种对应的脱氧核苷酸序列C. 蛋白质工程最终目的是研究蛋白质的氨基酸组成,获取编码蛋白质的基因序列D. 蛋白质工程需构建基因表达载体,改造后的蛋白质体现的性状可遗传给子代
【答案】D
【解析】
【分析】蛋白质工程是中心法则的逆推。其设计过程为预期蛋白质功能→设计预期的蛋白质结构→推测应 有的氨基酸序列→找到相对应的脱氧核苷酸序列→合成DNA→表达出蛋白质,进而实现定向改造或生产人类所需蛋白质的目的,即蛋白质工程能生产自然界没有的蛋白质,蛋白质工程是在基因工程基础上延伸出的第二代基因工程,因为是对现有蛋白质的改造或制造新的蛋白质,所以必须通过基因修饰或基因合成实现。
【详解】A、蛋白质工程是指以蛋白质的结构规律及其与生物功能的关系作为基础,通过改造或合成基因,对现有蛋白质进行改造,或制造一种新的蛋白质,以满足人类的生产和生活的需要,A 错误;
B、由于有些氨基酸是由多个密码子编码的,所以由相应的氨基酸序列可能找到多种对应的脱氧核苷酸序列,B 错误;
C、蛋白质工程最终要达到的目的是改造现有蛋白质或制造新的蛋白质,满足人类的需求,C 错误;
D、蛋白质工程对基因进行改造,需构建基因表达载体,改造后的蛋白质体现的性状可遗传给子代,D 正确。
第17页/共39页
故选D。
23. 如图为限制酶BamHI 和Bg1II的识别序列及切割位点,实验中用BamHI 切割DNA 获得目的基因,用 BglII切割质粒,并将它们拼接得到重组质粒。下列相关叙述错误的是()
A. 在酶切过程中,要控制好酶的浓度、温度和反应时间等因素
B. 拼接后得到的重组质粒不能再被这两种酶所识别
C. 质粒经BglII 切割后形成的黏性末端是
D. 分别用这两种限制酶切割,保证了目的基因定向插入质粒【答案】D
【解析】
【分析】“分子手术刀”--限制性核酸内切酶(限制酶)(1)来源:主要是从原核生物中分离纯化出来
的.(2)功能:能够识别双链DNA 分子的某种特定的核苷酸序列,并且使每一条链中特定部位的两个核 苷酸之间的磷酸二酯键断开,因此具有专一性.(3)结果:经限制酶切割产生的DNA 片段末端通常有两 种形式:黏性末端和平末端.
【详解】A、影响酶促反应的因素有温度、PH、酶浓度、底物浓度等,因此酶切过程中,需控制好酶浓度、温度和反应时间等因素,A 正确;
B、经两种酶处理得到的重组质粒序列发生改变,不能再被这两种酶所识别,B 正确;
C、由图可知,质粒经BglⅡ切割后形成的黏性末端是,C正确;
D、分别用两种限制酶切割,由于形成的黏性末端相同,因此并不能保证目的基因定向插入质粒,D 错误。
故选D。
24. 纤维素酶是一种复合酶,包括C1酶、CX酶和葡萄糖苷酶,前两种酶能使纤维素分解成纤维二糖,第
三种酶将纤维二糖分解成葡萄糖。科研人员从某菌株中获得了C1酶基因,将其与 HT 质粒进行连接,构建基因表达载体生产高效C1酶。过程如图所示,已知C1酶基因以B 链为转录模板链,下列说法错误的是
()
第18页/共39页
A. 在含有纤维素的固体培养基中加入刚果红,能形成红色复合物,滴加适量C1酶和CX酶后周围会出现透明圈
B. 酶切位点1 加上SmaI的识别序列,酶切位点2 加上BamHⅠ的识别序列C. 启动子是一段有特殊序列的DNA片段,是RNA聚合酶识别和结合的位点D. 基因工程的载体除了质粒外,还可以是噬菌体或动植物病毒
【答案】B 【解析】
【分析】1、一个基因表达载体的组成,除目的基因、标记基因外,还必须有启动子(prmter)、终止子
(terminatr)等。启动子是一段有特殊序列结构的DNA片段,位于基因的上游紧挨转录的起始位点,它是RNA聚合酶识别和结合的部位。有了它才能驱动基因转录出mRNA,最终表达出人类需要的蛋白质。
2、基因工程中的载体通常是利用质粒作为载体,将基因送入细胞。质粒是一种裸露的、结构简单、独立于真核细胞细胞核或原核细胞拟核DNA 之外,并具有自我复制能力的环状双链DNA 分子。携带外源
DNA片段的质粒进入受体细胞后,能在细胞中进行自我复制,或整合到受体 DNA 上,随受体 DNA同步复制。
【详解】A、C1酶、CX酶能使纤维素分解成纤维二糖,所以在含有纤维素的固体培养基中加入刚果红,能形成红色复合物,滴加适量C1酶和CX酶后,纤维素被分解,不能与刚果红形成红色复合物,周围会出现透明圈,A正确;
B、转录时mRNA的合成方向为5'→3',mRNA 与DNA 模板链互补,DNA 模板链从启动子开始的转录方向应为3'→5',所以应在酶切位点 1 加上BamHI的识别序列,酶切位点2 加上SmaI的识别序列,B 错
误;
C、启动子是一段有特殊序列的DNA片段,是RNA聚合酶识别和结合的位点,即转录的起始位点,C 正确;
D、基因工程常用的载体为质粒,即存在于真核细胞细胞核之外或原核细胞拟核之外的小型环状DNA,还
可以是噬菌体或动植物病毒,D正确。故选B。
25. 生物技术安全性和伦理问题是社会关注的热点。下列叙述错误的是()
A. 应严格选择转基因植物的目的基因,避免产生对人类有害的物质
B. 我国持有的观点是禁止克隆人的实验,但不反对治疗性克隆
C. 转基因植物进入自然生态系统后可能因具有较强的“选择优势”而影响生物多样性
D. 生物武器是用微生物、毒素、干扰素及重组致病菌等来形成杀伤力【答案】D
【解析】
【分析】1.转基因生物的安全性问题:食物安全(滞后效应、过敏源、营养成分改变)、生物安全(对生物多样性的影响)、环境安全(对生态系统稳定性的影响)。
2.中国政府:禁止生殖性克隆人,坚持四不原则(不赞成、不允许、不支持、不接受任何生殖性克隆人实验),不反对治疗性克隆人。
3.生物武器种类:包括致病菌、病毒、生化毒剂,以及经过基因重组的致病菌等。
【详解】A 、在转基因过程中,避免基因污染和对人类的影响,必须严格选择目的基因,A 正确;B、我国不反对治疗性克隆,坚决反对生殖性克隆,B 正确;
C、转基因植物因导入了人为选择的目的基因,进入自然生态系统后可能因具有较强的“选择优势”而影
响生物多样性,C 正确;
D、生物武器是指有意识的利用微生物、毒素、昆虫侵袭敌人的军队、人口、农作物或者牲畜等目标,以
达到战争目的的一类武器,干扰素为淋巴因子,非生物武器,D 错误。故选D。
26. 下列关于原核生物和真核生物的叙述,正确的是()
A. 原核生物细胞没有线粒体,只进行无氧呼吸,
B. 原核生物细胞无叶绿体,但有可能进行光合作用C. 真核生物基因转录一定发生在细胞核中
D. 真核生物以DNA 为遗传物质,原核生物以DNA或RNA为遗传物质【答案】B
【解析】
【分析】1、原核细胞只有核糖体一种细胞器,没有其他复杂功能的细胞器。由原核细胞构成的生物是原 核生物,常见的原核生物有细菌(杆菌,球菌,螺旋菌),蓝细菌,旧称蓝藻(颤蓝细菌、念珠蓝细菌、色球蓝细菌、发菜)放线菌、支原体、衣原体、立克次氏体。2、常见真核生物有:动物、植物、真菌。
第20页/共39页
3、少数原核细胞中含有与有氧呼吸有关的酶,因此也能进行有氧呼吸。蓝藻无叶绿体,但含有与光合作用有关的色素和酶,可以进行光合作用。
【详解】A、原核生物细胞虽没有线粒体,但是少数原核细胞中含有与有氧呼吸有关的酶,因此也能进行有氧呼吸,如蓝藻、硝化细菌等, A 错误;
B、原核细胞虽没有叶绿体,但是部分原核细胞也能进行光合作用。如蓝藻无叶绿体,但含有与光合作用有关的色素和酶,可以进行光合作用,B 正确;
C、真核生物基因转录不一定都发生在细胞核中,在叶绿体和线粒体中也能发生,C 错误;
D、真核生物和原核生物均属于细胞结构生物,细胞结构生物的遗传物质均为DNA,D 错误。故选B。
27. 科学家在美国黄石公园发现一种嗜热好氧杆菌,长有许多触角(又叫集光绿色体),内含大量叶绿素,能在菌苔上同其他细菌争夺阳光。下列相关叙述正确的是
A. 该菌细胞内无细胞器,但能进行有氧呼吸
B. 除去该菌的细胞壁需要利用纤维素酶和果胶酶
C. 培养该细菌的培养基可以不含碳源,但必须给予光照
D. 该菌细胞质高度区室化、功能专一化【答案】C
【解析】
【分析】光能自养生物能够利用光能将无机环境中的二氧化碳转变为有机物,同时储存能量。细菌属于原核生物,没有成形的细胞核,细胞质中只有核糖体一种细胞器,其细胞壁的主要成分是肽聚糖。据题分析, 该嗜热好氧杆菌是一种光能自养型细菌。
【详解】A、该细菌属于原核生物,细胞质中只有核糖体一种细胞器,A 错误;
B、该菌细胞壁的主要成分是肽聚糖,除去该菌的细胞壁不能利用纤维素酶和果胶酶,B 错误;
C、该菌能够利用光能将无机环境中的二氧化碳转变为有机物,培养该细菌的培养基可以不含碳源,但必须给予光照,C正确;
D、该菌为原核生物,细胞内没有复杂的生物膜系统,细胞质没有高度区室化和功能专一化,D 错误。故选C。
28. 下列事实或证据不支持细胞是生命活动基本单位这一观点的是()
A. 植物和动物都是由细胞构成的
B. 变形虫是单细胞生物,能进行运动和分裂C. 心脏跳动需要多种细胞协调配合才能完成
第21页/共39页
D. 离体的叶绿体在适宜条件下能进行光合作用【答案】D
【解析】
【分析】细胞是生物体结构和功能的基本单位,生命活动离不开细胞,单细胞生物单个细胞就能完成各种生命活动,多细胞生物依赖各种分化的细胞密切合作,共同完成一系列复杂的生命活动,病毒虽然没有细胞结构,但它不能独立生活,只有寄生在活细胞中才能表现出生命活动。
【详解】A、植物和动物都是由细胞构成的,支持细胞是生命活动的基本单位,A 错误;
B、变形虫是单细胞生物,其单个细胞就能进行运动和分裂,这支持细胞是生命活动的基本单位,B 错误;
C、心脏跳动需要一系列神经细胞和肌肉细胞的协调配合,这支持细胞是生命活动的基本单位,C 错误。 D、叶绿体不是细胞,因此“离体的叶绿体在一定的条件下能进行光合作用”不支持细胞是生命活动的基本单位,D正确;
故选D。
【点睛】本题考查细胞的相关知识,要求考生识记细胞的概念,理解一切生命活动都离不开细胞的含义及 实例,能结合所学的知识准确判断各选项。
29. 下列各项组合中,能体现生命系统层次由简单到复杂的是()
①一个大西瓜②血液③白细胞④一棵柳树-⑤血红蛋白⑤SARS病毒⑦同一片草原上的所有绵羊⑧一片森林中的所有鸟 ⑨一片桃园⑩一个池塘中的所有生物
A. ⑤⑥③②①④⑦⑩⑤ B. ③②①④⑦⑩⑨
C. ③②①④⑦⑧⑩⑨ D. ⑤②①④⑦⑩⑨
【答案】B 【解析】
【分析】本题以具体的实例考查生命系统层次的理解。生命系统是指能独立完成生命活动的系统。细胞是最基本的生命系统,病毒则由于不能独立完成生命活动,因而并不属于生命系统范畴。生命系统结构层次包括(简单到复杂):细胞、组织、器官、系统、个体、种群、群落、生态系统、生物圈。
【详解】①一个大西瓜属于器官; ②血液属于组织; ③白细胞属于细胞; ④一棵柳树是个体; ⑤血 红蛋白属于系统,但不属于生命系统; ⑥SARS 病毒没有细胞结构,不属于生命系统;⑦同一片草原上的所有绵羊属于种群;⑧一片森林中的所有鸟包含多种鸟类,既不是种群,也不是群落; ⑨一片桃园包括其中的生物群落与无机环境,属于生态系统; ⑩一个池塘中的所有生物属于群落。能体现生命系统由简单到复杂的正确顺序是细胞③→组织②→器官①→个体④→种群⑦→群落⑩→生态系统⑨,B 符合题意。
第22页/共39页
故选B。
30. 用含32P的磷酸盐培养液培养动物细胞,一段时间后,细胞的结构以及化合物中均具有放射性的是
①脱氧核糖 ②核膜 ③ATP ④脂肪 ⑤转运RNA
A. ①③ B. ①③⑤ C. ②③⑤ D. ②③④⑤
【答案】C 【解析】
【详解】脱氧核糖属于糖类,只含C、H、O,不含P元素;①错误;核膜的主要成分是磷脂(组成元素有C、H、O、N、P)和蛋白质(组成元素有C、H、O、N),所以细胞膜的组成元素有C、H、O、N、P等,②正确;细胞器膜包括本质上是生物膜,具有磷脂,③正确;脂肪中不含有P 元素,④错误;转运RNA的组成元素有C、H、O、N、P,⑤正确。
【点睛】理清脉络,掌握各化合物的元素组成:
1、糖类的元素组成是C、H、O。2、脂肪的元素组成是C、H、O。3、蛋白质的元素组成是C、H、O、N。4、核酸的元素组成是C、H、O、N、P。5、ATP的结构简式A-P~P~P,其中A 代表腺苷,P 代表磷酸基团,由C、H、O、N、P五种元素组成。
31. 下列关于细胞中化合物的叙述,不正确的是( )
A. 水是生化反应的介质,也为细胞提供生存的液体环境,所以没有水就没有生命
B. 蛋白质是生命活动的主要承担者,细胞中蛋白质的合成离不开氨基酸、蛋白质和RNA
C. 核酸能贮存遗传信息,但在最基本的生命系统中,DNA是遗传物质,RNA不是D. 糖类是细胞中主要的能源物质,主要原因是糖类在活细胞中的含量比脂质高 【答案】D
【解析】
【详解】水是生化反应的介质,可以为细胞提供生存的液体环境,可以说没有水就没有生命,A正确。蛋白质是生命活动的主要承担者和体现者,细胞中蛋白质的合成原料是氨基酸,需要mRNA为模板,tRNA 为运载工具,还需要酶的催化,酶是蛋白质,B正确。核酸包括DNA和RNA,能储存遗传信息,在细胞 生物中遗传物质是DNA,只有部分病毒的遗传物质是RNA,C正确。糖类是细胞中的主要能源物质,在活细胞中糖类的含量没有脂质高,D 错误。
点睛:细胞生物既含有DNA 也含有RNA,但细胞生物的遗传物质都是DNA,而病毒的遗传物质有的是DNA 有的是RNA。
32. 有些作物的种子入库前需要经过风干处理,与风干前相比,下列说法错误的是
A. 风干种子中有机物的消耗减慢
B. 风干种子上微生物不易生长繁殖
第23页/共39页
C. 风干种子中细胞呼吸作用的强度高
D. 风干种子中结合水与自由水的比值大【答案】C
【解析】
【详解】【分析】由题文“种子入库前需要经过风干处理”可知,该题考查的是水的存在形式及其与细胞呼吸等代谢活动的关系。
【详解】风干的种子中自由水含量极少,细胞呼吸作用强度非常弱,因此有机物消耗减慢,A 正确,C 错 误;风干的种子含水量少,不利于微生物的生长繁殖,B 正确;风干的种子中自由水含量极少,导致结合水与自由水的比值增大,D 正确。
【点睛】种子风干的过程中自由水含量逐渐降低。在一定范围内,自由水与结合水比值的大小决定了细胞 或生物体的代谢强度:比值越大说明细胞(或生物体)中自由水含量越多,代谢越强;反之,代谢越弱。
33. 糖类是生物体的重要构成物质和能源物质,下列有关糖类的叙述正确的是( )
A.在ATP、RNA、质粒和叶绿体中均含有核糖
B. 所有糖类都是生物体的主要能源物质
C. 在细胞膜上糖类均与蛋白质结合形成糖蛋白
D. 葡萄糖是构成纤维素、淀粉和糖原的基本单位【答案】D
【解析】
【分析】 糖类由C、H、O 三种元素组成,分为单糖、二糖和多糖,是主要的能源物质。常见的单糖有葡萄糖、果糖、半乳糖、核糖和脱氧核糖等,植物细胞中常见的二糖是蔗糖和麦芽糖,动物细胞中常见的二糖是乳糖,植物细胞中常见的多糖是纤维素和淀粉;动物细胞中常见的多糖是糖原,淀粉是植物细胞中的储能物质,糖原是动物细胞中的储能物质,构成多糖的基本单位是葡萄糖。
【详解】A、核糖是RNA 和ATP的组成成分,因此ATP、RNA和叶绿体中含有核糖,质粒的本质是DNA,其中的糖是脱氧核糖不是核糖,A 错误;
B、糖类是主要的能源物质,但并不是所有糖类都是生物体的能源物质,如核糖和脱氧核糖是组成核酸的成分,纤维素是细胞壁的成分,它们都不是能源物质,B 错误;
C、细胞膜上的多糖链,有的与蛋白质结合形成糖蛋白,有的与脂质结合形成糖脂,C 错误;D、纤维素、淀粉和糖原都是细胞中的多糖,构成它们的基本单位都是葡萄糖,D 正确。
故选D。
34. 下列关于脂质的叙述中正确的是()
A. 磷脂是构成细胞膜的重要成分,在动物的脑、卵细胞、肝脏及大豆种子中含量丰富
第24页/共39页
B. 脂肪组成元素只有℃、H、O,且与糖类物质相比,C、H比例低,O比例较高
C. 胆固醇能够有效促进人和动物肠道对钙、磷的吸收,饮食中不能过多摄入
D. 性激素可由性腺产生并分泌,可以促进生殖器官的发育,也是重要的储能物质【答案】A
【解析】
【分析】 常见的脂质有脂肪、磷脂和固醇。
1、脂肪是最常见的脂质,是细胞内良好的储能物质,还是一种良好的绝热体,起保温作用,分布在内脏周围的脂肪还具有缓冲和减压的作用,可以保护内脏器官。
2、磷脂是构成细胞膜的重要成分,也是构成多种细胞器膜的重要成分。
3、固醇类物质包括胆固醇、性激素和维生素D.胆固醇是构成细胞膜的重要成分,在人体内还参与血液中脂质的运输;性激素能促进人和动物生殖器官的发育以及生殖细胞的形成;维生素D能有效地促进人和动物肠道对钙和磷的吸收。
【详解】A、细胞膜由磷脂双分子层构成基本支架,磷脂是构成细胞膜的重要成分,在动物的脑、卵细胞、肝脏及大豆种子中含量丰富,A 正确;
B、肪组成元素只有C,H,O,且与糖类物质相比,C,H比例高,O比例较低,B 错误;
C、胆固醇是构成动物细胞膜的重要成分,维生素D能够有效促进人和动物肠道对钙磷的吸收,C 错误;D、性激素可由性腺产生并分泌,可以促进生殖器官的发育,属于调节物质,性激素含量少,没有储能的
作用,D 错误。
故选A。
35. 二硫键“—S—S”是蛋白质中连接两条肽链之间的一种化学键。如图是由 280个氨基酸组成的某蛋白质的结构图,对其叙述正确的是()
A. 该蛋白质至少有 280个氨基
B. 形成该蛋白质的过程中脱去了 277个水分子
C. 该蛋白质至少有 2个游离的羧基
D. 该蛋白质的功能由氨基酸的数量、种类、排列顺序三方面决定【答案】C
第25页/共39页
【解析】
【分析】蛋白质结构多样性的原因:构成蛋白质的氨基酸的种类、数目、排列顺序和多肽盘曲折叠形成的方式以及其形成的空间结构有关。
【详解】AC、由图示可知,该蛋白质是由280 个氨基酸组成的2 条链状肽和1 条环状肽,一条肽链至少含有1 个游离的氨基和1 个游离的羧基,因此该蛋白质至少有2 个游离的氨基和2 个游离的羧基,A 错误,
C正确;
B、该蛋白质是由280 个氨基酸组成的2 条链状肽和1 条环状肽,则形成该蛋白质的过程中共形成280-2=278(个)肽键,即脱去了278 个水分子,B 错误;
D、蛋白质的结构决定其功能,故而该蛋白质的功能是由氨基酸的数量、种类、排列顺序和肽链的盘曲折
叠方式及其形成的空间结构决定的,D 错误。故选C。
36. 汉堡包是现代西式快餐中的主要食物,已经成为畅销世界的方便食物之一,制作的原料有鸡胸肉、面包、鸡蛋、生菜等,下列说法正确的是()
A. 面包中含有的淀粉不能作为植物细胞的储能物质
B. 生菜中含有的纤维素能够被人体吸收利用
C. 鸡胸肉中含有的糖原是动物细胞的储能物质
D. 鸡蛋中含有的蛋白质可直接承担人体的生命活动【答案】C
【解析】
【分析】植物细胞的多糖是淀粉和纤维素,动物细胞的多糖是糖原,其中淀粉和糖原能储存能量;蛋白质是生命活动的承担者。
【详解】A、淀粉是植物细胞中的多糖,可以作为植物细胞的储能物质,A 错误;
B、纤维素属于多糖,基本组成单位是葡萄糖,人体内没有水解纤维素的酶,一般不能为人体直接吸收利用,B 错误;
C、鸡胸肉中含有的糖原是动物细胞的储能物质,C 正确;
D、鸡蛋中含有的蛋白质,需要在人的消化道中被分解成氨基酸,才能被人体吸收,鸡蛋中含有的蛋白质
不可直接承担人体的生命活动,D 错误。故选C。
37. 细胞膜上有功能各异的蛋白质,下列所述功能是膜蛋白才具备的是
A. 能催化丙酮酸氧化分解的蛋白质
B. 能调节血糖降低或升高的蛋白质
第26页/共39页
C. 能运输葡萄糖进入细胞的蛋白质
D. 能与性激素特异性结合的受体蛋白【答案】C
【解析】
【详解】催化丙酮酸的氧化分解的蛋白质(酶)是无氧呼吸第二阶段或有氧呼吸第二阶段的酶,而这两个阶段发生的具体场所分别为细胞质基质和线粒体基质,A错误;能调节血糖降低或升高的蛋白质分别为胰岛素和胰岛血糖素,这两种激素不属于膜蛋白,B错误;能运输葡萄糖进入细胞的蛋白质是葡萄糖的载体蛋白,属于细胞膜上的蛋白,C正确;性激素为固醇类物质,其受体蛋白位于细胞内,即不在细胞膜上,D错误。【点睛】根据激素的化学成分联系其作用于靶细胞的方式:
(1)蛋白质类激素:属于大分子,不容易进入细胞内,作用于细胞膜表面的受体。
(2)脂质类激素:由于细胞膜的主要成分是脂质,脂质类激素可通过自由扩散进入细胞内,作用于细胞核表面的受体。
38. 下列关于脱氧核糖核酸(DNA)的分布的叙述中,正确的是 ( )
A. 蛙的成熟红细胞中不含DNA 分子
B. 人体细胞的细胞质中也有DNA 分子C. 含DNA的原核细胞不会同时含RNAD. 细菌细胞中的DNA 都分布在拟核中【答案】B
【解析】
【详解】A、蛙的成熟的红细胞含有细胞核,含有DNA 分子,A 错误;
B、人体细胞中,DNA 主要分布在细胞核中,在细胞质的线粒体中也有少量DNA,B 正确;C、细胞类的生物都含有两种核酸,即同时含有DNA 和RNA,C 错误;
D、细菌细胞没有成形的细胞核,其DNA 主要分布在拟核中,此外在细胞质的质粒中也有,故D 错误.故选B.
39. 下列关于DNA的叙述,正确的是
A. DNA的基本骨架由C、H、O、N、P 等元素组成
B. 连接磷酸与五碳糖的化学键可在解旋酶的作用下断裂C. DNA的片段都有遗传效应,可控制生物的性状
D. DNA的复制和转录都能在细胞质中进行【答案】D
【解析】
第27页/共39页
【分析】基因是有遗传效应的DNA片段,是控制生物性状的遗传物质的功能单位和结构单位。DNA复制和转录的主要场所在细胞核,在细胞质的线粒体和叶绿体中也能进行。原核细胞没有细胞核,DNA复制和转录都在细胞质中进行。DNA的组成元素为C、H、O、N、P。但构成DNA的基本骨架为磷酸和脱氧核糖,不含N元素。
【详解】DNA的基本骨架是由脱氧核糖和磷酸交替连接形成的,磷酸和脱氧核糖中都不含N元素,A错误;连接磷酸与五碳糖的化学键为磷酸二酯键,可在限制酶的作用下断裂,解旋酶作用的是氢键,B错误;DNA上具有遗传效应的片段称为基因,可控制生物的性状,但不是DNA片段都有遗传效应,C错误;DNA的复制和转录都能在细胞质中进行,例如原核细胞中或细胞质中的线粒体也可发生DNA的复制和转录,D正确。
故选D。
【点睛】本题考查DNA分子的相关知识,旨在考查学生理解所学知识的要点,把握知识的内在联系形成知识网络的能力并利用相关知识综合解决问题的能力。
40. 某生物学兴趣小组在野外发现一种颜色为白色的不知名野果,该小组把这些野果带回实验室欲检测其是否含有还原糖、脂肪和蛋白质,下列叙述正确的是()
A. 对该野果的切片进行脂肪检测时需要使用显微镜
B. 若向该野果的组织样液中加入斐林试剂并水浴加热出现砖红色沉淀,说明该野果中含有葡萄糖
C. 进行蛋白质的检测时,双缩脲试剂A 液和B 液先混合再使用
D. 还原糖检测实验结束后,将剩余的斐林试剂装入棕色瓶,以备长期使用【答案】A
【解析】
【分析】1、斐林试剂是由甲液(质量浓度为0.1g/mL 氢氧化钠溶液)和乙液(质量浓度为0.05 g/mL 硫酸铜溶液)组成,用于鉴定还原糖,使用时要将甲液和乙液混合均匀后再加入含样品的试管中,且需水浴加热;
2、双缩脲试剂由A 液(质量浓度为0.1 g/mL 氢氧化钠溶液)和B 液(质量浓度为0.01 g/mL 硫酸铜溶
液)组成,用于鉴定蛋白质,使用时要先加A 液后再加入B 液;3、苏丹Ⅲ染液用于鉴定脂肪,反应颜色为橘黄色。
【详解】A、对该野果组织样液进行脂肪的鉴定实验不需使用显微镜,对野果的切片进行脂肪鉴定实验需要使用显微镜,A正确;
B、斐林试剂用于鉴定还原糖,还原糖包括葡萄糖、果糖、半乳糖、乳糖和麦芽糖等,所以实验出现砖红色沉淀,并不能说明该野果中含有的是葡萄糖,只能说明含有还原糖,B 错误;
C、双缩脲试剂由A 液(质量浓度为0.1 g/mL 氢氧化钠溶液)和B 液(质量浓度为0.01 g/mL 硫酸铜溶液)组成,用于鉴定蛋白质,使用时要先加A 液后再加入B 液,C 错误;
第28页/共39页
D、斐林试剂一般是现配现用,D 错误。故选A。
二、不定项选择题:本题共5小题,每小题3 分,共15 分。每小题有一个或多个选项符合题目要求。全选对得3 分,选对但不全的得1 分,有选错的得0分。
41. 下列关于传统发酵技术的说法中,错误的是()
A.图1能表示在果酒的制作过程中时间因素对酵母菌产生酒精速率(V1)的影响B.图2能表示在果醋的制作过程中溶氧量对醋酸菌产生醋酸速率(V2)的影响
C.图3能表示在利用乳酸菌制泡菜的过程中,泡菜坛内乳酸的变化趋势
D.图4能表示在一普通的密闭锥形瓶中,加入含酵母菌的葡萄糖溶液,溶液的pH随时间的变化
【答案】ABC 【解析】
【分析】醋酸菌是好氧型细菌,当缺少糖源时和有氧条件下,可将乙醇(酒精)氧化成醋酸;当氧气、糖源都充足时,醋酸菌将葡萄汁中的糖分解成醋酸;醋酸菌生长的最佳温度是在30℃~35℃。
【详解】A、酵母菌酿酒初期,进行有氧呼吸,然后进行无氧呼吸,发酵后期由于产物积累,影响酒精发 酵,因此曲线先从O点开始上升,再下降,A 错误;
B、在果醋的制作过程中,溶氧量越多,醋酸菌产生乙酸的速率(V2)越快,B 错误;C、在利用乳酸菌制作泡菜的过程中,一定时间内泡菜坛内乳酸越来越多,C 错误;
D、在一个普通的密闭锥形瓶中,加入含酵母菌的葡萄糖溶液,一定时间内随时间的延长,溶液的pH 逐渐降低,D正确。
故选ABC。
42. 运用植物细胞工程技术,可以培育单倍体植株和进行细胞产物的工厂化生产,下列有关说法错误的是()
A. 利用植物细胞培养生产紫草宁时,需要把外植体培养成完整的紫草植株
B. 细胞产物的工厂化生产主要是利用促进细胞生长的培养条件,提高了单个细胞中次生代谢物的含量C. 单倍体育种中,需经过植物组织培养和诱导染色体加倍,以得到能稳定遗传的优良品种
D. 利用花药通过植物组织培养获得的单倍体植株可作为研究遗传突变的理想材料【答案】AB
第29页/共39页
【解析】
【分析】本题考查植物细胞工程技术的应用。
【详解】A、紫草宁是从细胞中提取的一种药物和色素,利用植物细胞培养生产紫草宁时,不需要把外植 体培养成完整的紫草植株,A错误;
B、细胞产物的工厂化生产主要是利用促进细胞生长的培养条件,提高次生代谢物的总体含量,不能提高单个细胞中次生代谢物的含量,B错误;
C、单倍体育种中,需经过植物组织培养后,诱导染色体加倍,得到能稳定遗传的优良品种,C正确;
D、利用花药通过植物组织培养获得的单倍体植株,大多数单倍体植株的细胞中只含有一套染色体,染色体加倍后得到的植株隐性性状容易显现,因此可作为研究遗传突变的理想材料,D正确。
故选AB 符合题意。
【点睛】熟练理解并掌握植物细胞工程的原理和技术是关键。
43. 《诗经》中有“投我以木瓜,报之以琼瑶”的诗句。番木瓜易感染番木瓜环斑病毒(英文缩写为PRSV)而获病。我国华南农业大学的科研人员利用农杆菌转化法,成功培育出转基因番木瓜“华农一号”,大致流程如图所示。下列分析正确的是()
A. 过程②用限制酶BamHⅠ在Ti 质粒切开一个切口暴露出两个游离的磷酸基团
B. 过程③将重组质粒转入农杆菌之前,需先用Ca2+载体处理农杆菌
C. 过程⑤产生的木瓜植株即使有抗PRSV 基因也不一定具有抗PRSV的性状
D. 农杆菌能在自然条件下能够侵染双子叶植物【答案】ACD
【解析】
【分析】分析题图:图中①为逆转录过程,②为基因表达载体的构建过程,③④是采用农杆菌转化法将目的基因导入受体细胞,⑤是再分化过程。
【详解】A、过程②为基因表达载体的构建过程,用限制酶BamHⅠ在Ti质粒切开一个切口,会断裂两个磷酸二酯键,暴露出两个游离的磷酸基团,A 正确;
B、过程③将重组质粒转入农杆菌之前,需先用Ca2+处理农杆菌,使其处于一种能吸收周围环境中 DNA
第30页/共39页
分子的生理状态,B 错误;
C、过程⑤是再分化过程,如果含有的抗PRSV 基因表达,则产生的木瓜植株具有抗PRSV的性状,如果含有的抗PRSV 基因没有表达,则产生的木瓜植株不具有抗PRSV的性状,C 正确;
D、农杆菌能在自然条件下感染双子叶植物和裸子植物,D 正确。故选ACD。
44. 下列有关显微镜操作的叙述,错误的是()
A. 标本染色较深,观察时可选用凹面反光镜和大光圈
B. 显微镜的放大倍数是指物像的面积或体积的放大倍数
C. 若要换用高倍物镜观察,需先升镜筒,以免镜头破坏装片
D. 若在视野中看到细胞质顺时针流动,则实际上细胞质是逆时针流动【答案】BCD
【解析】
【分析】光学显微镜主要由物镜和目镜等组成;标本经物镜和目镜放大后,形成放大倒立的实像,实像经目镜再次放大后,形成放大的虚像。显微镜的放大倍数是将长或者是宽放大,显微镜放大倍数=目镜放大倍数×物镜放大倍数。由低倍镜换用高倍镜进行观察的步骤是:移动玻片标本使要观察的某一物象到达视野中央→转动转换器选择高倍镜对准通光孔→调节光圈,换用较大光圈使视野较为明亮→转动细准焦螺旋使物象更加清晰。
【详解】A、标本染色较深,此时应调亮视野,即观察时应选用凹面反光镜和调大通光孔,A正确;B、显微镜的放大倍数是将长或者是宽放大,B 错误;
C、在换用高倍镜时,应直接移走低倍镜,换上高倍镜,不能提升镜筒,C 错误;
D、显微镜下所成的像是倒立放大的虚像,若在视野中看到细胞质顺时针流动,则实际上细胞质就是顺时
针流动,D 错误。故选BCD。
45. 下列关于组成细胞化合物的叙述,错误的是()
A. 蛋白质肽链的盘曲和折叠被解开时,其特定功能不一定发生改变
B. RNA与DNA 的分子结构相同,由四种核苷酸组成,可以储存遗传信息
C. DNA 分子磷酸和脱氧核糖交替排列,构成了 DNA分子的特异性
D. 胆固醇是构成细胞膜的重要成分,在人体内还参与血液中脂质的运输【答案】AC
【解析】
【分析】核酸根据五碳糖不同分为DNA 和RNA 两种,DNA的基本组成单位是脱氧核糖核苷酸,脱氧核
第31页/共39页
糖核苷酸中与脱氧核糖相连的碱基有A、T、G、C四种,根据碱基不同脱氧核糖核苷酸分为4 种;RNA
的基本组成单位是核糖核苷酸,核糖核苷酸中与核糖相连的碱基有A、U、G、C四种,根据碱基不同核糖核苷酸分为4 种。
【详解】A、肽链的盘曲和折叠构成具有一定空间结构的蛋白质,不同结构的蛋白质具有不同的功能,因 此蛋白质肽链的盘曲和折叠被解开时,其功能也会发生改变,A 错误;
B、RNA与DNA 都是由四种核苷酸组成,可以储存遗传信息,B 正确;
C、正常情况下DNA 含4 种碱基,其特定的碱基排列顺序,构成了DNA 分子的特异性,C 错误;
D、胆固醇是构成细胞膜的重要成分,在人体内还参与血液中脂质的运输,在许多动物性食物中含量丰富,D正确。
故选AC。
三、非选择题:本题共4小题,共45 分。
46.自生固氮菌是土壤中能独立固定空气中N2的细菌,将玉米种子用自身固氨菌拌种后播种,可显著提高产量并降低化肥的使用量。科研人员进行了土壤中自生固氮菌的分离和固氮能力测定的研究,部分实验流程如下图。请回答:
(1)步骤①土样应取自当地(填“表层”或“深层”)土壤;步骤②需充分振荡20min,主
要目的是。
(2)步骤③将土壤悬浮液稀释了倍,步骤④所用的接种工具是。
(3)下表为两种培养基的配方,步骤④应选其中的培养基,并加入琼脂后进行高压蒸汽灭
菌、倒平板。纯化培养时,需同时进行未接种培养基的培养,目的是。
Ashby 培养基:甘露醇(C6H14O6 )10g,KH2PO40.2g,MgSO4·7H2O0.2g,NaCl0.2g,K2SO40.3g,CaCO35g,蒸馏水 1000mL。
LB 培养基:蛋白胨1g,酵母提取物5g,NaCl5g,蒸馏水 1000mL,pH7.0-7.2
(4)将纯化的固氮菌置于完全培养液中扩大培养48小时,经离心后收集下层细胞并转移至特定培养基中进行固氮能力的测定,筛选出固氮能力最强的菌种CM12 为进一步鉴定其固氮,科研人员选用发芽一致的
第32页/共39页
玉米种子进行3 组盆栽实验,30d 后测定土壤微生物有机氮含量,结果如下图。
CK:对照处理组
N:尿素处理组(每盆土壤中50mL 有全营养液:成份为在1000mL 无氮植物营养液中加入0.12g 尿素)CM12:自生固氮菌CM12 处理组(每盆土壤浇50mL 接种自身固氮菌的无氮植物营养液)
①对照组(CK)的处理为。
②实验结果表明:施用尿素处理和接种固氮菌CM12 处理均能显著增加土壤微生物有机氮含量。与尿素处
理组相比,CM12 处理组土壤微生物有机氮含量增加了约%。
③自生固氨菌较共生固氮菌(如根瘤菌)的应用范围更广,原因是。
【答案】(1) ①. 表层 ②.使土壤中的微生物充分释放到无菌水中
(2) ①.1000②.涂布器
(3) ①. Ashby 培养基 ②. 检测培养过程中培养基是否被杂菌污染
(4) ①.每盆土壤浇50mL无氮植物营养液 ②.83.3 ③. 自生固氮菌能在土壤中独立固氮,不受宿主的限制
【解析】
【分析】1、微生物常见的接种的方法
(1)平板划线法:将已经熔化的培养基倒入培养皿制成平板,接种,划线,在恒温箱里培养。在线的开始部分,微生物往往连在一起生长,随着线的延伸,菌数逐渐减少,最后可能形成单个菌落。
(2)稀释涂布平板法:将待分离的菌液经过大量稀释后,均匀涂布在培养皿表面,经培养后可形成单个菌落。
2、培养基是人们按照微生物对营养物质的不同需求,配制出供其生长繁殖的营养基质;分为固体培养基和液体培养基,培养基中一般含有水、碳源、氮源和无机盐,其中碳源和氮源常采用蛋白胨和牛肉膏,因为它们来源于动物原料,含有糖、维生素和有机氮等营养物质;在提供上述几种主要营养物质的基础上,培养基还需要满足微生物生长对pH、特殊营养物种和氧气的要求。
第33页/共39页
【小问 1详解】
土壤中含有丰富微生物,同其他生物环境相比,土壤中的微生物数量最大、种类最多。在富含有机质的土壤表层,有更多的微生物生长,故步骤①土样应取自当地表层土壤;步骤②需充分振荡20min,主要目的是使土壤中的微生物充分释放到无菌水中。
【小问2 详解】
由图观察可知,步骤③中的稀释梯度分别为10、100、1000 倍,实验中取样进行培养的是稀释倍数为
1000的试管,实验采用的是稀释涂布平板法,所以步骤④中所用的接种工具是涂布器。【小问3 详解】
由题干信息分析可知,科研人员的目的是分离土壤中自生固氮菌,故为了模拟类似的生长环境,培养基中需要添加多种无机盐来模拟土壤环境,同时不能有含氮物质,因此步骤④应选择其中的Ashby 培养基;纯化培养时,需同时进行未接种培养基的培养,目的是检测培养过程中培养基是否被杂菌污染。
【小问4 详解】
①对照组的目的是排除无关变量对实验的影响,故对照组(CK)的处理为每盆土壤浇50mL 无氮植物营养液。
②由柱状图可知,空白对照组中土壤微生物有机氨含量为10,故尿素处理组的土壤微生物有机氨含量为
12-10=2,而CM12 处理组土壤微生物有机氮含量为22-10=12,故与尿素处理组相比,CM12 处理组土壤微生物有机氮含量增加值大概为(1-(2÷12))×100%=83.3%。
③自生固氮菌较共生固氮菌(如根瘤菌)的应用范围更广,原因是自生固氮菌能在土壤中独立固氮,不受宿主的限制。
【点睛】本题考查微生物的分离和培养,要求考生识记相关知识,意在考查考生理解所学知识并能从题目所给的图形中获取有效信息的能力。
47. 如图所示,为细胞工程和胚胎工程部分技术涉及的相关流程,其中a 为精子,b 为卵细胞,c 和d 均为体细胞。请回答下列问题:
第34页/共39页
(1)方法一为试管动物的培育过程,其中精子a 在受精前要进行处理,卵细胞b 要培养至
。体内受精时,和发生生理变化,可防止多精入卵。
(2)方法二的理论基础是,通过方法二获得的动物个体乙的遗传物质主要来自
(填“b”或“c”)。
(3)方法三获得杂种细胞,该技术的突出优点是。诱导动物细胞融合,有别于植
物细胞融合的诱导方法为用诱导细胞融合。
(4)若细胞a、b、c、d的染色体条数分别是n、n、2n、2n,则得到的动物甲、动物乙、杂种细胞丙染色
体条数分别是、、。
【答案】(1) ①. 获能 ②.减数分裂Ⅱ中期(MⅡ期)③.透明带④.卵细胞膜
(2) ①. 动物细胞核具有全能性②. c
(3) ①. 打破了远缘杂交不亲和的障碍 ②.灭活的病毒
(4) ①.2n②.2n③.4n
【解析】
【分析】分析题图:方法一表示体外受精,形成的动物个体甲为试管动物;方法二是核移植,形成的动物 个体乙为克隆动物;方法三是动物细胞融合技术,可用于制备单克隆抗体。
【小问 1详解】
方法一表示通过体外受精培育试管动物的过程,其中精子a 在受精前要在体外进行获能处理,卵细胞b 也要培养至减数分裂Ⅱ中期(MⅡ期),才具备与精子受精的能力。体内受精过程中,透明带和卵细胞膜会先后发生生理变化,可防止多精入卵。
【小问2 详解】
方法二是动物体细胞核移植,其理论基础是动物细胞核具有全能性,由于遗传物质主要存在于细胞核,通过方法二获得的动物个体乙的遗传物质主要来自供核方c。
【小问3 详解】
方法三是动物细胞融合技术,通过该技术可获得杂种细胞,该技术的突出优点是打破了远缘杂交不亲和的障碍。诱导动物细胞融合,不同于植物细胞融合的诱导方法为用灭活的病毒诱导细胞融合。
【小问4 详解】
若细胞a、b、c、d的染色体条数分别是n、n、2n、2n,则得到的动物甲由精子a 和卵细胞b结合的受精卵发育而成,其染色体条数为2n, 动物乙是通过动物体细胞核移植得到的克隆动物,其染色体条数为2n ,杂种细胞丙由细胞c、d融合而成,其染色体条数为两细胞染色体之和,即4n。
【点睛】本题考查动物细胞工程的相关技术,主要考查对受精作用过程、核移植、细胞融合技术的理解与识记。可根据题图判断三种方法代表的过程来解答本题。
第35页/共39页
48. 科学家将鱼抗冻蛋白基因转入番茄,使番茄的耐寒能力大大提高,可以在相对寒冷的环境中生长。质粒上有 PstI、SmaI、HindⅢ、AluI 四种限制性内切核酸酶切割位点,下图是转基因抗冻番茄培育过程的示意图(amp'为抗氨苄青霉素基因),其中①-④是转基因抗冻番茄培育过程中的相关步骤,甲、乙表示相关结构或细胞。请据图作答:
(1)基因工程中常用质粒作为载体,将基因送入受体细胞中。作为运载体的质粒除了必须有复制原点、
标记基因之外,通常还需要有(写出三点),图中的标记基因是,其主要
作用是。
(2)基因工程中核心步骤是(用图中数字表示),在此过程中,为使目的基因定向插入运载
体中,本实验中应该选用限制酶对鱼抗冻蛋白基因和质粒进行切割。
(3)培育出的番茄植株是否具有抗冻性状,可采用鉴定方法是。
(4)研究人员采用了如下图巢式PCR 技术获取抗冻蛋白基因,巢式PCR 是一种变异的聚合酶链反应
(PCR),使用两对PCR 引物扩增完整的片段。第一对PCR 引物(也称外引物)扩增片段和普通PCR相似。第二对引物称为巢式引物(因为他们在第一次PCR 扩增片段的内部,也称内引物)结合在第一次 PCR产物内部,使得第二次PCR扩增片段短于第一次扩增。
① 相比于常规PCR,巢式PCR 获得错误目标产物概率,分析其原因是。
②PCR技术是获取目的基因的主要手段。PCR扩增抗冻蛋白基因时设计引物序列的主要依据是
。如图,若一个中间产物使用内引物进行第二次PCR扩增,经过4次循环,
产物中共有个等长的目标产物,PCR产物通常采用法来鉴定。
第36页/共39页
【答案】(1) ①. ①.启动子、终止子、限制酶切割位点 ②.抗氨苄青霉素基因③. 便于筛
选含重组DNA 分子的受体细胞
(2) ①. 构建基因表达载体②. PstI和SmaI
(3)将转基因抗冻番茄幼苗植株栽培在寒冷环境中,观察植株的生长发育情况
(4) ①. 低 ②. 由于第二套引物位于第一轮PCR 产物内部,而非目的基因中同时包含两套引物结合位点的可能性极低,巢式PCR 大大降低了引物配对特异性不强造成的非特异性扩增 ③. 抗冻基因两端的部分核苷酸序列 ④.8 ⑤. 琼脂糖凝胶电泳
【解析】
【分析】基因工程技术的基本步骤:(1)目的基因的获取:方法有从基因文库中获取、利用PCR 技术扩增 和人工合成。(2)基因表达载体的构建:是基因工程的核心步骤,基因表达载体包括目的基因、启动子、
终止子和标记基因等。(3)将目的基因导入受体细胞:根据受体细胞不同,导入的方法也不一样.将目的基因导入植物细胞的方法有农杆菌转化法、基因枪法和花粉管通道法;将目的基因导入动物细胞最有效的方法是显微注射法;将目的基因导入微生物细胞的方法是感受态细胞法。(4)目的基因的检测与鉴定:分子水平上的检测和个体水平上的鉴定。
【小问 1详解】
基因工程中常用质粒作为载体,将基因送入受体细胞中。作为运载体的质粒除了必须有复制原点、标记基因之外,通常还需要有启动子、终止子、限制酶切割位点,据图可知,图中的标记基因是抗氨苄青霉素基因,其主要作用是便于筛选含重组DNA 分子的受体细胞。
【小问2 详解】
基因工程中核心步骤是构建基因表达载体,在此过程中,为使目的基因定向插入运载体中,应选择双酶切,结合目的基因两端和质粒上的限制酶分布位置分析可知,本实验中应该选用限制酶pstI和smaI对鱼抗冻蛋白基因和质粒进行切割。
【小问3 详解】
培育出的番茄植株是否具有抗冻性状,可采用鉴定方法是将转基因抗冻番茄幼苗植株栽培在寒冷环境中,观察植株的生长发育情况。
【小问4 详解】
①巢式PCR 是一种变异的聚合酶链反应(PCR),使用两对PCR引物扩增完整的片段。第一对PCR引物(也称外引物)扩增片段和普通PCR 相似。第二对引物称为巢式引物(因为他们在第一次PCR 扩增片段的内部,也称内引物)结合在第一次PCR 产物内部,使得第二次PCR 扩增片段短于第一次扩增。相比于常规PCR,巢式PCR 获得错误目标产物概率低,原因是由于第二套引物位于第一轮PCR 产物内部,而非目的基因中同时包含两套引物结合位点的可能性极低,巢式PCR 大大降低了引物配对特异性不强造成的非
第37页/共39页
特异性扩增。
②PCR 技术是获取目的基因的主要手段。PCR 扩增目的基因时设计引物序列的主要依据是抗冻基因两端的部分核苷酸序列,若一个该DNA 分子在PCR 仪经过4次循环,经过3次循环后,短链条数目为23×2-2-2×3=8 条,3次循环后的短链条在第4次循环时全部作为等长目的基因的模板,故产物中共有8 个等长的目的基因片段,PCR 产物通常采用琼脂糖凝胶电泳法来鉴定。
49.回答下列与构成细胞的化合物相关的问题:
(1)生物体中组成蛋白质的基本单位是 ,在细胞中合成蛋白质时,肽键是在这一细
胞器上形成的。合成的蛋白质中有些是分泌蛋白,如(填“胃蛋白酶”“逆转录酶”或“酪
氨酸酶”)。
(2)通常细胞内具有正常生物学功能的蛋白质需要有正确的氨基酸序列和结构,某些物理或化
学因素可以导致蛋白质变性。通常,变性的蛋白质易被蛋白酶水解,原因是。
(3)Mg2+是叶绿素分子必需的成分;Fe2+是血红蛋白的重要成分。这表明无机盐的功能是
。
(4)人体某些组织的含水量近似,但形态却不同。如:心肌含水量约为79%而呈坚韧的形态,血液含水
量约为82%,却川流不息。你对此的解释是。
【答案】(1) ①. 氨基酸②.核糖体③. 胃蛋白酶
(2) ①. 空间 ②.蛋白质变性后结构变得舒展、松散,肽键暴露,因而更容易于蛋白酶结合
(3)无机盐是细胞中某些重要化合物的组成成分
(4)心肌中多是结合水,血液中多是自由水 ,因而表现为形态不同
【解析】
【分析】1、水的存在形式及作用:自由水:细胞中绝大部分以自由水形式存在的,可以自由流动的水。结合水:细胞内的一部分与其他物质相结合的水,它是组成细胞结构的重要成分。
2、细胞内的无机盐绝大多数是以离子态形式存在,少量以化合态存在。化合态的无机盐是细胞和生物体的重要组成成分,有些无机盐是细胞内某些复杂化合物的组成成分,如Mg2+是构成叶绿素的成分。无机盐主要以离子的形式存在。
【小问 1详解】
生物体中组成蛋白质的基本单位是氨基酸 ,组成蛋白质的氨基酸在结构表现的特征是至少有一个氨基和一个羧基连在同一个碳原子上,合成蛋白质的细胞器是核糖体,因此,在细胞中合成蛋白质时,肽键是在核糖体上形成,发生的反应是脱水缩合反应。合成的蛋白质中有些是分泌蛋白,如“胃蛋白酶”,而逆转录酶”或“酪氨酸酶均为胞内酶。
【小问2 详解】
第38页/共39页
通常细胞内具有正常生物学功能的蛋白质需要有正确的氨基酸序列和空间结构,某些物理或化学因素可以 导致蛋白质变性,即空间结构发生改变。通常,变性的蛋白质易被蛋白酶水解,这是因为蛋白质变性后结构变得松散,肽键暴露,因而更容易于蛋白酶结合,导致变性的蛋白质容易分解。
【小问3 详解】
Mg2+是叶绿素分子必需的成分;Fe2+是血红蛋白的重要成分。叶绿素是植物光合作用进行的必需物质,血红蛋白具有运输氧气的功能,因此,该事实说明无机盐是细胞中某些重要化合物的组成成分。
【小问4 详解】
水的存在形式可直接影响器官物理形态。心肌含水量约为79%而呈坚韧的形态,血液含水量约为82%,
却川流不息。即心肌与血液的含水量差别不大,但是形态却具有显著差异,其原因是心肌内结合水与自由
水的比值相对较大,血液中结合水与自由水的比值相对较小,即心肌中多是结合水,血液中多是自由水 ,因而表现为形态不同。
第39页/共39页
相关试卷
这是一份2024省哈尔滨师大附中、大庆铁人中学高二下学期期末联考试题生物含解析,共54页。试卷主要包含了单选题,不定项选择题,非选择题等内容,欢迎下载使用。
这是一份生物-百强校丨哈师大附中、大庆铁人中学2023-2024学年高二下学期期末联考试卷【含答案】,共56页。试卷主要包含了单选题,不定项选择题,非选择题等内容,欢迎下载使用。
这是一份黑龙江省哈师大附中和大庆铁人中学2023—2024学年高二下学期期末联考生物试题,共5页。