资料中包含下列文件,点击文件名可预览资料内容
还剩3页未读,
继续阅读
甘肃省、青海省、宁夏回族自治区部分学校2024-2025学年高三上学期9月联考历史试卷
展开相关试卷
甘肃省、青海省、宁夏回族自治区部分学校2024-2025学年高三上学期9月联考历史试卷(含解析):
这是一份甘肃省、青海省、宁夏回族自治区部分学校2024-2025学年高三上学期9月联考历史试卷(含解析),共8页。
湖南省部分学校2024-2025学年高三上学期9月大联考历史试卷(解析版):
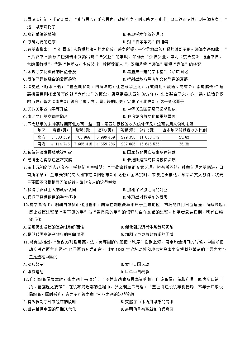
这是一份湖南省部分学校2024-2025学年高三上学期9月大联考历史试卷(解析版),共14页。
湖南省部分学校2024-2025学年高三上学期9月大联考历史试卷:
这是一份湖南省部分学校2024-2025学年高三上学期9月大联考历史试卷,共8页。

