





山东省德州市2024届高三下学期开学摸底考试生物试题(Word版附解析)
展开
这是一份山东省德州市2024届高三下学期开学摸底考试生物试题(Word版附解析),文件包含山东省德州市2024届高三下学期开学摸底考试生物试题word版含解析docx、山东省德州市2024届高三下学期开学摸底考试生物试题docx等2份试卷配套教学资源,其中试卷共32页, 欢迎下载使用。
1.答卷前,考生务必将自己的姓名、考生号等填写在答题卡和试卷指定位置。
2.回答选择题时,选出每小题答案后,用铅笔把答题卡上对应题目的答案标号涂黑。如需改动,用橡皮擦干净后,再选涂其他答案标号。回答非选择题时,将答案写在答题卡上。写在本试卷上无效。
3.考试结束后,将本试卷和答题卡一并交回。
第Ⅰ卷(选择题共45分)
一、选择题:本题共15小题,每小题2分,共30分。每小题只有一个选项符合题目要求。
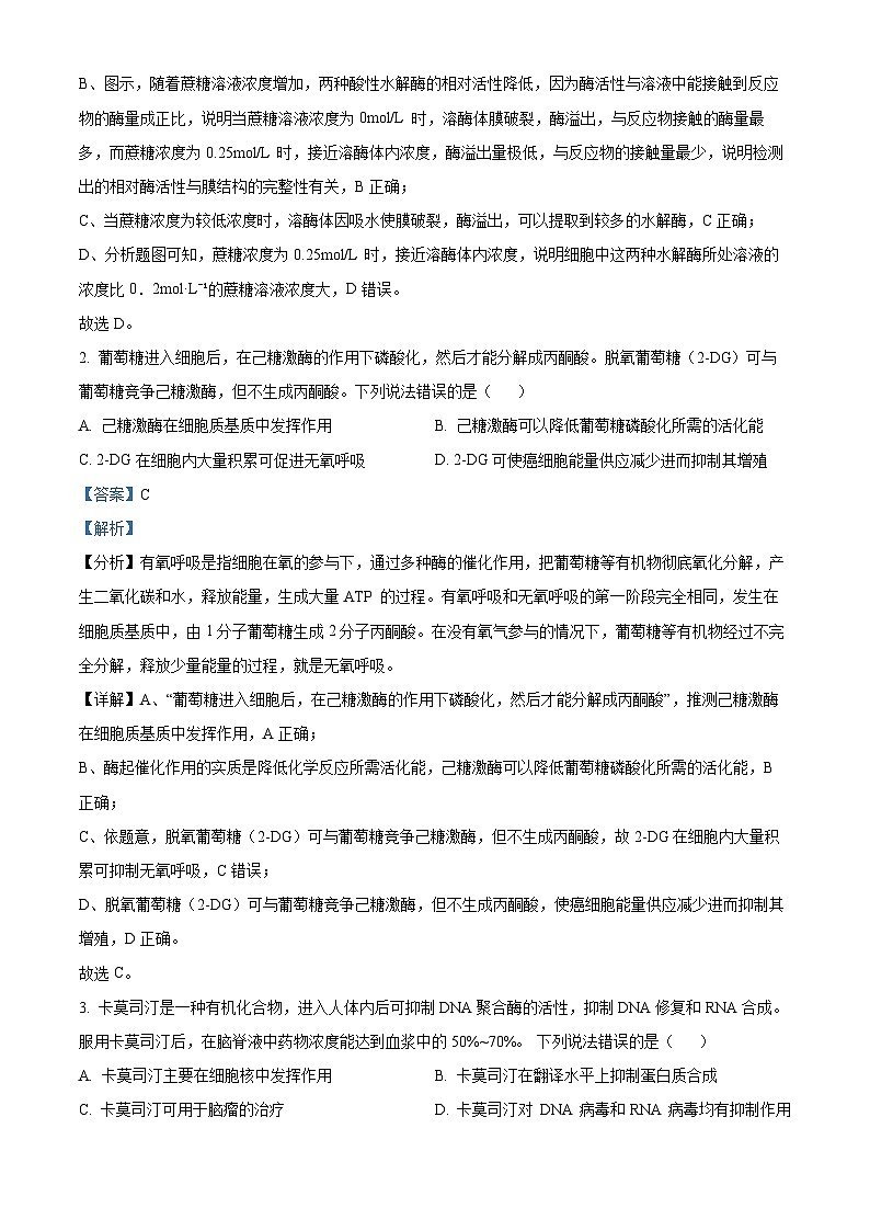
1. 酶活性与溶液中能接触到反应物的酶量成正比,可作为溶液中酶量多少的指标。将大鼠肝组织匀浆置于不同浓度的蔗糖溶液中,提取并检测两种酸性水解酶的活性,结果如图所示。下列说法错误的是( )
A. 两种酸性水解酶可能存在于溶酶体中
B. 检测出的相对酶活性与膜结构的完整性有关
C. 用低浓度的蔗糖溶液可以提取到较多的水解酶
D. 细胞中这两种水解酶所处溶液的浓度比(0.2ml·L⁻¹的蔗糖溶液浓度小)
【答案】D
【解析】
【分析】图示,随着蔗糖溶液浓度增加,两种酸性水解酶的相对活性降低,因为酶活性与溶液中能接触到反应物的酶量成正比,说明当蔗糖溶液浓度为0ml/L 时,溶酶体膜破裂,酶溢出,与反应物接触的酶量最多。而蔗糖浓度为0.25ml/L 时,接近溶酶体内浓度,酶溢出量极低,与反应物的接触量最少。
【详解】A、溶酶体中含有多种水解酶,酸性磷酸酶和β—葡糖醛酸苷酶均可能存在于溶酶体中,A正确;
B、图示,随着蔗糖溶液浓度增加,两种酸性水解酶的相对活性降低,因为酶活性与溶液中能接触到反应物的酶量成正比,说明当蔗糖溶液浓度为0ml/L 时,溶酶体膜破裂,酶溢出,与反应物接触的酶量最多,而蔗糖浓度为0.25ml/L 时,接近溶酶体内浓度,酶溢出量极低,与反应物的接触量最少,说明检测出的相对酶活性与膜结构的完整性有关,B正确;
C、当蔗糖浓度为较低浓度时,溶酶体因吸水使膜破裂,酶溢出,可以提取到较多的水解酶,C正确;
D、分析题图可知,蔗糖浓度为0.25ml/L 时,接近溶酶体内浓度,说明细胞中这两种水解酶所处溶液的浓度比0.2ml·L⁻¹的蔗糖溶液浓度大,D错误。
故选D。
2. 葡萄糖进入细胞后,在己糖激酶的作用下磷酸化,然后才能分解成丙酮酸。脱氧葡萄糖(2-DG)可与葡萄糖竞争己糖激酶,但不生成丙酮酸。下列说法错误的是( )
A. 己糖激酶在细胞质基质中发挥作用B. 己糖激酶可以降低葡萄糖磷酸化所需的活化能
C. 2-DG在细胞内大量积累可促进无氧呼吸D. 2-DG可使癌细胞能量供应减少进而抑制其增殖
【答案】C
【解析】
【分析】有氧呼吸是指细胞在氧的参与下,通过多种酶的催化作用,把葡萄糖等有机物彻底氧化分解,产生二氧化碳和水,释放能量,生成大量ATP 的过程。有氧呼吸和无氧呼吸的第一阶段完全相同,发生在细胞质基质中,由1分子葡萄糖生成2分子丙酮酸。在没有氧气参与的情况下,葡萄糖等有机物经过不完全分解,释放少量能量的过程,就是无氧呼吸。
【详解】A、“葡萄糖进入细胞后,在己糖激酶的作用下磷酸化,然后才能分解成丙酮酸”,推测己糖激酶在细胞质基质中发挥作用,A正确;
B、酶起催化作用的实质是降低化学反应所需活化能,己糖激酶可以降低葡萄糖磷酸化所需的活化能,B正确;
C、依题意,脱氧葡萄糖(2-DG)可与葡萄糖竞争己糖激酶,但不生成丙酮酸,故2-DG在细胞内大量积累可抑制无氧呼吸,C错误;
D、脱氧葡萄糖(2-DG)可与葡萄糖竞争己糖激酶,但不生成丙酮酸,使癌细胞能量供应减少进而抑制其增殖,D正确。
故选C。
3. 卡莫司汀是一种有机化合物,进入人体内后可抑制DNA聚合酶的活性,抑制DNA修复和RNA合成。服用卡莫司汀后,在脑脊液中药物浓度能达到血浆中的50%~70%。 下列说法错误的是( )
A. 卡莫司汀主要在细胞核中发挥作用B. 卡莫司汀在翻译水平上抑制蛋白质合成
C. 卡莫司汀可用于脑瘤的治疗D. 卡莫司汀对 DNA 病毒和RNA 病毒均有抑制作用
【答案】B
【解析】
【分析】1、RNA是在细胞核中,以DNA的一条链为模板合成的,这一过程称为转录。当细胞开始合成某种蛋白质时,编码这个蛋白质的一段DNA 双链将解开,双链的碱基得以暴露,细胞中游离的核糖核苷酸与供转录用的DNA的一条链的碱基互补配对,在RNA聚合酶的作用下,依次连接,形成一个mRNA分子。
2、DNA复制是一个边解旋边复制的过程,需要模板、原料、能量和DNA聚合酶,解旋酶等基本条件。
【详解】A、DNA复制需要DNA聚合酶,而DNA主要存在于细胞核中,因此该药物主要在细胞核中发挥作用,A正确;
B、卡莫司汀抑制DNA修复和RNA合成,抑制DNA的复制和转录,B错误;
C、服用卡莫司汀后,在脑脊液中药物浓度能达到血浆中的50%~70%,卡莫司汀抑制DNA修复和RNA合成,抑制脑内肿瘤细胞的增殖,从而达到治疗的目的,C正确;
D、卡莫司汀抑制DNA修复和RNA合成,对 DNA 病毒和RNA 病毒均有抑制作用,D正确。
故选B。
4. 甲型流感病毒的表面抗原会发生细小变异来伪装自己,从而躲避人体免疫系统的识别,这种变异称为“抗原漂变”。药物帕拉米韦可抑制甲型流感病毒的繁殖。下列说法正确的是( )
A. 帕拉米韦直接对甲型流感病毒的耐药基因进行选择
B. 帕拉米韦能导致甲型流感病毒的表面抗原基因发生突变
C. 甲型流感病毒“抗原漂变”的根本原因是发生了基因重组
D. 人们可通过重新接种流感疫苗应对病毒的“抗原漂变”
【答案】D
【解析】
【分析】现代生物进化理论的主要内容:适应是自然选择的结果;种群是生物进化的基本单位;突变和基因重组提供进化的原材料,自然选择导致种群基因频率的定向改变,进而通过隔离形成新的物种;生物进化的过程实际上是生物与生物、生物与无机环境协同进化的过程;生物多样性是协同进化的结果。
【详解】A、帕拉米韦对甲型流感病毒的耐药基因进行选择,但不能直接对甲型流感病毒的耐药基因进行选择,A错误;
B、帕拉米韦不能导致甲型流感病毒的表面抗原基因发生突变,B 错误;
C、甲型流感病毒“抗原漂变”的根本原因是发生了基因突变,C错误;
D、人们可通过重新接种流感疫苗应对病毒的“抗原漂变”,D正确。
故选D。
5. 某高等植物果形圆形果(R)对卵圆形果(r)为显性,果实颜色黄色(Y)对白色(y)为显性。对某一黄色圆形果植株进行测交,子代黄色圆形果 12株、黄色卵圆形果 165 株、白色圆形果168株、白色卵圆形果11株,不考虑突变和致死。据此推断,该黄色圆形果植株的这两对基因与染色体的关系是( )
A. B.
C. D.
【答案】A
【解析】
【分析】基因自由组合定律的实质:进行有性生殖的生物在进行减数分裂产生配子的过程中,位于同源染色体上的等位基因随同源染色体分离而分离的同时,位于非同源染色体上的非等位基因进行自由组合。
【详解】ABCD、对某一黄色圆形果植株进行测交,子代黄色圆形果 12株、黄色卵圆形果 165 株、白色圆形果168株、白色卵圆形果11株,表现为两多两少,说明控制果实形状和颜色的两对基因位于一对同源染色体上,且Y和r位于同一条染色体上,y和R位于同一条染色体上,A正确,BCD错误。
故选A。
6. 无细胞蛋白质合成系统(CFPS)是一种以外源 mRNA 或DNA 为模板,在细胞抽提物的酶系中补充底物和能量来合成蛋白质的体外系统。将细胞裂解后去除细胞碎片、基因组DNA等,得到包含核糖体、转录起始因子等的混合体系即为CFPS的酶系。下列说法错误的是( )
A. 大肠杆菌和酵母菌均可用于制备CFPS的酶系
B. CFPS中添加的tRNA与氨基酸的种类数应相同
C. 利用CFPS可合成对细胞有毒害作用的蛋白质
D. 与细胞合成蛋白质相比,通过CFPS合成的蛋白质更易提取
【答案】B
【解析】
【分析】基因控制蛋白质的合成包括转录和翻译两个过程,其中转录是以DNA的一条链为模板合成RNA的过程,翻译是以RNA为模板合成蛋白质的过程。
【详解】A、由题可知,CFPS的酶系是指将细胞裂解后去除细胞碎片、基因组DNA等,得到包含核糖体、转录起始因子等的混合体系,因此大肠杆菌和酵母菌均可用于制备CFPS的酶系,A正确;
B、氨基酸种类数共21种,tRNA种类数有61种,该系统中添加的tRNA种类数多于组成目标蛋白的氨基酸种类数,B错误;
C、无细胞蛋白质合成系统由于不受细胞限制,可表达对细胞有毒害作用的特殊蛋白质,C正确;
D、与细胞合成蛋白质相比,通过CFPS合成的蛋白质不受细胞限制,更易提取,D正确。
故选B。
7. 人体内80%的尿酸是由内源性嘌呤代谢产生的,主要通过肾脏排泄。高尿酸血症患者体内的尿酸会以尿酸盐的形式沉积在关节及其周围,尿酸盐结晶被吞噬细胞吞噬后会破坏溶酶体膜,导致细胞自溶性死亡,从而引发炎症反应。下列说法错误的是( )
A. 内源性嘌呤可来源于核酸等生物大分子的分解
B. 高尿酸血症患者内环境的稳态遭到破坏
C. 尿酸盐结晶进入吞噬细胞需要载体蛋白协助并消耗能量
D. 尿酸盐引起的吞噬细胞自溶性死亡属于细胞坏死
【答案】C
【解析】
【分析】细胞凋亡指为维持内环境稳定,由基因控制的细胞自主的有序的死亡。细胞凋亡与细胞坏死不同,细胞凋亡不是一件被动的过程,而是主动过程,它涉及一系列基因的激活、表达以及调控等的作用,它并不是病理条件下,自体损伤的一种现象,而是为更好地适应生存环境而主动争取的一种死亡过程。
【详解】A、核酸等生物大分子的分解产物含有内源性嘌呤,A正确;
B、高尿酸血症患者会破坏溶酶体,导致细胞自溶性死亡,内环境的稳态遭到破坏,B正确;
C、尿酸盐结晶被吞噬细胞吞噬进入细胞的方式是胞吞,属于耗能的过程,不需载体蛋白协助,C错误;
D、有尿酸盐结晶引起的吞噬细胞自溶性死亡,同时,溶酶体中的水解酶等导致炎症的物质释放出来,引发急性炎症,因此属于细胞坏死,D正确。
故选C。
8. 海马神经元的兴奋性与学习记忆密切相关。为探究淫羊藿苷对海马神经元兴奋性的作用,科研人员用淫羊藿苷对认知障碍模型鼠进行治疗,结果如下图所示。下列说法正确的是( )
A. 模型组小鼠的海马神经元不能产生动作电位和传递信息
B. 淫羊藿苷可通过升高静息电位绝对值提高神经元的敏感性
C. 淫羊藿苷处理模型鼠可加快海马神经元Na⁺通道的开放速度
D. 与正常小鼠相比,模型小鼠海马神经元细胞外 Na⁺浓度更高
【答案】C
【解析】
【分析】动作电位的形成Na+内流的结果,Na+的浓度差决定了动作电位的峰值,内外浓度差越大,峰值越大。静息电位的强度与K+的浓度差有关,K+的浓度差越大,静息电位的绝对值越大。负离子如氯离子的内流会形成抑制作用,导致膜内负电荷增多。
【详解】A、题图可知,模型组小鼠的海马神经元能产生动作电位和传递信息,A错误;
B、题图可知,淫羊藿苷可通过降低静息电位绝对值提高神经元的敏感性,B错误;
C、题图可知,与模型组相比,淫羊藿苷处理模型鼠静息电位绝对值降低,动作电位峰值增大,产生动作电位时间缩小,可见淫羊藿苷处理模型鼠可加快海马神经元Na⁺通道的开放速度,C正确;
D、与正常小鼠相比,模型小鼠海马神经元细胞外 Na⁺浓度更低,D错误。
故选C。
9. 我国科学家将新冠病毒(RNA病毒)的 S基因连接到作为载体的腺病毒基因组DNA中,重组载体经扩增后转入特定动物细胞,从而获得重组腺病毒并制成重组疫苗。重组疫苗DNA不会整合到人的基因组中,但可以在细胞中持续表达。下列说法正确的是( )
A. S基因能编码催化病毒核酸复制酶B. S基因可直接整合到腺病毒基因组中
C. 感染过腺病毒的人接种该重组疫苗效果更好D. 重组疫苗可诱导机体发生体液免疫和细胞免疫
【答案】D
【解析】
【分析】重组腺病毒疫苗必须具备的条件:能够将新冠病毒抗原基因(目的基因)带入到受体细胞;在受体细胞中表达出抗原蛋白;不会导致疾病发生。
【详解】AB、重组疫苗作为抗原需要被人体免疫系统识别,而重组疫苗中的S基因是从新冠病毒中提取的,所以重组疫苗中的S基因应编码病毒与细胞都能识别的蛋白,并不能编码催化病毒核酸复制的酶、也无法直接整合到腺病毒基因组中,AB错误;
C、感染过腺病毒的人体内有针对腺病毒的抗体和记忆细胞,感染过腺病毒的人接种该重组疫苗效果往往较差,C错误;
D、腺病毒重组疫苗可通过病毒做载体进入细胞内部,该类疫苗既可诱发机体的体液免疫,也可诱发机体的细胞免疫,D正确。
故选D。
10. 科研人员为揭示水稻分蘖对低磷胁迫的响应机制以及该过程与生长素的关系,研究了不同条件对水稻分蘖数的影响,结果如下图所示。下列说法错误的是( )
A. 低磷胁迫下,生长素是抑制水稻分蘖的重要因素
B. 芽和幼嫩的叶产生的内源生长素可抑制水稻分蘖
C. 水稻通过减少分蘖降低磷的利用以响应低磷胁迫
D. 生长素与低磷胁迫通过调控基因的表达影响分蘖
【答案】A
【解析】
【分析】顶芽产生的生长素逐渐向下运输,枝条上部的侧芽附近生长素浓度较高。由于侧芽对生长素浓度比较敏感,因此它的发育受到抑制,植株因而表现出顶端优势。实验中应遵循对照原则和单一变量原则。
【详解】A、LP组相对于NP组分蘖数有所减少,说明低磷影响水稻分糵;LP+NPA 组与LP组相比分藥数有所减少但差距不明显,说明低磷胁迫下水稻分蘖减少除与生长素的极性运输有关,还存在其他因素响水稻分糵减少,A错误;
B、NP组相对于NP+NPA组分蘖数有所减少,说明芽和幼嫩的叶产生的内源生长素可抑制水稻分蘖,B正确;
C、LP组相对于NP组分蘖数有所减少,水稻通过减少分蘖降低磷的利用以响应低磷胁迫,C正确;
D、LP组相对于NP组分蘖数有所减少,说明低磷影响水稻分糵,NP组相对于NP+NPA组分蘖数有所减少,说明芽和幼嫩叶产生的内源生长素可抑制水稻分蘖,故生长素与低磷胁迫通过调控基因的表达影响分蘖,D正确。
故选A。
11. 种群密度是种群最基本的数量特征。下列说法错误的是( )
A. 种群密度随环境条件和调查时间变化而变化
B. 种群密度的大小决定着种群数量的变化趋势
C. 种群密度能反映生物与环境的相互关系
D. 性别比例和年龄结构均能通过影响出生率影响种群密度
【答案】B
【解析】
【分析】1、种群的特征包括种群密度、出生率和死亡率、迁入率和迁出率、年龄组成和性别比例,种群密度是种群最基本的数量特征。
2、出生率和死亡率、迁出率和迁入率对种群数量直接起着决定性作用;年龄组成可以预测一个种群数量发展的变化趋势;性别比例通过影响种群的出生率进而影响种群密度。
【详解】AC、种群密度是种群最基本的数量特征,它是一个随环境条件和调查时间而变化的变量,它反映了生物与环境的相互关系,AC正确;
B、种群密度反映了种群在一定时期的数量,但是仅靠这 一特征还不能反映种群数量的变化趋势,B错误;
D、年龄结构影响出生率和死亡率,性别比例影响出生率,进而影响种群密度;性别比例和年龄结构均能通过影响出生率影响种群密度,D正确。
故选B。
12. 影响种群数量的因素可分为密度制约因素和非密度制约因素。下列说法错误的是( )
A. 非密度制约因素对种群数量的作用存在反馈调节
B. 种群的相对稳定和有规则的波动与密度制约因素有关
C. 密度制约因素可调节非密度制约因素对种群的作用结果
D. 种群数量超过环境容纳量时,密度制约因素对种群的作用增强
【答案】A
【解析】
【分析】一般来说,食物和天敌等生物因素对种群的作用强度与种群密度是相关的。例如,同样是缺少食物,种群密度越高,该种群受到食物短缺的影响就越大,因此这些因素被称为密度制约因素,气温干旱等气候因素以及地震等自然灾害,对种群的作用强度与种群的密度是无关的,因此这些因素被称为非密度制约因素。
【详解】A、非密度制约因素是指气温干旱等气候因素以及地震等自然灾害,对种群的作用强度与种群的密度是无关的,对种群数量的作用不存在反馈作用,A错误;
B、密度制约因素,如食物和天敌等生物因素对种群的作用强度与种群的密度是相关的,B正确;
C、种群内部以及不同种群之间具有调节机制,密度制约因素可以调节非密度制约因素的作用效果,C正确;
D、种群数量超过环境容纳量时,种群密度过大会导致种内竞争加剧,密度制约因素对种群的作用增强,种群的死亡率增加,D正确。
故选A
13. 图表示甲、乙两物种的资源利用曲线。下列说法正确的是( )
A. W的大小表示甲、乙两物种所占据生态位的大小
B. W为0时,甲与乙之间不存在种间竞争关系
C. W越大,甲与乙之间的竞争就一定越强
D. W大于0时,甲与乙之间不可能存在捕食关系
【答案】B
【解析】
【分析】生态位:自然生态系统中一个种群在时间、空间上的位置及其与相关种群之间的功能关系。各物种的生态位窄,相互重叠少,表示种间竞争小;各物种的生态位宽,相互重叠多,表示种间竞争大;若两个物种的生态位完全分开,表明有些资源未被充分利用。W可表示两物种之间竞争的激烈程度,W越大,表明两个物种摄取食物的种类相同部分越多。
【详解】AB、W可表示两物种之间竞争的激烈程度,W越小,表明两个物种摄取食物的种类相同部分越少,竞争越不激烈,W为0时,甲与乙之间不存在种间竞争关系,A错误,B正确;
C、W越大,表明两个物种摄取食物的种类相同部分越多,但如果该地资源充足,甲与乙之间的竞争不一定很强,C错误;
D、W大于0时,说明甲与乙存在竞争关系,甲与乙之间可能也存在捕食关系,如甲是老鹰,乙为蛇,甲和乙共同的食物是鼠类等,D错误。
故选B。
14. 科尔沁草原的原始植被为贝加尔针茅草原,某区域开垦后种了几年玉米,因产量下降而弃耕,历经15年左右恢复为稳定的贝加尔针茅群落,弃耕后植被的优势种更替如下表所示。下列说法错误的是( )
A. 弃耕后的 3年内,群落的物种数量和群落层次不断增多
B. 猪毛蒿和羊草、野古草等根茎禾草的生态位有重叠
C. 弃耕后的7~8年内,贝加尔针茅的年龄结构为增长型
D. 外界环境的变化对群落优势种的更替起着决定性作用
【答案】D
【解析】
【分析】群落的演替包括初生演替和次生演替两种类型。在一个从来没有被植物覆盖的地面,或者原来存在过植被、但被彻底消灭了的地方发生的演替,叫做初生演替。例如,在冰川泥、裸岩或沙丘上开始的演替。在原有植被随已不存在,但原有土壤条件基本保留,甚至还保留了植物的种子或其他繁殖体(如能发芽的地下茎)的地方发生的演替,叫做次生演替。例如,火灾过后的草原、过量砍伐的森林、弃耕的农田上进行的演替。
【详解】A、由图表可知,弃耕后的 3年内,出现了猪毛蒿、狗尾草、猪毛菜、苦荬菜等杂草,群落的物种数量和群落层次不断增多,A正确;
B、猪毛蒿和羊草、野古草等根茎禾草共同生活在科尔沁草原,生存空间相同,因此生态位有重叠,B正确;
C、弃耕后的7~8年内,贝加尔针茅逐渐占据优势,种群数量逐渐增多,因此年龄结构为增长型,C正确;
D、该现象说明人类活动对群落优势种的更替起着决定性作用,D错误。
故选D。
15. 某植物果实的果肉中富含芳香类物质,散发出的阵阵“香味”能吸引动物前来采食。动物吃下果实之后,果肉被消化,种子在种皮的保护下原封不动地被排泄出来。下列说法正确的是( )
A. 果实散发出的吸引动物的“香味”属于物理信息
B. 利用该植物来生产芳香类物质可体现生物多样性的间接价值
C. 该植物果实传递的“香味”信息有利于该植物种群的繁衍
D. 动物排出的粪便所含能量属于该动物同化量中“未利用”部分
【答案】C
【解析】
【分析】生物多样性的价值:(1)直接价值:对人类有食用、药用和工业原料等使用意义,以及有旅游观赏、科学研究和文学艺术创作等非实用意义的。(2)间接价值:对生态系统起重要调节作用的价值(生态功能)。(3)潜在价值:目前人类不清楚的价值。
【详解】A、果实散发出的吸引动物的“香味”属于化学信息,A错误;
B、利用该植物来生产芳香类物质可体现生物多样性的直接价值,B错误;
C、该植物果实传递的“香味”信息有利于该植物种群的繁衍,C正确;
D、动物排出的粪便所含能量属于上一营养级的同化量中“未利用”部分,D错误。
故选C。
二、选择题:本题共5 小题,每小题3分,共15分。每小题有一个或多个选项符合题目要求,全部选对得3分,选对但不全的得1分,有选错的得0分。
16. 下图为某种转运蛋白的工作过程示意图,下列说法错误的是( )
A. 图中的Ⅰ侧可表示细胞膜内B. 该蛋白磷酸化和去磷酸化后构象均发生改变
C. 该蛋白的工作结果不利于膜电位的形成D. 该蛋白可在不同构象之间反复变换,可循环使用
【答案】AC
【解析】
【分析】(1)物质从高浓度到低浓度,需要载体蛋白协助,是协助扩散。(2)物质从高浓度到低浓度,直接穿过细胞膜,是自由扩散。(3)物质从低浓度到高浓度,需要载体蛋白协助,消耗ATP,是主动运输。
【详解】A、图中的Ⅰ侧K+浓度低,可表示细胞膜外侧,A错误;
B、该转运蛋白在运输过程中会发生磷酸化和去磷酸化,蛋白质构象均发生改变,B正确;
C、该蛋白的工作结果利于膜电位的形成,C错误;
D、该转运蛋白可在不同构象之间反复变换,可循环使用,D正确。
故选AC。
17. 兴奋导致海马锥细胞的突触小体内Ca²⁺浓度升高,促进突触前膜释放γ一氨基丁酸,但γ一氨基丁酸所产生的效应几秒后就会消失,研究发现该现象与内源性大麻素(2-AG)有关,其部分机理如图所示。下列说法错误的是( )
A. γ一氨基丁酸可导致突触后膜的膜电位改变B. 2-AG与受体结合能抑制 Ca²⁺的内流
C. 图示表明兴奋可在突触处双向传递D. 提高Ca²⁺含量可增强2-AG 的作用
【答案】C
【解析】
【分析】兴奋在神经元之间的传递通过突触完成,突触包括突触前膜、突触间隙和突触后膜,突触前膜释放神经递质到突触间隙,作用于突触后膜上的受体,突触后膜的离子透性发生改变,因此突触后膜电位变化,下一个神经元兴奋或抑制。
【详解】A、由图知,γ-氨基丁酸与突触后膜的受体结合,Cl-通道打开,促进Cl-内流,导致突触后膜的膜电位改变,A正确;
B、由图可知,2-AG与突触前膜上的受体结合后能抑制钙通道的作用,进而抑制 Ca²⁺的内流,B正确;
C、由于神经递质只能由突触前膜释放,作用于突触后膜,因此兴奋在突触处只能单向传递,C错误;
D、由图可知,Ca²⁺可以促进2-AG外流进入突触间隙,进而与相应受体结合,因此提高Ca²⁺含量可增强2-AG 的作用,D正确。
故选C。
18. 梭曼为高毒性的有机磷化合物,可通过呼吸道、皮肤等被人畜吸收。为研究梭曼染毒的分子机制,科研人员将健康大鼠随机均分成三组,实验组每天使用不同浓度的小剂量梭曼进行染毒,与对照组置于相同环境下正常饲喂,分别对三组大鼠大脑皮层的相关生化指标进行检测,结果如下表所示。下列说法正确的是( )
注:乙酰胆碱可促进突触后膜)Na⁺内流,乙酰胆碱酯酶可分解乙酰胆碱。
A. 乙酰胆碱酯酶在细胞内合成,在内环境中起作用
B. 过量的乙酰胆碱可能导致乙酰胆碱受体基因表达量下降
C. 健康小鼠梭曼染毒后神经细胞对乙酰胆碱的敏感性升高
D. 梭曼可通过影响兴奋在突触间的传递而具有神经毒性
【答案】ABD
【解析】
【分析】突触由突触前膜、突触间隙和突触后膜组成,突触是兴奋在神经元之间进行传递的结构基础,兴奋在神经元间传递的信号转换方式是电信号→化学信号→电信号;神经递质进入突触间隙的方式是胞吐。
【详解】A、乙酰胆碱是神经递质,由突触前膜通过胞吐的形式释放到突触间隙,乙酰胆碱扩散到突触后膜与突触后膜上的受体结合,起作用后会被乙酰胆碱酯酶分解,酶都是在活细胞中产生的故乙酰胆碱酯酶在细胞内合成,在内环境中起作用,A正确;
B、从表格中可以看出梭曼浓度为10μg·kg-1乙酰胆碱酯酶活性和乙酰胆碱受体的mRNA表达量都低于梭曼浓度为6μg·kg-1,因此小剂量梭曼抑制乙酰胆碱酯酶活性,导致乙酰胆碱在突触间隙积累,长期过度地刺激乙酰胆碱受体,会导致受体表达量降低,B正确;
C、分析表格可知健康小鼠梭曼染毒后乙酰胆碱酯酶活性和乙酰胆碱受体的mRNA表达量都降低,健康小鼠梭曼染毒后神经细胞对乙酰胆碱的敏感性降低,C错误;
D、分析表格可知梭曼导致乙酰胆碱酯酶活性和乙酰胆碱受体的mRNA表达量都降低,影响兴奋在突触间的传递而具有神经毒性,D正确。
故选ABD。
19. 研究人员对某封闭群落中M、N两个动物种群进行调查研究,并绘制了出生率/死亡率(ω)的变化曲线。下列说法正确的是( )
A. M、N两种群之间可能存在捕食关系
B. t₃时,M、N两种群的种群数量基本相等
C. t₂∼t4期间,N的种群数量先增后减最后趋于环境容纳量
D. 若 M、N两种群之间存在竞争关系,则t₄ 比t₃时竞争激烈
【答案】AD
【解析】
【分析】分析题图:ω=出生率/死亡率,当ω大于1,种群数量增加,当ω等于1种群数量不变,当ω小于1,种群数量减少。
【详解】A、M种群的数量先增加后减少,N种群数量一直增加,MN的种间关系可能是捕食,A正确;
B、t3时M和N的出生率/死亡率相等,种群数量不一定相等,B错误;
C、t₂∼t4期间N种群的ω一直大于1,种群数量一直增加,C错误;
D、t₄ 与t₃相比M和N的ω一直大于1,种群数量在增加,所以若 M、N两种群之间存在竞争关系,则t₄ 比t₃时竞争激烈,D正确。
故选AD。
20. 下表为某湖泊一年内的能量流动情况(单位:J·m⁻²·a⁻¹)。下列说法正确的是( )
A. 该湖泊生态系统最高营养级为第三营养级
B. 用于植食性动物生长、发育和繁殖的能量约6.9×107J·m⁻²·a⁻¹
C. 初级消费者摄入的总能量是1.5×108J·m⁻²·a⁻¹
D. 该湖泊生态系统未利用的能量约1.03×108J·m⁻²·a⁻¹
【答案】BD
【解析】
【分析】1、生产者同化的能量=生产者呼吸消耗的能量+生产者自身生长、发育和繁殖的能量=生产者呼吸消耗的能量+流向下一营养级的能量+流向分解者的能量+未被利用的能量。
2、初级(次级、三级……)消费者的同化的能量=初级(次级、三级……)消费者的摄入量-初级(次级、三级……)消费者的粪便量=初级(次级、三级……)消费者呼吸消耗的能量+初级(次级、三级……)消费者自身生长、发育和繁殖的能量=初级(次级、三级……)消费者呼吸消耗的能量+流向下一营养级的能量+流向分解者的能量+未被利用的能量。最高营养级没有流向下一营养级的能量。
【详解】A、肉食性动物不一定捕食植食性动物,如也可捕食肉食性动物,因此肉食性动物不一定处在食物链的第三营养级,A错误;
B、流入植食性动物的能量是1.5×108 J·m-2·a-1,植食性动物呼吸作用消耗的能量是8.1×107 J·m-2·a-1,所以用于植食性动物生长、发育和繁殖的能量=流入植食性动物的能量-植食性动物呼吸作用消耗的能量=1.5×108-8.1×107=6.9×107 J·m-2·a-1,B正确;
C、初级消费者是植食性动物,初级消费者摄入的总能量=流入植食性动物的能量+植食性动物粪便中的能量,因此初级消费者摄入的总能量应大于1.5×108 J·m-2·a-1,C错误;
D、该生态系统未利用的能量=流入生产者的能量-所有生物呼吸散失的能量=9.8×108-6.1×108-8.1×107-1.6×107-1.7×108=1.03×108 J·m-2·a-1,D正确。
故选BD。
第Ⅱ卷(非选择题共55分)
三、非选择题:本题共5小题,共55分。
21. 将生长在水分充足环境中的某植物进行干旱处理,检测其光合作用的相关指标,结果如图所示。
(1)该实验的因变量为_____。据图分析,实验期间该植物_____(填“能”或“不能”)生长,判断依据是_____。
(2)图中4~8天时,该植物胞间CO₂浓度升高,影响这一结果的生理过程有_____(答出两点即可)。
(3)干旱条件下植物会合成更多的脱落酸(ABA)以抵御逆境,ABA 在植物体内合成的部位是_____等。研究发现气孔的开闭与保卫细胞中的K⁺浓度有关,下图表示ABA对细胞K⁺浓度的调节过程,据图分析干旱条件下ABA引起气孔关闭的机理是_____。
【答案】(1) ①. CO2吸收速率、胞间CO2浓度、气孔导度 ②. 能 ③. 实验期间该植物 CO2吸收速率一直大于0
(2)气孔导度变化、呼吸作用、光合作用
(3) ①. 根冠、萎蔫的叶片 ②. ABA通过促进Ca2+吸收和液泡中Ca2+释放,提高保卫细胞内Ca2+浓度,从而促进K+运出并抑制K+内流,导致细胞内K+浓度降低,气孔关闭
【解析】
【分析】脱落酸在根冠和萎蔫的叶片中合成较多,在将要脱落和进入休眠期的器官和组织中含量较多,脱落酸是植物生长抑制剂,它能够抑制细胞的分裂和种子的萌发,还有促进叶和果实的衰老和脱落,促进休眠和提高抗逆能力等作用。
【小问1详解】
由图可知,该实验的自变量是干旱时间,因变量为CO2吸收速率、胞间CO2浓度、气孔导度。CO2吸收速率代表植物的净光合速率,据图分析,实验期间该植物 CO2吸收速率一直大于0,故实验期间该植物能生长。
【小问2详解】
呼吸作用会产生CO2,光合作用要利用CO2,且CO2通过气孔进出细胞,因此图中4~8天时,该植物胞间CO2浓度升高,影响这一结果的生理过程有气孔导度变化、呼吸作用、光合作用。
【小问3详解】
ABA 具有抑制细胞的分裂和种子的萌发,还有促进叶和果实的衰老和脱落,促进休眠和提高抗逆能力等作用,在植物体内的根冠、萎蔫的叶片等部位合成。据图可知,干旱条件下,ABA会促进Ca2+吸收和液泡中Ca2+释放,进而保卫细胞内Ca2+浓度升高,从而促进K+运出并抑制K+内流,导致细胞内K+浓度降低,则气孔关闭。
22. 优势度(DO)用以表示一个种群在群落中的地位与作用。为研究放牧对某大针茅草原植被的影响,研究人员在该草原不同区域设置禁牧、轻度放牧、中度放牧、重度放牧区进行实验,调查结果如下表所示。
(1)草原植物群落常呈斑块化镶嵌分布,这体现了群落的_____ 结构,影响该分布状态的环境因素有_____ (答出两点即可)。
(2)随着放牧强度增大,野韭的优势度增大,从种间关系的角度分析,其原因是_____。
(3)根据调查结果可知,随放牧强度增大,草原群落_____ (填“发生”或“未发生”)演替,判断的依据是_____ 。
(4)据表分析,中度放牧使草原对食草动物的环境容纳量_____ (填“增大”或“减 小”),原因是_____ 。
【答案】22. ①. 水平 ②. 地形变化、土壤湿度、土壤盐碱度的差异、光照强度的不同等
23. 大针茅、羊草等与野韭存在竞争关系,随着放牧强度增大大针茅、羊草减少,野韭有了更多的生存空间和资源
24. ①. 发生 ②. 随放牧强度的增大,群落的优势度(种)发生了变化
25. ①. 增大 ②. 该放牧强度下,草原植物地上部分生物量高,能为食草动物提供更多的食物
【解析】
【分析】生物群落:相同时间聚集在同一区域或环境内各种生物种群的集合。它虽由植物、动物、和微生物等各种生物有机体构成,但仍是一个具有一定成分和外貌比较一致的组合体。
【小问1详解】
群落常呈斑块化镶嵌分布,群落水平方向上的特征,属于群落的水平结构;地形变化、土壤湿度和碱度的差异、光照强度的不同都会影响到群落的水平结构
【小问2详解】
随着放牧强度增大大针茅、羊草减少,野韭的优势增大,说明大针茅、羊草等与野韭存在竞争关系,随着放牧强度增大大针茅、羊草减少,野韭有了更多的生存空间和资源
【小问3详解】
随放牧强度增大,牲畜采食频率高的一些优势物种生长受到抑制,为野韭的生长提供了空间,群落发生了演替。
【小问4详解】
据表分析,中度放牧使草原草原植物地上部分生物量高,能为食草动物提供更多的食物使草原对食草动物的环境容纳量增大。
23. 七氟醚为小儿手术中常用的麻醉剂,但易引起神经细胞线粒体通透性转化孔(MPTP)开放,导致 Ca²⁺大量进入线粒体,进而引起细胞凋亡或坏死,使机体出现记忆减退。为研究褪黑素在改善七氟醚引起的记忆减退中的作用,科研人员将小鼠放入带有平台的泳池中,记录小鼠找到平台所需的时间,即逃逸潜伏期(与记忆能力呈负相关)。每天训练4次,连续5天实验,结果如图所示。
(1)光暗信号刺激视网膜会引起松果体分泌褪黑素,该过程属于_____调节。人在睡眠过程中,自主神经系统中的_____(填“交感”或“副交感”)神经的活动占优势。
(2)根据图示实验结果,可以得出的结论有_____。
(3)亲环素 D(CypD)是 MPTP 的关键调控蛋白,正常情况下CypD不表达,而七氟醚可提高CypD的表达量。有人推测褪黑素是通过降低CypD的表达量影响MPTP开放的,请设计实验验证该推测,写出实验思路并预期结果_____。
实验材料及用具:生理状况相同的小鼠若干只、七氟醚、褪黑素、CypD含量测定仪等。
【答案】(1) ①. 神经 ②. 副交感
(2)七氟醚可以使小鼠记忆减退,褪黑素可以改善七氟醚导致的记忆减退
(3)实验思路:将若干生理状况相同的小鼠均分成两组:七氟醚处理组、褪黑素预处理+七氟醚处理组,饲养一段时间后测CypD含量
预期结果:七氟醚处理组CypD含量多于褪黑素预处理+七氟醚处理组
【解析】
【分析】反射弧包括感受器、传入神经、神经中枢、传出神经和效应器,完成反射必需经过完整反射弧。
【小问1详解】
光暗信号刺激视网膜后,经传入神经、位于下丘脑神经中枢、传出神经(交感神经),影响松果体(效应器)分泌褪黑素,该过程属于神经调节;人在睡眠过程中处于安静状态,此时自主神经系统中的副交感神经的活动占优势。
【小问2详解】
根据图示实验结果可以看出,与对照组相比,七氟醚组小鼠逃逸潜伏期(与记忆能力呈负相关)较长,与七氟醚组相比,褪黑素预处理+七氟醚组小鼠逃逸潜伏期(与记忆能力呈负相关)相对降低,说明七氟醚可以使小鼠记忆减退,褪黑素可以改善七氟醚导致的记忆减退。
【小问3详解】
要验证褪黑素是通过降低CypD的表达量影响MPTP开放的,可以将若干生理状况相同的小鼠均分成两组:七氟醚处理组、褪黑素预处理+七氟醚处理组,饲养一段时间后测CypD含量,预期结果为七氟醚处理组CypD含量多于褪黑素预处理+七氟醚处理组。
24. 劳力性热射病(EHS)是指在炎热潮湿的环境中剧烈运动导致机体核心温度超过40℃,并出现中枢神经损伤、多器官功能衰竭的临床综合征,对于确诊病例或疑似患者,必须立即进行冷却治疗。运动时水分丢失是引起EHS的重要因素。
(1)人体的热量主要来自_____,并主要通过_____ (器官)散失,EHS 患者体温上升超过40℃是因机体的_____ 动态平衡遭到破坏。
(2)高温运动会导致抗利尿激素(AVP)含量增加,其生物学意义是_____。短时间的冷却治疗后,血液中 AVP含量变化不明显,但下丘脑 AVP的合成明显减少,根据 AVP合成和释放特点,分析其原因可能是_____。
(3)短时间的冷却治疗对 AVP含量变化影响不明显,但对水的重吸收作用明显,为进一步研究其机理,可以对_____和_____的数量进行研究。
【答案】24. ①. 代谢产热 ②. 皮肤 ③. 产热和散热
25. ①. 抗利尿激素的增加可促进肾小管和集合管对水的重吸收,减少机体失水 ②. AVP在下丘脑合成但在垂体释放,短时间的冷却治疗没有影响到垂体的释放量
26. ①. AVP受体 ②. 水通道蛋白
【解析】
【分析】水盐平衡调节:①当人饮水不足、体内失水过多或吃的食物过咸,细胞外液渗透压就会升高,这一情况刺激下丘脑渗透压感受器,使得下丘脑一方面把信息传到大脑皮层感觉中枢,使人产生渴觉而主动饮水,另一方面,下丘脑还分泌抗利尿激素,并由垂体释放到血液中,血液中的抗利尿激素含量增加,就加强了肾小管、集合管对水分的重吸收,使尿量减少。②当人饮水过多时,细胞外液渗透压就会降低,这一情况刺激下丘脑渗透压感受器,使得下丘脑一方面把信息传到大脑皮层感觉中枢,使人不产生渴觉,另一方面,下丘脑还减少分泌抗利尿激素,垂体释放到血液中的抗利尿激素减少,就减弱了肾小管、集合管对水分的重吸收,使尿量增加。
【小问1详解】
细胞呼吸主要的底物是葡萄糖,葡萄糖氧化分解产生的能量一部分转移到ATP中,大部分以热能的形式散失,用于维持体温,因此人体中的热量来自细胞中有机物的氧化分解放能,即代谢产热;散热的途径主要是皮肤汗腺分泌汗液和皮肤毛细血管的变化。体温正常是由于产热和散热相平衡,EHS 患者体温上升超过40℃是因机体的产热和散热动态平衡遭到破坏。
【小问2详解】
高温运动时,身体中的水分会通过汗液的形式散失,细胞外液渗透压就会升高,血液中的抗利尿激素含量增加,就加强了肾小管、集合管对水分的重吸收,使尿量减少,从而减少机体失水。抗利尿激素是在下丘脑合成但在垂体释放,短时间的冷却治疗没有影响到垂体的释放量,因此短时间的冷却治疗后,血液中抗利尿激素含量变化不明显,但下丘脑抗利尿激素的合成明显减少。
【小问3详解】
抗利尿激素通过与肾小管、集合管细胞表面上的受体特异结合,通过肾小管、集合管上的水通道蛋白实现对水的重吸收。短时间的冷却治疗对AVP含量变化影响不明显,但对水的重吸收作用明显,为进一步研究其机理,可以对AVP受体和水通道蛋白的数量进行研究。
25. 某种金鱼的眼球颜色和体表颜色分别由等位基因A、a和B、b控制。现以红眼黄体和黑眼黑体金鱼为亲本进行正反交,F₁均表现为黑眼黄体,F₁ 中的雌雄个体相互交配,F₂中黑眼黄体、红眼黄体和黑眼黑体的比例约为9:3:4,不考虑性染色体同源区段。
(1)亲本中黑眼黑体金鱼的基因型为_____ ,金鱼的体表颜色这对相对性状中,显性性状为_____。控制金鱼眼球颜色和体表颜色的这两对基因的遗传遵循_____ ,判断依据是_____。
(2)根据上述实验_____(填“能”或“不能”)判断出A、a和B、b这两对等位基因与性染色体的位置关系,理由是_____。
(3)理论上 F₂中还应该出现表型为_____的个体,根据基因型和表型的关系推测,该表型的个体未出现的原因是_____。请设计实验验证该推测_____,要求:①所用两亲本分别从上述杂交实验中的亲本和F₂中选择;②仅杂交一代;③写出实验设计思路并预期实验结果。
【答案】25. ①. AAbb ②. 黄体 ③. 基因的自由组合定律 ④. 表型为黑眼黄体的F1相互交配后,F2的性状分离比为9:3:4
26. ①. 能 ②. 以红眼黄体和黑眼黑体金鱼为亲本进行正反交,实验结果均相同,由此可知这两对基因均不位于性染色体上
27. ①. 红眼黑体 ②. 基因型为aabb的个体没有表现为红眼黑体而表现为黑眼黑体 ③. 实验思路:用亲本中的红眼黄体个体分别与F2中的黑眼黑体进行杂交,统计每一个杂交组合的后代表型及比例
预期实验结果:有一个杂交组合的后代均表现为红眼黄体
【解析】
【分析】以红眼黄体鳟鱼和黑眼黑体鳟鱼为亲本,进行杂交实验,正交和反交结果相同,说明是核遗传;实验结果为9:3:4,是9:3:3:1的特殊情况,说明遵循基因的自由组合定律。
【小问1详解】
由题图可知,亲本红眼与黑眼杂交,F1全为黑眼,说明黑眼为显性性状;黑体和黄体杂交,F1全是黄体,说明黄体为显性性状。亲本基因型为aaBB(红眼黄体)和AAbb(黑眼黑体),实验结果为9:3:4,是9:3:3:1的特殊情况,说明遵循基因的自由组合定律。
【小问2详解】
以红眼黄体鳟鱼和黑眼黑体鳟鱼为亲本,进行杂交实验,正交和反交结果相同,说明是核遗传,且与性别无关,说明这两对基因均不位于性染色体上。
【小问3详解】
根据基因的自由组合定律,F2中理论上应为9黑眼黄体(A_B_):3红眼黄体(aaB_):3黑眼黑体(A_bb):1红眼黑体(aabb),F2还应该出现红眼黑体类型,但F2中没有出现该性状,原因可能是基因型为aabb的个体没有表现该性状,而是表现出了黑眼黑体的性状。弃耕后时间
优势种
1~2年后
猪毛蒿、狗尾草、猪毛菜、苦荬菜等杂草
2~3年后
猪毛蒿
3~4年后
羊草、野古草、狼尾草等根茎禾草
7~8年后
贝加尔针茅
梭曼浓度(μg·kg-1)
乙酰胆碱酯酶活性
乙酰胆碱受体的mRNA表达量/%
10
104.1
86
6
138.5
89
生产者
植食性动物
肉食性动物
分解者
流入能量
9.8×108
1.5×108
2.1×107
—
呼吸作用
6.1×108
8.1×107
1.6×107
1.7×108
放牧强度
物种数
植物地上部分生
物量(g·m-2)
部分植物的优势度(DO)
大针茅
羊草
糙隐
多根葱
野韭
禁牧
11
140
0.36
0.36
0.12
0.09
—
轻度放牧
13
148
0.30
0.34
0.11
0.12
0.04
中度放牧
17
170
0.15
0.15
0.08
0.14
0.07
重度放牧
14
90
0.13
0.13
0.10
0.11
0.09
相关试卷
这是一份山东省日照市2025届高三上学期开学考试生物试题(Word版附解析),文件包含山东省日照市2025届高三上学期开学考试生物试题word版含解析docx、山东省日照市2025届高三上学期开学考试生物试题docx等2份试卷配套教学资源,其中试卷共35页, 欢迎下载使用。
这是一份山西省吕梁市2024-2025学年高三上学期开学摸底考试生物试题(Word版附解析),共14页。试卷主要包含了粉红椋鸟号称“蝗虫收割机”等内容,欢迎下载使用。
这是一份2024届山东省德州市高三下学期开学摸底考试生物试题,文件包含高三生物答案pdf、高三生物试题pdf等2份试卷配套教学资源,其中试卷共6页, 欢迎下载使用。
