还剩10页未读,
继续阅读
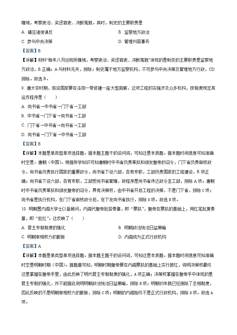
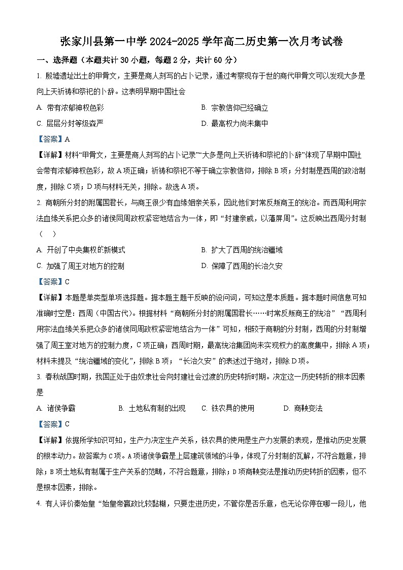
甘肃省天水市张家川回族自治县第一中学2024-2025学年高二上学期第一次月考历史试题(解析版)
展开
这是一份甘肃省天水市张家川回族自治县第一中学2024-2025学年高二上学期第一次月考历史试题(解析版),共13页。试卷主要包含了选择题,材料分析题,论述题等内容,欢迎下载使用。
相关试卷
甘肃省天水市张家川回族自治县第一中学2024-2025学年高二上学期第一次月考历史试卷:
这是一份甘肃省天水市张家川回族自治县第一中学2024-2025学年高二上学期第一次月考历史试卷,共3页。试卷主要包含了 选择题, 材料分析题, 论述题等内容,欢迎下载使用。
甘肃省天水市张家川回族自治县2023-2024学年高二6月联考历史试题:
这是一份甘肃省天水市张家川回族自治县2023-2024学年高二6月联考历史试题,共12页。试卷主要包含了单选题,材料分析题,论述题等内容,欢迎下载使用。
甘肃省张家川回族自治县第一中学2023—2024学年高二下学期第一次月考历史试题(原卷版+解析版):
这是一份甘肃省张家川回族自治县第一中学2023—2024学年高二下学期第一次月考历史试题(原卷版+解析版),文件包含精品解析甘肃省张家川回族自治县第一中学20232024学年高二下学期第一次月考历史试题原卷版docx、精品解析甘肃省张家川回族自治县第一中学20232024学年高二下学期第一次月考历史试题解析版docx等2份试卷配套教学资源,其中试卷共19页, 欢迎下载使用。

