湖北省十堰市六校教学体2024--2025学年高二上学期9月月考生物试卷
展开考试范围:必修2第六章选择性必修1一二章;考试时间:60分钟;命题人:高二生物组
姓名:___________班级:___________考号:___________
注意事项:
1.答卷前,考生务必将自己的姓名、准考证号填写在答题卡上。
2.回答选择题时,选出每小题答案后,用铅笔把答题卡对应题目的答案标号涂黑;如需改动,用橡皮擦干净后,再选涂其他答案标号。回答非选择题时,将答案写在答题卡上,写在试卷上无效。
一、单选题:本大题共20小题,共60分。
1.下列叙述中符合达尔文观点的是( )
A. 生活在地穴中的盲螈,因为长期不用眼睛而失去视觉
B. 食蚁兽的长舌是因为长期舔食树缝中的蚂蚁不断的伸长所致
C. 鹿和狼在长期的生存斗争中相互选择,结果发展了自己的特征
D. 由于缺少草而吃树叶的长颈鹿的脖子会越来越长
2.某地天坑群有近乎直立的陡峭崖壁,形成了相对独立和封闭的生态环境。天坑中有一种特殊的“住民”—不慎落入其中的飞猫。它们展开四肢凭借风力可以在天坑中滑翔,但天坑特殊的地形让它们难以重返地面。除了飞猫,天坑中的盲鱼、盲虾、中华溪蟹、洞穴步甲等动物都属于天坑溶洞的特有物种,它们对栖息地要求严苛,一旦天坑生态环境受到破坏,就可能面临灭绝。下列相关推测不合理的是( )
A. 天坑相对独立和封闭的环境可以隔绝干扰,不会出现物种灭绝
B. 天坑中的盲鱼、盲虾等生物与天坑存在协同进化
C. 受天坑环境影响,飞猫的种群基因库可能会变小
D. 天坑中的中华溪蟹、洞穴步甲等体现生物多样性
3.超高速奔跑是猎豹的生存本领,它依靠减轻体重来实现低能耗。为了达到极速,猎豹的身体有很多特殊的结构,比如相对劣质的骨骼、修长的体型等。这些结构在加快猎豹速度的同时,也让它成为了猫科动物中的“瓷娃娃”,一旦受伤,它就会几乎失去捕食能力。猎豹奔跑速度越来越快的主要原因是瞪羚的速度越来越快。作为食草动物,瞪羚的速度只有猎豹的70%左右,但是瞪羚学会了一种绕过猎豹的方法。下列叙述正确的是( )
A. 跑得更快是新物种形成的必要条件
B. 猎豹等捕食者的存在不利于增加物种多样性
C. 瞪羚的速度越来越快导致猎豹产生了超高速奔跑的变异
D. 猎豹和瞪羚在追逐中速度的相互提升是协同进化的结果
4.生境碎片化将亚洲象种群在空间上分隔成多个局域种群。各局域种群分布在不同的生境斑块中,其种群数量变动很大,部分种群甚至会消失。连接碎片化的栖息地可为亚洲象繁衍搭建“鹊桥”,从整体上使种群数量维持稳定。下列相关叙述正确的是( )
A. “鹊桥”能减少亚洲象近亲繁殖,有利于该物种的繁衍
B. 局域种群之间存在生殖隔离导致无法进行基因交流
C. 生境斑块的存在为生物多样性的增加提供了条件
D. 自然选择决定了局域种群内亚洲象可遗传变异的方向
5.人体细胞与外界环境进行物质交换需要“媒介”。下列关于该“媒介”的叙述,错误的是( )
A. 该“媒介”pH的相对稳定与HCO3-、HPO42-等离子有关
B. 葡萄糖、尿素、神经递质、胰岛素可存在于该“媒介”中
C. 维持该“媒介”的稳态需要人体多个器官和系统协调活动
D. 人体所有细胞与外界环境进行物质交换都需要该“媒介”
6.如图表示人体细胞与外界环境之间进行物质交换的过程,Ⅰ、Ⅱ、Ⅲ、Ⅳ、Ⅴ表示直接参与的几种系统或器官,①②③④⑤表示相关物质, A、B 表示相关过程。下列叙述正确的是( )
A. Ⅱ是消化系统,食物中的大分子在Ⅰ中被水解成小分子并被吸收到内环境中
B. Ⅲ是呼吸系统,O2和 CO2通过Ⅱ在空气与内环境间进行交换
C. Ⅳ是泌尿系统,细胞的代谢废物、水和无机盐主要通过该系统排出体外
D. Ⅴ是人体最大的器官,该器官的分泌物过多会导致细胞外液的渗透压降低
7.如图为人体细胞与内环境之间物质交换的示意图,①、②、③、④分别表示人体内不同部位的液体.据图判断下列说法正确的是( )
A. 体液①中含有激素、氨基酸、尿素、CO2等物质
B. ②内渗透压下降会引起组织水肿
C. ③内若产生乳酸会引起①、②、④内pH的剧烈变化
D. ①、②、④是机体进行细胞代谢活动的主要场所
8.“醉氧”即低原反应,指长期在高海拔地区工作的人,进入平原地区一段时间后会发生不适应,从而出现疲倦、嗜睡、头昏、腹泻等症状;而某人从平原进入高原地区后会出现呼吸困难等高原反应,经检查后发现其肺部出现感染,肺组织间隙和肺泡渗出液中有蛋白质、红细胞等成分,被确诊为高原性肺水肿。下列相关叙述错误的是( )
A. 发生“醉氧”反应可能与内环境中氧含量增加有关
B. “醉氧”导致严重腹泻,会使人体的内环境渗透压下降
C. 进入高原后呼吸困难会导致体内二氧化碳浓度下降
D. 肺水肿是由于肺部组织间隙的渗透压上升所造成
9.新冠肺炎治疗时,需要监测血氧饱和度、离子浓度、酸碱平衡和血液中肝酶(主要存在于肝细胞中的酶)等各项指标,还需要将药物溶解到适宜浓度的葡萄糖溶液、氯化钠溶液或氯化钾溶液中,再进行静脉滴注给药。下列叙述错误的是( )
A. 溶解药物的葡萄糖溶液能满足机体对能量的需求
B. 溶解药物的适宜浓度的葡萄糖溶液、氯化钠溶液或氯化钾溶液属于等渗溶液
C. 新冠肺炎重症患者可能出现血氧饱和度下降和酸碱平衡失调等症状
D. 肝酶在血浆中仍然可以正常发挥作用
10.动脉血压是指动脉内流动的血液对单位面积动脉管壁产生的血压值.其大小与心脏、血管的收缩活动密切相关。高血压是临床常见的疾病,发病率高,严重威胁着人们的生命安全。研究发现,高血压的发病与机体交感神经的活跃程度具有一定的相关性。下列分析错误的是( )
A. 交感神经与副交感神经组成自主神经系统,两者不受意识支配
B. 交感神经活动占优势时,机体的心率加快、血管收缩活动增强
C. 交感神经激活后兴奋性增强可引起机体血压升高、胃肠蠕动增强
D. 研究自主神经的功能可能为临床诊断和治疗高血压提供新思路
11.第31届世界大学生运动会正在四川成都如火如荼地进行。研究发现,当人在运动时,血氧消耗增加会引起颈动脉体中的细胞和主动脉体中的细胞向呼吸中枢发放神经冲动,以加快呼吸频率,增加肺的供氧量,除此之外,血液中CO2升高和H+浓度增加时,也会刺激颈动脉体产生神经冲动,进而引起呼吸、心跳加快等反应。下列相关叙述错误的是( )
A. 运动中会出现CO2浓度持续升高的现象 B. 体液中的CO2既是代谢废物,也可充当信号分子
C. 呼吸、心跳加快是交感神经兴奋的结果 D. H+可以与血浆中的缓冲对进行反应,使血浆pH保持稳定
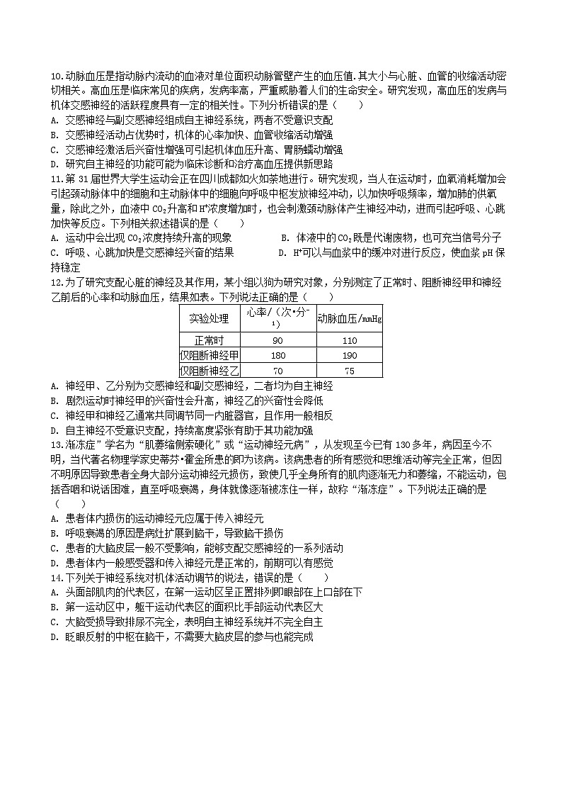
12.为了研究支配心脏的神经及其作用,某小组以狗为研究对象,分别测定了正常时、阻断神经甲和神经乙前后的心率和动脉血压,结果如表。下列说法正确的是( )
A. 神经甲、乙分别为交感神经和副交感神经,二者均为自主神经
B. 剧烈运动时神经甲的兴奋性会升高,神经乙的兴奋性会降低
C. 神经甲和神经乙通常共同调节同一内脏器官,且作用一般相反
D. 自主神经不受意识支配,持续高度紧张有助于其功能加强
13.渐冻症”学名为“肌萎缩侧索硬化”或“运动神经元病”,从发现至今已有130多年,病因至今不明,当代著名物理学家史蒂芬•霍金所患的即为该病。该病患者的所有感觉和思维活动等完全正常,但因不明原因导致患者全身大部分运动神经元损伤,致使几乎全身所有的肌肉逐渐无力和萎缩,不能运动,包括吞咽和说话困难,直至呼吸衰竭,身体就像逐渐被冻住一样,故称“渐冻症”。下列说法正确的是( )
A. 患者体内损伤的运动神经元应属于传入神经元
B. 呼吸衰竭的原因是病灶扩展到脑干,导致脑干损伤
C. 患者的大脑皮层一般不受影响,能够支配交感神经的一系列活动
D. 患者体内一般感受器和传入神经元是正常的,前期可以有感觉
14.下列关于神经系统对机体活动调节的说法,错误的是( )
A. 头面部肌肉的代表区,在第一运动区呈正置排列即眼部在上口部在下
B. 第一运动区中,躯干运动代表区的面积比手部运动代表区大
C. 大脑受损导致排尿不完全,表明自主神经系统并不完全自主
D. 眨眼反射的中枢在脑干,不需要大脑皮层的参与也能完成
15.下图是用甲、乙两个电流表研究神经纤维及突触上兴奋产生及传导的示意图。下列有关叙述错误的是( )
A. 静息状态下,甲指针偏转,乙指针不偏转
B. 刺激a处时,甲指针偏转一次,乙指针偏转两次
C. 刺激b处时,甲指针维持原状,乙指针偏转一次
D. 清除c处的神经递质,再刺激a处时,甲指针偏转一次,乙指针不偏转
16.图为突触结构示意图,下列相关叙述正确的是()。
A. 结构①为神经递质与受体结合提供能量
B. 当兴奋传导到③时,膜电位由内正外负变为内负外正
C. 神经递质经②的转运和③的主动运输释放至突触间隙
D. 结构④膜电位的变化与其选择透过性密切相关
17.图中的甲所示为三个神经元及其联系, 乙所示为突触结构, 在a、d两点连接一个灵敏电流计。
下列说法正确的是( )
A. 刺激图甲中②处, 可以测到电位变化的有①②③④⑤⑥
B. 在突触处完成化学信号→电信号→化学信号的转变
C. 刺激图乙中b、c点,灵敏电流计指针各偏转1、2次
D. 若抑制图乙细胞的呼吸作用,不影响兴奋的传递
18.组成大脑皮层的神经细胞约有140亿个,面积约2200平方厘米,由初级感觉区、初级运动区和联合区三部分构成,执行语言功能的言语区也包括在其中,下列关于语言功能和言语区的叙述错误的是( )
A. 专心作答题目时主要有大脑皮层的V区和W区的参与
B. 大脑皮层的S区受损表现为听觉性失语症,W区受损则不能写字
C. 语言功能是人脑特有的高级功能,包括与语言、文字相关的全部智能活动
D. 饮酒过量的人表现出语无伦次,与此生理功能相对应的结构是大脑皮层
19.如图是人体排尿反射的反射弧结构简图(表示从树突到胞体到轴突),方框甲代表大脑皮层的部分区域,乙代表脊髓中控制排尿的神经中枢。下列有关此生理过程的分析,错误的是( )
A. 婴儿的a兴奋,就会引起e兴奋;正常成年人的a兴奋,e不一定兴奋
B. 如果正常成年人的n兴奋,就会引起神经元d的兴奋
C. 若正常成年人的b受损,其排尿反射将不会存在
D. 若正常成年人的m或n受到损伤,其排尿反射仍会存在
20.神经元的轴突末梢可与另一个神经元的树突或胞体构成突触。通过微电极测定细胞的膜电位,PSP1和PSP2分别表示突触a和突触b的后膜电位,如图所示。下列叙述正确的是( )
A. 突触a、b前膜释放的递质,分别使突触a后膜通透性增大、突触b后膜通透性降低
B. PSP1和PSP2共同影响突触后神经元动作电位的产生
C. PSP1由K+外流或Cl-内流形成,PSP2由Na+或Ca2+内流形成
D. 突触a、b前膜释放的递质增多,分别使PSP1变化幅值增大、PSP2变化幅值减小
二、填空题:本大题共3小题,共40分。
21.(共10分,每空一分))一万多年前,某地区有许多湖泊(A、B、C、D),湖泊之间通过纵横交错的溪流连结起来,湖中有不少鳉鱼。后来,气候逐渐干旱,小溪流渐渐消失,形成了若干个独立的湖泊(如图1),湖中的鱼形态差异也变得明显。请分析回答下列问题:
(1)溪流消失后,各个湖泊中的鳉鱼不再发生基因交流,原因是存在 各个种群通过 _ _ 产生进化的原材料。
(2)C湖泊中全部鳉鱼所含有的全部基因称为该种群的 ______ 。鳉鱼某对染色体上有一对等位基因A和a,该种群内的个体自由交配。图2为某段时间内种群A基因频率的变化情况,假设无基因突变,则该种群在 ______ 时间段内发生了进化,判断依据是 。在Y3-Y4时间段内该种群中Aa的基因型频率为 ______ 。经历了图示变化之后,鳉鱼是否产生了新物种? (填“是”、“否”、“不确定”)。
(3)现在有人将四个湖泊中的一些鱼混合养殖,结果发现:A、B两湖的鳉鱼能进行交配且产生后代,但其后代高度不育,A、B两湖内鳉鱼的差异体现了 ______ 多样性:来自C、D两湖的鳉鱼交配,能生育且有正常生殖能力的子代,且子代个体间存在一定的性状差异,这体现了 ______ 多样性。这些多样性的形成是不同物种之间、生物与环境之间 ______ 的结果。
22.(共10分,每空一分)如图为人体某些生理活动的过程示意图,A、B、C、D、E为液体,①②为某种物质,请据图回答下列问题:
(1)图示中E是指内环境成分中 ,E与B在成分上的主要区别是 的含量不同。
(2)蚊子在叮咬我们的皮肤进行吸血时,会把含有抗凝血剂、蚁酸以及多种成分的唾液注入图中 __ __ (填图中字母和名称),有些物质会引起免疫系统发生反应而释放一种叫组胺的物质,该物质引起毛细血管 、增加毛细血管壁的通透性,最终使图中 (填图中字母和名称)增加,造成被叮咬的地方出现又红又痒的包。
(3)肝脏是酒精的主要代谢场所,酒精的代谢途径如图所示。头孢类分子可抑制乙醛脱氢酶的活性,使用头孢类药物后饮酒会造成乙醛中毒,重者可致呼吸抑制、急性心衰等。
①饮酒者血浆中的酒精少量随肺部呼吸排出体外,该过程酒精至少穿过 ______ 层生物膜,肺泡壁细胞生活的具体内环境是 ______ 。
②乙醛中毒引起的呼吸抑制,使通气量减少导致二氧化碳积累。为维持血浆pH的相对稳定,参与调节的缓冲对有 ______ 等。
(4)正常情况下,图中B、C、D、E中CO2浓度最高的是 ______ ,维持D渗透压的主要离子是 ______ 。
23.(共20分,每空两分)图甲是缩手反射相关结构,图乙是图甲中某一结构的亚显微结构模式图,图丙表示三个神经元及其联系,据图回答
(1)甲图中a表示的结构是 ,是由 组成,乙图是甲图中 _ (填字母)的亚显微结构放大模式图,乙图中的B是下一个神经元的 。
(2)缩手反射属于 (条件、非条件)反射,当我们取指血进行化验时,针刺破手指的皮肤,但我们并未将手指缩回。这说明一个反射弧中的低级中枢要接受 的控制。
(3)图丙中若①代表小腿上的感受器,⑤代表神经支配的小腿肌肉,则③称为 。若刺激图丙中b点,图中除b点外 (字母)点可产生兴奋。
(4)图乙中神经递质由A细胞合成、包装加工,形成突触小泡,突触小泡再与突触前膜融合所涉及的细胞器主要有 。
(5)突触后膜上的“受体”与相应神经递质结合,引起B细胞产生 ,使突触后膜的电位发生变化。实验处理
心率/(次•分-1)
动脉血压/mmHg
正常时
90
110
仅阻断神经甲
180
190
仅阻断神经乙
70
75
2022-2023学年湖北省十堰市高二上学期期末调研考试生物试题含解析: 这是一份2022-2023学年湖北省十堰市高二上学期期末调研考试生物试题含解析,共32页。试卷主要包含了选择题,非选择题等内容,欢迎下载使用。
2022-2023学年湖北省十堰市高二上学期期末调研考试生物试题含解析: 这是一份2022-2023学年湖北省十堰市高二上学期期末调研考试生物试题含解析,共32页。试卷主要包含了选择题,非选择题等内容,欢迎下载使用。
辽宁省六校协作体2021-2022学年高二上学期期中考试生物试题含答案: 这是一份辽宁省六校协作体2021-2022学年高二上学期期中考试生物试题含答案,共8页。试卷主要包含了选择题,不定项选择题,非选择题等内容,欢迎下载使用。

