山东省曹县三桐中学2024-2025学年高三上学期9月第一次月考生物试题
展开
这是一份山东省曹县三桐中学2024-2025学年高三上学期9月第一次月考生物试题,共8页。试卷主要包含了不定项选择题,非选择题等内容,欢迎下载使用。
1.癌细胞表面大量表达的SLC7A11转运蛋白可将谷氨酸转运到胞外的同时将胱氨酸转运到胞内,胱氨酸被NADPH还原为两个半胱氨酸。NADPH不足时,过度表达SLC7A11的细胞内胱氨酸及其他二硫化物会异常积累,导致二硫化物应激,引起细胞骨架蛋白二硫键形成异常,从而导致细胞程序性死亡。下列说法错误的是( )
A.二硫化物应激导致细胞骨架蛋白肽链之间错误连接进而使其异常
B.上述细胞死亡是一种细胞凋亡,受到环境因素和基因的共同调节
C.有氧呼吸过程中,细胞质基质和线粒体基质均可产生NADPH
D.通过抑制细胞内NADPH的合成可为治疗癌症提供新的思路
2.为研究某种动物体细胞的细胞周期,在t0时将S期的细胞用3H全部标记,然后换用无放射性的新鲜培养液继续培养,不同间隔时间取样做细胞放射性自显影实验,统计其中带3H标记的M期细胞所占的百分比。t1(t1=t0+3h)时发现被标记的细胞开始进入M期;t2(t2=t1+1h)时50%的被标记细胞处于M期的被标记细胞的数目在增加;t3(t3=t2+4h)时50%被标记细胞处于M期且处于M期的被标记细胞的数目在减少;t4(t4=t3+8h)时出现被标记的细胞第二次进入M期。下列说法正确的是( )
A.t0~t4时间段被3H标记的细胞均不会经历核糖体形成的时期
B.t1~t4时间段被3H标记的细胞经历了一个完整的细胞周期
C.t2~t3时间段被3H标记的部分细胞核DNA复制会因环境影响而出错
D.该细胞周期中G1、S、G2和M期时长分别为4h、2h、3h和4h
3.图1表示基因型为AaXBXb的生物体某个细胞的分裂过程中某种物质或结构数量变化的相关模式图,图2表示图1过程某些时期细胞内染色体、染色单体和核DNA的数量关系。下列相关叙述正确的是( )
A.图1呈现的是细胞内染色体组数在细胞分裂不同时期的变化
B.HI段细胞中含有的XB的染色体数与CD段一定不同
C.图1的CD段对应图2的I时期,细胞内含有2个染色体组
D.若该细胞核DNA双链均被32P标记,在普通培养基中完成图1分裂后,带标记的子细胞数为4~8个
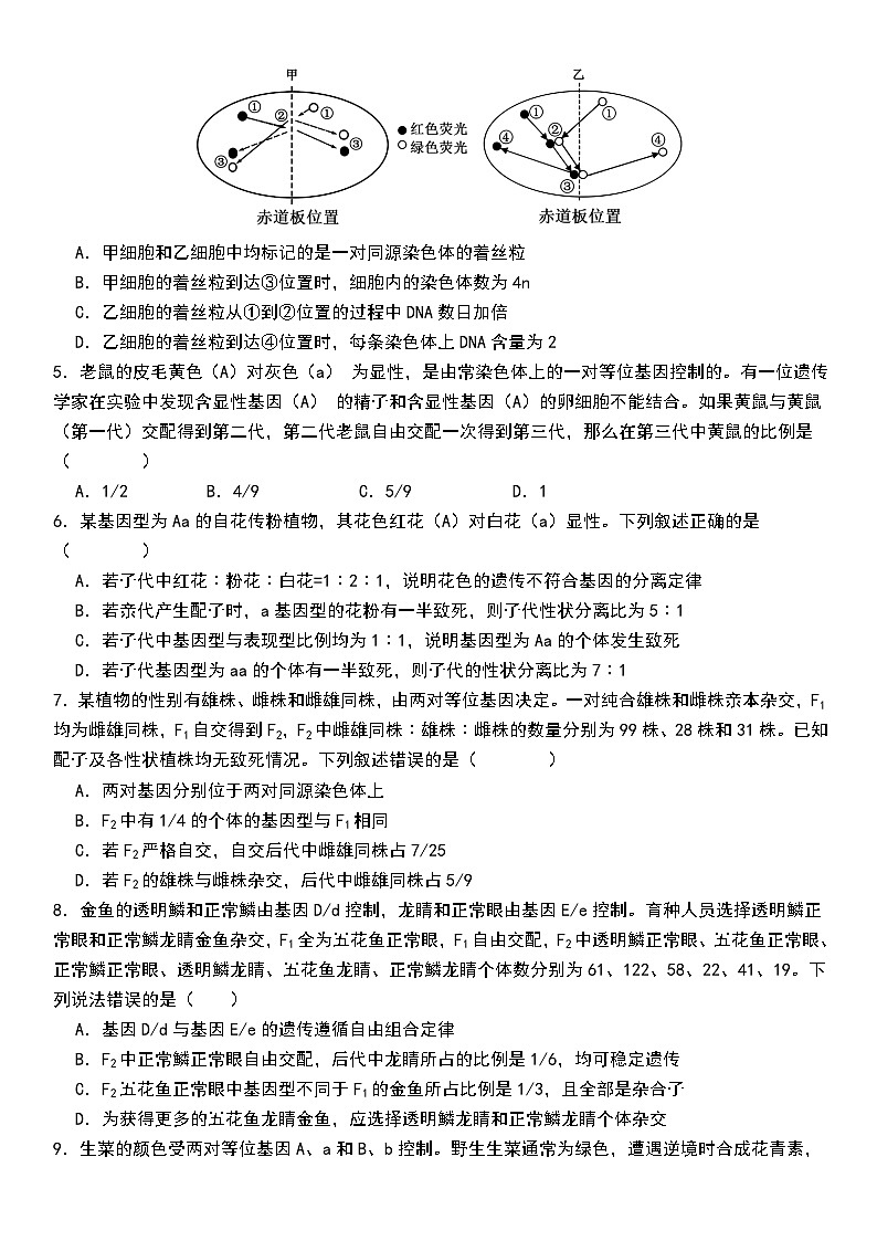
4.下图分别表示某动物(2n)精巢中处于分裂期的甲细胞和乙细胞,用红色荧光和绿色荧光分别标记其中两条染色体的着丝粒,在荧光显微镜下观察着丝粒随时间的变化,发现其依次出现在细胞①~③(或①~④)的不同位置处。下列说法正确的是( )
A.甲细胞和乙细胞中均标记的是一对同源染色体的着丝粒
B.甲细胞的着丝粒到达③位置时,细胞内的染色体数为4n
C.乙细胞的着丝粒从①到②位置的过程中DNA数目加倍
D.乙细胞的着丝粒到达④位置时,每条染色体上DNA含量为2
5.老鼠的皮毛黄色(A)对灰色(a) 为显性,是由常染色体上的一对等位基因控制的。有一位遗传学家在实验中发现含显性基因(A) 的精子和含显性基因(A)的卵细胞不能结合。如果黄鼠与黄鼠(第一代)交配得到第二代,第二代老鼠自由交配一次得到第三代,那么在第三代中黄鼠的比例是( )
A.1/2B.4/9C.5/9D.1
6.某基因型为Aa的自花传粉植物,其花色红花(A)对白花(a)显性。下列叙述正确的是( )
A.若子代中红花∶粉花∶白花=1∶2∶1,说明花色的遗传不符合基因的分离定律
B.若亲代产生配子时,a基因型的花粉有一半致死,则子代性状分离比为5∶1
C.若子代中基因型与表现型比例均为1∶1,说明基因型为Aa的个体发生致死
D.若子代基因型为aa的个体有一半致死,则子代的性状分离比为7∶1
7.某植物的性别有雄株、雌株和雌雄同株,由两对等位基因决定。一对纯合雄株和雌株亲本杂交,F1均为雌雄同株,F1自交得到F2,F2中雌雄同株∶雄株∶雌株的数量分别为99株、28株和31株。已知配子及各性状植株均无致死情况。下列叙述错误的是( )
A.两对基因分别位于两对同源染色体上
B.F2中有1/4的个体的基因型与F1相同
C.若F2严格自交,自交后代中雌雄同株占7/25
D.若F2的雄株与雌株杂交,后代中雌雄同株占5/9
8.金鱼的透明鳞和正常鳞由基因D/d控制,龙睛和正常眼由基因E/e控制。育种人员选择透明鳞正常眼和正常鳞龙睛金鱼杂交,F1全为五花鱼正常眼,F1自由交配,F2中透明鳞正常眼、五花鱼正常眼、正常鳞正常眼、透明鳞龙睛、五花鱼龙睛、正常鳞龙睛个体数分别为61、122、58、22、41、19。下列说法错误的是( )
A.基因D/d与基因E/e的遗传遵循自由组合定律
B.F2中正常鳞正常眼自由交配,后代中龙睛所占的比例是1/6,均可稳定遗传
C.F2五花鱼正常眼中基因型不同于F1的金鱼所占比例是1/3,且全部是杂合子
D.为获得更多的五花鱼龙睛金鱼,应选择透明鳞龙睛和正常鳞龙睛个体杂交
9.生菜的颜色受两对等位基因A、a和B、b控制。野生生菜通常为绿色,遭遇逆境时合成花青素,使叶片变为红色,人工栽培的生菜品种在各种环境下均为绿色。用野生型红色生菜与人工栽培的绿色生菜杂交,F1自交,F2中有7/16的个体始终为绿色。育种工作者根据A/a、B/b的基因序列设计特异性引物,分别对F2部分红色植株的DNA进行PCR扩增,结果如图所示。下列分析不正确的是( )
A.人工栽培的生菜均为绿色的原因是不能合成花青素
B.红色生菜不能进行光合作用,在进化过程中易被淘汰
C.F2中杂合的绿色生菜植株自交,后代在各种环境下均为绿色
D.由扩增结果可知,编号为3和5的植株是能稳定遗传的红色生菜
10.鸡的性别(ZZ 为雄性,ZW为雌性)不仅和性染色体有关,还与只存在于 Z染色体上DM-RT1基因有关,表达量与其数目呈正相关。该基因的表达量高促进睾丸发育,表达量低促进卵巢发育。研究发现:①无Z染色体和含有3条Z染色体的个体无法发育;②一定环境因素下,母鸡可性反转成公鸡。下列说法错误的是( )
A.卵细胞中可能找不到 DMRT1基因
B.鸡的种群中可存在性染色体组成为ZO(O表示性染色体丢失)的雌性个体
C.性染色体组成为ZZW和ZZ的个体交配,子代中雌性个体占1/5
D.性染色体组成正常的母鸡性反转为公鸡,并与正常的母鸡交配,子代中雌性:雄性=2:1
11.某家系中有甲、乙两种遗传病,甲病是由两对常染色体上的等位基因A/a、B/b控制(A和B同时存在个体表现正常),乙病为单基因遗传病,由基因D/d控制。下图为该家系的遗传系谱图,其中I-1基因型为AaBB,且Ⅱ-2与Ⅱ-3婚配所生的子代均不会患甲病,I-2不携带乙病基因。下列叙述正确的是( )
A.乙病为伴X染色体隐性遗传,I-4可能为纯合子
B.若某个体同时患甲病和乙病,则其基因型有10种可能
C.Ⅲ-2的一个初级精母细胞和一个次级精母细胞中可能都含有3个致病基因
D.Ⅲ-1与一个基因型为AaBbXdY男性婚配,后代中个体患病的概率为37/64
12.研究发现DNA复制时一条子链连续形成,另一条子链先形成短片段后再借助DNA连接酶连接缺口。为验证上述现象,进行了如下实验:让T2噬菌体侵染大肠杆菌一段时间,然后将3H标记的脱氧核苷酸添加到大肠杆菌培养液中,随后在培养的不同时刻,分离出T2噬菌体DNA,使其解旋成单链,加入试管中进行离心,并检测试管中各部位的放射性强度,结果如图。下列说法正确的是( )
A.大肠杆菌DNA复制时需要RNA聚合酶打开氢键
B.该实验需要的原料可以用15N标记的脱氧核苷酸代替
C.该实验结果也可以证明DNA的复制方式为半保留复制
D.若加入DNA连接酶抑制剂,则近试管口处放射性会增强
13.细胞中GPX4酶含量下降直接导致有毒的脂质过氧化物大量积累,进而被细胞毒性T细胞裂解死亡。研究发现癌细胞相关染色体组蛋白乙酰化会导致GPX4基因高表达,衰老细胞GPX4基因上游甲基化会抑制该基因的表达。下列说法错误的是( )
A.细胞中大量的脂质过氧化物积累可以激活免疫机制,进而使细胞凋亡
B.癌细胞相关染色体组蛋白乙酰化导致GPX4基因高表达,进而大量生成脂质过氧化物
C.GPX4基因甲基化水平影响GPX4酶的含量,但甲基化不会导致基因序列发生改变
D.通过药物促进癌细胞GPX4基因上游甲基化,可为治疗癌症提供一种思路
14.拟南芥在盐胁迫条件下,会发生DNA甲基化和mRNA假尿嘧啶化修饰,产生较稳定的表型改变来应对环境变化。当后代未受到胁迫时部分植株能延续这种改变,该现象称为“胁迫跨代记忆”。研究发现,假尿嘧啶化修饰使尿嘧啶核苷酸化学结构发生改变,形成假尿嘧啶核苷酸,可提高mRNA的稳定性和翻译速率。下列叙述正确的是( )
A.“胁迫跨代记忆”改变了基因的碱基排列顺序
B.甲基化修饰可抑制DNA的复制与转录过程
C.含有假尿嘧啶核苷酸的密码子不能编码氨基酸
D.可通过逆境胁迫激发表观遗传修饰来培育新品种
15.研究者开发了由远红光调控细胞基因表达的系统。该系统中的BphS可响应远红光,诱导FGTA4表达,FGTA4可与dCas9结合,dCas9与gRNA结合(BphS、FGTA4和dCas9均为蛋白质)。通过设计gRNA的序列,可以实现gRNA与目标基因的特异性结合,在该系统中,gRNA将FGTA4带到目标基因所在位置,FGTA4可促进该基因表达。将上述系统导入诱导多能干细胞(iPS细胞)中,在远红光照射下促进神经转录因子NEU-ROG2表达,诱导iPSC分化为神经细胞。下列说法错误的是( )
A.gRNA的序列应与编码BphS的基因序列互补配对
B.FGTA4影响RNA聚合酶与NEUROG2基因启动子的结合
C.iPSC分化为功能性神经细胞过程中未发生DNA序列的改变
D.可通过改变gRNA的靶向基因将iPSC诱导为其他所需细胞
二、不定项选择题(本题共5小题,每小题3分,共15分。每小题有一个或多个选项符合题目要求,全部选对的得3分,选对但不全的得1分,有选错的得0分)
16.研究人员在研究卵原细胞减数分裂过程中,发现了一种非常规的细胞分裂过程(“逆反”减数分裂),如图所示( )
A.“逆反”减数分裂的发生可能与纺锤体的结构有关
B.“逆反”减数分裂过程中,等位基因分离发生在MⅡ
C.“逆反”减数分裂经MⅠ后染色体数目减半
D.“逆反”减数分裂更易获得含重组染色体的卵细胞
17.某繁殖力超强鼠的自然种群中,体色有黄色、黑色、灰色三种,体色色素的转化关系如图所示。已知控制色素合成的两对基因位于两对常染色体上,基因B能完全抑制基因b的表达,不含基因A的个体会由于黄色素在体内过多积累而导致50%的个体死亡。下列叙述正确的是( )
A.黄色鼠个体可有3种基因型
B.若让一只黄色雌鼠与一只灰色雄鼠交配,F1全为黑色鼠,则双亲的基因型为aaBB和AAbb
C.两只黑色鼠交配,子代只有黄色和黑色,且比例接近l:6,则双亲中一定有一只基因型是AaBB
D.基因型为AaBb的雄、雄鼠自由交配,子代个体表现型及其比例为黄:黑:灰=9:3:4
18.将全部DNA分子的双链经32P标记的雄性动物细胞(染色体数为2N)置于含31P的培养基中培养。经过连续两次细胞分裂后产生4个子细胞,检测子细胞中的情况。下列推断正确的是( )
A.若进行有丝分裂,则含32P染色体的子细胞比例一定为1/2
B.若产生的4个子细胞中的染色体都含32P,则一定进行有丝分裂
C.若进行减数分裂,则含32P染色体的子细胞比例一定为1
D.若产生的4个子细胞中的染色体不都含32P,则一定进行有丝分裂
19.DNA转录时作为模板功能的链叫作反义链,另一条叫作有义链。下图是DNA分子中某些基因有义链和反义链示意图。下列说法错误的是( )
A.不同基因可能同时复制,但不能同时转录
B.根据启动子和终止子的相对位置可判断哪条链作为反义链
C.DNA分子的一条链对不同基因来说,有的是有义链,有的是反义链
D.基因的转录和翻译并不都是沿着模板的3'端到5'端进行的
20.S品系家蚕是人工构建的家蚕品系,构建过程如下图。图中 a、b为隐性致死基因,呈连锁状态的基因间无互换。Os基因控制油蚕,蚕体透明,可用于家蚕的筛选。S品系家蚕可作种蚕和普通蚕(非油蚕)杂交,用于家蚕的制种。通常,雄蚕食桑叶少且蚕丝质量好,因而蚕农喜欢只养雄蚕。 下列说法正确的是( )
A.构建S 品系家蚕过程中只发生了基因突变B.S品系家蚕的基因型有3种
C.S品系雄蚕作种蚕时,子代全为雄蚕D.S品系雌蚕作种蚕时,子代应去除油蚕
三、非选择题:本题包括5小题,共55分
21.图1是某动物卵巢内中一个正常分裂的细胞示意图,图2中①~⑦是该动物体内细胞增殖不同时期的细胞中染色数与核DNA分子数的关系图。
(1)图1细胞的名称 ,形成该细胞的过程中一定发生了 (填变异类型)。
(2)图2中一定含有两个染色体组的细胞是 (填序号),其中细胞⑦最可能处于 (填时期),可能发生联会的细胞是 (填序号)。
(3)与有丝分裂及精子形成过程不同,卵细胞产生过程中,细胞质不均等分裂,其意义是 。
22.某二倍体植物雌雄同株异花,其花色由两对独立遗传的等位基因(B/b,D/d)控制,其机理如图所示,已知在B基因存在的情况下,D基因不能表达。
(1)黄花植株的基因型有 种。要检验某黄花植株的基因型,选择 花植株与之杂交,杂交过程中 (是/否)需要对母本去雄。若杂交结果为全为黄花,且该黄花植株不含D基因,请写出该杂交的遗传图解。
(2)某黄花植株自交,F1植株中黄花:紫花:红花=10:1:1。形成这一比例的原因是该植物产生的配子中某种基因型的雌配子或雄配子致死。
①致死配子的基因型为 ,上述F1黄花植株中纯合子占 。
②要利用上述F1植株,可通过一代杂交实验探究致死配子是雌配子还是雄配子,若已证明致死的是雄配子,某群体中基因型为BbDd和BbDD的个体比例为1:2,该群体个体随机受粉,则理论上子一代个体中紫色植株占的比例为 。
23. 科学家根据真核细胞结构,推测遗传信息从DNA转移到蛋白质需要RNA作“信使”。对于“信使”有两种假说:“rRNA假说”认为,核糖体中的RNA就是信使;“mRNA 假说”认为另有一种RNA作为传递遗传信息的信使。T2噬菌体和大肠杆菌是分子遗传学的重要研究材料。噬菌体侵染大肠杆菌后,会完全破坏大肠杆菌的DNA,并以自身的DNA为模板合成大量的RNA,并在核糖体处合成蛋白质。
(1)根据真核细胞的结构分析,基因表达过程需要某种“信使”的原因是 。T2噬菌体作为分子遗传学研究的重要材料,具有优点是 (答出两点即可)。
(2)若“rRNA假说”成立,则细胞中不同基因的表达会产生含有 (填“相同”或“不同”) RNA序列的核糖体;若“mRNA假说”成立,则细胞中不同基因的表达产生的RNA在核糖体处合成蛋白质后,核糖体中的RNA序列 (填“不变”或“改变”)。
(3)向大肠杆菌培养液中加入T2噬菌体,待大肠杆菌被充分侵染后,再加入14C标记的 (填“氨基酸”、“核糖核苷酸”或“脱氧核苷酸”)共同培养,提取被裂解的大肠杆菌中的核糖体,检测其放射性。若核糖体 (填“有”或“无”)放射性,则“mRNA 假说”成立。为进一步证明该假说成立, 将大肠杆菌和噬菌体的DNA分别与被侵染大肠杆菌中的放射性RNA杂交,出现杂交带的DNA来自 。
24.大肠杆菌乳糖操纵子包括lacZ、lacY、lacA三个结构基因(lacZ编码的β-半乳糖苷酶可水解乳糖,lacY编码β-乳糖转移酶)以及上游3个对结构基因起调控作用的核苷酸序列。操纵基因(O)对结构基因起着“开关”的作用,直接控制结构基因的表达。调节基因(R)能够调节操纵基因状态,从而对“开关”起着控制作用。图1表示环境中无乳糖时,结构基因的表达被“关闭”的调节机制:图2表示环境中有乳糖时,结构基因的表达被“打开”的调节机制。回答下列问题:
(1)在合成阻遏蛋白的过程中,①过程发生的碱基配对方式为 ,参与②过程的RNA有 。
(2)据图分析,③过程发生时,以 (填“α链”或“β链”)为模板,表达出三种酶。已知表达出的酶b可将半乳糖苷运入细胞,推测该酶主要存在于 (填细胞结构)中。
(3)核苷酸序列P是 ,RNA聚合酶的作用是 。当环境中无乳糖时,阻遏蛋白会与操纵基因结合,阻碍RNA聚合酶与P结合,在 水平上影响基因的表达。
(4)当环境中有乳糖时,大肠杆菌乳糖操纵子的调节过程可表述为 。β-半乳糖苷酶(酶a)可以水解乳糖,使上述过程减弱,这种调节机制是 ,可使大肠杆菌避免物质和能量的浪费。
25.某一果蝇种群眼色由位于两对同源染色体上的两对等位基因(A/a,B/b)控制,分为野生型、朱红色(与基因B存在有关)、棕色(与基因A存在有关)、白色。为研究其遗传机制,进行了如下杂交实验(不考虑突变、染色体交叉互换和XY同源区段):
组合一:野生型雌蝇×野生型雄蝇→野生型雌蝇∶野生型雄蝇∶朱红眼雄蝇=2∶1∶1
组合二:野生型雌蝇×朱红眼雄蝇→野生型雌蝇∶棕眼雌蝇∶野生型雄蝇∶棕眼雄蝇=3∶1∶3∶1
组合三:野生型雌蝇×野生型雄蝇→野生型雌蝇∶棕眼雌蝇∶野生型雄蝇∶朱红眼雄蝇∶棕眼雄蝇∶白眼雄蝇=6∶2∶3∶3∶1∶1
(1)根据实验分析,基因A、a位于 染色体上,基因B、b位于 染色体上。
(2)野生型果蝇的基因型有 种,组合三的亲本基因型为 。
(3)欲鉴定组合二子代中一只野生型雄性果蝇是否为纯合子,可随机选择该组合子代中的多只 (写出表型)进行杂交,如果子代的表型 ,则该野生型果蝇为纯合子,否则为杂合子。
(4)已知基因T、t位于果蝇的常染色体上。当t纯合时对雄果蝇无影响,但会使雌果蝇性反转成不育的雄果蝇。让一只含T基因的纯合朱红眼雌蝇与一只含t基因的纯合棕眼雄蝇杂交,所得F1果蝇的表型及比例为 ,F1随机交配,F2的性别比例为 ,F2中,白眼雄蝇所占的比例为 。
相关试卷
这是一份海南省农垦中学2024-2025学年高三上学期第一次月考生物试题,共8页。
这是一份黑龙江省实验中学2024-2025学年高三上学期第一次月考生物试题,共16页。
这是一份陕西省韩城市象山中学2024-2025学年高三上学期第一次月考生物试题(无答案),共9页。试卷主要包含了请将答案正确填写在答题卡上,北京烤鸭是北京传统特色美食,耐盐碱水稻是指能在盐浓度0,如图是细胞膜等内容,欢迎下载使用。

