



四川省达州铁路中学2023-2024学年高一下学期4月(期中)考试化学试题
展开
这是一份四川省达州铁路中学2023-2024学年高一下学期4月(期中)考试化学试题,文件包含8化学试卷docx、8化学答案docx等2份试卷配套教学资源,其中试卷共9页, 欢迎下载使用。
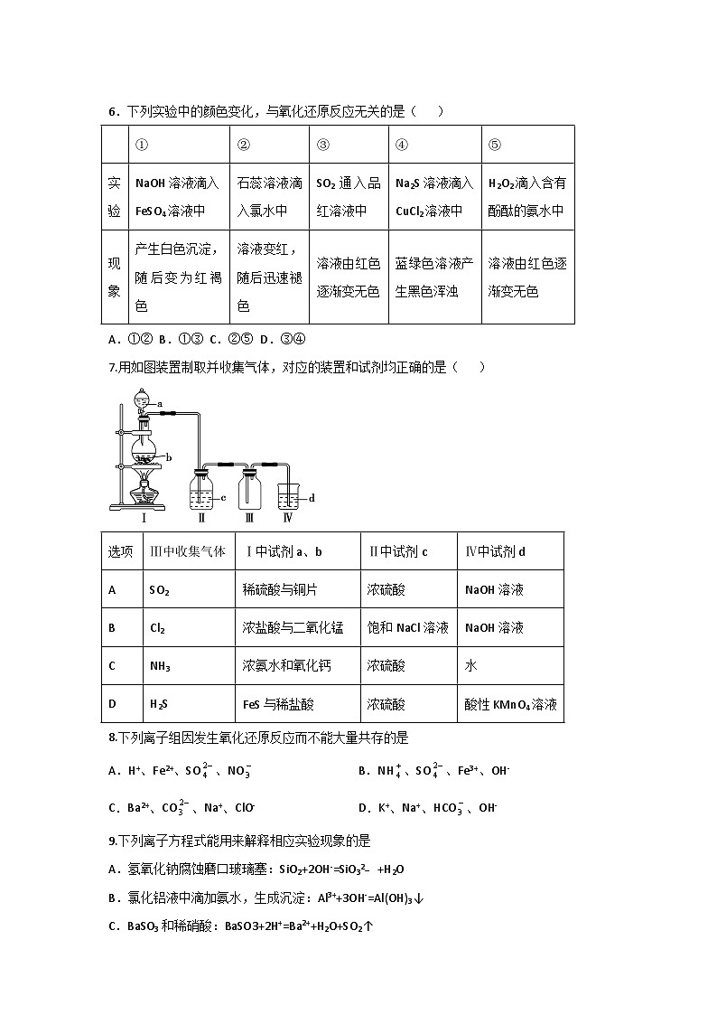
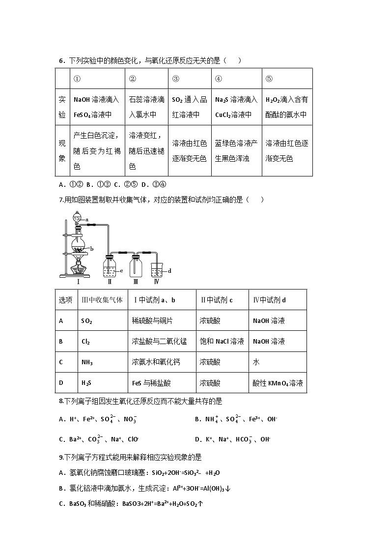
1-5:CBACC
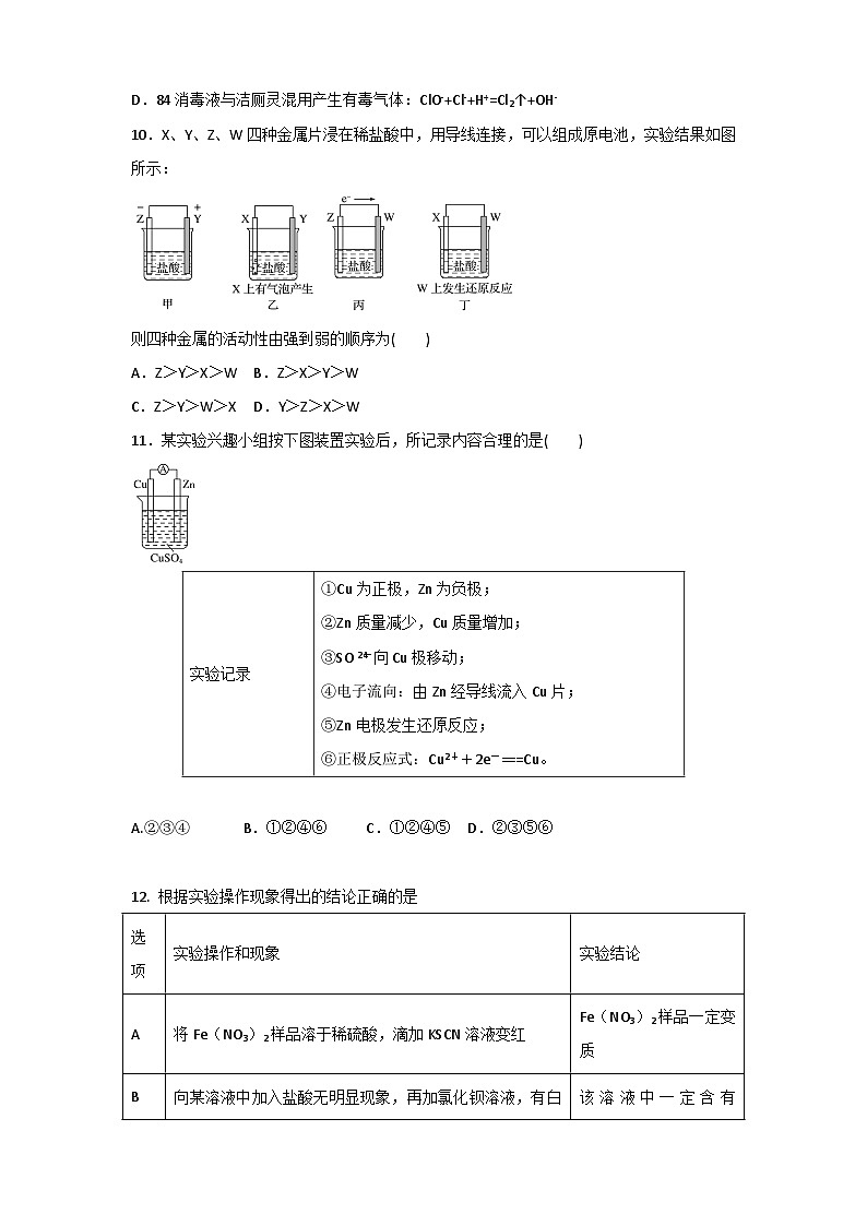
6-10:DBAAA
11-15:BBABD
二、非选择题:本题共4小题,共55分。
17(14分)
Ⅰ (1)B
(2)放出,92
Ⅱ (1)Cu,AgNO3溶液
(2)Ag++e-=Ag
(3)54
18.(16分)
m
丙
Ca(OH)2+2NH4Cl===CaCl2+2NH3↑+2H2O
2NH3+Fe2O3====2Fe+3H2O+N2
E B F D,检查装置的气密性
②
19.(15分)
(1) 产生红褐色沉淀 d
(2) 否 SO2+Ca2++2OH-=CaSO3↓+H2O
随着反应的进行浓硫酸的浓度降低,Fe和稀硫酸反应产生了H2
(3)开始未见明显现象是因为SO2不能与BaCl2反应,一段时间后空气中的O2将H2SO3氧化成为H2SO4,从而与BaCl2反应生成BaSO4沉淀
(4)①Fe2(SO4)3 ②4Fe2++O2+4H+=4Fe3++2H2O
20(12分)
① H2SO4 ②. 酸雨
① 4NH3+5O2====4NO+6H2O
②. Fe+4H++NO3-===Fe3++NO↑+2H2O 1:2
相关试卷
这是一份四川省达州市2023-2024学年高一下学期期末监测化学试题,共7页。
这是一份四川省达州市达川区铭仁园学校高2023-2024学年高一下学期期中考试化学试题,共11页。试卷主要包含了选择题,填空题等内容,欢迎下载使用。
这是一份四川省达州市万源中学2023-2024学年高一下学期4月期中考试化学试题(含答案),文件包含试题docx、化学答案docx等2份试卷配套教学资源,其中试卷共7页, 欢迎下载使用。
