考点06 细胞器和生物膜系统(讲义)-备战2025年高考生物一轮复习考点(新高考通用)
展开地 城
知识填空
考点必背 知识巩固 基础落实 建议用时:10分钟
1.细胞质中还有呈溶胶状的____________,细胞器就分布在细胞质基质中,也是____________的重要场所。(P47)
2.请写出下列细胞结构名称(P49)
3.能复制的细胞器有____________________;双层膜的细胞器有________________;非膜性的细胞器有________________;含有核酸的细胞器有________________________;含色素的细胞器有______________;能产生ATP的细胞器有______________。
4.与植物细胞有丝分裂有关的细胞器有____________________;与低等植物细胞有丝分裂有关的细胞器________________________________。
5.分泌蛋白的合成与运输离不开________________________________________细胞器的参与,该过程说明各种细胞器________________________________。该过程依赖细胞膜的____________;需 ____________(填生理过程)提供能量。
6.内质网与__________的合成和加工(如:给蛋白质加糖侧链)以及________的合成有关。(P48)
7.高尔基体功能是________________________________________。在动物细胞中与____________的合成有关,在植物细胞中与________________有关。
8.植物特有的细胞器________________,动物和低等植物特有的细胞器 __________。最能体现动植物细胞的区别的是有无__________。(P49)
9.溶酶体:溶酶体主要分布在动物细胞中,是细胞的“消化车间”,内部含有多种________,功能是(1)能分解________、________的细胞器,(2)吞噬并杀死侵入细胞的病毒或细菌。(P49)
10.真核细胞中有维持细胞形态、保持细胞内部结构有序性的________。细胞骨架是由____________组成的网架结构,与细胞运动、分裂、分化以及物质运输、能量转换、信息传递等生命活动密切相关。(P50)
11.“动力车间”是:________;“养料制造车间”和“能量转换站”是:________;“消化车间”是:________;“蛋白质的生产机器”是:________;________是动植物细胞中都有,但执行功能有区别的细胞器。(P49)
地 城
试题精练
考点巩固 题组突破 分值:50分 建议用时:15分钟
一、单选题
1.下列有关细胞的叙述正确的是( )
A.原核细胞和真核细胞的主要区别是有无核仁
B.原核细胞的细胞膜的化学组成和结构与真核细胞的类似
C.人的成熟红细胞没有细胞核和细胞器,所以不进行细胞呼吸
D.没有细胞壁的细胞是动物细胞,有细胞壁的细胞是植物细胞
2.下列有关细胞结构和物质的说法,错误的是( )
A.西瓜鲜红的物质贮存在液泡中
B.细胞骨架主要由蛋白质组成,与细胞的运动、物质运输、能量转化等细胞活动有关
C.细胞质基质呈胶质状态,包括多种酶、无机盐、水和各种细胞器
D.细胞膜的功能之一是进行细胞间信息交流
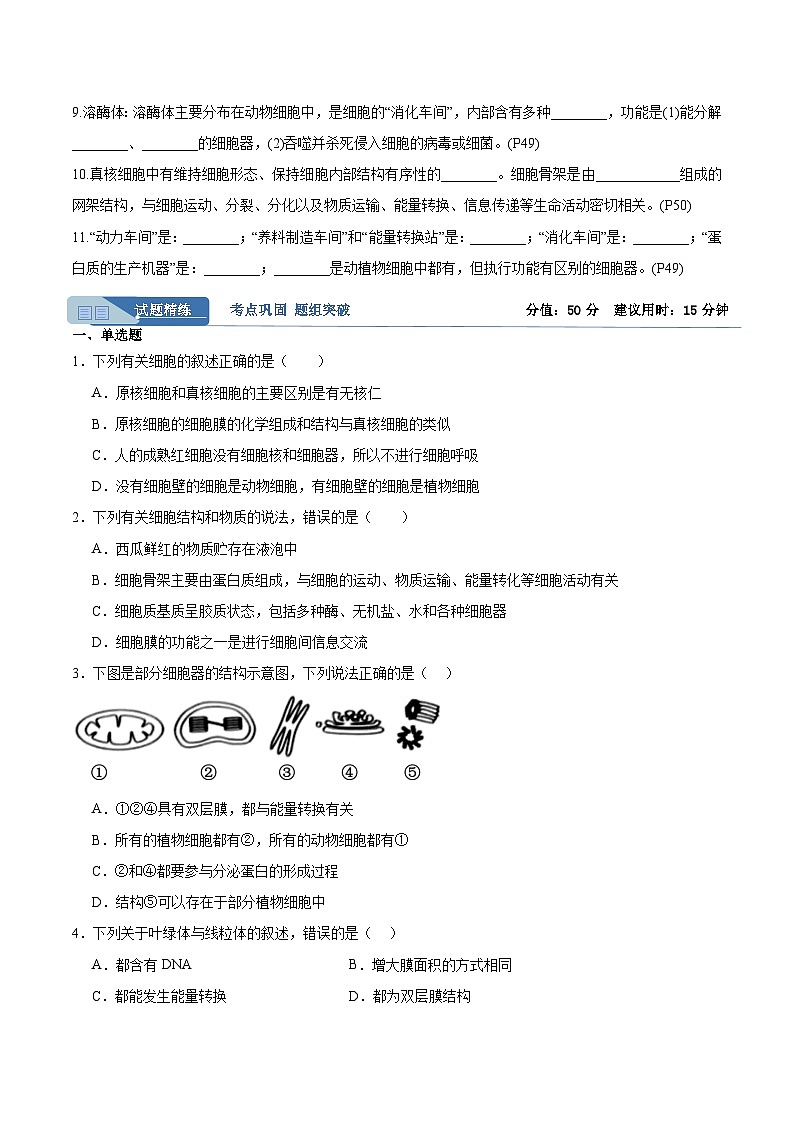
3.下图是部分细胞器的结构示意图,下列说法正确的是( )
A.①②④具有双层膜,都与能量转换有关
B.所有的植物细胞都有②,所有的动物细胞都有①
C.②和④都要参与分泌蛋白的形成过程
D.结构⑤可以存在于部分植物细胞中
4.下列关于叶绿体与线粒体的叙述,错误的是( )
A.都含有DNAB.增大膜面积的方式相同
C.都能发生能量转换D.都为双层膜结构
5.各种细胞器在功能上既有分工又有合作。下列相关叙述错误的是( )
A.植物细胞中的液泡与维持细胞的渗透压有关
B.中心体和核糖体与蛋白质的合成有关
C.内质网和高尔基体与分泌蛋白的加工有关
D.叶绿体、线粒体与细胞内物质和能量的转化有关
6.某研究小组从小鼠细胞中分离出了的三种细胞器,并测定其中三种有机物的含量如下图所示。下列相关叙述正确的是( )
A.细胞器甲是有氧呼吸的唯一场所
B.细胞器乙一定与分泌蛋白的加工和分泌有关
C.细胞器丙是蛋白质的合成场所
D.小鼠体内的细菌和小鼠共有的细胞器有甲和丙
7.硫化细菌能利用氧化硫化物获得的能量将CO2转化为有机物。对该细菌的叙述,正确的是( )
A.可以进行光合作用B.核糖体合成蛋白质
C.不具有膜结构D.以无丝分裂方式增殖
8.一项研究揭示了体内蛋白分选转运装置的作用机制:为了清除细胞内的废物,细胞膜上的塑形蛋白会促进囊泡(分子垃圾袋)的形成,将来自细胞区室表面旧的或受损的蛋白质带到内部的“回收利用工厂”,在那里将废物降解,使“组件”获得重新利用。下列相关叙述,错误的是( )
A.细胞膜塑形蛋白的合成场所在核糖体
B.“分子垃圾袋”主要由磷脂和蛋白质构成
C.“回收利用工厂”可能是溶酶体,“组件”可能是氨基酸
D.人体细胞内能形成囊泡的细胞器有内质网、高尔基体和中心体等
9.近期,全国多地医院均出现了较多的肺炎支原体感染患者,多以儿童为主。如图是肺炎支原体的结构示意图,下列相关叙述错误的是( )
A.肺炎支原体的遗传物质是DNA
B.图示结构是医检人员在光学显微镜下观察得到的
C.肺炎支原体的蛋白质在支原体的核糖体上合成
D.青霉素对肺炎支原体感染患者疗效不明显可能与支原体无细胞壁有关
10.古生物学家推测:被原始真核生物吞噬的蓝细菌有些未被消化,反而能依靠原始真核生物的“生活废物”制造营养物质,逐渐进化为叶绿体。下列有关说法不正确的是( )
A.图中叶绿体来源于原核生物,故叶绿体内不含任何细胞器
B.图中具有双层膜的细胞器有线粒体、叶绿体
C.叶绿体的两层膜面积相差不大,而线粒体的两层膜面积相差较大
D.被吞噬而未被消化的蓝细菌为原始真核生物提供了有机物
二、非选择题
11.细胞中不同生物膜的组成成分和结构很相似,在结构和功能上紧密联系,体现了细胞内各种结构之间的协调和配合。下图1为细胞中生物膜系统的概念图,C~F为具膜细胞器(C、D均为双层膜结构),①②代表分泌蛋白的转移途径。某动物细胞的甲、乙、丙三种细胞器,测定其中三种有机物的含量如下图2所示。请回答下列问题:
(1)A结构的名称是 。
(2)①②过程的膜融合依赖于生物膜具有 的结构特点。若该分泌蛋白为激素,可与靶细胞膜上的 结合,引起靶细胞的生理活动发生变化。
(3)图1中的F是图2细胞器种类[ ](填“甲”或“乙”或“丙”)中的 (填名称),图1中C、D生物膜的功能差别较大,从组成成分方面分析,其原因是 。
(4)在分泌蛋白的合成和加工过程中,图1中E、F、B的膜面积变化为 。
12.细胞中不同的化合物有机结合在一起,共同构建出各种各样的细胞结构。下图为各种化合物及所构成的细胞结构示意图,其中a、b、d和e表示小分子有机物,X、Y和Z表示元素。请回答下列问题:
(1)X代表的元素为 ,d的不同取决于 的不同,通过 反应形成D,D的检测可用 试剂。现有d若干个,在合成含有3条链的D过程中,共产生200个水分子,则d的数目为 个。
(2)a的名称是 ,A通常由 条链构成。
(3) 的千变万化决定了B的多样性,人体内物质B彻底水解后,产生的物质是 。
(4)若E为动物细胞中特有的多糖,则e为 。
(5)F为构成生物膜的主要成分之一,其在真核细胞中的合成场所为 。
考点02 生物膜系统的组成与功能
地 城
知识填空
考点必背 知识巩固 基础落实 建议用时:10分钟
1.用物理性质特殊的同位素来标记化学反应中原子的去向,就是______________。(P51“科学方法”)
2.分泌蛋白的合成过程大致是:首先,在________________中以氨基酸为原料开始多肽链的合成。当合成了一段肽链后,这段肽链会与核糖体一起转移到粗面内质网上继续其合成过程,并且边合成边转移到____________内,再经过加工、折叠,形成具有一定____________的蛋白质。内质网膜鼓出形成囊泡,包裹着蛋白质离开内质网,到达高尔基体,与高尔基体膜融合,囊泡膜成为高尔基体膜的一部分。高尔基体还能对蛋白质做进一步的修饰加工,然后由高尔基体膜形成包裹着蛋白质的囊泡。囊泡转运到细胞膜,与细胞膜融合,将蛋白质分泌到细胞外。在分泌蛋白的合成、加工、运输的过程中,需要消耗能量。需要的能量来自________。________在细胞的物质运输中起重要的交通枢纽作用。(如图)(P52)
eq \a\vs4\al(分泌蛋白运到细胞外的过程示意图,(①~⑦表示运输的顺序))
3.生物膜系统包括________和________、________等结构。这些生物膜的组成成分和结构很相似,在结构和功能上紧密联系,进一步体现了细胞内各种结构之间的协调配合。(P52)
4.生物膜系统的作用:第一,细胞膜不仅使细胞具有相对稳定的内部环境,同时在细胞与外部环境进行________________________的过程中起决定作用。第二,许多重要化学反应都在________上进行,广阔的膜面积为多种酶提供了大量的附着位点。第三,细胞内的生物膜把各种细胞器分隔开,使得细胞内能够同时进行多种化学反应,而不会相互干扰,保证了细胞生命活动高效、有序地进行。(P52)
5.膜面积最大的细胞结构是________,同时与细胞膜和核膜直接相连的细胞器是________。(P52)
地 城
试题精练
考点巩固 题组突破 分值:50分 建议用时:15分钟
一、单选题
1.用放射性同位素3H标记亮氨酸,探究豚鼠胰腺腺泡细胞分泌蛋白的形成过程,经过一定时间后,没有放射性物质出现的细胞器是( )
A.核糖体B.内质网C.高尔基体D.细胞膜
2.胰岛素是一种分泌蛋白。胰岛素合成过程中涉及的细胞器主要有( )
A.中心体、溶酶体、内质网、高尔基体
B.核糖体、内质网、高尔基体、线粒体
C.中心体、溶酶体、核糖体、内质网
D.核糖体、内质网、高尔基体、叶绿体
3.生物膜的组成成分和结构很相似,在结构与功能上存在密切的联系。下列相关叙述正确的是( )
A.由于磷脂双分子层内部是疏水的,因此水分子不能通过细胞膜
B.与呼吸作用相关的酶都分布在线粒体的内膜上
C.在结构上内质网膜通过囊泡与高尔基体膜、核膜等直接相连
D.豚鼠胰腺腺泡细胞分泌蛋白的合成和运输体现了生物膜在结构与功能上的联系
4.细胞内的大分子如蛋白质、受损的细胞器主要依赖蛋白质纤维牵引的囊泡进行运输。下列相关叙述错误的是( )
A.细胞内的囊泡运输可能与细胞骨架有关
B.若囊泡内是胰岛素,则运输过程中起交通枢纽作用的是高尔基体
C.若囊泡内是受损的细胞器,则其可能会移向溶酶体
D.囊泡可以联系中心体、内质网和高尔基体,更新这些结构的膜成分
5.胰腺细胞可分泌胰液,胰液中含大量分泌蛋白,如淀粉酶、脂肪酶、蛋白酶等。用同位素标记法研究胰液的合成和分泌过程,下列相关叙述错误的是( )
A.胰腺细胞中的线粒体中最先出现放射性
B.运输淀粉酶的囊泡的膜参与生物膜系统的组成
C.胰腺细胞分泌脂肪酶的过程中有膜的融合和更新
D.蛋白酶空间结构的形成与内质网、高尔基体有关
6.三位科学家因对“核糖体结构和功能的研究”的突破性贡献而获诺贝尔化学奖。下列有关核糖体的叙述,不正确的是( )
A.核糖体的成分中不含有磷脂
B.使用差速离心法分离细胞器时,核糖体较晚被分离出来
C.脱水缩合过程发生在核糖体上
D.将15N标记的亮氨酸注入豚鼠的胰腺腺泡细胞,一段时间后观察到带有放射性标记的物质出现在内质网上
7.如图为真核细胞蛋白质合成和转运的示意图。下列叙述正确的是( )
A.唾液淀粉酶、胃蛋白酶、抗体、神经递质都属于分泌蛋白
B.图中与胰岛素合成有关的结构有①②③④⑤
C.若②合成的是丙酮酸脱氢酶,则该酶在⑥中发挥作用
D.若②合成的是染色体蛋白,则该蛋白会运送到①⑤⑥中
8.豚鼠胰腺细胞合成并分泌胰蛋白酶的过程如下图所示,下列叙述正确的是( )
A.细胞器1由单层生物膜构成
B.细胞核能与细胞器3直接相连
C.囊泡1和囊泡2内的胰蛋白酶结构完全相同
D.借助于细胞骨架,囊泡1从细胞器2向细胞器3转移
9.注射胰岛素是治疗Ⅰ型糖尿病的主要方式。某同学绘制了表示细胞中胰岛素的合成和分泌过程图(图有不足之处),a-c为细胞结构。下列叙述错误的是( )
A.a结构为内质网,膜表面漏绘了有核糖体附着
B.构成a、b、c膜的基本支架都是磷脂双分子层
C.在囊泡运输过程中起“交通枢纽”作用的是b
D.胰岛素的分泌过程所需的能量都由线粒体提供
10.生物膜系统在细胞的生命活动中作用极为重要,下列相关叙述错误的是( )
A.细胞膜在细胞内外物质运输、能量转换和信息传递中起决定性作用
B.被台盼蓝染液染成蓝色的细胞,说明其细胞膜失去了选择透过性
C.细胞内的生物膜把各种细胞器分隔开,使细胞内的化学反应互不干扰
D.各种生物膜的组成成分和结构完全一致,在结构和功能上有一定的联系
二、非选择题
11.细胞内的各种生物膜在结构上既有明确的分工,又有紧密联系。请结合分泌蛋白合成及运输的相关知识,回答下列问题:
(1)研究胰蛋白酶的合成和分泌时,通常采用 方法(技术)。用3H标记的亮氨酸培养豚鼠胰腺腺泡细胞,发现最先出现放射性的细胞器是 ,在该细胞器中,氨基酸之间发生了 反应。产物转移到内质网加工、折叠,再经 (细胞器)进一步的修饰加工,最后由 包裹向细胞膜移动。
(2)一些蛋白质若发生错误折叠,则无法从内质网运输到高尔基体而导致在细胞内堆积,错误折叠的蛋白质和细胞内损伤的线粒体等细胞器会影响细胞的功能。其调控机制如下:
①据图分析可知,错误折叠的蛋白质或损伤的线粒体会被 标记,被标记的蛋白质或线粒体会与 结合,被包裹形成吞噬泡,吞噬泡与 (填细胞器名称)融合,其中的多种水解酶便将吞噬泡中物质降解。
②该过程的某些降解产物 、磷脂(甘油、磷酸及其他衍生物)和单糖等营养物质可以被细胞重新利用,由此推测,当细胞养分不足时,细胞中该过程会 (填“增强”、“不变”、“减弱”)。
12.脂滴是细胞内中性脂的主要贮存场所,它还能与内质网、线粒体、液泡等发生相互作用(如图2),共同完成包括脂代谢调控、膜转运以及信号转导等一系列生理功能。回答下列问题([ ]中填图2标号):
(1)不同类型的细胞中脂滴体积差别很大,但基本结构相同(如图1),均以中性脂为内核,主要包括甘油三酯和固醇酯两类,外部由单层 包裹,其表面镶嵌有各种功能蛋白。脂滴生成于 (填“核糖体”或“内质网”),该生成过程体现生物膜的结构特点是 。
(2)[ ] 是一个连续的内腔相通的膜性管道系统,脂滴与其接触保障二者间蛋白质和脂质的运输等。
(3)当动物细胞摄入过量糖类等营养物质时,需要将其转化为 或中性脂进行储存,此过程需要消耗有氧呼吸产生的 ;当细胞处于营养匮乏等生存压力时,又需分解储存的中性脂。脂滴与[ ]线粒体的接触可使二者间的物质交换过程更为精准与迅速。
(4)液泡是细胞内很多物质降解的最终场所,自噬途径中自噬小体包裹的货物蛋白也在液泡中完成最终的降解,这与液泡中含有多种 有关。中性脂及脂滴的缺失能够严重阻碍自噬小体的形成,推测某些经由自噬途径运输至 的蛋白质功能行使可能会受到一定的阻断。
13.囊泡运输是指将某些大分子及颗粒性物质用囊泡包裹起来进行定向运输的过程,囊泡运输发生障碍时会引起多种细胞器缺陷和细胞功能紊乱,进而引发多种疾病。
(1)组成膜结构的化学成分中, 决定了囊泡运输的精准定向,从而实现了不同物质具有不同的运输方向。上述过程也体现了该成分功能的多样性,试从其组成和结构的角度分析其功能具有多样性的原因 。
(2)细胞器之间蛋白质的转运通过囊泡进行。溶酶体中发挥关键作用的蛋白质自核糖体中合成后,需经高尔基体以囊泡包裹的形式定向运输至溶酶体,若该运输过程发生障碍,则对细胞的影响是 。上述运输过程体现了生物膜具有 。
(3)细胞分泌物的释放也通过囊泡进行。胰岛素是对生命活动具有重要调节作用的分泌蛋白,其借助囊泡通过 (填跨膜运输方式)分泌到细胞外。与胰岛素的合成、运输和分泌过程相关的细胞结构有 。胰岛素分泌不足会引发糖尿病,试从胰岛素的合成、运输和分泌过程分析,导致胰岛素分泌不足的原因可能是 (答出2点即可)。
考点32 生态系统的功能(讲义)- 备战2025年高考生物一轮复习考点(新高考通用): 这是一份考点32 生态系统的功能(讲义)- 备战2025年高考生物一轮复习考点(新高考通用),文件包含考点通关卷32生态系统的功能原卷版docx、考点通关卷32生态系统的功能解析版docx等2份学案配套教学资源,其中学案共48页, 欢迎下载使用。
考点31 生态系统的结构和稳定性(讲义)- 备战2025年高考生物一轮复习考点(新高考通用): 这是一份考点31 生态系统的结构和稳定性(讲义)- 备战2025年高考生物一轮复习考点(新高考通用),文件包含考点通关卷31生态系统的结构和稳定性原卷版docx、考点通关卷31生态系统的结构和稳定性解析版docx等2份学案配套教学资源,其中学案共31页, 欢迎下载使用。
考点30 种群和群落(讲义)- 备战2025年高考生物一轮复习考点(新高考通用): 这是一份考点30 种群和群落(讲义)- 备战2025年高考生物一轮复习考点(新高考通用),文件包含考点通关卷30种群和群落原卷版docx、考点通关卷30种群和群落解析版docx等2份学案配套教学资源,其中学案共69页, 欢迎下载使用。

