北京市首都师范大学附属中学2023-2024学年高一上学期12月月考生物试卷(Word版附解析)
展开
这是一份北京市首都师范大学附属中学2023-2024学年高一上学期12月月考生物试卷(Word版附解析),文件包含北京市首都师范大学附中20232024学年高一12月月考生物试题Word版含解析docx、北京市首都师范大学附中20232024学年高一12月月考生物试题Word版无答案docx等2份试卷配套教学资源,其中试卷共38页, 欢迎下载使用。
1. 蓝藻细胞中,代谢过程与其发生场所匹配正确的是( )
A. 光合作用:叶绿体B. 有氧呼吸:线粒体
C. DNA复制:细胞核D. 蛋白质合成:核糖体
2. 下列关于四种有机小分子的叙述,正确的是( )
①葡萄糖 ②核苷酸 ③氨基酸 ④腺嘌呤
A. 都是含N和P元素的物质
B. 都存在于真核和原核细胞中
C. 都可以直接合成生物大分子
D. 都是细胞内的主要能源物质
3. 关于组成细胞的物质,下列叙述错误的是( )
A. 水和无机盐是细胞结构的组成成分
B. 核酸在生物体蛋白质合成中具有重要作用
C. 脂肪和蛋白质是组成生物膜的主要成分
D. 蛋白质纤维是构成细胞骨架的主要成分
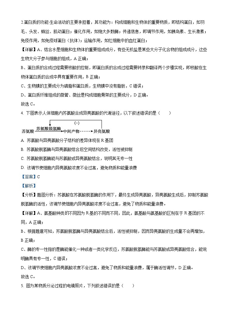
4. 下图表示人体细胞内苏氨酸合成异亮氨酸的代谢途径,以下叙述错误的是( )
A. 苏氨酸与异亮氨酸分子结构的差异体现在R基团
B. 苏氨酸脱氢酶与异亮氨酸结合后空间结构改变,活性被抑制
C. 苏氨酸脱氢酶能与苏氨酸或异亮氨酸结合,说明其无专一性
D. 该调节使细胞内异亮氨酸浓度不会过高,避免物质和能量浪费
5. 图为某物质分泌过程的电镜照片,下列叙述错误的是( )
A. 包裹分泌物质的囊泡来自高尔基体
B. 细胞分泌物质消耗代谢产生的能量
C. 卵巢细胞以图示方式分泌雌激素囊泡
D. 图示过程体现细胞膜具有流动性
6. 下列关于细胞结构与其功能相适应的叙述中,不正确的是( )
A. 分泌胰液的胰腺细胞具有发达的内质网
B. 叶肉细胞和根尖细胞具有较多的叶绿体
C. 心肌细胞比上皮细胞具有更多的线粒体
D. 成熟植物细胞具有大液泡利于渗透吸水
7. 人体成熟红细胞不仅能够运输O2和CO2,还具有一定的免疫功能。红细胞能够识别、粘附病毒,还可以发挥类似于巨噬细胞的杀伤作用。成熟红细胞部分结构和功能如图,①~⑤表示相关过程。下列叙述错误的是( )
A. 红细胞呈圆饼状,表面积与体积的比值较大,气体交换效率较高
B. 图中①和②表示被动运输过程,③、④和⑤表示主动运输过程
C. 红细胞可以利用葡萄糖分解释放的能量将ADP转化为ATP
D. 红细胞识别病毒的功能与膜表面的糖被密切相关
8. 下列有关实验的叙述,正确的是( )
A. 洋葱鳞片叶内表皮是观察质壁分离实验的理想材料
B. 苏丹Ⅲ对花生子叶染色,高倍镜下可见细胞中橘黄色脂肪滴
C. 为防止叶绿素被破坏,应在研磨叶片后立即加入CaCO3
D. 稀释的蛋清溶液与双缩脲试剂作用产生蓝色沉淀
9. 如图为细胞物质运输方式的示意图,①②③④为运输方式,abcd为被运输物质。下列叙述错误的是( )
A. ①②③属于被动运输,不需细胞供能
B. ②③④都需要转运蛋白参与物质运输
C. ③④具有特异性,而②不具特异性
D. 物质出入细胞体现了细胞膜具有选择透过性
10. 《晋书·车胤传》记载了东晋时期名臣车胤日夜苦读,将萤火虫聚集起来照明读书的故事。萤火虫尾部可发光,为发光直接供能的物质是( )
A. 淀粉B. 脂肪C. ATPD. 蛋白质
11. 据下图判断,有关叙述错误的是( )
A. 甲→ATP的过程所需的酶与酶1不同
B. 乙中不含特殊高能键,是RNA基本组成单位之一
C. 丙物质为腺苷,丁可用于某些脂质的合成
D. ATP为生命活动提供能量需要经过图示的整个过程
12. 胰脂肪酶抑制剂通过降低胰脂肪酶活性,减少消化器官中膳食脂肪的分解和吸收,进而改善肥胖和高脂血症等代谢性疾病的症状。奥利司他是市售胰脂肪酶抑制剂类减肥药,但会引起胃肠道不良反应。我国科研工作者从药食作物苦荞的麸皮中提取荞麦黄酮进行了实验,结果如下图所示。下列相关描述正确的是( )
A. 本实验的自变量是药物的浓度
B. 在实验中,一定范围内的荞麦黄酮的效果与浓度呈正相关
C. 荞麦黄酮可以安全替代奥利可他成为新的减肥药物
D. 荞麦黄酮使胰脂肪酶为脂肪水解提供的能量减少
13. 为探究酶的特性,某实验小组设计下表所示的实验。下列相关分析,不正确的是( )
注:“+”表示加入,“一”表示未加入。
A. 该实验的目的是探究酶的专一性B. 该实验的自变量是酶的种类
C. 本实验设计存在不合理之处D. 只有乙试管能出现紫色反应
14. 18O标记的葡萄糖培养酵母菌,最终不会出现18O的物质是( )
A. CO2B. H2OC. 酒精D. 丙酮酸
15. 下图示显微镜下某真核细胞中线粒体及周围的局部结构。下列相关叙述正确的是( )
A. 结构①中发生葡萄糖的分解但不生成ATP
B. 结构②上丙酮酸被彻底分解为CO2和H2O
C. 结构③中[H]与O2结合生成水并释放大量能量
D. 结构①②③中均有参与细胞呼吸的相关酶
16. 根据细胞呼吸原理分析,下列日常生活中做法不合理的是( )
A. 包扎伤口选用透气的创可贴
B. 花盆中的土壤需要经常松土
C. 真空包装食品以延长保质期
D. 选低温干燥环境为水果保鲜
17. 将采摘后的白菜样品分别置于1℃、16℃和22℃条件下,分别计算其呼吸熵(单位时间内CO2释放量和O2吸收量的比值),结果如下图。下列叙述中,不正确的是( )
A. 贮藏白菜时适当降低环境温度,能抑制其细胞呼吸
B. 呼吸熵大于1时,白菜既进行有氧呼吸,又进行无氧呼吸
C. 第30小时、1℃和16℃下白菜呼吸熵均为1,故呼吸速率也相等
D. 第60小时、22℃条件下,白菜有氧呼吸比无氧呼吸消耗的葡萄糖少
18. 从如图中选取装置,用于探究酵母菌细胞呼吸方式,正确的组合是( )
注:箭头表示气流方向
A. ⑤→⑧→⑦和⑥→③B. ⑧→①→③和②→③
C ⑤→⑧→③和④→⑦D. ⑧→⑤→③和⑥→⑦
19. 运动强度越低,骨骼肌的耗氧量越少。如图显示在不同强度体育运动时,骨骼肌消耗的糖类和脂类的相对量。对这一结果正确的理解是( )
A. 低强度运动时,主要利用脂肪酸供能
B. 中等强度运动时,主要供能物质血糖
C. 高强度运动时,糖类中的能量全部转变为ATP
D. 肌糖原在有氧条件下才能氧化分解提供能量
20. 如图为某次光合作用色素纸层析的实验结果,样品分别为新鲜菠菜叶和一种蓝藻经液氮冷冻研磨后的乙醇提取液。下列叙述正确的是
A. 研磨时加入CaCO3过量会破坏叶绿素
B. 层析液可采用生理盐水或磷酸盐缓冲液
C. 在敞开的烧杯中进行层析时,需通风操作
D. 实验验证了该种蓝藻没有叶绿素b
21. 玉米叶片具有特殊的结构,其维管束鞘细胞周围的叶肉细胞可以利用PEP羧化酶固定较低浓度的CO2,并转移到维管束鞘细胞中释放,参与光合作用的暗反应。据图分析,下列说法不正确的是( )
A. 维管束鞘细胞的叶绿体能进行正常的光反应
B. 维管束鞘细胞中暗反应过程仍需要ATP和NADPH
C. PEP羧化酶对环境中较低浓度的CO2具有富集作用
D. 玉米特殊的结构和功能,使其更适应高温干旱环境
22. 利用溴甲酚紫指示剂检测金鱼藻生活环境中气体含量变化的实验操作如下,下列相关叙述不正确的是
A. 黑暗处理的目的是使金鱼藻不进行光合作用
B. 溴甲酚紫指示剂变为黄色是因为溶液pH减小
C. 图中实验操作3~5能证明光合作用吸收CO2
D. 该实验可证明呼吸作用释放CO2,光合作用释放O2
23. 为筛选优良的白蜡品种进行引种,科研人员分别测定甲和乙两个品种的净光合速率,结果如下图。下列相关叙述,不正确的是( )
A. 9~19时,乙品种的有机物积累量高于甲品种
B. 11~13时,乙品种净光合速率下降直接原因是光反应速率减缓
C. 13时,两品种单位叶面积上吸收CO2的速率基本相同
D. 15时后,两品种净光合速率均明显下降,可能与光照强度下降有关
24. 某植物光合作用、呼吸作用与温度的关系如图。据此一对该植物生理特性理解错误的是( )
A. 呼吸作用的最适温度比光合作用的高
B. 净光合作用的最适温度约为25℃
C. 适合该植物生长的温度范围是-10~50℃
D. 0~25℃内,温度对光合速率的影响比对呼吸速率的大
25. 图甲为研究光合作用的实验装置。用打孔器在某植物的叶片上打出多个叶圆片,再用气泵抽出气体直至叶片沉入水底,然后将等量的叶圆片转至含有不同浓度的NaHCO3溶液中,给予一定的光照,测量每个培养皿中叶圆片上浮至液面所用的平均时间(见图乙),以研究光合作用速率与NaHCO3溶液浓度的关系。有关分析不正确的是( )
A. 在ab段,随着NaHCO3溶液浓度的增加,光合作用速率逐渐增加
B. 在bc段,单独增加光照或温度,都可能缩短叶圆片上浮至液面的时间
C. 在c点以后,因NaHCO3溶液浓度过高,叶肉细胞失水而使代谢水平下降
D. 因为配制的NaHCO3溶液中不含氧气,所以整个实验过程中叶片只能进行无氧呼吸
二、填空题(共4题,共50分)
26. PET是一种造成“白色污染”的塑料。自然界中的L酶能破坏PET中的化学键,有利于PET的降解、回收和再利用。研究人员尝试对L酶进行改造,获得一种催化活性更高的突变酶。
(1)高温可以软化PET,有利于酶促反应的进行,72℃及更高温度下PET的软化效果较好。研究人员测定L酶与突变酶的催化活性,获得下表结果。
①上述实验中的自变量有___,写出一项应该控制的无关变量___。
②根据表中数据,与L酶相比,突变酶对PET的降解能力___;随着温度上升,突变酶对PET的降解率___,原因可能是高温破坏了突变酶的___,进而影响突变酶的催化功能。
(2)下图为突变酶对PET的降解率随时间变化的曲线。反应9小时以内,影响PET降解率的因素主要是___。
(3)与L酶相比,突变酶肽键未增加但额外形成了一个二硫键,使其热稳定性大大提升。请从蛋白质分子结构的角度,推测突变酶形成新的二硫键的原因是___。
27. 随着生活水平的提高,因糖、脂过量摄入导致的肥胖、非酒精性脂肪肝炎(NASH)等代谢性疾病高发。此类疾病与脂滴的代谢异常有关。
(1)甘油三酯(TG)、胆固醇等中性脂作为细胞内良好的___物质,在生命活动需要时分解为游离脂肪酸,进入线粒体氧化分解供能。
(2)脂滴是由单层磷脂分子组成的泡状结构,具有储存中性脂的功能。机体营养匮乏时,脂滴可通过脂解和脂噬两种途径分解为脂肪酸,其形成和代谢过程如图1所示。请在答题卡相应位置画出脂滴的结构___。
(3)图2从结构和功能的角度解释NASH患者肝脏功能受损的原因。细胞脂代谢异常产生的活性氧(ROS)会攻击磷脂分子并影响ATP合成酶的产生。观察NASH模型小鼠(高脂饲料饲喂获得)的肝细胞,发现细胞内脂滴体积增大并有大量积累,细胞核被挤压变形或挤向细胞边缘,线粒体结构被破坏,内质网数量明显减少。完善图2,①___;②___;③___;④___。
(4)脂滴表面有多种蛋白分子,正常情况下可与细胞核、内质网、线粒体等其他具膜的细胞结构通过___(至少写出两种)等方式相互作用,体现细胞内各结构的协调与配合。NASH的成因说明细胞的___或___被破坏,将会影响整个细胞的功能。
28. 在缺氧条件下,人体既可通过神经系统调节呼吸频率来适应,又可通过增加红细胞的数量来适应。红细胞数量增加与细胞内缺氧诱导因子(HIF)介导的系列反应有关,机理如下图所示。2019年诺贝尔生理学或医学奖颁给了发现这一机制的三位科学家。请回答问题:
(1)呼吸频率加快加深后,吸入更多的氧气。氧气进入人体细胞参与有氧呼吸的反应场所是______。人体在缺氧条件下,细胞呼吸的产物有______。
(2)如图所示,常氧条件下,经过______的催化,HIF-1α蛋白发生羟基化,使得VHL蛋白能够与之识别并结合,从而导致HIF-1α蛋白降解。
(3)由图可知,缺氧条件下,HIF-1α蛋白通过____进入细胞核内,与ARNT结合形成缺氧诱导因子(HIF)。HIF结合到特定的DNA序列上,促进EPO(促红细胞生成素)的合成,从而促进红细胞数量的增加,携带氧气能力增强。另外,HIF还可促进有关蛋白质的合成,使细胞呼吸第一阶段某些酶的含量增加、细胞膜上葡萄糖转运蛋白的数量增加,请分析这些变化的适应意义:_____。
(4)慢性肾功能衰竭患者常因EPO产生不足而出现严重贫血,研究人员正在探索一种PHD抑制剂对贫血患者的治疗作用。请结合图中信息,分析PHD抑制剂治疗贫血的作用机理______。此外,在肿瘤微环境中通常缺氧,上述机制______(填“有利于”或“不利于”)癌细胞大量增殖。研究人员正努力开发新的药物,用以激活或阻断氧感应机制,改善人类的健康。
29. 增施C02是提高温室植物产量的主要措施之一。但有人发现,随着增施C02时间的延长,植物光合作用逐渐减弱。为探究其原因,研究者以黄瓜为材料进行实验,结果如下图。
(1)C02进入叶绿体,被位于___________的Rubisc酶催化,与__________化合物结合而被固定。
(2)由图可知,常温+C02处理组在超过29天后,净光合速率开始下降,直至低于常温处理组。此阶段,常温+C02组淀粉含量与光合速率的变化趋势__________,据此推测光合速率下降可能是由于淀粉积累过多。叶绿体中淀粉的积累一方面会导致__________膜结构被破坏而影响光反应。另一方面有限的氮素营养被优先分配到淀粉的分解代谢中,因此造成光合作用所需的_________等含氮化合物合成不足,进而抑制了光合作用。
(3)由图可知,在增施C02情况下,适当升高温度可以______________光合作用速率。有人认为,这是由于升高温度促进了淀粉分解为可溶性糖,减弱了淀粉大量积累对光合作用的抑制。图中支持该假设的证据是__________。
(4)请根据本研究的结果,对解决“长时间增施C02抑制光合作用”这一问题,提出两项合理化建议:__________。试管
反应物
实验处理
结果检测
稀豆浆10mL
淀粉酶溶液1mL
蛋白酶溶液1mL
双缩脲试剂
甲
+
—
+
水浴保温10min
+
乙
+
+
—
+
酶的种类
L酶
突变酶
温度(℃)
72
72
72
72
75
酶的相对浓度(单位)
1
1
2
3
1
PET降解率(%)
53.9
85.6
95.3
95.1
60.9
相关试卷
这是一份北京市首都师范大学附属中学2023-2024学年高一上学期10月月考生物试卷(Word版附解析),文件包含北京首都师范大学附中2023-2024学年高一10月月考生物试题Word版含解析docx、北京首都师范大学附中2023-2024学年高一10月月考生物试题Word版无答案docx等2份试卷配套教学资源,其中试卷共35页, 欢迎下载使用。
这是一份北京市海淀区首都师范大学附属中学2023-2024学年高一上学期10月期中考试生物试卷(Word版附解析),文件包含北京市首都师范大学附中2023-2024学年高一上学期期中生物试题Word版含解析docx、北京市首都师范大学附中2023-2024学年高一上学期期中生物试题Word版无答案docx等2份试卷配套教学资源,其中试卷共48页, 欢迎下载使用。
这是一份北京市首都师范大学附中2023-2024学年高一生物上学期期中考试试卷(Word版附解析),共46页。试卷主要包含了选择题,填空题等内容,欢迎下载使用。

