还剩9页未读,
继续阅读
四川省西充中学2024-2025学年高二上学期开学考试历史试题
展开
这是一份四川省西充中学2024-2025学年高二上学期开学考试历史试题,共12页。试卷主要包含了单选题,材料分析题,论述题等内容,欢迎下载使用。
相关试卷
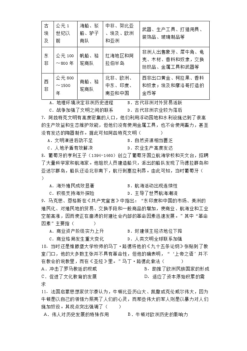
四川省遂宁中学校2024-2025学年高二上学期开学考试历史试题:
这是一份四川省遂宁中学校2024-2025学年高二上学期开学考试历史试题,共16页。试卷主要包含了单选题,材料分析题,论述题等内容,欢迎下载使用。
四川省遂宁市射洪中学2024-2025学年高二上学期开学考试历史试题(Word版附答案):
这是一份四川省遂宁市射洪中学2024-2025学年高二上学期开学考试历史试题(Word版附答案),文件包含历史试题doc、历史答案doc等2份试卷配套教学资源,其中试卷共5页, 欢迎下载使用。
四川省西充中学2024-2025学年高二上学期开学考试历史试题(解析版):
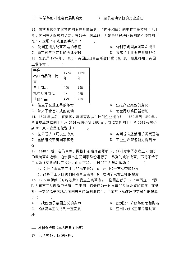
这是一份四川省西充中学2024-2025学年高二上学期开学考试历史试题(解析版),共12页。试卷主要包含了单项选择题,材料分析题等内容,欢迎下载使用。

