历史选择性必修2 经济与社会生活第一单元 食物生产与社会生活第2课 新航路开辟后的食物物种交流导学案
展开
这是一份历史选择性必修2 经济与社会生活第一单元 食物生产与社会生活第2课 新航路开辟后的食物物种交流导学案,共10页。学案主要包含了重要概念,教材史料导读,课堂小结等内容,欢迎下载使用。
【重要概念】
1.食物物种交流:主要是指农作物、家畜等的长距离移动。在新航路开辟前,欧、亚、非之间就存在物种交流。新航路开辟后,原产美洲的物种也开始向其他地区传播,甘薯、玉米等传入中国。这些作物的传入,不仅大大丰富了中国的农作物品种,改变了中国人的饮食结构,还促进了中国粮食总产量的巨大增长,尤其是对缓解18世纪人口激增的压力起了重要作用。
2.哥伦布大交换:美国学者艾尔弗雷德·W.克罗斯比提出了这一概念,全面阐释了哥伦布大航海之后引发的全球性交流。这种全球性交流,不同于以往洲际交往,它是一场东半球与西半球、新旧大陆之间经济、政治、军事、文化、宗教、动物、植物、人种、传染病和思想观念等的大规模交流与互动。
一、美洲物种的外传
1.背景:新航路开辟。
2.时间:15世纪末至16世纪初。
3.表现
二、其他地区物种在美洲的推广
1.传播的物种
2.对美洲的影响
(1)小麦:由欧洲移民带到美洲,成为美洲主要的粮食作物。
(2)水稻:由西班牙人带到美洲,18世纪中期,成为北美第二大农作物,产量仅次于小麦。
(3)禽畜:改变了美洲的动物群落,推动了农业的发展。
[必修融合] 新航路的开辟促进了世界各地人们的往来,推动了人口迁移,人口迁移促进了世界动植物的大交流。
三、食物物种交流带来的影响
1.积极影响
2.消极影响
(1)美洲:马、牛、羊等繁殖数量超出了土地承载能力;大量种植农作物导致原始森林被滥伐;地表植被遭到破坏。
(2)中国:引进推广玉米、甘薯等,使荒山、丘陵、沙地等得以利用,但过度的垦荒造田,也导致了水土流失。
[思维深化] 16世纪以来物种传播特点
【教材史料导读】
1.阅读教材第一子目第一则“史料阅读”的内容并观察《16世纪中叶德国学者绘制的番茄植株和果实图》,指出二者共同的史料价值。
[提示] 二者分别属于文献史料和图像史料,都反映了番茄传播的情况,形成互证,对研究番茄的传播提供了有力的证据。
2.阅读教材第二子目“历史纵横”的内容,从中你能获取哪些信息?
[提示] 主要反映了咖啡的传播、咖啡馆的出现与推广的时空线索,这从饮料作物的视角展示了新物种的传播、推广及给人们生活带来的变化。
主题探究 新航路开辟后的食物物种交流
材料
[问题] 观察上面图片并结合所学知识,仿照下表中图1示例,完成图2填写。从这一学习活动中你能得出哪些认识?
[结论] 时间:新航路开辟后;路径:西北、西南、东南;范围:全球性传播;影响:促进人口增长,丰富食物种类,改变饮食习惯,推动经贸发展,影响生态环境。
认识:物种交流是世界文明交流的重要方式;促进了人类文明的发展。
【课堂小结】
[逻辑表达] 简要阐释图示体现的逻辑关系。
[提示] 新航路开辟后,食物物种在全球范围内广泛交流。美洲的粮食和蔬菜作物陆续传到欧、亚、非等地;原产于亚欧大陆和非洲的农作物、禽畜等传入美洲。食物物种交流提高了粮食产量,丰富了食物种类,改变了人们的饮食结构,对人口增长、商业贸易、生态环境等都产生了深刻影响。
1.据统计,我国汉代栽培的蔬菜有21种,魏晋时期增加到35种,至清代进一步增至176种,如南瓜、辣椒、番茄、菜豆、洋葱等。这一剧变是因为( )
A.食物结构的变化B.新航路的开辟
C.商品经济的发展D.丝绸之路的畅通
解析:B 明清时期我国栽培的蔬菜品种急剧增加,出现了原产美洲的南瓜、辣椒、番茄等,这是因为新航路的开辟引发全球性物种交流,故选B项;食物结构的变化是蔬菜栽培品种增多带来的影响,不是原因,排除A项;外来物种的传入增加了农产品的市场供应量,从而促进了商品经济的发展,所以C项亦是结果,排除;明清时期实行闭关自守政策,丝绸之路贸易走向衰落,排除D项。
2.1542年,德意志的一些出版物中已有对马铃薯等美洲作物的记载。可是,直到1744年普鲁士大饥荒,马铃薯这种后来的欧洲大主粮,才走出西班牙,来到德意志。这说明( )
A.新物种被接纳需要一定契机
B.美洲物种遭到欧洲各国排斥
C.德意志的农业长期停滞不前
D.西班牙控制了美洲物种传播
解析:A 根据材料可知,推动马铃薯真正来到德意志的主要因素是1744年普鲁士发生了大饥荒,这反映出新物种被接纳需要一定契机,A项正确;B项与“走出西班牙,来到德意志”不符,排除;大饥荒也有可能是自然灾害造成的,不能说明德意志的农业长期停滞不前,排除C项;马铃薯从1542年有记载,到1744年才得到广泛传播,主要是之前缺少需求,而不是“西班牙控制了美洲物种传播”,排除D项。
3.下面为部分省方志中关于辣椒最早记载情况表。此表可用于( )
A.合理推断辣椒在中国传播的路径
B.准确把握辣椒传入中国的时间点
C.全面分析洲际之间的物种大交换
D.研究物种传入对饮食结构的影响
解析:A 根据材料可知,四省中,浙江方志中关于辣椒的记载最早,其次是辽宁,两省都属于沿海省份,湖南、陕西关于辣椒的记载较晚,两省都属于内陆省份,故可推断,辣椒应当由浙江等沿海地区传入内陆,A项正确;根据材料可知,中国方志中关于辣椒的最早记载大都在17世纪后半期,据此推断辣椒传入中国的时间应该在17世纪,但不能准确断定具体年份,排除B项;仅参考辣椒的相关资料不能全面分析洲际间的物种交换情况,排除C项;材料未涉及饮食中使用辣椒的情况,排除D项。
4.15世纪,牛和羊随哥伦布被引进新大陆。新大陆有大片肥沃的草场适合放牧,牛羊不仅为人们提供了肉食和奶类,其皮毛还给人类带来温暖。这说明物种传播( )
A.促进了商品经济的发展
B.缓解了美洲的人口压力
C.影响了人类的日常生活
D.拓展了东西方贸易范围
解析:C 据材料“牛羊不仅为人们提供了肉食和奶类,其皮毛还给人类带来温暖”可知,物种传播给人类的衣食等日常生活方面带来积极影响,C项正确;材料并未提及对商品经济和人口压力的影响,排除A、B两项;材料仅涉及物种的单向传播,D项夸大了材料主旨,排除。
5.新航路开辟后,玉米、甘薯、马铃薯等高产作物传播到亚洲、欧洲等地区,提高了人们的抗饥荒能力;与此同时,物种的流动也导致了各种疾病的传播,如天花、水痘等造成美洲原住民大量死亡。由此可知,物种的交流与传播( )
A.决定部分人的习惯B.改变人类饮食习惯
C.对人类有双重影响D.严重危害人类健康
解析:C 从材料中看,新航路开辟后高产作物的引进,提高了粮食产量,缓解了欧洲、亚洲的饥饿问题,但同时疾病的传播则危害身体健康,所以物种交流与传播对人类有双重影响,故选C项。
课程标准
学习重点
了解新航路开辟后食物物种交流及其历史影响。
核心概念:新航路开辟、食物物种交流。
关键问题:新航路开辟后食物物种为什么交流?新航路开辟后食物物种交流有哪些表现?新航路开辟后食物物种交流的影响是什么?
物种
欧洲
亚洲
玉米
(1)从16世纪中叶起,在南欧地区广泛种植,成为当地主要的粮食和饲料作物之一
(2)到17世纪,成为仅次于小麦的粮食作物,传遍欧洲各国
(1)明朝时,传入中国:从西亚、中亚传入西北地区,从印度、缅甸传入西南地区,从菲律宾传入东南沿海地区
(2)清朝前期,在全国各地多有种植;乾隆、嘉庆年间,得到大规模推广;鸦片战争前,遍布全国
甘薯
引入欧洲后,传播比较缓慢
在中国的传播历程与玉米相似
马铃
薯
16世纪末,作为食用作物开始在欧洲推广
番茄
(1)美洲的番茄由西班牙人带回欧洲
(2)18世纪中叶,在欧洲开始作食用栽培
(3)18世纪末,欧洲培育的番茄新品种传回美洲
(1)明朝万历年间,被引入中国,长期被当作观赏和药用植物
(2)清朝光绪年间,番茄开始作为食用蔬菜在菜园种植
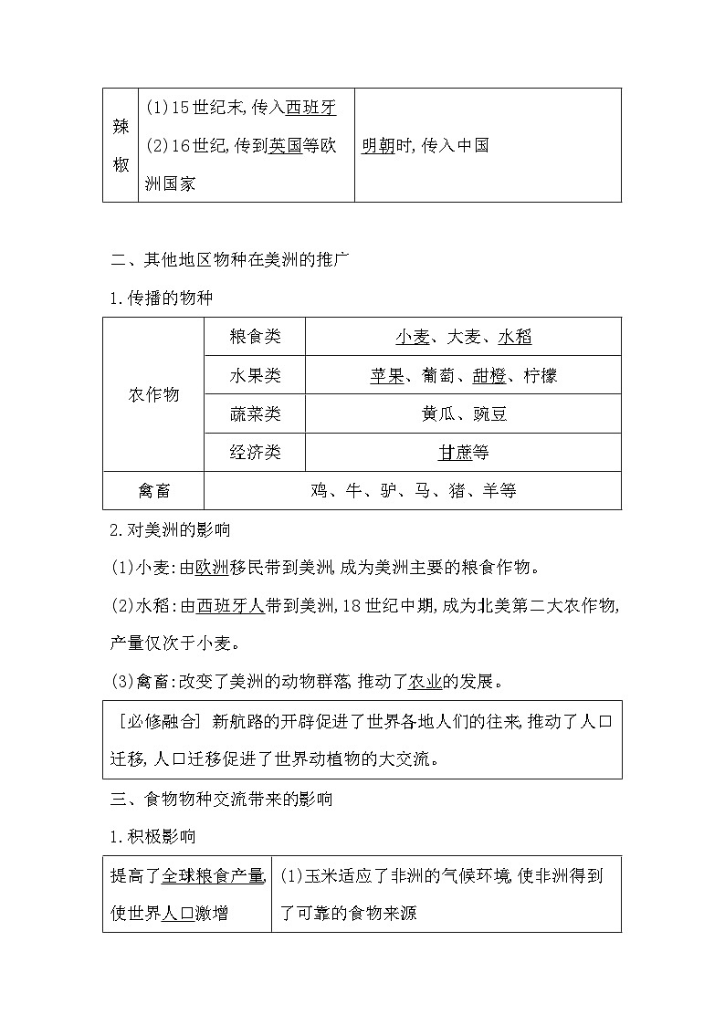
辣椒
(1)15世纪末,传入西班牙
(2)16世纪,传到英国等欧洲国家
明朝时,传入中国
农作物
粮食类
小麦、大麦、水稻
水果类
苹果、葡萄、甜橙、柠檬
蔬菜类
黄瓜、豌豆
经济类
甘蔗等
禽畜
鸡、牛、驴、马、猪、羊等
提高了全球粮食产量,使世界人口激增
(1)玉米适应了非洲的气候环境,使非洲得到了可靠的食物来源
(2)玉米、甘薯引入中国,丰富了粮食种类
(3)马铃薯提高了欧洲人的抗饥荒能力
改变了人们的饮食习惯
(1)马铃薯在欧洲种植,小麦在北美推广,改变了当地食物结构,丰富了人们的食物种类
(2)玉米、马铃薯、甘薯除供人类食用外,也用作饲料,促进了畜牧业的发展
推动了当地经济和贸易的发展
(1)在北美,水稻除供应本地消费外,大量用于出口,促进了对外贸易的发展
(2)在中国,玉米等外来农作物增加了粮食供应总量,促进了商品经济的发展
丰富性
种类繁多,包括粮食类、经济作物类、果蔬类、禽畜类等
主导性
伴随着欧洲的殖民掠夺进行,欧洲殖民者发挥了主导作用
两重性
对人类经济社会生活产生积极影响的同时也给生态环境带来负面影响
全球性
美洲的物种陆续传播到欧洲、亚洲和非洲等地,促进全球联系的加强
渐进性
传入后起初多为观赏或者药用,后来逐步发展为粮食或蔬菜作物
长期性
新航路开辟后,伴随着殖民扩张开始了物种大交流,时至今日,依然持续
传入中国
的物种
时间
路径
范围
影响
图1
公元前2世纪—2世纪
丝绸之路
区域内传播
丰富食物种类,推动经贸交流
图2
省份
最早年份
所查方志
浙江
1671年
《山阴县志》
辽宁
1682年
《盖平县志》
湖南
1684年
《邵阳府志》
陕西
1694年
《山阳县初志》
相关学案
这是一份高中历史人教统编版选择性必修2 经济与社会生活第2课 新航路开辟后的食物物种交流学案设计,共6页。学案主要包含了美洲物种的外传,其他地区物种在美洲的推广,食物物种交流带来的影响等内容,欢迎下载使用。
这是一份选必2第2课 新航路开辟后的食物物种交流 学案PDF版,共4页。
这是一份历史选择性必修2 经济与社会生活第2课 新航路开辟后的食物物种交流导学案,共9页。学案主要包含了学习目标,知识梳理,课堂小结,随堂练习等内容,欢迎下载使用。

