




所属成套资源:【高考一轮】2025年高考生物一轮复习必背知识点讲义(填空+背诵)
第5章 基因突变及其他变异-备战2025年高考生物一轮复习必背知识点讲义
展开
这是一份第5章 基因突变及其他变异-备战2025年高考生物一轮复习必背知识点讲义,文件包含第5章基因突变及其他变异背诵版docx、第5章基因突变及其他变异填空版docx等2份学案配套教学资源,其中学案共15页, 欢迎下载使用。
[必备知识]
1.镰状细胞贫血形成的直接原因:血红蛋白分子结构的改变;根本原因:控制血红蛋白分子合成的基因结构的改变。
2.DNA分子中发生碱基的替换、增添或缺失,而引起的基因碱基序列的改变,叫作基因突变。(P81)
3.基因突变一定会导致遗传信息、mRNA(含密码子)的改变;但生物性状不一定改变,原因是密码子具有简并性,当密码子改变,对应氨基酸不一定改变。(P81“思考·讨论”)
4.基因突变若发生在配子中,将遵循遗传规律传递给后代;若发生在体细胞中,一般不能遗传给后代,但有些植物的体细胞发生了基因突变,可通过无性生殖传递。(P81)
5.基因突变的时间:通常发生在有丝分裂前的间期或减数分裂前的间期。
6.基因突变的特点
(1)普遍性:发生于一切生物中(原核生物、真核生物、病毒);(2)随机性:可以发生在生物个体发育的任何时期;可以发生在细胞内不同的DNA分子上,以及同一个DNA分子的不同部位;(3)不定向性:可以产生一个或多个等位基因;(4)低频性。(P83)
7.基因突变的结果:产生原基因的等位基因。
8.基因重组是指在生物体进行有性生殖的过程中,控制不同性状的基因的重新组合。(P84)
9.基因重组包括发生在减数分裂Ⅰ前期的互换及发生在减数分裂Ⅰ后期的自由组合。另外,基因工程、肺炎链球菌的转化也属于基因重组。(P84)
[重要图解]
结肠癌发生原因简化模型
(1)人和动物细胞中的DNA上本来就存在与癌变相关的基因:原癌基因和抑癌基因。
(2)癌细胞与正常细胞相比,具有以下特征:能够无限增殖,形态结构发生显著变化,细胞膜上的糖蛋白等物质减少,细胞之间的黏着性显著降低,容易在体内分散和转移,等等。(P82)
[易错提醒]
错点1:误认为“DNA中碱基对的增添、缺失和替换就是(一定会发生)基因突变”
精析:基因是具有遗传效应的DNA片段,但DNA中碱基对的改变可发生在有遗传效应的区段(基因),也可发生在不具有遗传效应的DNA片段。因此不能简单地将DNA中碱基改变与基因突变等同。另外,有些病毒的遗传物质是RNA,RNA中碱基的增添、缺失和替换引起病毒性状变异,广义上也叫基因突变。
错点2:误认为“基因突变都能遗传给后代”
精析:DNA分子中发生碱基的替换、增添和缺失,而引起的基因碱基序列的改变,叫做基因突变。基因突变不一定都能遗传给后代。基因突变若发生在配子中,将遵循遗传规律传递给后代。若发生在体细胞中,一般不能遗传。但有些植物的体细胞发生基因突变,可通过无性繁殖传递。
错点3:误认为“基因突变会使基因位置或数目发生改变”
精析:基因突变仅改变了基因内部结构(基因中碱基对或脱氧核苷酸对数目或排列顺序改变),产生了新基因,并未改变基因位置,也未改变基因数量。另外,基因中碱基对缺失,只是成了新基因,即基因仍在,只是“以旧换新”,并非“基因缺失”。
错点4:误认为“与癌变相关的基因是坏基因”或“只有癌细胞内才有原癌基因与抑癌基因”
精析:人和动物细胞DNA上本来就存在与癌变相关的基因:原癌基因和抑癌基因,因此,这些基因并不是只存在于癌细胞。正常情况下这些基因都是细胞正常生长和增殖必需的,这些基因癌变会引起细胞癌变。
错点5:误认为“只有原癌基因与抑癌基因同时突变才会引起细胞癌变”或误认为“只要有一个基因突变就会表现出癌细胞的特征而患癌症”
精析:原癌基因突变或过量表达而导致相应蛋白质活性过强,就可能引起细胞癌变,并不一定是原癌基因必需发生突变。另外,根据大量的病例分析,癌症的发生并不是单一基因突变的结果,至少在一个细胞中发生5~6个基因突变,才能赋予癌细胞所有的特征,这是一种累积效应。
错点6:误认为“没有DNA分子复制就不会发生基因突变”或“基因突变只能发生在细胞周期的间期”
精析:引起基因突变的因素分为外部因素和内部因素。外部因素对DNA的损伤不仅发生在间期,而是在各个时期都有;另外,外部因素还可直接损伤DNA分子或改变碱基序列,并不是通过DNA的复制来改变碱基对,所以基因突变不只发生在间期,也并不是没有DNA分子复制就不会发生基因突变。
错点7:误认为“诱变因素可决定基因突变方向”
精析:诱变因素不能决定基因突变的方向:诱变因素可提高基因突变的频率,但不会决定基因突变的方向,基因突变具有不定向性的特点。
错点8:误认为“基因突变的利害是由基因突变的方向决定的”
精析:基因突变的利害不是由基因突变的方向决定的,基因突变是不定向的,基因突变的利与害取决于环境或研究对象的不同,如小麦的高秆对小麦本身有利,但对增产不利。
错点9:误认为“基因突变肯定会导致生物新性状的出现”
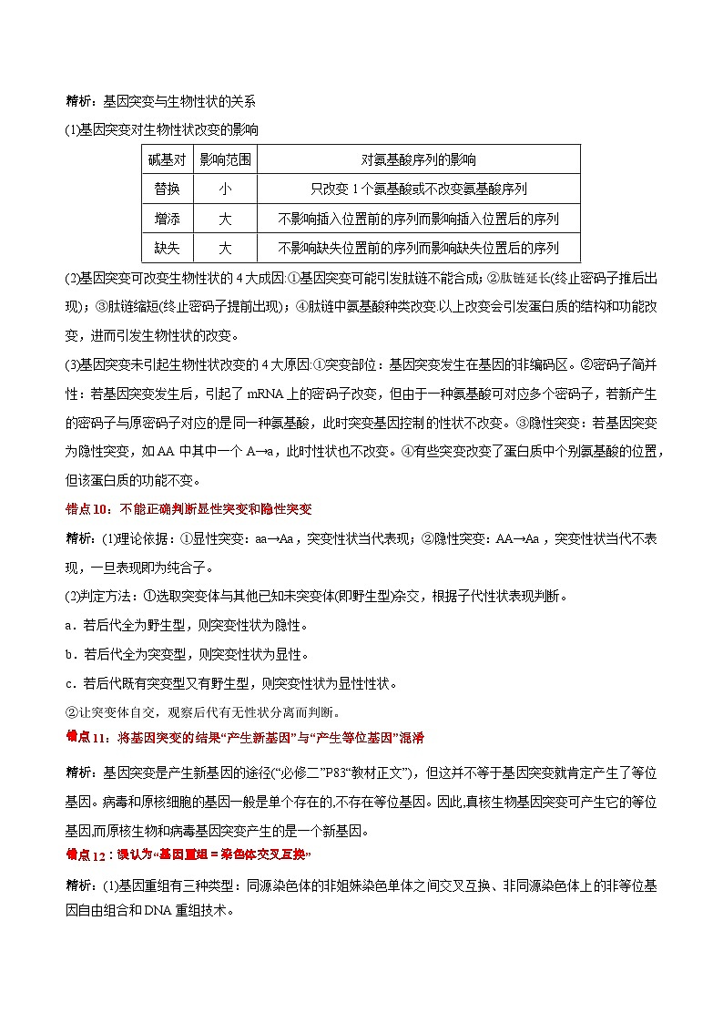
精析:基因突变与生物性状的关系
(1)基因突变对生物性状改变的影响
(2)基因突变可改变生物性状的4大成因:①基因突变可能引发肽链不能合成;②肽链延长(终止密码子推后出现);③肽链缩短(终止密码子提前出现);④肽链中氨基酸种类改变.以上改变会引发蛋白质的结构和功能改变,进而引发生物性状的改变。
(3)基因突变未引起生物性状改变的4大原因:①突变部位:基因突变发生在基因的非编码区。②密码子简并性:若基因突变发生后,引起了mRNA上的密码子改变,但由于一种氨基酸可对应多个密码子,若新产生的密码子与原密码子对应的是同一种氨基酸,此时突变基因控制的性状不改变。③隐性突变:若基因突变为隐性突变,如AA中其中一个A→a,此时性状也不改变。④有些突变改变了蛋白质中个别氨基酸的位置,但该蛋白质的功能不变。
错点10:不能正确判断显性突变和隐性突变
精析:(1)理论依据:①显性突变:aa→Aa,突变性状当代表现;②隐性突变:AA→Aa,突变性状当代不表现,一旦表现即为纯合子。
(2)判定方法:①选取突变体与其他已知未突变体(即野生型)杂交,根据子代性状表现判断。
a.若后代全为野生型,则突变性状为隐性。
b.若后代全为突变型,则突变性状为显性。
c.若后代既有突变型又有野生型,则突变性状为显性性状。
②让突变体自交,观察后代有无性状分离而判断。
错点11:将基因突变的结果“产生新基因”与“产生等位基因”混淆
精析:基因突变是产生新基因的途径(“必修二”P83“教材正文”),但这并不等于基因突变就肯定产生了等位基因。病毒和原核细胞的基因一般是单个存在的,不存在等位基因。因此,真核生物基因突变可产生它的等位基因,而原核生物和病毒基因突变产生的是一个新基因。
错点12:误认为“基因重组=染色体交叉互换”
精析:(1)基因重组有三种类型:同源染色体的非姐妹染色单体之间交叉互换、非同源染色体上的非等位基因自由组合和DNA重组技术。
(2)染色体片段交换若发生在同源染色体之间则会导致基因重组,若发生在非同源染色体之间则会导致染色体结构变异(易位)。
错点13:误认为“精卵随机结合导致基因重组”
精析:多种精子和多种卵细胞随机结合,导致后代性状多种多样,这不属于基因重组。有性生殖过程中基因重组发生的生殖细胞形成过程中。另外,一对等位基因的杂合子自交后代发生性状分离,根本原因是等位基因的分离,也不是基因重组。
错点14:误认为:“基因重组能产生新的基因和新的性状”
精析:基因重组只是“原有基因间的重新组合”,它既未改变基因的“质”(未产生“新基因”)也未改变基因的“量”,只是产生了“新基因型”,其所产生的性状应称作“重组性状”而不是“新性状”。
错点15:不能判断姐妹染色单体相同位置上(或由姐妹染色单体分开的染色体上)出现不同基因的原因而出错
精析:姐妹染色单上的DNA是经复制而出现的,正常情况下,其上相同位点的基因相同,但由于基因突变或交叉互换等原因,会出现不同的情况,具体可根据下列方法来判断:
(1)根据亲代基因型判断。
①如果亲代基因型为BB或bb,则引起姐妹染色单体B与b不同的原因是基因突变。
②如果亲代基因型为Bb,则引起姐妹染色单体B与b不同的原因是基因突变或基因重组。
(2)根据细胞分裂方式及分裂时期判断染色单体上基因变化的原因。
①如果是有丝分裂中的染色单体上基因不同,则为基因突变的结果。
②如果是减数分裂过程中染色单体上基因不同,可能发生了基因突变或基因重组。
(3)根据细胞分裂方式及分裂时期判断染色体上基因变化的原因。
①如果是有丝分裂后期图像,两条子染色体上的两基因不同,则为基因突变的结果,如图甲。
②如果是减数分裂Ⅱ后期图像,两条子染色体(同白或同灰)上的两基因不同,则为基因突变的结果,如图乙。
③如果是减数分裂Ⅱ后期图像,两条子染色体(颜色不一致)上的两基因不同,则为基因重组的结果,如图丙(其B处颜色为“灰色”)。
错点16:误认为只有癌细胞内才有原癌基因与抑癌基因,且只要有一个基因突变即可引发细胞癌变
精析:人和动物细胞的染色体上本来就存在着与癌变有关的基因——原癌基因和抑癌基因。环境中的致癌因子会损伤细胞中的DNA分子,使原癌基因和抑癌基因发生基因突变,导致正常细胞的生长和分裂失控而变成癌细胞。根据大量的病例分析,癌症的发生并不是单一基因突变的结果,至少在一个细胞中发生5~6个基因突变,才能赋予癌细胞所有的特征,这是一种累积效应。
错点17:基因突变≠DNA中碱基对的增添、缺失和替换
精析:(1)基因是具有遗传效应的DNA片段,不具有遗传效应的DNA片段也可发生碱基对的改变。
(2)有些病毒的遗传物质是RNA,RNA中碱基的增添、缺失和替换引起病毒性状变异,广义上也称为基因突变。
错点18:误认为基因突变会使基因“位置”或“数目”发生改变或错将基因中“碱基对”缺失视作“基因”缺失
精析:基因突变仅改变了基因内部结构,产生了新基因,并未改变基因位置,也未改变基因数量。基因中碱基对缺失,只是成了新基因,即基因仍在,只是“以旧换新”,并非“基因缺失”。
错点19:将基因突变的结果“产生新基因”与“产生等位基因”混淆
精析:病毒和原核细胞的基因一般是单个存在的,不存在等位基因。因此,真核生物基因突变可产生它的等位基因,而原核生物和病毒基因突变产生的是一个新基因。
错点20:误认为基因重组=交叉互换
精析:(1)基因重组有三种类型:同源染色体的非姐妹染色单体之间交叉互换、非同源染色体上的非等位基因自由组合和DNA重组技术。
(2)染色体片段交换发生在同源染色体之间叫基因重组,而发生在非同源染色体之间叫易位,属于染色体结构变异。
错点21:误认为精卵随机结合属于基因重组
精析:精子与卵细胞的自由(随机)结合是生殖细胞间的随机结合,不是基因重组。
错点22:混淆基因重组与基因突变的“说词”
精析:
第2节 染色体变异
[必备知识]
1.染色体组:细胞中的一组非同源染色体,在形态和功能上各不相同,携带着控制生物生长发育的全部遗传信息。(P87)
2.生物体的体细胞或生殖细胞内染色体数目或结构的变化,称为染色体变异。(P87)
3.染色体数目的变异可以分为两类:一类是细胞内个别染色体的增加或减少,另一类是细胞内染色体数目以一套完整的非同源染色体为基数成倍地增加或成套地减少。(P87)
4.三倍体因为原始生殖细胞中有三套非同源染色体,减数分裂时出现联会紊乱,因此不能形成可育的配子。香蕉、三倍体无子西瓜的果实中没有种子,原因就在于此。(P88)
5.与二倍体植株相比,多倍体植株常常是茎秆粗壮,叶片、果实和种子都比较大,糖类和蛋白质等营养物质的含量都有所增加。(P88)
6.人工诱导多倍体的方法很多,如低温处理、用秋水仙素诱发等。其中,用秋水仙素来处理萌发的种子或幼苗,是目前最常用且最有效的方法。当秋水仙素作用于正在分裂的细胞时,能够抑制纺锤体的形成,导致染色体不能移向细胞的两极,从而引起细胞内染色体数目加倍。(P88)
7.与正常植株相比,单倍体植株长得弱小,而且高度不育。但是,利用单倍体植株培育新品种,能明显缩短育种年限。而且每对染色体上成对的基因都是纯合的,自交的后代不会发生性状分离。(P89)
8.猫叫综合征是人的 5号染色体部分缺失引起的遗传病。(P90)
[重要图解]
染色体结构变异示意图(P90)
(1)类型:①缺失:染色体中某一片段缺失引起的变异。如图1。
②增加(重复):染色体中增加某一片段引起变异。如图2。
③移接(易位):染色体的某一片段移接到另一条非同源染色体上引起变异。如图4。
④颠倒(倒位):染色体的某一片段位置颠倒也可引起变异。如图3。
(2)在普通光学显微镜下可见。
(3)结果:染色体结构的改变,使排列在染色体上的基因数目或排列顺序发生改变,从而导致性状的变异。(P90)
(4)实例:猫叫综合征、果蝇缺刻翅等。
[易错提醒]
错点1:混淆基因突变和染色体结构变异而出错
精析:基因突变和染色体结构变异都可能会引起生物性状的变化,但对性状的影响程度随变异类型的不同而不同,具体可从以下几方面区分:
(1)两者变异范围不同:基因突变是在DNA分子水平上的变异,只涉及基因中一个或几个碱基的改变。染色体结构变异是在细胞水平上的变异,涉及染色体的某一片段的改变,这一片段可能含有若干个基因。
(2)变异的方式不同:基因突变包括基因中碱基对的增添、缺失和替换三种类型;染色体结构变异包括染色体片段的缺失、重复、倒位和易位。
(3)变异的结果不同:基因突变引起基因结构的改变,基因数目未变,生物的性状不一定改变。染色体结构变异引起排列在染色体上的基因的数目和排列顺序发生改变,生物的性状发生改变。
错点2:误认为“单倍体只含一个染色体组”或“认为含多个染色体组的个体均为多倍体”
精析:单倍体强调的是由配子发育而来的个体,其细胞中染色体组数取决于配子中所含染色体组数,可能为1组、2组或多组。含多个染色体组的个体是单倍体还是多倍体取决于其发育起点是配子还是受精卵,若为前者,一定是单倍体,若为后者,一定是多倍体。
错点3:误认为“单倍体肯定都是不育的”
精析:部分学生根据教材“与正常植株相比,单倍体植株长得弱小,而且高度不育。”这句话,及教材拓展应用第一题题干信息:“在二倍体的高等植物中,偶然会长出一些植株弱小的单倍体,这些单倍体一般不能通过有性生殖繁殖后代。”这两部分信息的影响,误认为“只要是单体,肯定都是不育的”。其实,教材这两处都是针对二倍体植物来描述的,如果不是二倍体植物或某些动物,其对应的单倍体不一定是不育的。例如,多倍体的配子若含有偶数个染色体组,则其发育成的单倍体中含有同源染色体就可育并能产生后代。再如,蜜蜂中的雄蜂是由未受精的卵细胞发育而来的.蜂王和工蜂是二倍体(2N=32),雄蜂是单倍体(n=16)。但是雄蜂能产生正常的精细胞,再如,四倍体水稻的花药立体培养得到的单倍体是可育。所以,我们在判断单倍体是否可育时应具体分析其细胞中的染色体情况再确定(详细可参考“回归教材5”)。
错点4:混淆“可遗传变异”与“可育”
精析:“可遗传变异”≠“可育”:三倍体无子西瓜、骡子、二倍体植物的单倍体等均表现“不育”,但它们均属可遗传变异——其遗传物质已发生变化,若将其体细胞培养为个体,则可保持其变异性状——这与仅由环境引起的不可遗传的变异有着本质区别。如无子番茄的“无子”原因是植株未受粉,生长素促进了果实发育,这种“无子”性状是不可以保留到子代的,将无子番茄进行组织培养时,若能正常受粉,则可结“有子果实”。
错点5:错将“单倍体育种”等同于“花药离体培养”
精析:单倍体育种的过程如下:
由此可见单倍体育种主要包括杂交、花药离体培养、秋水仙素处理和筛选四个过程,不能简单认为花药离体培养就是单倍体育种的全部,花药离体培养是单倍体育种中最关键的一步。
错点6:误认为“花药离体培养获得的植株都是单倍体”
精析:花药培养和花粉培养是人工诱导单倍体的主要途径。在一个典型的花药中,细胞根据染色体倍性可以分为两类:一类是单倍体的细胞,如减数分裂后形成的小孢子(花粉);另一类是二倍体的细胞,如组成花药隔、花药璧等的细胞。因此,理论上通过花药培养得到的植株也可以分为两类,由花粉发育而来的是单倍体,由组成花药隔、花药壁等的体细胞发育而来的为二倍体。但实际上花粉离体培养属于细胞培养,难度较大,目前只在少数植物上获得成功。因此,农业育种上往往采用花药离体培养,不过花药离体培养受花药壁、药隔、表皮等二倍体细胞的干扰,得到得植株中有一定比例的二倍体,实际育种流程中还需要进行筛选才能获得单倍体植株。(参照“选择性必修三教师教学用书”P93内容编写)
错点7:错将“四倍体AAaa(由Aa秋水仙素诱导后形成)产生的配子类型及比例算作1AA∶2Aa∶1aa”
精析:AAaa产生配子状况可按下图分析,由于染色体①~④互为同源染色体,减数分裂时四条染色体分至细胞两极是“随机”的,故最终产生的子细胞染色体及基因状况应为①②与③④(AA与aa)、①③与②④(Aa与Aa)、①④与②③(Aa与Aa),由此可见,AAaa产生的配子类型及比例为1AA∶4Aa∶1aa而不是AA∶Aa∶aa=1∶2∶1。
错点8:混淆三类“无子果实”误认为无子番茄与无子西瓜培育的原理相同
精析:(1)无子西瓜———利用染色体变异原理,无子的原因是三倍体联会紊乱,不能产生正常配子。
(2)无子番茄———利用生长素促进果实发育的原理,其无子的原因是“未受粉”。
(3)无子香蕉———天然三倍体,无子的原因在于染色体联会紊乱,不能产生正常配子。
错点9:混淆“最简便”与“最快速”
精析:“最简便”应为“易操作”,“最快速”则未必简便,如用单倍体育种获得有显性性状的纯合子,可明显缩短育种年限,但其技术含量却较高。
错点10:误认为变异出现于环境变化之后,是在环境“诱发”下产生的
精析: 变异在环境变化之前已经产生且是不定向的,环境只是起选择作用。
第3节 人类遗传病
[必备知识]
1.人类遗传病通常是指由遗传物质改变而引起的人类疾病,主要可以分为单基因遗传病、多基因遗传病和染色体异常遗传病三大类。(P92)
2.单基因遗传病是指受一对等位基因控制的遗传病。(P92)
3.多基因遗传病是指受两对或两对以上等位基因控制的遗传病。多基因遗传病在群体中的发病率比较高。(P92)
4.染色体异常遗传病是指由染色体变异引起的遗传病。(P93)
5.遗传病的检测和预防
(1)禁止近亲结婚(最简单有效的方法)。原因:近亲结婚后代患隐性遗传病的机会大增。
(2)遗传咨询(主要手段):诊断→分析遗传病的传递方式→推算出后代的再发风险率→提出防治对策和建议。
(3)提倡适龄生育。
(4)产前诊断:如羊水检查、B超检查、孕妇血细胞检查、基因检测等。(P94)
6.基因治疗是指用正常基因取代或修补患者细胞中有缺陷的基因。(P95)
[重要图解]
羊水检查和绒毛取样检查的示意图(P94)
据图分析两者有何异同:都是检查胎儿细胞的染色体是否发生异常,是细胞水平上的操作,只是提取细胞的部位不同。
[易错提醒]
错点1:误认为“先天性疾病都是遗传病”
精析:先天性疾病不一定是遗传病,如母亲在妊娠期前三个月感染风疹病毒可使胎儿患先天性心脏病或先天性白内障,但不是遗传病。类似的易出现错误的词还有后天性疾病、家族性疾病等,对此可借助下表区分判断:
错点2:误认为“不携带遗传病基因的个体不会患遗传病,携带遗传病基因的个体一定是遗传病患者”
精析:携带遗传病基因的个体不一定会患遗传病,如Aa不是白化病患者;不携带遗传病基因的个体也可能会患遗传病,如染色体异常遗传病。在应用或判断过程中要注意区分:遗传病患者、携带者与携带遗传病基因的个体。
(1)遗传病患者是指患有遗传病的个体,他可能携带遗传病致病基因,也可能不携带遗传病致病基因;不携带遗传病致病基因的个体不一定不患遗传病,如21三体综合征患者。
(2)携带者是指携带遗传病致病基因而表现正常的个体;携带遗传病致病基因的个体包括患者和携带者,因此不一定患遗传病,如女性色盲基因携带者XBXb,不患色盲。
错点3:误认为“单基因遗传病是由单个基因控制的遗传病”
精析:单基因遗传病是指受一对等位基因控制的遗传病。单基因遗传病可能由显性致病基因引起,也可能由隐性致病基因引起。多基因遗传病是指受两对或两对以上等位基因控制的遗传病。多基因遗传病主要包括一些先天性发育异常和一些常见病。多基因遗传病在群体中的发病率比较高。由染色体变异引起的遗传病叫做染色体异常遗传病(简称染色体病)。目前已经发现的这类遗传病有500多种,这些病几乎涉及人类的每一对染色体。
错点4:误认为“禁止近亲结婚可降低所有遗传病的患病率”
精析:隐性遗传病往往需在基因纯合时发病,而近亲的夫妇,从同一祖辈那儿继承同类遗传病致病基因的可能性很大,当二人同时携带某隐性致病基因时,生出隐性遗传病患儿的可能性大大增加,因此,禁止近亲结婚可有效预防隐性遗传病患病率,然而,对于显性遗传病而言,即使基因不纯合,也会发病,故禁止近亲结婚也不能使该病患病率下降。
错点5:误认为“基因检测就是基因治疗”或“基因检测就可以治疗遗传病”
精析:基因检测也是产前检测的手段之一,基因检测是指通过检测人体细胞中的DNA序列,以了解人体的基因状况。基因检测可以精确地诊断病因;通过分析个体的基因状况,结合疾病基因组学,可以预测个体患病的风险,从而帮助个体通过改善生存环境和生活习惯,规避或延缓疾病的发生。此外,检测父母是否携带遗传病的致病基因,也能够预测后代患这种疾病的概率。而基因治疗可达到治疗有关遗传病的目的。
易错6: XY≠等位基因
精析:(1)XY代表一对同源染色体并非代表等位基因。
(2)Y上不存在控制色觉正常和红绿色盲的基因,但有其他基因。
易错7:男孩患病概率≠患病男孩概率
精析:(1)由常染色体上的基因控制的遗传病
①患病概率与性别无关,不存在性别差异,因此,男孩患病概率=女孩患病概率=患病概率。
②“患病”与“男孩”(或女孩)是两个独立事件,因此需把患病概率×性别比例,即患病男孩概率=患病女孩概率=患病孩子概率×1/2。
(2)由性染色体上的基因控制的遗传病
致病基因位于性染色体上,它的遗传与性别连锁,“男孩患病”是指男孩中患病的,不考虑女孩;“患病男孩”则是所有孩子中患病的男孩,二者主要是概率计算的范围不同。即患病男孩的概率=患病男孩在后代全部孩子中的概率;男孩患病的概率=后代男孩中患病的概率。
错点8:误认为不携带遗传病基因的个体不会患遗传病,携带遗传病基因的个体一定患遗传病
精析:携带遗传病基因的个体不一定会患遗传病,如Aa不是白化病患者;不携带遗传病基因的个体也可能会患遗传病,如染色体异常遗传病。
碱基对
影响范围
对氨基酸序列的影响
替换
小
只改变1个氨基酸或不改变氨基酸序列
增添
大
不影响插入位置前的序列而影响插入位置后的序列
缺失
大
不影响缺失位置前的序列而影响缺失位置后的序列
比较项目
基因突变
基因重组
生物变异
生物变异的“根本”来源
生物变异的“重要”来源
生物进化
为生物进化提供原始材料
为生物进化提供“丰富”的材料
生物多样性
形成生物多样性的“根本”原因
形成生物多样性的“重要”原因之一
发生概率
很小(常有“罕见”“稀有”“偶尔”等说法)
非常大(常有“正常发生”或“往往发生”等说法)
相关学案
这是一份第1章 发酵工程-备战2025年高考生物一轮复习必背知识点讲义,文件包含第1章发酵工程背诵版docx、第1章发酵工程填空版docx等2份学案配套教学资源,其中学案共17页, 欢迎下载使用。
这是一份第4章 人与环境-备战2025年高考生物一轮复习必背知识点讲义,文件包含第4章人与环境背诵版docx、第4章人与环境填空版docx等2份学案配套教学资源,其中学案共8页, 欢迎下载使用。
这是一份第1章 种群及其动态-备战2025年高考生物一轮复习必背知识点讲义,文件包含第1章种群及其动态背诵版docx、第1章种群及其动态填空版docx等2份学案配套教学资源,其中学案共8页, 欢迎下载使用。
