


2024年山东省济南市中考考前最后一次模拟化学试卷
展开
这是一份2024年山东省济南市中考考前最后一次模拟化学试卷,共14页。
2. 答题前,认真阅读答题纸上的《注意事项》,按规定答题。
一、单选题 (本大题共 10小题,共20分)
1. 图所示四个图象,分别对应四个过程,其中正确的是 ( )A. 恒温条件下向一定量的氯化铵溶液中不断加水
2. 下表中对部分化学知识归纳总结正确的是D. Zn 分别向等质量的 Mg和 Zn中加入等浓度的稀硫酸
C. 向一定量稀盐酸中逐滴加入 pH=9的NaOH溶液
B. 向盛有未打磨氧化膜的铝片的试管中加稀盐酸
A
B
①热水瓶中的水垢可用食醋除去
②常用洗涤剂通过乳化作用洗去餐具上油污
①酒精溶液是混合物,是由不同种分子构成的
②物质都是由分子构成的
C
D
A. A B. B C. C D. D
3. 向 AgNO₃溶液中加入一定量的铁粉充分反应后,下列情况不可能出现的是 ()
A. 溶液中有 Fe²⁺,,不溶物为 Ag
B. 溶液中有 Fe²⁺,,不溶物为 Fe、Ag
C. 溶液中有 Fe²⁺、Ag⁺,不溶物为 Fe
D. 溶液中有 Fe²⁺、Ag⁺, 不 溶物为 Ag
4. 如图是某密闭容器中物质变化的微观示意图,其中 (“❶”代表氧原子, “◯”代表硫原子)。下列说法错误的是
A. 变化Ⅰ中的“一定条件”可能是升高温度
B. 变化Ⅱ过程中原子的种类和个数都没有改变
C. 变化Ⅱ中涉及的三种分子 的个数比为 2:1:2
D. 在示意图中所有物质均为氧化物
5. 区分下列各组物质,所加试剂或操作方法都正确的是 ( )
A. A B. B C. C D. D
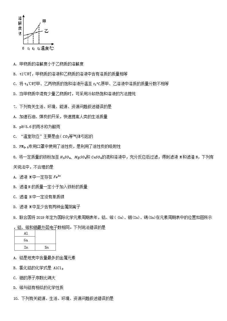
6. 根据如图所示的溶解度曲线,下列说法中正确的是①可用水来区分 NaCl和 CaCO₃固体
②用观察颜色的方法区别白酒和白醋
①可燃物燃烧必须与 O₂接触温度达到着火点
②森林灭火使用隔离带是使温度达不到着火点
选项
需区分的物质
方法一
方法二
A
烧碱和熟石灰
滴加稀盐酸, 观察是否产生气泡
溶于水观察溶解性
B
黄金和黄铜
灼烧后观察颜色
加入稀盐酸
C
氧气和氢气
通入紫色石蕊试液
通过灼热的氧化铜
D
食盐水和稀盐酸
闻气味
滴加硝酸银溶液
A. 甲物质的溶解度小于乙物质的溶解度
B. t2℃时,甲物质的溶液和乙物质的溶液中含有溶质的质量相等
C. 将t₂℃时甲、乙两物质的饱和溶液升温至 t₃°C,原甲、乙溶液中溶质的质量分数不相等
D. 当甲物质中混有少量乙物质时,可采用冷却热饱和溶液的方法提纯
7. 下列有关生活、环境、能源、资源问题叙述错误的是
A. 加速石油、煤炭的开采,快速提高人类的生活质量
B. pH7,于是得出废水中含有NaOH。
(2) 乙同学取少量水样,向其中滴加少量氯化钡溶液,观察到有白色沉淀产生,于是得出废水中含 Na₂SO₄。
[交流讨论]
通过交流,大家一致认为甲、乙两位同学得出的结论均不正确,请你选择其中一个同学的实验进行评价: 。
[继续探究]
接着,大家又重新整理思路,再次对水样成分做了探究:
[实验结论]
综上探究,该环保小组同学得出了水样的成分,并得出汾河该段水域受到了造纸厂污染的结论。
[反思评价]
步骤一中加入过量的氯化钡溶液的目的是 。
[总结提升]
为减少造纸厂对汾河的污染,请你为造纸厂提一条合理化的治污建议: 。
参考答案
一、单选题 (本大题共 10小题,共20分)
1、B
【解析】
根据固体物质的溶解度的影响因素; 酸与金属、金属氧化物的反应过程; 中和反应中溶液的 pH的变化; 金属与酸反应的原理分析解答。
【详解】
A、温度不变,氯化铵在水中的溶解度不变化,说法错误; 故不符合题意;
B、向盛有未打磨氧化膜的铝片的试管中加稀盐酸,开始与氧化铝反应不产生氢气,然后与铝反应产生氢气,说法正确; 故符合题意;
C、向一定量稀盐酸中逐滴加入pH=9的NaOH溶液,最终溶液的pH氢>铜。所以向 H₂SO₄、MgSO₄和CuSO₄的混合溶液中投入一些铁粉,能发生铁与硫酸铜溶液的反应,铁与硫酸铜反应生成硫酸亚铁和铜,铁与稀硫酸反应生成了硫酸亚铁和氢气, 铁不能与 MgSO₄反应。
【详解】
根据以上分析可知:
A、滤液M中一定存在硫酸亚铁和 MgSO₄,故滤液 M中一定存在 Fe²⁺和 Mg²⁺,故 A 正确;
B、铁与硫酸铜溶液的反应,铁置换出铜,会使固体的质量增加,铁和稀硫酸反应会使固体减少,因此滤渣 N的质量和加入铁粉的质量可能大、也可能小,也可能相等,故B错误;
C、由于镁的金属活动性大于铁,铁不能将镁置换出来,故滤渣 N中一定没有单质镁,故说法 C正确;
D、滤液M中至少含有 Fe²⁺和 Mg²⁺两种金属阳离子, 故 D正确。故选 B。
9、C
【解析】
A、地壳中含量最多的元素依次是氧、硅、铝,含量最多的金属元素是铝,选项 A正确;
B、铝元素在形成化合物时通常呈+3价,氯元素在形成化合物时通常呈-1价,故氯化铝写作 AlCl₃,选项B正确;
C、在同一周期中自左向右原子序数递增,因此锡的原子序数比铟大,选项 C错误;
D、题目已知铝、镓和铟最外层电子数相同,因此三者化学性质相似,选项 D正确。故选C。
【点睛】
地壳中含量最多的元素依次是氧、硅、铝,含量最多的金属元素是铝。
10、A
【解析】A、化石燃料的燃烧会产生大量空气污染物,如粉尘、有害气体等,所以加大石油、煤炭的开采速度,增加化石燃料的供应量,会增大对环境的影响,错误; B、目前一般把pH7,所以甲的结论错误。硫酸钠能与氯化钡反应生成硫酸钡白色沉淀和氯化钠,碳酸钠也能与氯化钡反应生成碳酸钡白色沉淀和氯化钠,因此乙的结论也错误。故答案为:甲结论不正确,因为碳酸钠溶液也显碱性(或乙结论不正确,因为碳酸钠也能与氯化钡反应生成白色沉淀);
[继续探究]步骤一:硫酸钠能与氯化钡反应生成硫酸钡白色沉淀和氯化钠。碳酸钠也能与氯化钡反应生成碳酸钡白色沉淀和氯化钠。故答案为: BaCl₂+Na₂SO₄=BaSO₄↓+2NaCl(或) BaCl₂+Na₂CO₃=BaCO₃↓+2NaCl);
步骤二:上步实验中加入了过量的氯化钡溶液除尽了硫酸钠和碳酸钠,而且氯化钡溶液呈中性,此时可向滤液中滴加无色的酚酞试液,若观察到溶液变红色,说明溶液显碱性。故答案为:酚酞试液、溶液变红色;
步骤三:硫酸钡与盐酸不反应,而碳酸钡能与盐酸反应生成氯化钡、水和二氧化碳。实验中,向滤渣中加入足量的稀
盐酸,观察到白色沉淀全部溶解,且有气泡产生,说明滤渣中只有碳酸钡,没有硫酸钡。则溶液中还应该有碳酸钠。故答案为:含有 NaOH和 Na₂CO₃;
[反思评价]步骤一中加入过量的氯化钡溶液的目的是将碳酸钠和硫酸钠全部除去,防止对氢氧化钠的检验产生干扰。
故答案为:检验并将碳酸钠和硫酸钠全部除去,防止对氢氧化钠的检验产生干扰;
[总结提升] 该造纸厂产生的废水显碱性,直接排放会对水体造成污染,所以在排放前要在废水中加入酸性物质,调节至中性后再排放。故答案为:排放前要在废水中加入酸性物质,调节至中性后再排放。
相关试卷
这是一份31,2024年山东省济南市中考综合质量评价模拟化学试卷,共5页。试卷主要包含了09 g,7%,0gCuSO4溶液中加入6,4g,7g,2g等内容,欢迎下载使用。
这是一份2023年中考考前最后一课-化学,文件包含化学-2023年中考考前最后一课解析版docx、化学-2023年中考考前最后一课原卷版docx等2份试卷配套教学资源,其中试卷共581页, 欢迎下载使用。
这是一份2023年济南市化学中考最后一卷,共16页。