2024年河北省石家庄市长安区4中考最后一次模拟化学试卷
展开
这是一份2024年河北省石家庄市长安区4中考最后一次模拟化学试卷,共16页。试卷主要包含了 考生必须保证答题卡的整洁, 生活与化学有着密切的关系, 下列化学符号表示两个分子的是, 下列属于复分解反应的是等内容,欢迎下载使用。
1. 答卷前,考生务必将自己的姓名、准考证号、考场号和座位号填写在试题卷和答题卡上。用2B 铅笔将试卷类型(B)填涂在答题卡相应位置上。将条形码粘贴在答题卡右上角
2. 作答选择题时,选出每小题答案后,用2B铅笔把答题卡上对应题目选项的答案信息点涂黑; 如需改动,用橡皮擦干净后,再选涂其他答案。答案不能答在试题卷上。
3. 非选择题必须用黑色字迹的钢笔或签字笔作答,答案必须写在答题卡各题目指定区域内相应位置上; 如需改动,先划掉原来的答案,然后再写上新答案; 不准使用铅笔和涂改液。不按以上要求作答无效。
4. 考生必须保证答题卡的整洁。考试结束后,请将本试卷和答题卡一并交回。
一、选择题(本题包括12个小题,每小题3分,共36分. 每小题只有一个选项符合题意)
1. 下列实验进行中的现象或实验原理正确的是 ( )A. 白磷始终不然燃烧
B.小气球变瘪
C. 物体间力的作用是相互的
2. 分类学习是我们认识物质了解世界很好的一种方法,下列物质的分类错误的是()D. 音叉振幅越大音调越高
A. 单质:金刚石、石墨和臭氧 B. 氧化物:干冰、冰水混合物和氧化镁
C. 盐:纯碱、苏打和硝酸钡 D. 分子构成:氧气、铁粉和氯化钠
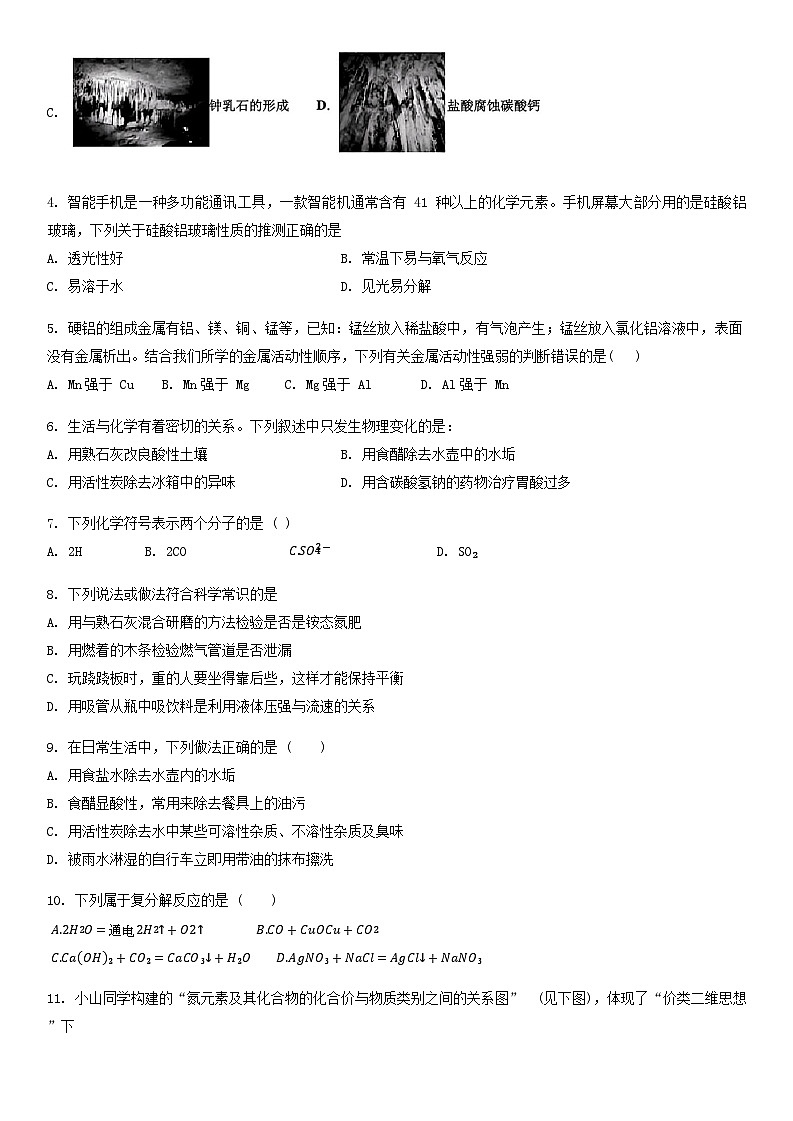
3. 下列过程中不发生化学变化的是 ()
A.服用胃药治疗胃酸过多
C.
4. 智能手机是一种多功能通讯工具,一款智能机通常含有 41 种以上的化学元素。手机屏幕大部分用的是硅酸铝玻璃,下列关于硅酸铝玻璃性质的推测正确的是
A. 透光性好 B. 常温下易与氧气反应
C. 易溶于水 D. 见光易分解
5. 硬铝的组成金属有铝、镁、铜、锰等,已知:锰丝放入稀盐酸中,有气泡产生;锰丝放入氯化铝溶液中,表面没有金属析出。结合我们所学的金属活动性顺序,下列有关金属活动性强弱的判断错误的是( )
A. Mn强于 Cu B. Mn强于 Mg C. Mg强于 Al D. Al强于 Mn
6. 生活与化学有着密切的关系。下列叙述中只发生物理变化的是:
A. 用熟石灰改良酸性土壤 B. 用食醋除去水壶中的水垢
C. 用活性炭除去冰箱中的异味 D. 用含碳酸氢钠的药物治疗胃酸过多
7. 下列化学符号表示两个分子的是 ( )
A. 2H B. 2CO C.SO42- D. SO₂
8. 下列说法或做法符合科学常识的是
A. 用与熟石灰混合研磨的方法检验是否是铵态氮肥
B. 用燃着的木条检验燃气管道是否泄漏
C. 玩跷跷板时,重的人要坐得靠后些,这样才能保持平衡
D. 用吸管从瓶中吸饮料是利用液体压强与流速的关系
9. 在日常生活中,下列做法正确的是 ( )
A. 用食盐水除去水壶内的水垢
B. 食醋显酸性,常用来除去餐具上的油污
C. 用活性炭除去水中某些可溶性杂质、不溶性杂质及臭味
D. 被雨水淋湿的自行车立即用带油的抹布擦洗
10. 下列属于复分解反应的是 ( )
A.2H2O=通电2H2↑+O2↑ B.CO+CuOCu+CO2
C.CaOH₂+CO₂=CaCO₃↓+H₂O D.AgNO₃+NaCl=AgCl↓+NaNO₃
11. 小山同学构建的“氮元素及其化合物的化合价与物质类别之间的关系图” (见下图),体现了“价类二维思想”下
列说法正确的是
A. a为NO B. b为 NO₂ C. c为HNO₃ D. d可能为NaNO₃
12. 下图是甲、乙两种固体物质的溶解度曲线图,下列说法正确的是
A. 20℃时,甲、乙的饱和溶液,升温到40℃时仍是饱和溶液
B. 20℃时,甲、乙饱和溶液的溶质质量分数相等
C. 40℃时, 在 100g水中加入60g甲形成不饱和溶液
D. 30℃时,取相同质量的甲、乙两物质分别配成饱和溶液所需水的质量是甲大于乙
二、填空题(本题包括 4个小题,每小题7分,共28分)
13. 2016年3月22日是第二十四届“世界水日”,今年的宣传主题是“水与就业”,请你回答下列问题:淡水资源有限,我们需要节约用水,如图1中表示节水标志的是 (填字母);
才能成为我们使用的自来水,净化过程中可以通过 操作去除水中的不溶物; 利用活性炭,不仅可以除去水中的不溶性杂质,还可以 ;水的硬度过大会影响生产和生活,生活中我们可以利用 来鉴别硬水和软水,然后利用 的方法来降低水的硬度; 爱护水资源从我做起,下列做法不可行的是 (填序号)
A 洗脸、刷牙时随手关闭水龙头 B用洗过衣服的水冲马桶
C用洗衣机洗一件衬衫 D使用节水型马桶图2是电解水的实验装置图,请你回答:试管A中收集到的气体是 ,若该气体的体积为8mL,则试管B中收集到的气体体积为 mL,该反应的文字表达式为 。
14. 下列物质或用品均为生活中常见.
请用序号回答问题:
(1) 为防止骨质疏松,人体可以摄入的物质是 .
(2) 常用作调味品的是 ,能除去冰箱内异味的是 .
(3) 所使用的主要材料中,属于有机合成材料的是 ,属于金属材料的是 .
15. 能源与人类的生活和社会发展密切相关。
(1) 开发和利用新能源是解决能源问题的重要途径。在汽车的汽油中加入适量的乙醇,可以适当节省石油资源,并在一定程度上减少汽车尾气对大气的污染。其中乙醇属于 (填“可再生”或“不可再生”)能源,乙醇燃烧的化学方程式为 。
(2) 科学家采用新技术,将二氧化碳和氢气以一定比例混合,在一定条件下发生了如下反应:
则X的化学式为 。
(3) 合理利用石油资源,可以制成多种合成材料。下列物品主要成分属于合成材料的是 。
A 黄铜灯架 B 尼龙帐篷 C 玻璃花瓶 D 亚麻窗帘
16. (1) 用化学符号表示;
①铁元素 。
②3个钠原子 。
③2个氧分子 。
④硝酸根离子 。
⑤五氧化二磷中磷元素的化合价 。
(2) 指出符号“SO₂”中数字“2”的含义: 。
三、实验题(本题包括 2个小题,每小题7分,共14分)
17. 请结合下图回答问题:
小仪器名称: ①--- , ②-- 。
(2)用氯酸钾和二氧化锰混合制取氧气,可选用装置 (选填序号) 和D组合,反应的化学方程式为 , 二氧化锰的作用是--- 。
3、实验室可用装置 B 或C 制氢气,C装置相对于B 的优点有 。 氢气能用D 装置收集的原因是 。
(4)用大理石和稀盐酸制取二氧化碳,发生反应的化学方程式为 , 用E装置收集二氧化碳,二氧化碳验满时燃着的木条应放在--- (选填 α 或 B ) 端口。
心利用数字化实验可以形象地比较不同形状的碳酸钙与稀盐酸反应的速率。倾斜锥形瓶使试管内的稀盐酸流入瓶中与固体发生反应,瓶内气压的变化如曲线所示。有关说法正确的是 。
A 曲线①表示块状碳酸钙与稀盐酸反应
B b点表示碳酸钙与盐酸反应已停止
C 等质量碳酸钙粉末产生的 CO 2的质量最多
D 对比分析点c、d可知,相同的气压时,粉状碳酸钙与稀盐酸反应速率更快
18. 如图1是实验室制取气体的常用装置,请回答下列问题:
----------- 。写出实验室用B 装置制取氧气的化学方程式---------- 。收集二氧化碳应选择的装置为
----- (填字母代号,下同);判断集气瓶内二氧化碳已收集满的方法是---------- 。 实验室常用加热氯化铵
和熟石灰的固体混合物制取氨气 (NH₃)。①制取氨气应选用的发生装置是 。
②氨气极易溶于水,氨水显碱性。 则在图 2 实验中观察到的现象是 。
四、 计算题 (本题包括1个小题,共12分)
19. (6分) 家中蒸馒头用的纯碱中含有氯化钠,某实验小组要测定该纯碱中碳酸钠的质量分数。取 b g纯碱样品放入烧杯中,逐滴加入稀盐酸至不再产生气泡, 此时烧杯中没有不溶物, 其消耗稀盐酸 b1.7g, 测得反应后溶液的质量为b5.5 g。请帮助实验小组完成以下计算:样品中碳酸钠的质量分数是多少? (计算结果保留至 0.1%) 反应后溶液中溶质的质量分数是多少?
参考答案
一、选择题 (本题包括 12个小题,每小题 3分,共3b分. 每小题只有一个选项符合题意)
1、 C
【解析】
A、热水的温度是 80℃已经达到白磷的着火点,又与氧气接触,所以可以燃烧,故A 错误;
B、 氢氧化钠与二氧化碳反应使瓶内的压强变小,使气球涨大,故B 错误;
C、磁铁的同性相斥,异性相吸,说明物体间力的作用是相互的,故C 正确;
D、 用力敲,音叉的振幅越大,听到的响度越大,所以音叉的响度与振幅有关,故D 错误。故选C。
2、 D
【解析】
单质是由同种元素组成的纯净物,氧化物是由两种元素组成,其中一种元素是氧元素的化合物,混合物是由两种或多种物质混合而成的物质,盐是指一类金属离子或铵根离子与酸根离子或非金属离子结合的化合物。
【详解】
A、 金刚石、 石墨和臭氧都是单质,故A 正确,不符合题意;
B、 干冰、冰水混合物和氧化镁都是氧化物,故B 正确,不符合题意;
C、纯碱、 苏打和硝酸钡都是盐,故C 正确,不符合题意;
D、 氧气是由分子构成的,铁粉是由原子构成的,氯化钠是由离子构成的,故D 不正确,符合题意。故选 D。
【点睛】
构成物质的微粒:分子、 原子、 离子。
3、A【解析】
A、把水喷向空中,无新物质生成,属于物理变化,符合题意;
B、通常用碱性物质治疗胃酸过多,如氢氧化铝,该过程有新物质生成,属于化学变化,不符合题意;
C、钟乳石一般是碳酸钙遇到溶有二氧化碳的水时,反应生成溶解性较大的碳酸氢钙, 滴落下来,碳酸氢钙遇热或压强变小时,重新生成碳酸钙沉积下来,该过程有新物质生成,属于化学变化,不符合题意;
D、盐酸和碳酸钙反应生成氯化钙、二氧化碳和水,该反应有新物质生成,属于化学变化,不符合题意。
故选 A。
【点睛】
没有生成其他物质的变化叫做物理变化;
生成其他物质的变化叫做化学变化。
4、A
【解析】
硅酸铝玻璃可做手机屏幕,故它的透光性好, 常温下不易与氧气反应,难溶于水,见光不易分解。故选 A。
5、 B
【解析】
A、 据题意,锰丝放入稀盐酸中有气泡产生,则Mn 在H之前,由于 Cu 在H 之后,那么 Mn 强于 Cu,故A 正确;
B、锰丝放入氯化铝溶液中,表面没有金属析出,说明 AI 强于 Mn, 由于 Mg强于 AI, 故 Mg 强于 Mn , 故B 错误;
C、根据金属活动性顺序表可知,Mg 强于Al,故C正确;
D、锰丝放入氯化铝溶液中,表面没有金属析出,说明 AI 强于 Mn,故D 正确。
故选 B
【点睛】
金属活动性顺序表巧记:嫁给那美女,新铁衣嫌轻,统共一百斤 (钾钙钠镁铝,锌铁锡铅氢,铜汞银铂金)。
6、 C
【解析】
试题分析:用熟石灰改良酸性土壤; 用食醋除去水壶中的水垢; 用含碳酸氢钠的药物治疗胃酸过多这三个变化中都产生了新的物质,属于化学变化, 用活性炭除去冰箱中的异味, 只是物质的吸附,没有产生新的物质,属于物理变化。故选 C.
考点:物质的变化
7、 B
【解析】
A、 由原子的表示方法,用元素符号来表示一个原子,表示多个该原子,就在其元素符号前加上相应的数字,故2H 可表示 2个氢原子;
B、 由分子的表示方法,正确书写物质的化学式,表示多个该分子,就在其分子符号前加上相应的数字,则 2CO 可表示 2 个一氧化碳分子;
C、由离子的表示方法,在表示该离子的元素符号右上角,标出该离子所带的正负电荷数,数字在前,正负符号在后,带 1个电荷时,1要省略,故SO ¹²⁻表示的是硫酸根离子;
D、 由分子的表示方法,正确书写物质的化学式,表示多个该分子,就在其分子符号前加上相应的数字,则 SO₂可表示 1 个二氧化硫分子。故选B。
8、A
【解析】
A、铵态氮肥与碱性物质混合后能放出有刺激性气味的氨气,与熟石灰混合研磨来检验铵态氮肥,做法正确;
B、 用燃着的木条检验燃气管道是否泄漏,易发生爆炸,做法不正确;
C、 由杠杆平衡的条件可知,玩跷跷板时,重的人要坐得靠前些,这样才能保持平衡,做法不正确;
D、 用吸管从瓶中吸饮料是利用大气压的作用,而不是利用液体压强与流速的关系,说法不正确。
故选: A。
9、 C
【解析】
A、水垢的主要成分是碳酸钙,而食盐水不和碳酸钙反应,所以不能用食盐水除去水壶内的水垢,故A 错误;B、食醋显酸性,不能除去餐具上的油污,故B 错误;C、活性炭具有吸附性,能除去水中某些可溶性杂质、 不溶性杂质及臭味,故C 正确;D、铁生锈的条件是与水和氧气同时接触,所以被雨水淋湿的自行车不能立即用带油的抹布擦洗应该擦干后再用带油的抹布擦洗可防止生锈,故D 错误。故选C。
10、 D
【解析】
A、2H20电解2H2↑+Oι',该反应符合“一变多”的形式,符合分解反应的特征,属于分解反应,故选项错误。
B、CO+Cu0电解Cu+CO, 该反应的生成物中铜是单质,不属于复分解反应,故选项错误。
C、Ca (OH ) 2+CO )=CaCO 3↓+H zO, 该反应不是两种化合物相互交换成分生成两种新的化合物的反应, 不属于复分解反应,故选项错误。
D、 AgNO ₃+NaCl=AgCl ↓+NaNO ₃, 该反应是两种化合物相互交换成分生成两种新的化合物的反应,属于复分解反应,故选项正确。
故选: D。【点睛】
复分解反应是两种化合物相互交换成分生成两种新的化合物的反应,据此进行分析判断。
11、 C
【解析】
化合物中,各个元素的化合价代数和为 0。
单质中,元素的化合价为 0。
【详解】
A、 一氧化氮属于氧化物,N的化合价为+2,a点元素的化合价为 0,表示,是单质。A错误;
B、 二氧化氮属于氧化物,N元素的化合价为+4,图中b点的化合价为+ 2。B错误;
C、HNO ₃属于酸, N元素的化合价为+5, 图中c点表示+5价的酸。C 正确;
D、 硝酸钠属于盐, 设氮元素的化合价为 x, 则(+1) +(x) +(-2) ×3=0, 解得x=+5。 氮元素的化合价为+ 5, 图中d点的化合价为+3,D错误。
故选 C。
12、 B
【解析】
A、 由图中可以看出甲、 乙的溶解度随温度的升高而增大,故20℃时,甲、 乙的饱和溶液,升温到40℃时,甲、 乙的溶解度增大,溶液变为不饱和的,错误;
B、 由图中可以看出 20℃时,甲、 乙的溶解度相同,故甲、 乙的饱和溶液的溶质质量分数相等,正确;
C、 由图中可以看出40℃时, 甲的溶解度为50g, 故在100g水中加入 b 0g甲,会有10g 甲剩余,形成的是饱和溶液,错误;
D、 由图中可以看出 30℃时,甲的溶解度大于乙的溶解度,则如果要配置甲、 乙的饱和溶液,甲只需要比乙更少的水就能达到饱和,故所需水的质量甲小于乙,错误。
故选 B。
二、填空题 (本题包括 4个小题,每小题7分,共28分)
通电13、 B 过滤 除去水中的色素和异 味 肥皂水 加热煮沸 C 氢气 4 水氢气+氧气【解析】
(1) A、 表示禁止吸烟,属于严禁烟火的标志,故A 错误;
B、 表示地球上剩下的最后一滴水将是人类的眼泪,属于节水标志,故B 正确;
C、 属于禁止通行标志,故C 错误;
D、 属于节能减排的标志,故D 错误。(2) 自然界中的淡水需要净化才能成为我们使用的自来水,净化过程中可以通过过滤操作去除水中的不溶物; 利用活性炭,不仅可以除去水中的不溶性杂质,还可以除去水中的色素和异味;
(3) 水的硬度过大会影响生产和生活,生活中我们可以利用肥皂水来鉴别硬水和软水,泡沫少的是硬水,泡沫多的是软水,然后利用加热煮沸的方法来降低水的硬度;
(4) A. 洗脸、 刷牙时随手关闭水龙头,可以节约用水,正确;、
B. 用洗过衣服的水冲马桶,可以节约用水,正确;
C. 用洗衣机洗一件衬衫,造成浪费水,错误;
D. 使用节水型马桶可以节约用水,正确;
(5) 试管 A 中产生的气体较多,是氢气,试管 B 中产生的气体较少,是氧气,氢气与氧气产生的气体体积比为 2:1;若该气体的体积为 8mL ,则试管B 中收集到的气体体积为 4ml ,水电解生成氢气和氧气,该反应的文字表达式为:通电水 氢气+氧气。
14、① ⑤ ③ ⑥ ② ④
【解析】
(1) 人体缺钙会导致骨质疏松,因此防止骨质疏松,人体可以摄入的物质是钙片,故选①
(2) 常用作调味品的是食盐,故选⑤; 活性炭具有吸附性,能除去冰箱中的异味,故选③;
(3) 塑料属于有机合成材料,故选⑥; 不锈钢锅及纯铁属于金属材料,故选②④。
15、 可再生B
H ₂O
C₂H₅OH+30 ₂═点燃═2CO ₂+3H ₂O
【解析】
(1) 乙醇可以通过粮食发酵的方法获得,所以乙醇属于可再生能源; 乙醇与氧气在点燃的条件下反应生成二氧化碳和水; 故填:可再生;
(2) 反应前:2个碳原子、 4个氧原子、 12个氢原子; 反应后:2个碳原子、 4个氢原子,所以 4X 中有 8个氢原子和4个氧原子, 所以 X 得化学式为H₂O; 故填: H₂O;
(3) A. 黄铜灯架是由金属材料制成的;
B. 尼龙帐篷是由有机合成材料制成的;
C. 玻璃花瓶是由无机非金属材料制成的;
D. 亚麻窗帘是由天然材料制成的。
故选: B。
16、Fe 3Na 202 NO ₃⁻ P₂O₃ 每个二氧化硫分子中有 2个氧原子【解析】
(1) ①铁元素可表示为 Fe;
②元素符号的前边加数字表示原子的个数,3个钠原子表示为3Na;
③化学式前边的数字表示分子的个数,2个氧分子可表示为 20₂;
④硝酸根离子带一个单位负电荷,表示为 NO ₃⁻;
⑤元素化合价的书写:在元素符号的正上方标化合价的数值,正负号在左,数字在右。五氧化二磷中磷元素的化合价表示为 +5/O5;
(2) 化学式中元素符号右下角的数字为一个分子中原子的个数,符号“SD₂”中数字 Ⅰ 的含义:每个二氧化硫分子中有2 个氧原子。
三、 实验题 (本题包括 2个小题,每小题 7分,共14 分)
17、 试管 长颈漏斗 催化作用 控制反应的发生与停止 氢气难溶于水,且不与水反应 CaCO ₃+2HCl=CaCl ₂+H ₂O+CO ₂ a D
【解析】
(1) 通过分析题中所指仪器的名称和作用可知,①是试管,②是长颈漏斗;
(2) 实验室用氯酸钾制取氧气的反应物是固体,反应条件是加热,所以可选用装置 A 和D 组合,氯酸钾在二氧化锰的催化作用下加热生成氯化钾和氧气,化学方程式为: 2kC|0NnOl2kC|+30,, 二氧化锰是该反应的催化剂,起催化作用;
(3) C装置通过装置内压强的改变,可以实现固体和液体的分离,所以 C 装置相对于B 的优点有:控制反应的发生与停止,D装置收集气体的方法是排水法,依据是:氢气难溶于水,且不与水反应;
(4) 碳酸钙和氧气反应生成氯化钙、水和二氧化碳,化学方程式为: CaCO,+2HCI=CaC|,+H₂O+CO, ,二氧化碳密度比空气大,所以用E装置收集二氧化碳,二氧化碳验满时燃着的木条应放在 a端口;
(5) A、反应物的接触面积越大,反应速率越快,所以曲线①表示粉末状碳酸钙与稀盐酸反应,故错误;
B、b点表示碳酸钙与盐酸反应正在进行,故错误;
C、 最终曲线①、 ②的气压相等,说明最终产生的 CO₂质量相等,故错误;
D、对比分析c、d点可知,相同的气压时,a所需的时间短,说明单位时间内产生的气体多,反应速率快,碳酸钙粉末与稀盐酸接触面积大,反应速率更快,故正确;
故选 D。
【点睛】本题主要考查常见气体的发生装置与收集装置的探究,发生装置依据反应物的状态和反应条件选择,收集装置依据气体的密度和溶解性选择。
18、长颈漏斗 2KClO3MnO22KCl+3O2↑ C 将燃着的木条放在集气瓶口,木条熄灭,说明二氧化碳已收集满 B 试管内液面上升,溶液变红色
【解析】
氯酸钾和二氧化锰加热生成氯化钾和氧气,加热氯化铵和熟石灰的固体混合物生成氯化钙和水和氨气。
【详解】
(1) 仪器①的名称为长颈漏斗。
(2)B装置试管口没有棉花,属于固体加热装置,则实验室用 B装置制取氧气的反应是氯酸钾和二氧化锰加热生成氯化钾和氧气,化学方程式为 2KClO3MnO22KCl+3O2↑。
(3) 二氧化碳密度比空气密度大(标准条件下),能溶于水,收集二氧化碳用向上排空气法,故应选择的装置为 C; 判断集气瓶内二氧化碳已收集满的方法是将燃着的木条放在集气瓶口,木条熄灭,说明二氧化碳已收集满。
(4) ①实验室常用加热氯化铵和熟石灰的固体混合物制取氨气,故制取氨气应选用的发生装置是 B。
②氨气极易溶于水,氨水显碱性。则在图 2实验中观察到的现象是试管内液面上升,溶液变红色。
【点睛】
二氧化碳密度比空气密度大(标准条件下),能溶于水,收集二氧化碳用向上排空气法,氨气极易溶于水,氨水显碱性。
四、计算题 (本题包括1个小题,共12分)
19、(1) 88.3% (2) 10%
【解析】
试题分析:碳酸钠与稀盐酸反应生成的是氯化钠、水和二氧化碳,依据质量守恒定律化学反应前后物质的总质量不变,故减少的质量即为生成的二氧化碳的质量。利用化学方程式根据反应的质量比即可计算出样品中碳酸钠的质量和生成的氯化钠的质量。
解:反应中生成CO₂的质量为:(6g+61.7g-65.5g=2.2g
设原混合物中 Na₂CO₃的质量为x ,生成的 NaCl的质量为y。
Na₂CO₃+2HCl=2NaCl+H₂O+CO₂↑
106 117 44
x y 2.2g
106x=442.2gx=1'5.3"g 117y=442.2gy=''5.85''g
原混合物样品中碳酸钠的质量分数: =53g÷6g×100
NaCl的质量: =5.85g+6g-5.3g=6.55g
氯化钠的质量分数: =6.55g÷65.5g×100
答:原混合物样品中碳酸钠的质量分数为 88.3%。氯化钠的质量分数为 10%。
考点:利用化学方程式的计算
相关试卷
这是一份2024年河北省石家庄市长安区中考一模化学试题,共14页。
这是一份2024年河北省石家庄市长安区中考一模化学试题,共14页。
这是一份2024年河北省石家庄市长安区4中考最后一次模拟化学试卷,共14页。试卷主要包含了 考生必须保证答题卡的整洁, 生活与化学有着密切的关系, 下列化学符号表示两个分子的是, 下列属于复分解反应的是等内容,欢迎下载使用。

