江苏省常州市2023_2024学年高三生物上学期12月学情调研试题
展开
这是一份江苏省常州市2023_2024学年高三生物上学期12月学情调研试题,共12页。试卷主要包含了单项选择题,多项选择题,非选择题等内容,欢迎下载使用。
一、单项选择题:共14题,每题2分,共28分。每题只有一个选项最符合题意。
1. 发菜和青菜都能进行光合作用,基于二者的叙述不能体现生物统一性的是( )
A.二者都以DNA作为遗传物质
B.二者进行光合作用的场所均属于生物膜系统
C.二者都具有光合色素和与光合作用有关的酶
D.二者均有核糖体
2、细胞器是细胞质内具有一定形态和功能的微小结构,它们分工合作,共同完成细胞的生命活动。下列相关叙述正确的是( )
A.要把各种细胞器分离出来进行研究,应该用密度梯度离心的方法
B.中心体是高等动物细胞特有的细胞器,它与有丝分裂密切相关
C.过氧化物酶体、内质网、溶酶体、高尔基体是具有单层膜的细胞器
D.分泌蛋白的合成场所是附着型核糖体
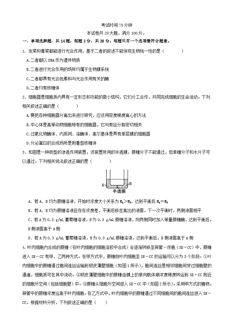
3.如图是一种类型的渗透作用装置,该装置所用的半透膜,蔗糖分子不能通过,但单糖分子和水分子可以通过。下列相关说法叙述正确的是( )
A.若A、B均为蔗糖溶液,开始时浓度大小关系为MA>MB,达到平衡后MA=MB
B.若A、B均为蔗糖溶液且存在浓度差,平衡后移走高出的液面,下一次平衡时,两侧液面相平
C.若A为0.3 g/mL葡萄糖溶液,B为0.3 g/mL蔗糖溶液,向两侧同时加入等量蔗糖酶,达到平衡后,B侧液面高于A侧
D.若A为0.3 g/mL葡萄糖溶液,B为0.3 g/mL蔗糖溶液,达到平衡后,B侧液面高于A侧
4. 叶肉细胞内合成的蔗糖(在叶肉细胞的细胞溶胶中合成)会逐渐转移至筛管-伴胞(SE-CC)中,蔗糖进入SE-CC有甲、乙两种方式。在甲方式中,蔗糖自叶肉细胞至SE-CC的运输可以分为3个阶段:①叶肉细胞中的蔗糖通过胞间连丝运输到韧皮薄壁细胞(如图1所示),胞间连丝是相邻细胞间穿过细胞壁的通道,细胞质可在其中流动。②韧皮薄壁细胞中的蔗糖由膜上的单向载体顺浓度梯度转运到SE-CC附近的细胞外空间(包括细胞壁)中。③蔗糖从细胞外空间进入SE-CC中(如图2所示)。采用甲方式的植物,筛管中的蔗糖浓度远高于叶肉细胞。在乙方式中,叶肉细胞中的蔗糖通过不同细胞间的胞间连丝进入SE-CC。根据材料分析,下列叙述正确的是( )
A. H+泵的活动可以为蔗糖进入SE-CC提供动力
B. 蔗糖从产生部位运输至相邻细胞至少穿过2层生物膜
C. 蔗糖在韧皮薄壁细胞和伴胞之间的运输没有载体蛋白参与
D. 蔗糖通过SU载体进入SE-CC不消耗ATP,属于被动运输
5.下列关于影响种群数量变化的因素的叙述,不正确的是( )
A.在遭遇寒流时,有些昆虫种群不论其种群密度高低,所有个体都会死亡
B.蝗虫种群密度越大,流行性疾病越容易传播,结果个体死亡多,种群密度降低
C.非密度制约因素本身对种群数量有反馈作用,可以通过反馈机制来调节种群数量
D.无论是密度制约因素还是非密度制约因素,都是通过影响种群的出生率、死亡率或迁入率、迁出率来影响种群数量的
6.蝴蝶是雌雄异体昆虫,雌雄蝶有各自的第二性征。但在自然界中有个别蝴蝶同时具备雌雄两性的特征,称为阴阳蝶,如图为阴阳蝶形成的机理之一。已知有两条或多条Z染色体的蝴蝶是雄性,只有一条Z染色体的是雌性。下列相关分析错误的是( )
A.I过程中姐妹染色单体形成后的数目先减半再减为零
B.阴阳蝶出现的原因是第一次卵裂时姐妹染色单体未正常分离
C.基因重组发生在Ⅱ过程中,Ⅲ过程进行有丝分裂
D.该阴阳蝶产生的配子中可能含一条或两条Z,也可能不含Z染色体
7. 人的端粒酶结构及其催化修复端粒DNA的过程如下图所示,下列有关端粒及端粒酶的叙述,错误的是( )
A.端粒酶是RNA和蛋白质的复合体
B.端粒酶修复端粒DNA过程的实质是逆转录
C.癌细胞的端粒酶活性比失去增殖能力的细胞的低
D.图示端粒酶能够延长的重复序列为TTAGGG
8.血细胞计数板是对调查细胞、原生质体等数量的一种光学仪器,下列叙述正确的是( )
A.可用血细胞计数板对霉菌、蛙的卵、噬菌体等进行精确统计
B.以下操作可能导致计数结果偏大:多余的培养液未用滤纸吸去、先滴样液后盖盖玻片、未染色计数
C.未振荡取样、滴加样液后未静置即计数和血细胞计数板洗涤后未干燥就使用均导致计数结果偏小
D.寻找血细胞计数板上的计数室时应将光线尽量调亮
9. 某生物甲的性染色体为ZW 型。兴趣小组经一年的野外观察发现, 一个该生物种群中20% 的 ZZ 是雌性。随后在实验室中发现,当日均气温低于32℃, ZZ 受精卵都发育为雄性, 在32℃时有20%的ZZ 受精卵发育为雌性,33℃时有30% ZZ 受精卵发育为雌性,到36℃ 以上则全部发育为雌性。而ZW 受精卵在各种温度下都发育为雌性。下列叙述正确的是 ( )
A. 生物甲的雄性性别是由环境决定
B. 在甲的繁殖季节日均气温稳定在32℃的栖息地,雄性数量与雌性数量相等
C. 在甲的繁殖季节日均气温在32℃的栖息地,雄性将逐年减少以致该物种将在该地逐 渐消失
D. 如果当地的气候变化不大,该自然种群的性别比能够保持稳定
10.某雌雄同株植物的花色有三种表型,受三对独立遗传的等位基因R/r、B/b、D/d控制,已知基因R、B和D三者共存时表现为红花(分为深红花、浅红花两种表型)。选择深红花植株与某白花植株进行杂交,F1均为浅红花,F1自交,F2中深红花:浅红花:白花=1:26:37。下列关于F2的说法正确的是( )
A.浅红花植株的基因型有7种,白花植株的基因型有19种
B.白花植株之间杂交,后代可能出现深红花植株
C.浅红花植株自交,后代中不会有白花植株出现
D.F2浅红花中纯合子占1/26
11. 2020年2月,东非地区发生25年来最严重蝗灾,民众深陷缺粮窘境,治蝗问题备受关注。某地区曾做过一项实验,将大量的鸭子引入农田捕食水稻蝗虫,结果仅需2000只鸭就能把4000亩地里的蝗虫有效控制。为研究蝗虫种群数量变化规律,该实验还建立了如下图所示的两个模型甲、乙,下列有关说法正确的是( )
A. 据甲图分析引入鸭后,蝗虫种群K值为N1
B. 乙图模型属于物理模型,曲线变化反映了鸭和蝗虫间存在的负反馈调节机制
C. 乙图AB段呈J型增长,若蝗虫最初有N0只,每天增加3%,t天后种群数量为N0×1.03t只
D. 利用性引诱剂诱杀雄性个体,可直接导致种群密度明显降低
12. 花椰菜(2n=18)种植时容易遭受病菌侵害形成病斑,紫罗兰(2n=14)具有一定的抗病性。科研人员利用植物体细胞杂交技术培育具有抗病性状的花椰菜新品种如图1所示。通过蛋白质电泳技术分析了亲本及待测植株中某些特异性蛋白,结果图2所示。下列有关叙述错误的是( )
A. 图1培育杂种植株所用的技术体现了植物细胞全能性和细胞膜流动性原理
B. 图1过程①是在无菌水中进行,过程②是在固体培养基中进行
C. 图2中属于杂种植株的是4和5,1可能是花椰菜
D. 病菌悬浮液均匀喷施于杂种植株叶片上,一段时间后,测定病斑面积占叶片总面积的百分比,可筛选抗病性强的杂种植株
13. 某研究小组欲采用小型发酵罐(如图)进行果酒的主发酵中试研究。中试是指产品正式投产前的试验,是产品在大规模量产前的较小规模试验。下列相关叙述不合理的是( )
A. 若要在夏季发酵果酒,常需要对罐体进行相应降温处理
B. 乙醇为挥发性物质,因此在发酵过程中的空气进气量不宜太大
C. 可以通过监测发酵过程中残余糖的浓度,决定何时终止发酵
D. 为了缩短发酵时间,确保品质稳定,工业上大规模生产时,通常会先通过微生物培养技术获得单一菌种,再将它们接种到物料中进行发酵
14.通过设计引物,运用PCR技术可以实现目的基因的定点诱变。下图是获取突变基因的过程,其中引物1序列中含有一个碱基T不能与目的基因片段配对,但不影响引物与模板链的整体配对,反应体系中在目的基因两端的引物中分别设计增加限制酶a和限制酶b的识别位点。下列有关叙述不正确的是( )
A.限制酶a和限制酶b的识别序列应分别增加至引物1和引物2的5'端
B.通过两种限制酶将扩增出的含突变位点的目的基因切割下来有利于其定向插入载体
C.第3轮PCR结束后,两条链完全等长的且含有突变碱基对的DNA分子有1个
D.PCR的一轮循环一般可分为变性、复性、延伸三步,其中延伸的温度高于复性的温度
二、多项选择题:共5题,每题3分,共15分。每题有不止一个选项符合题意。每题全选对者得3分,选对但不全的得1分,错选或不答的得0分。
15. 关于细胞分裂过程中涉及到细胞结构和物质叙述错误的是( )
A. 细胞核中染色质和核仁内都含有DNA
B. 植物细胞两极发出的纺锤丝属于细胞骨架,其主要成分为纤维素
C. 发生着丝粒分裂的细胞中染色体数目是体细胞中染色体数目的二倍
D. 有丝分裂和减数分裂中的染色体、纺锤体、核膜和核仁等结构会出现规律性的变化
16.线粒体是细胞有氧呼吸产生ATP的主要场所,线粒体中产生的ATP能通线粒体内膜上的AAC(ATP/ADP转运蛋白)进行跨膜运输,运输过程如图所示,AAC的作用是把线粒体基质中的ATP(以ATP4-形式)运出,同时把线粒体外的ADP(以ADP3-形式)运入,以1:1的方式进行ATP、ADP交换,已知线粒体内外膜间腔内H+浓度高于线粒体基质侧,下列叙述正确的是( )
A.线粒体内膜既是ATP的合成场所也是细胞代谢产生水的场所
B.H+浓度梯度减小不影响ATP合成酶合成ATP
C.线粒体基质缺乏葡萄糖与线粒体膜上缺乏葡萄糖转运蛋白有关
D.1:1进行ATP、ADP交换可引起线粒体内膜的内外电位差变化
17.Na+—Ca2+交换体、Na+—K+泵是动物和人体组织细胞膜上的逆向转运系统,Na+—Ca2+交换体每次转运会将3个Na+转入细胞内并运出1个Ca2+,以维持细胞质基质的低Ca2+浓度;Na+—K+泵则向细胞外排出3个Na+和转入2个K+。下列相关分析不正确的是( )
A.人体血液中的Ca2+含量高于正常值时会引起肌无力
B.抑制Na+—K+泵的活动会导致细胞内Ca2+浓度升高
C.Na+—Ca2+交换体在转运Ca2+的过程中无需消耗能量
D.Na+—K+泵的转运活动使细胞内的ADP含量明显降低
18.视杆细胞是感受弱光刺激的细胞,对光线的强弱反应非常敏感。它所含的感光物质为视紫红质,此为一种结合蛋白质,由视蛋白和视黄醛组成。下列叙述错误的是
图1图2
A. 据图1分析,暗刺激时 K+流出细胞,Na+流入细胞,该过程消耗能量
B. 据图2分析,光刺激时, cGMP由磷酸二酯酶催化为GMP, 进一步促进Na+ 内流 
C. 钠钾泵在发挥作用时会发生自身构象的改变
D.K+ 的运输速率仅由非门控钾离子通道的数目决定
三、非选择题:共5大题,57分。
19. 光呼吸过程会抵消约30%的光合作用,降低光呼吸强度成为提高光合效率的研究方向之一。科研人员将四种酶基因GLO、CAT、GCL、TSR导入水稻中,并通过优化的RS2信号肽将基因定位至叶绿体,创造了一条新的光呼吸代谢支路——GCGT支路(图中虚线部分)。该支路首次在粮食作物中降低了光呼吸速率。图中字母表示物质,甲、乙、丙表示过程。
(1)图中的物质D位于______,若用不同波长的光照射D含量最高的物质提取液,测量并计算该物质对不同波长光的吸收率,在____________光区吸收率较高。光呼吸中 C5 与 O2 结合发生在(场所)。 从能量代谢角度看,光呼吸和有氧呼吸最大区别是。
(2)过程乙中催化C5生成PGA(C3)的酶是Rubisc,当O2浓度较高时,该酶催化CO2固定反应减弱,催化C5发生加氧反应增强。从光、暗反应物质联系的角度分析,高浓度O2条件下,NADPH含量升高的原因是____________________________________________________。利用提取的Rubisc模拟光合作用暗反应过程,构建反应体系时需加入的供能物质有________________。
(3)普通水稻在有光条件下,当CO2/O2分压降低,光呼吸增强时,水稻产量降低的原因有________________。而转基因GCGT支路水稻在理论上能够有效提高水稻产量,据图分析原因有__________________________。
(4)导入的四种关键基因经转录、翻译过程形成4种关键酶,研究中可通过检测水稻植株中4种酶的______初步筛选出具有进一步研究价值的GCGT支路水稻。
20. 2023年诺贝尔生理学或医学奖授予卡塔琳·考里科和德鲁·韦斯曼,以表彰他们在信使核糖核酸(mRNA)研究上的突破性发现。20世纪80年代,无需细胞培养即可产生mRNA的有效方法已经开发出来,被称为体外转录,这加速了分子生物学在多个领域应用的发展。
(1)如果在体外无细胞系统中转录mRNA,反应体系中需要加入模板、____等,这种体外转录技术则能够控制转录的基因、转录的过程和转录后RNA的用途。转录模板在基因组全长复制过程中,在引物____端添加T7启动子序列作为____的识别位点。
(2)机体免疫系统的树突状细胞会将体外转录的mRNA识别为外来物,从而导致其激活并释放炎症信号分子。为什么体外转录的mRNA会被识别为是外来的,而来自哺乳动物细胞的mRNA却没有引起相同的反应?科学家发现在体内mRNA携带的遗传信息不仅仅是A、U、C、G四种碱基,还包括碱基被化学修饰过程。正是因为碱基化学修饰导致了区别。
①请你设计实验验证这一想法,实验思路:____。
②实验结果:____。
真核生物初始转录产物中与内含子对应的RNA序列会被切除,前体mRNA需加工为成熟的mRNA,才能转运到细胞质中发挥作用,说明对大分子物质的转运具有选择性。
(4)mRNA疫苗生产和使用过程是:确定病原体中的一个特定蛋白质,然后合成这个蛋白质的mRNA序列,这个mRNA序列会被包裹在脂质纳米颗粒中,作为疫苗注入人体。与传统疫苗相比,在生产上的优点是___________________________________________________________________________________________。
(5)体外合成mRNA可以被用来__。
(6)用减毒的新冠病毒制成疫苗,比灭活疫苗或重组疫苗相比,对人体免疫的优势是_____________________________________________________________________________________。
21. 图1所示神经元C为脊髓中某一运动神经元,兴奋性神经元A和兴奋性神经元D与神经元C形成突触联系,而神经元A本身又受抑制性神经元B的支配。已知一个运动神经元和由它的轴突分支所支配的全部肌肉纤维所组成的功能单位称为运动单位。肌肉的收缩幅度是由多个运动单位肌肉纤维收缩的总和决定的。图2为两种不同的阈上刺激(阈刺激指的是只能引起少数阈值最低的运动单位兴奋的动作电位刺激)分别以不同的频率刺激肌肉所测得的肌肉收缩幅度变化曲线。请回答以下问题:
兴奋在突触传递的速度比在神经纤维传导的速度要慢,原因是__。
神经元轴突末梢每个分支会膨大成杯状或球状体的突触小体,其内分布较多细胞器,如(写出两种即可),这对于突触小泡的形成、移动及神经递质的释放有很重要的影响。兴奋只能由突触前神经元向突触后神经元单向传递,原因。
(3)巴普洛夫的狗形成条件反射后,听到铃声会分泌唾液。经过先给铃声再给食物的训练,狗的大脑皮层处会建立暂时性联系.理论上,狗听到铃声引起唾液分泌所需要的时间比食物刺激引起唾液分泌所需要的时间(填“长”、“短”或“相等”),原因是。
(4)若单独给予图1中的神经元A一定刺激,可引起神经元C兴奋,但如果同时给予神经元B一定刺激,发现神经元C无法产生兴奋,原因可能是_____________________________________。若同时给予神经元B和神经元D一定刺激,神经元C____(填“能”或“不能”)兴奋。
(5)在某相关的运动过程中,图1中神经元C兴奋后引起的肌肉收缩幅度____(填“大于”、“小于”或“等于”)完成该活动的肌肉收缩幅度,理由是______________________________________________
(6)由图2可知,继续提高阈上刺激2的强度,肌肉的收缩幅度____;当对肌肉进行高频动作电位刺激时,各收缩波完全融合而不能分辨,原因是_________________________________________________________。
22.(12分)乳酸杆菌是家禽胃肠道中的优势菌群,家禽胃肠道中缺乏纤维素酶,使得它们对谷物类饲料利用率不高,球毛壳菌降解纤维素能力强,它分泌的一种降解纤维素的酶由X基因编码,科研人员利用转基因技术构建含有X基因的乳酸杆菌,将其添加于饲料中,以提高家禽养殖效益。请回答下列有关问题。
(1)图1是转基因乳酸杆菌基因表达载体构建过程中可供选择的3种质粒,图中Ap为氨苄青霉素抗性基因,Tc为四环素抗性基因,EcRⅠ、PvuⅠ等为限制酶及其切割的位点,图2为目的基因X。
质粒A和C并不适合作基因X的载体,原因是_____。目的基因X和质粒B用_____切割后,加入DNA连接酶进行连接,然后导入乳酸杆菌细胞。将获得的转基因乳酸杆菌分别用含氨苄青霉素和含四环素的培养基进行筛选,结果发现获得的转基因乳酸杆菌有三种类型:只抗氨苄青霉素不抗四环素、既抗氨苄青霉素又抗四环素以及既不抗氨苄青霉素又不抗四环素,从基因表达载体构建的角度,试分析后两种转基因乳酸杆菌的成因。
①既抗氨苄青霉素又抗四环素:_______________________________________________。
②既不抗氨苄青霉素又不抗四环素:___________________________________________。
(2)要完成乳酸杆菌的转化,先要用Ca2+处理,使细胞处于__________的生理状态。
(3)为确定只有导入的质粒是重组质粒时,乳酸杆菌才具有分解纤维素的能力,可将其接种到含有纤维素和刚果红的固体培养基上,为了使实验结果更具说服力,应补充的组别为_______________________,预期实验结果为__________________________。
23.科学家利用香豌豆作实验材料进行了两对相对性状的杂交实验,实验过程及结果如图,已知控制花色的相关基因用A、a表示,控制花粉形状的相关基因用B、b表示。回答下列问题:
(1)根据实验一和实验二的结果可判断,两对相对性状的显性性状分别是。控制这两对相对性状的基因各自(填“发生了”或“未发生”)正常分离,依据是。
(2)若基因A/a和B/b独立遗传,则理论上实验一的F2中亲本类型与重组类型的比例应为;实际结果与理论值明显不相符,F2中重组类型的比例偏低。由此可推测,F1在产生配子时,基因A/a和基因B/b之间发生了重组,并没有形成4种比例相等的配子,请从基因与染色体位置关系的角度解释上述现象。
(3)若选用实验二中F1的紫花长花粉植株作为亲本之一验证(2)中的推测和解释,请写出实验思路并预测实验结果。
①实验思路:;
②预期实验结果:。
常州市联盟学校2023—2024学年度第1学期学情调研
高三年级生物试卷答案
单项选择题:
多项选择题:
三、非选择题:
19、(1). 叶绿体类囊体薄膜 红光和蓝紫 叶绿体基质 光呼吸消耗ATP(能量),有氧呼吸产生ATP(能量)
(2)高浓度O2条件下,CO2固定能力减弱,生成的C3减少,C3的还原速率降低,消耗ATP和NADPH减少,光照条件不变,NADPH生成量不变,相对含量升高(2分)
 ATP和NADPH(2分)
(3) 普通水稻光呼吸会消耗部分暗反应的底物(C5),导致部分有机碳以CO₂的形式损失,(或者用于暗反应的C5减少) GCCT支路可以使光呼吸产生的乙醇酸分解为CO2,提高了CO2浓度,从而提高了CO2与O2竞争酶的能力,进而减弱光呼吸强度,提高光合速率,水稻产量增加 (2分)
(4) 浓度、活性(2分)
20、(1) RNA聚合酶、NTP(或者核糖核苷酸)、缓冲液 (2分) 5' RNA聚合酶 
将体外合成的mRNA的碱基进行化学修饰,并让其刺激树突状细胞 当mRNA中包含碱基修饰时,炎症反应几乎消除了 
(3)核孔 
(4)快速大量生产,精准度高,安全副作用小,可在体内持续性表达 (2 分)
(5)制造疫苗,制造人体需要但无法自我制造的蛋白质,合成与癌细胞mRNA互补的mRNA,抑制癌细胞的DNA的基因表达。mRNA技术也被用于开发新型的癌症疗法(1分)
(6)不仅能引起体液免疫,还能引起细胞免疫(2 分)
21、(1)突触处的兴奋传递需要通过化学信号的转换
①高尔基体、线粒体 ②由于神经递质只能由突触前膜释放,作用于突触后膜
 长 前者反射弧中突触数量较多
神经元B能抑制神经元A的兴奋性递质的释放(神经元B是抑制性神经元,释放的是抑制性神经递质,神经元A不产生兴奋) 能 
(5)小于 神经元C兴奋后引起的肌肉收缩为一个运动单位所引起的,而完成该运动的肌肉收缩幅度是由多个运动单位肌肉纤维收缩的总和(2分)
(6)不变 由于刺激间隔很短,当前一次收缩尚未舒张或处于收缩期时,后一次刺激所引起的收缩已经出现并叠加上去(2分)
22、(1)质粒A缺少标记基因,质粒C的复制原点会被限制酶PvuⅠ切割,影响重组质粒的自主复制(2分)PvuⅠ质粒B自身重新结合或质粒B与质粒B结合,导致导入乳酸杆菌细胞的质粒含有完整的Ap、Tc基因(2分)基因X自身首尾连接或基因X与基因X之间结合,导致受体细胞中没有Ap、Tc基因(2分)
(2)感受态(能从周围环境中吸收DNA分子)
(3)在相同的培养基上分别接种乳酸杆菌和导入空质粒B的乳酸杆菌(2 分);只有导入了重组质粒的乳酸杆菌的菌落周围有透明圈
23、(1) 紫花、长花粉
 发生了 F2中紫花:红花≈3:1,长花粉:圆花粉≈3:1(2 分)
(2) 5:3 两对基因位于一对同源染色体上,A、B位于一条染色体上,通过基因重组产生Ab、aB配子,从而产生重组类型(2 分)
(3) F1中紫花长花粉植株与红花圆花粉植株杂交,观察、统计子代性状表现及其比例(2 分)子代中紫花长花粉:紫花圆花粉:红花长花粉:红花圆花粉≠1:1:1:1(2 分)
题号
1
2
3
4
5
6
7
答案
B
C
D
A
C
C
C
题号
8
9
10
11
12
13
14
答案
B
D
A
C
B
B
C
题号
15
16
17
18
答案
BC
ACD
CD
ABD
相关试卷
这是一份江苏省常州市2023_2024学年高三生物上学期12月学情调研试题,共12页。试卷主要包含了单项选择题,多项选择题,非选择题等内容,欢迎下载使用。
这是一份江苏省扬州市高邮2023_2024高三生物上学期10月学情调研测试试题pdf,共11页。
这是一份江苏省盐城2023_2024高三生物上学期10月学情调研检测试题,共20页。

