








所属成套资源:2024-2025学年统编版高一政治上学期第一次月考试卷(多地区)
统编版高中政治高一上学期第一次月考卷(上海专用,必修1,1-2课)含答案解析.zip
展开相关试卷
这是一份统编版高中政治高一上学期第一次月考卷(江苏专用,必修1,1-3课)含答案解析.zip,文件包含高一政治第一次月考卷江苏专用必修1第一二三课全解全析docx、高一政治第一次月考卷江苏专用必修1第一二三课考试版A4docx、高一政治第一次月考卷江苏专用必修1第一二三课考试版A3docx、高一政治第一次月考卷江苏专用必修1第一二三课答题卡docx、高一政治第一次月考卷江苏专用必修1第一二三课参考答案docx等5份试卷配套教学资源,其中试卷共32页, 欢迎下载使用。
这是一份统编版高中政治高一上学期第一次月考卷(新八省专用,必修1,1-2课)含答案解析.zip,文件包含高一政治第一次月考卷全解全析新八省专用docx、高一政治第一次月考卷考试版A4测试范围必修1第一单元新八省专用docx、高一政治第一次月考卷考试版A3测试范围必修1第一单元新八省专用docx、高一政治第一次月考卷参考答案新八省专用docx、高一政治第一次月考卷答题卡新八省专用docx等5份试卷配套教学资源,其中试卷共30页, 欢迎下载使用。
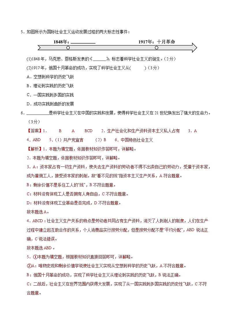
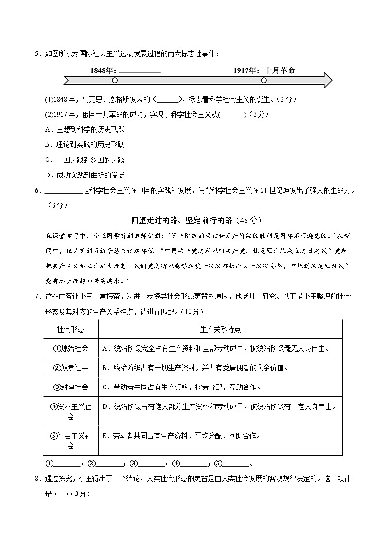
这是一份统编版高中政治高一上学期第一次月考卷(天津专用,必修1,1-2课)含答案解析.zip,文件包含高一政治第一次月考卷全解全析天津专用docx、高一政治第一次月考卷考试版A4版测试范围第一二课统编版天津专用docx、高一政治第一次月考卷考试版A3版测试范围第一二课统编版天津专用docx、高一政治第一次月考卷答题卡天津专用docx、高一政治第一次月考卷参考答案天津专用docx等5份试卷配套教学资源,其中试卷共26页, 欢迎下载使用。
